Разделы презентаций


Жидкий аммиак

Жидкий аммиакЖидкий аммиакВода и аммиак близки по свойствам. Это гидриды двух элементов-неметаллов – кислорода и азота, характеризующихся высокой электроотрицательностью. В связи с этим молекулы аммиака, как и молекулы воды, склонны к

Слайды и текст этой презентации

Слайд 1Жидкий аммиак

Жидкий аммиак

Слайд 2Жидкий аммиак
Жидкий аммиак
Вода и аммиак близки по свойствам. Это гидриды

двух элементов-неметаллов – кислорода и азота, характеризующихся высокой электроотрицательностью. В

связи с этим молекулы аммиака, как и молекулы воды, склонны к ассоциации вследствие их полярности и способности образовывать водородные связи. Однако процесс ассоциации молекул в жидком аммиаке протекает в меньшей степени, чем в жидкой воде, коэффициент n в формуле ассоциата (NH3)n, как правило, не превышает 2, т.е. образуются главным образом димеры. Диэлектрическая проницаемость жидкого аммиака ( = 22) значительно ниже, чем у воды ( = 81), что указывает на его меньшую полярность.
Димеры (NH3)2, существующие в жидком аммиаке, склонны к диссоциации:
(NH3)2 ⇄ NH2⎺ + NH4+, KРАВН = 10−33.
При этом образуются однозарядные амидо- и аммонийные группы [сравните с реакцией (Н2О)2 ⇄ Н3О+ + ОН⎺]. Присутствие ионов NH2⎺ и NH4+ в жидком аммиаке обусловливает его электропроводность, хотя благодаря низкой константе равновесия диссоциации (NH3)2 она невелика, для ее обнаружения необходимы очень чувствительные приборы.
Жидкий аммиакЖидкий аммиакВода и аммиак близки по свойствам. Это гидриды двух элементов-неметаллов – кислорода и азота, характеризующихся

Слайд 3Жидкий аммиак
В жидком аммиаке растворимы не только соли, но и

активные металлы, такие как натрий и другие ЩМ, а также

ЩЗМ.
Чтобы убедиться в этом экспериментально, нужно приготовить жидкий аммиак, например, пропуская ток газообразного NH3 через змеевик, охлаждаемый жидким азотом или смесью ацетона с твердым СО2.
Сжижение аммиака происходит легко. Жидкий аммиак – легкоподвижная бесцветная жидкость.
Для испытания электропроводности жидкого аммиака (до растворения в нем активного металла) следует опустить в него электроды, соединенные в цепь с лампочкой накаливания и источником тока. Контрольная лампочка при этом не загорается (то же наблюдается и в случае чистой воды, электропроводность которой также очень мала).
Жидкий аммиакВ жидком аммиаке растворимы не только соли, но и активные металлы, такие как натрий и другие

Слайд 4Жидкий аммиак
Если растворить в жидком аммиаке кусочек металлического натрия, появляется

ярко-синяя, с металлическим блеском, окраска раствора, обусловленная частичной диссоциацией металлического

натрия с образованием сольватированных ионов Na+ и сольватированных электронов:
NaTB + nNH3 ⇄ Na+(n–x)NH3 + ē·xNH3.
2Na + 2NH3  2NaNH2 + H2
При погружении в аммиачный раствор натрия электродов соединенная с ними контрольная лампочка ярко вспыхивает, что доказывает электропроводность полученного раствора.
Растворение натрия в жидком NH3 – один из первых процессов, изучение которого позволило обнаружить «свободные» электроны в растворе. Конечно, это относительная свобода. На самом деле электроны, потерянные натрием при растворении, сольватируются растворителем.
Металлоаммиачные растворы, в которых содержатся свободные электроны, являются сильнейшими восстановителями.
Жидкий аммиакЕсли растворить в жидком аммиаке кусочек металлического натрия, появляется ярко-синяя, с металлическим блеском, окраска раствора, обусловленная

Слайд 5Жидкий аммиак
Растворимость щелочных металлов в жидком NH3 составляет несколько десятков

процентов. В жидком аммиаке NH3 также растворяются некоторые интерметаллиды, содержащие

щелочные металлы, например Na4Pb9. Разбавленные растворы металлов в жидком аммиаке окрашены в синий цвет, концентрированные растворы имеют металлический блеск и похожи на бронзу. При испарении аммиака щелочные металлы выделяются в чистом виде, а щелочноземельные – в виде комплексов с аммиаком [Э(NH3)6] обладающих металлической проводимостью. При слабом нагревании эти комплексы разлагаются на металл и NH3.
Получающиеся в результате реакции с аммиаком амиды металлов содержат отрицательный ион NH2⎺, который также образуется при самоионизации аммиака. Таким образом, амиды металлов являются аналогами гидроксидов. Скорость реакции возрастает при переходе от Li к Cs. Реакция значительно ускоряется в присутствии даже небольших примесей H2O.
Жидкий аммиакРастворимость щелочных металлов в жидком NH3 составляет несколько десятков процентов. В жидком аммиаке NH3 также растворяются

Слайд 6Жидкий аммиак
Впервые растворы натрия и калия в жидком аммиаке были

получены в 1864. Спустя несколько лет было обнаружено, что если

дать аммиаку спокойно испариться, то в осадке останется чистый металл, как это бывает с раствором соли в воде. Такая аналогия, однако, не совсем точна: щелочные металлы, хотя и медленно, с аммиаком все же реагируют с выделением водорода и образованием амидов: 2K + 2NH3  2KNH2 + H2. Амиды – стабильные кристаллические вещества, энергично взаимодействующие с водой с выделением аммиака:
KNH2 + H2O  NH3 + KOH.
При растворении металла в жидком аммиаке объем раствора всегда больше суммарного объема компонентов. В результате такого разбухания раствора его плотность непрерывно падает с увеличением концентрации (чего не бывает у водных растворов солей и других твердых соединений). Концентрированный раствор лития в жидком аммиаке – самая легкая при обычных условиях жидкость, ее плотность при 20°C – всего лишь 0,48 г/см3 (легче этого раствора только сжиженные при низких температурах водород, гелий и метан).
Жидкий аммиакВпервые растворы натрия и калия в жидком аммиаке были получены в 1864. Спустя несколько лет было

Слайд 7Жидкий аммиак
Свойства растворов щелочных металлов в жидком аммиаке сильно зависят

от концентрации. В разбавленных растворах находятся катионы металла, а вместо

анионов – электроны, которые, однако, не могут свободно передвигаться, так как связаны с молекулами аммиака. Именно такие связанные (сольватированные) электроны придают разбавленным растворам щелочных металлов в жидком аммиаке красивый синий цвет. Электрический ток такие растворы проводят плохо. Но с повышением концентрации растворенного металла, когда электроны приобретают способность перемещаться в растворе, электропроводность увеличивается исключительно сильно – иногда в триллионы раз, приближаясь к электропроводности чистых металлов! Разбавленные и концентрированные растворы щелочных металлов в жидком аммиаке сильно различаются и по другим физическим свойствам. Так, растворы с концентрацией более 3 моль/л называют иногда жидкими металлами: они имеют отчетливый металлический блеск с золотисто-бронзовым отливом. Иногда даже трудно поверить, что это растворы одного и того же вещества в одном и том же растворителе. И здесь литию принадлежит своеобразный рекорд: его концентрированный раствор в жидком аммиаке – самый легкоплавкий «металл», который замерзает лишь при –183°C, то есть при температуре сжижения кислорода.
Жидкий аммиакСвойства растворов щелочных металлов в жидком аммиаке сильно зависят от концентрации. В разбавленных растворах находятся катионы

Слайд 8Жидкий аммиак
Внешне жидкий аммиак похож на воду. Сходство этим не

ограничивается.
Как и вода, жидкий аммиак – прекрасный растворитель как

для ионных, так и для неполярных неорганических и органических соединений.
Поскольку жидкий аммиак имеет все свойства полярных жидкостей, он способен растворять многие соли.
Соотношение растворимостей различных солей в воде и жидком аммиаке часто бывает обратным.
Например, в воде лучше растворяется СаСl2, чем NaCl, а в жидком аммиаке, напротив, лучше растворяется NaCl, чем СаСl2. В жидком аммиаке легко растворяются многие соли, которые, как и в водных растворах, диссоциируют на ионы.






Жидкий аммиакВнешне жидкий аммиак похож на воду. Сходство этим не ограничивается. Как и вода, жидкий аммиак –

Слайд 9Жидкий аммиак
Однако химические реакции в жидком аммиаке часто протекают совсем

не так, как в воде.
Прежде всего это связано с

тем, что растворимость одних и тех же веществ в воде и в жидком аммиаке может различаться очень сильно, что видно из следующей таблицы, в которой приведена растворимость (в граммах на 100 г растворителя) некоторых солей в воде и в жидком аммиаке при 20°С:
Жидкий аммиакОднако химические реакции в жидком аммиаке часто протекают совсем не так, как в воде. Прежде всего

Слайд 10Жидкий аммиак
Поэтому в жидком аммиаке легко протекают такие обменные реакции,

которые невозможны для водных растворов, например,
Ba(NO3)2 + 2AgCl =

BaCl2 + 2AgNO3.
Молекула NH3 – сильный акцептор ионов водорода, поэтому если в жидком аммиаке растворить слабую (в случае водных растворов) уксусную кислоту, то она будет диссоциировать полностью, то есть станет очень сильной кислотой:
CH3COOH + NH3 = NH4+ + CH3COO⎺.
В среде жидкого аммиака значительно усиливаются (по сравнению с водными растворами) и кислотные свойства солей аммония.
Ион аммония в жидком аммиаке обладает многими свойствами, характерными для иона водорода в водных растворах. Поэтому в жидком аммиаке нитрат аммония легко реагирует, например, с магнием с выделением водорода или с пероксидом натрия:
2NH4NO3 + Mg = Mg(NO3)2 + 2NH3 + H2;
Na2O2 + 2NH4NO3 = 2NaNO3 + H2O2 + 2NH3.
Жидкий аммиакПоэтому в жидком аммиаке легко протекают такие обменные реакции, которые невозможны для водных растворов, например, Ba(NO3)2

Слайд 11Жидкий аммиак
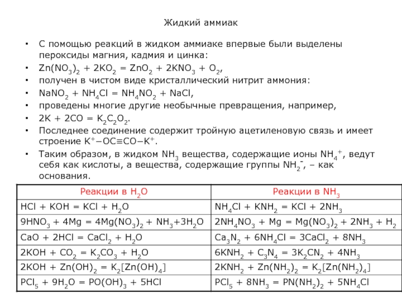
С помощью реакций в жидком аммиаке впервые были выделены

пероксиды магния, кадмия и цинка:
Zn(NO3)2 + 2KO2 = ZnO2

+ 2KNO3 + O2,
получен в чистом виде кристаллический нитрит аммония:
NaNO2 + NH4Cl = NH4NO2 + NaCl,
проведены многие другие необычные превращения, например,
2K + 2CO = K2C2O2.
Последнее соединение содержит тройную ацетиленовую связь и имеет строение K+−OС≡CO−K+.
Таким образом, в жидком NH3 вещества, содержащие ионы NH4+, ведут себя как кислоты, а вещества, содержащие группы NH2⎺, – как основания.
Жидкий аммиакС помощью реакций в жидком аммиаке впервые были выделены пероксиды магния, кадмия и цинка: Zn(NO3)2 +

Слайд 12Жидкий аммиак
Большое сродство жидкого аммиака к ионам Н+ позволяет провести

эффектный опыт по «пластификации» дерева.
Дерево в основном состоит из

целлюлозы: длинные полимерные цепи молекул целлюлозы соединяются между собой с помощью водородных связей между гидроксильными группами −OH (иногда их называют водородными мостиками). Одна водородная связь довольно слабая, но так как молекулярная масса целлюлозы достигает 2 миллионов, а мономерных звеньев (глюкозных остатков) в молекуле свыше 10 000, длинные молекулы целлюлозы сцеплены друг с другом очень прочно.
Жидкий аммиак с легкостью разрушает водородные мостики, связывая атомы водорода в ионы NH4+, и в результате молекулы целлюлозы приобретают способность скользить относительно друг друга.
Если деревянную палочку опустить на некоторое время в жидкий аммиак, то ее можно гнуть как угодно, как будто она сделана не из дерева, а из алюминия. На воздухе аммиак через несколько минут испарится, и водородные связи снова восстановятся, но уже в другом месте, а деревянная палочка вновь станет жесткой и при этом сохранит ту форму, которую ей придали.
 
Жидкий аммиакБольшое сродство жидкого аммиака к ионам Н+ позволяет провести эффектный опыт по «пластификации» дерева. Дерево в

Слайд 13Жидкий аммиак
Сейчас в радиационной химии большое внимание уделяется изучению «гидратированных

электронов» в связи с радиолизом воды при работе АЭС. Водные

растворы, содержащие гидратированные электроны ē·Н2О, как и аммиачный раствор натрия, окрашены в синий цвет.
Сильные водородные связи приводят к сравнительно высокой (по сравнению с другими газами) теплоте испарения аммиака – 23,3 кДж/моль. Это в 4 раза больше теплоты испарения жидкого азота и в 280 раз больше, чем у жидкого гелия. Поэтому жидкий гелий вообще невозможно налить в обычный стакан – он немедленно испарится. С жидким азотом такой опыт провести можно, но значительная его часть испарится, охлаждая сосуд, а оставшаяся жидкость тоже выкипит довольно быстро. Поэтому обычно сжиженные газы в лабораториях хранят в специальных сосудах Дьюара с двойными стенками, между которыми – вакуум.
Жидкий аммиакСейчас в радиационной химии большое внимание уделяется изучению «гидратированных электронов» в связи с радиолизом воды при

Слайд 14Жидкий аммиак
Жидкий аммиак, в отличие от других сжиженных газов, можно

держать в обычной химической посуде – стаканах, колбах, он при

этом испаряется не слишком быстро. Если же налить его в сосуд Дьюара, то в нем он будет храниться очень долго. И еще одно удобное свойство жидкого аммиака: при комнатной температуре давление пара над ним сравнительно невелико, поэтому при длительных экспериментах с ним можно работать в запаянных стеклянных ампулах, которые такое давление легко выдерживают (попытка проделать подобный эксперимент с жидким азотом или кислородом неминуемо привела бы к взрыву).
Большая теплота испарения жидкого аммиака позволяет использовать это вещество в качестве хладагента в различных холодильных установках; испаряясь, жидкий аммиак очень сильно охлаждается. В домашних холодильниках раньше тоже был аммиак (теперь в основном – фреоны). Хранят жидкий аммиак в герметичных баллонах.

Жидкий аммиакЖидкий аммиак, в отличие от других сжиженных газов, можно держать в обычной химической посуде – стаканах,

Слайд 15Жидкий аммиак

Жидкий аммиак

Обратная связь

Если не удалось найти и скачать доклад-презентацию, Вы можете заказать его на нашем сайте. Мы постараемся найти нужный Вам материал и отправим по электронной почте. Не стесняйтесь обращаться к нам, если у вас возникли вопросы или пожелания:

Email: Нажмите что бы посмотреть 

Что такое TheSlide.ru?

Это сайт презентации, докладов, проектов в PowerPoint. Здесь удобно  хранить и делиться своими презентациями с другими пользователями.


Для правообладателей

Яндекс.Метрика