Разделы презентаций


ЗМІСТОВНИЙ МОДУЛЬ № 1 КЛАСИЧНІ КРИПТОГРАФІЧНІ СИСТЕМИ Сіденко Володимир

Содержание

Лекція № 2КЛАСИЧНІ КРИПТОГРАФІЧНІ СИСТЕМИ З ОДНОАЛФАВІТНИМИШИФРАМИ ЗАМІНИ (ПІДСТАНОВКИ)2

Слайды и текст этой презентации

Слайд 1ЗМІСТОВНИЙ МОДУЛЬ № 1

КЛАСИЧНІ КРИПТОГРАФІЧНІ СИСТЕМИ

Сіденко Володимир Павлович,
Старший викладач кафедри

“Безпека інформаційних та комунікаційних систем”
1

ЗМІСТОВНИЙ МОДУЛЬ № 1КЛАСИЧНІ КРИПТОГРАФІЧНІ СИСТЕМИСіденко Володимир Павлович,Старший викладач кафедри “Безпека інформаційних та комунікаційних систем”1

Слайд 2Лекція № 2

КЛАСИЧНІ КРИПТОГРАФІЧНІ СИСТЕМИ З ОДНОАЛФАВІТНИМИ
ШИФРАМИ ЗАМІНИ (ПІДСТАНОВКИ)
2

Лекція № 2КЛАСИЧНІ КРИПТОГРАФІЧНІ СИСТЕМИ З ОДНОАЛФАВІТНИМИШИФРАМИ ЗАМІНИ (ПІДСТАНОВКИ)2

Слайд 3Питання лекції № 2

1. Одноалфавітні шифри заміни (підстанов-ки)
2. Криптоаналіз

одноалфавітних шифрів за-міни (підстановки)
3. Одноалфавітні афінні шифри заміни (під-становки)
4.

Одноалфавітні шифри заміни (підста-новки) з ключовим словом

Література: Л2, с. 101 - 120; Л3, с. 48 – 60.

3

Питання лекції № 2	1. Одноалфавітні шифри заміни (підстанов-ки)	 2. Криптоаналіз одноалфавітних шифрів за-міни (підстановки) 3. Одноалфавітні афінні

Слайд 4
1. ОДНОАЛФАВІТНІ ШИФРИ ЗАМІНИ (ПІДСТАНОВКИ)

4

1. ОДНОАЛФАВІТНІ ШИФРИ ЗАМІНИ (ПІДСТАНОВКИ) 4

Слайд 5 До шифрів заміни відносяться крипто-графічні перетворення, при яких фрагмен- ти

відкритого тексту (окремі символи або групи символів - блоки) заміняються

деякими символами або групами символів у шифротексті.
Найбільше розповсюдження одержали шифри простої заміни, безлічі шифровели- чин і шифропозначень яких збігаються з алфавітом відкритого тексту М. Ключем такого шифру є підстановка k на множині M, верхній рядок якої являє собою природ- ну послідовність букв алфавіту, а нижня -

5

До шифрів заміни відносяться крипто-графічні перетворення, при яких фрагмен- ти відкритого тексту (окремі символи або групи символів

Слайд 6систематично перемішану або випадкову послідовність букв із M.
При використанні цих

шифрів букви ал- фавіту M зручно ототожнювати з їхніми по-

рядковими номерами.
Ключ для шифру Цезаря (k=3) з викорис- танням англійського алфавіту (n=26) може бу- ти заданий у вигляді рис. 2.1.
Ключ для шифру Цезаря (k=3) з викорис- танням російського алфавіту (n=32) може бути заданий у вигляді рис. 2.2.

6

систематично перемішану або випадкову послідовність букв із M.	При використанні цих шифрів букви ал- фавіту M зручно ототожнювати

Слайд 77
Рис. 2.1. Ключ для шифру Цезаря з використанням англійського алфавіту

7Рис. 2.1. Ключ для шифру Цезаря з використанням англійського алфавіту

Слайд 99
Як видно з рис. 2.1 і 2.2 цей шифр реа-

лізує наступне перетворення тексту.
Кожна буква відкритого тексту заміня-ється буквою, яка

стоїть на три позиції пізніше її в алфавіті. При цьому алфавіт вважається записаним по колу, тобто після останньої букви алфавіту йде перша буква.
Крім явного завдання (у вигляді двох- рядкового запису) ключ може бути заданий деякими формулами.
Для шифру Цезаря довжина алфавіту шифровеличин (nМ) і довжина алфавіту шифропозначень (nС) однакова, тобто
9	Як видно з рис. 2.1 і 2.2 цей шифр реа- лізує наступне перетворення тексту.	Кожна буква відкритого тексту

Слайд 1010
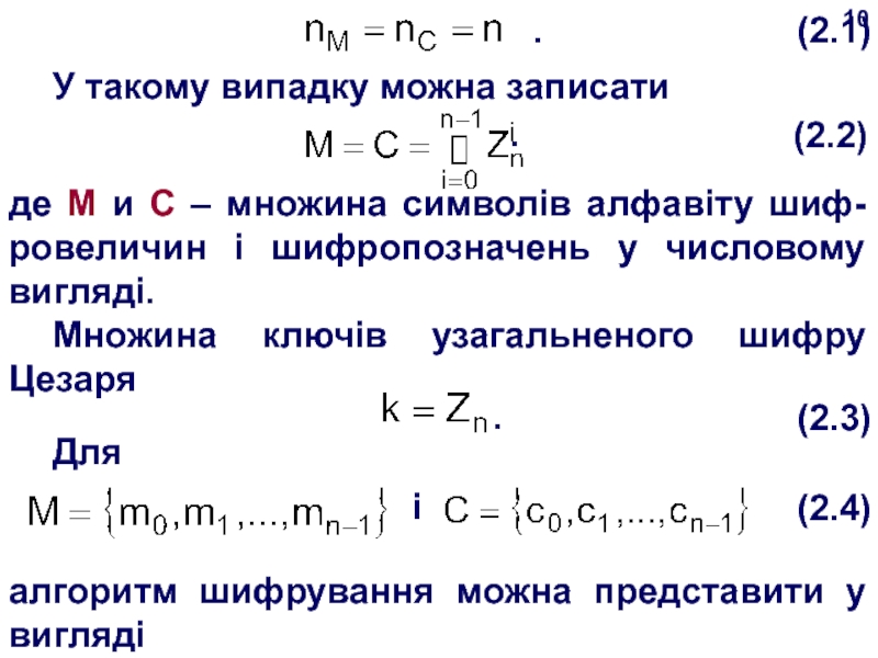
У такому випадку можна записати
де М и С – множина

символів алфавіту шиф- ровеличин і шифропозначень у числовому вигляді.
Множина ключів

узагальненого шифру Цезаря

Для

алгоритм шифрування можна представити у вигляді

10	У такому випадку можна записатиде М и С – множина символів алфавіту шиф- ровеличин і шифропозначень у

Слайд 1111
а алгоритм розшифрування у вигляді
Наприклад, слово ПЕРЕМЕНА на ро- сійській

мові, при використанні рис. 2.2 і k=3 перетвориться в щифропозначення

ТИУИПИРГ.
11а алгоритм розшифрування у вигляді	Наприклад, слово ПЕРЕМЕНА на ро- сійській мові, при використанні рис. 2.2 і k=3

Слайд 1212
Слову ПЕРЕМЕНА відповідає числова послідовність
а слову ТИУИПИРГ
Якщо тепер розшифруємо числову

по- слідовність (2.8) з використанням алгорит- му розшифрування (2.5), те

одержимо
12	Слову ПЕРЕМЕНА відповідає числова послідовністьа слову ТИУИПИРГ	Якщо тепер розшифруємо числову по- слідовність (2.8) з використанням алгорит- му

Слайд 1313
Як видно з (2.9) шифротекст ТИУИПИРГ у результаті розшифрування перетворився

у відкритий текст ПЕРЕМЕНА.

13	Як видно з (2.9) шифротекст ТИУИПИРГ у результаті розшифрування перетворився у відкритий текст ПЕРЕМЕНА.

Слайд 1414

2. КРИПТОАНАЛІЗ ОДНОАЛФАВІТНИХ ШИФРІВ ЗАМІНИ (ПІДСТАНОВКИ)

142. КРИПТОАНАЛІЗ ОДНОАЛФАВІТНИХ ШИФРІВ ЗАМІНИ (ПІДСТАНОВКИ)

Слайд 1515
Звернемося тепер до аналізу дій злов- мисника, що намагається розшифрувати

повідомлення й довідатися секретний ключ, іншими словами розкрити, або зла-

мати шифр.
Кожна спроба розкриття шифру нази- вається атакою на шифр (або на криптосис- тему). У криптографії прийнято вважати, що зловмисник може знати використаний алго- ритм шифрування, характер повідомлень, які передаються і перехоплений шифро- текст, але не знає секретний ключ.
15	Звернемося тепер до аналізу дій злов- мисника, що намагається розшифрувати повідомлення й довідатися секретний ключ, іншими словами

Слайд 1616
У нашому прикладі думаємо, що злов- мисник знає, що шифр

був побудований відповідно до (2.5) і (2.6), що вихідне пові-

домлення було російською мовою (n=32) і що був переданий шифротекст ТИУИПИРГ, але ключ k йому не відомий.
Найбільш очевидна спроба дешифрувати - послідовний перебір всіх можливих ключів (це так званий метод "грубої сили"). Отже, зловмисник переби- рає послідовно всі можливі ключі k = 0, 1, 2,...,31, підставляючи їх в алгоритм розши- фрування й оцінюючи результати, що ви-
16	У нашому прикладі думаємо, що злов- мисник знає, що шифр був побудований відповідно до (2.5) і (2.6),

Слайд 1717
ходять.
Спробуємо й ми використати цей ме- тод. Результати дешифрування по

(2.6) при різних ключах і шифротексте ТИУИПИРГ зведені на рис.

2.3.
17ходять.	Спробуємо й ми використати цей ме- тод. Результати дешифрування по (2.6) при різних ключах і шифротексте ТИУИПИРГ

Слайд 1818
Рис. 2.3. Дешифрування шифротекста ТИУИПИРГ шляхом перебору ключів

18Рис. 2.3. Дешифрування шифротекста ТИУИПИРГ шляхом перебору ключів

Слайд 1919
З рис. 2.3 ми бачимо, що був викорис-таний ключ k=3

і зашифроване повідом- лення ПЕРЕМЕНА. Причому для того, щоб перевірити

інші можливі значення ключа, нам не було потрібно дешифрувати всі ві- сім букв, а в більшості випадків після ана- лізу двох-трьох букв ключ відкидався (тільки при k=8 треба було дешифрувати п'ять букв, зате при k=22, 23 і 24 вистачало й однієї, тому що в російській мові немає слів, що починаються з букв Ь, Ъ, Ы).
Із цього приклада ми бачимо, що роз- глянутий шифр зовсім нестійкий, для його
19	З рис. 2.3 ми бачимо, що був викорис-таний ключ k=3 і зашифроване повідом- лення ПЕРЕМЕНА. Причому для

Слайд 2021
розкриття досить проаналізувати декілька перших букв повідомлення й після цього

ключ k однозначно визначається (і, отже, однозначно дешифрується все повідом-

лення).
У чому ж причини нестійкості розгля- нутого шифру і як можна було б збільшити його стійкість?
Розглянемо ще один приклад. Нехай хтось сховав документи в чарунці камери схову, постаченої п’ятидекадним кодовим замком.
Тепер він хоче повідомити другові комбінацію цифр, що відкриває чарунку.
21розкриття досить проаналізувати декілька перших букв повідомлення й після цього ключ k однозначно визначається (і, отже, однозначно

Слайд 2121
Він вирішив використати аналог шиф- ру Цезаря (k=3), адаптований до

алфавіту, що складає з десяткових цифр відповідно до рис. 2.4.
Рис.

2.4. Ключ для шифру Цезаря з використанням десяткових цифр
21	Він вирішив використати аналог шиф- ру Цезаря (k=3), адаптований до алфавіту, що складає з десяткових цифр відповідно

Слайд 2222
При цьому алгоритм шифрування й розшифрування може бути представлений у

такому вигляді.
Нехай відкрите повідомлення (текст) має вигляд: 35148. У такому

випадку шиф- роване повідомлення, відповідно до вира- зу (2.5) або рис. 2.4 буде відповідати – 68471.
Зловмисник намагається дешифрува- ти його, послідовно перебираючи всі мож- ливі ключі. Результати його спроб предс- тавлені на рис. 2.5.
22	При цьому алгоритм шифрування й розшифрування може бути представлений у такому вигляді.	Нехай відкрите повідомлення (текст) має вигляд:

Слайд 2323
Рис. 2.5. Дешифрування повідомлення 35148 шляхом перебору ключів
Ми бачимо, що

всі отримані варіанти рівнозначні й зловмисник не може зрозу- міти,

яка саме комбінація справжня.
23Рис. 2.5. Дешифрування повідомлення 35148 шляхом перебору ключів	Ми бачимо, що всі отримані варіанти рівнозначні й зловмисник не

Слайд 2424
Аналізуючи шифротекст, він не може знайти значення секретного ключа. Звичай-

но, до перехоплення повідомлення у злов- мисника було 105 можливих

значень кодо- вої комбінації, а після - тільки 10. Однак важливо відзначити те, що в цьому випад- ку всього 10 значень ключа.
Тому при такому ключі (одна десятко- ва цифра) немає можливості розраховува- ти на більшу таємність.
У першому прикладі повідомлення - текст російською мовою, тому воно підко-ряється численним правилам, різні букви і
24	Аналізуючи шифротекст, він не може знайти значення секретного ключа. Звичай- но, до перехоплення повідомлення у злов- мисника

Слайд 2525
їхні сполучення мають різні ймовірності й, зокрема, багато наборів букв

взагалі забо- ронена (Ця властивість називається над- мірністю тексту). Тому-те

й удалося легко підібрати ключ і дешифрувати повідомлен- ня, тобто надмірність дозволила “зламати” шифр. На противагу цьому, у другому прик- ладі всі комбінації цифр припустимі. “Мова” кодового замка не містить надмір- ності. Тому навіть простий шифр, застосо- ваний до повідомлень цієї мови, стає та- ким що не розкривається.
25їхні сполучення мають різні ймовірності й, зокрема, багато наборів букв взагалі забо- ронена (Ця властивість називається над-

Слайд 2626
Описана в наведених прикладах атака називається атакою на шифротекст.
З аналізу

вищесказаного треба, що для збільшення стійкості шифру Цезаря необ- хідно

збільшувати довжину алфавіту або довжину ключа. Але зробити це при вико- ристанні одноалфавітної заміни практично неможливо, тому що довжина ключа зале- жить від довжини алфавіту.
Ясно, що при використанні шифру простої заміни частота повторень зашиф- рованих символів у шифротексті збігається із частотою повторень відповідних вихід-
26	Описана в наведених прикладах атака називається атакою на шифротекст.	З аналізу вищесказаного треба, що для збільшення стійкості шифру

Слайд 2727
них символів у відкритому тексті.
Це дозволяє досить легко розкрити

такий шифр. Більше тонкі характеристики (облік сполучуваності різних букв) дозволяють

на- віть автоматизувати процес злому.
27них символів у відкритому тексті. 	Це дозволяє досить легко розкрити такий шифр. Більше тонкі характеристики (облік сполучуваності

Слайд 2828

3. ОДНОАЛФАВІТНІ АФІННІ ШИФРИ ЗАМІНИ (ПІДСТАНОВКИ)

283. ОДНОАЛФАВІТНІ АФІННІ ШИФРИ ЗАМІНИ (ПІДСТАНОВКИ)

Слайд 2930
У системі шифрування Цезаря вико- ристалися тільки адитивні властивості множини

цілих M і C. Однак символи цих множин можна й

множити за модулем n. Застосовуючи одночасно операції дода- вання й множення за модулем n над еле- ментами множин M і C можна одержати систему шифрування, що називають афін- ної системою шифрування.
Для афінних шифрів довжина алфаві- ту шифровеличин (nМ) і довжина алфавіту шифропозначень (nС) однакова як і для шифру Цезаря, множини символів алфаві-
30	У системі шифрування Цезаря вико- ристалися тільки адитивні властивості множини цілих M і C. Однак символи цих

Слайд 3030
ту шифровеличин і шифропозначень ви- значаються (2.2).
Множина ключів афінних шифрів

визначається так
Ключ для афінних шифрів представ-ляється у вигляді
Як видно з

(2.10) довжина ключа афінних шифрів набагато більше чим довжина ключа шифру Цезаря.
Для (2.4) алгоритм шифрування можна представити у вигляді
30ту шифровеличин і шифропозначень ви- значаються (2.2).		Множина ключів афінних шифрів визначається так	Ключ для афінних шифрів представ-ляється у

Слайд 3131
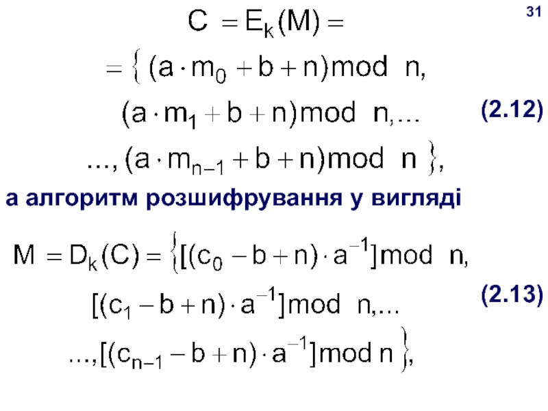
а алгоритм розшифрування у вигляді

31а алгоритм розшифрування у вигляді

Слайд 3232
де - елемент із мультиплікативної групи

Z зворотний до a.
Варто помітити, що перетворення (2.12) і (2.13) є взаємно однозначними тіль- ки в тому випадку, якщо найбільший спіль- ний дільник чисел a і n, позначуваний як НСД(a,n), дорівнює одиниці, тобто a і n по- винні бути взаємно простими числами.
Наприклад, нехай n=32, а=3, b=5. Тоді, очевидно НСД(3,32) =1.
Зашифруємо слово ПЕРЕМЕНА за до- помогою афінного шифру, при k=(3,5).
32де   - елемент із мультиплікативної групи

Слайд 3333
Рис. 2.6. Ключ для афінних шифрів числового
російського алфавіту
Даний ключ формує

наступну заміну (під- ста новку) на Z (рис. 2.6).

33Рис. 2.6. Ключ для афінних шифрів числовогоросійського алфавіту	Даний ключ формує наступну заміну (під- ста новку) на Z

Слайд 3434
Якщо декодувати числа в букви, то одер-жимо наступну відповідність букв

(рис. 2.7).
Рис. 2.7. Ключ k=(3,5) для афінних шифрів російського алфавіту

34	Якщо декодувати числа в букви, то одер-жимо наступну відповідність букв (рис. 2.7).Рис. 2.7. Ключ k=(3,5) для афінних

Слайд 3535
Відповідно до рис. 2.6 і 2.7, слово ПЕРЕМЕНА в російській

мові, при викорис- танні k=(3,5) перетвориться в шифропозна- чення C:

ТФХФЙФМЕ.
Слову ПЕРЕМЕНА відповідає числова послідовність

а слову

Якщо тепер розшифруємо числову по- слідовність (2.15) з використанням алгорит- му розшифрування (2.13), за умови = 11 то одержимо

35	Відповідно до рис. 2.6 і 2.7, слово ПЕРЕМЕНА в російській мові, при викорис- танні k=(3,5) перетвориться в

Слайд 3636
Як видно з (2.16) шифротекст ТФХФЙФМЕ у результаті розшифрування перетворився

у відкритий текст ПЕРЕМЕНА.

36	Як видно з (2.16) шифротекст ТФХФЙФМЕ у результаті розшифрування перетворився у відкритий текст ПЕРЕМЕНА.

Слайд 3737
Перевагами афінної системи є:
- зручне керування ключами;
- криптостійкість вище чим

у системи простої заміни Цезаря, тому що довжина ключа в

неї дорівнює (n-1)(n-1), тобто більше в n-1 раз.
Недоліки афінної системи аналогічні недолікам системи шифрування Цезаря.
37	Перевагами афінної системи є:	- зручне керування ключами;	- криптостійкість вище чим у системи простої заміни Цезаря, тому що

Слайд 3838

4. ОДНОАЛФАВІТНІ ШИФРИ ЗАМІНИ (ПІДСТАНОВКИ)
З КЛЮЧОВИМ СЛОВОМ

Система шифрування Цезаря

із ключо-вим словом є одноалфавітною системою заміни (підстановки). Особливістю цієї

сис-теми є використання ключового слова для зсуву й зміни порядку символів в алфавіті.
384. ОДНОАЛФАВІТНІ ШИФРИ ЗАМІНИ (ПІДСТАНОВКИ)З КЛЮЧОВИМ СЛОВОМ 	Система шифрування Цезаря із ключо-вим словом є одноалфавітною системою заміни

Слайд 3939
Виберемо деяке число k з діапазону 0≤k

коротку фразу як клю- чове слово. Бажано, щоб всі букви

ключо- вого слова були різними. Довжина слова або фрази не повинна бути більше довжи- ни алфавіту. Нехай обране слово DIPLOMAT і число k=5.
Ключове слово записується під буква- ми алфавіту, починаючи з букви, числовий код якої збігається з обраним числом k.
Букви алфавіту, що залишилися, запи-суються після ключового слова за абеткою (рис. 2.8).
39	Виберемо деяке число k з діапазону 0≤k

Слайд 4040

Рис. 2.8. Система шифрування Цезаря із ключовим словом для англійського

алфавіту
Тепер ми маємо підстановку для кож- ної букви довільного відкритого

тексту.
40	Рис. 2.8. Система шифрування Цезаря із ключовим словом для англійського алфавіту	Тепер ми маємо підстановку для кож- ної

Слайд 4141

Наприклад відкритий текст SEND MORE MONEY (відправляю багато грошей) представляється

у вигляді шифротексту HZBY TCGZ TCBZS.
Слід зазначити, що вимога про

розход- ження всіх букв ключового слова або фра- зи не обов'язково. Можна просто записати ключове слово або фразу без повторення однакових букв. Наприклад, ключова фраза КАК ДЫМ ОТЕЧЕСТВА НАМ СЛАДОК И ПРИЯТЕН і число k=3 породжує наступну таблицю підстановок (рис. 2.9).
41		Наприклад відкритий текст SEND MORE MONEY (відправляю багато грошей) представляється у вигляді шифротексту HZBY TCGZ TCBZS.	Слід зазначити,

Слайд 4242

Рис. 2.9. Система шифрування Цезаря із ключовим словом для російського

алфавіту

42	Рис. 2.9. Система шифрування Цезаря із ключовим словом для російського алфавіту

Слайд 4343

Безсумнівною перевагою системи ши- фрування Цезаря із ключовим словом є,

те, що кількість можливих ключових слів прак- тично невичерпне.
Недоліком цієї

системи є можливість злому шифротекстів на основі аналізу час- тот появи букв.
43		Безсумнівною перевагою системи ши- фрування Цезаря із ключовим словом є, те, що кількість можливих ключових слів прак-

Обратная связь

Если не удалось найти и скачать доклад-презентацию, Вы можете заказать его на нашем сайте. Мы постараемся найти нужный Вам материал и отправим по электронной почте. Не стесняйтесь обращаться к нам, если у вас возникли вопросы или пожелания:

Email: Нажмите что бы посмотреть 

Что такое TheSlide.ru?

Это сайт презентации, докладов, проектов в PowerPoint. Здесь удобно  хранить и делиться своими презентациями с другими пользователями.


Для правообладателей

Яндекс.Метрика