Разделы презентаций


§ 1. Степенные ряды

Содержание

Теорема (Абеля). Если степенной ряд , где an – действительные числа, x – действительная переменная, таков что: 1) сходится в точке x0, то он

Слайды и текст этой презентации

Слайд 1§ 1. Степенные ряды
Определение (степенного ряда).
Функциональный ряд

вида

называется степенным рядом с базисной
точкой

z0.
При этом {an} – последовательность констант,
z – переменная, z0 – постоянная, z - z0 = х , то

Определение. Функциональный ряд

называется степенным с базисной точкой в нуле.
§ 1. Степенные рядыОпределение (степенного ряда).Функциональный   ряд    вида   называется степенным

Слайд 2Теорема (Абеля). Если степенной ряд

, где an – действительные числа, x – действительная переменная,

таков что: 1) сходится в точке x0, то он абсолютно сходится для x < x0; 2) расходится в точке x0, то он расходится для x > x0; Доказательство. (Самостоятельно)
Теорема (Абеля). Если степенной ряд       ,  где an – действительные

Слайд 3Определение (радиуса сходимости степенного ряда).
Если для ряда существует

действительное число R: 0  R  +, такое что x

< R ряд сходится, x > R – расходится, то R называют радиусом сходимости степенного ряда.
Определение (интервала сходимости степенного ряда). Если R – радиус сходимости

степенного ряда , то интервалом

сходимости данного степенного ряда называется множество точек –R < x < R.
Определение (радиуса сходимости степенного ряда).Если для ряда     существует действительное число R: 0 

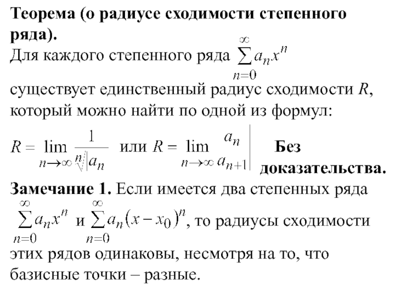
Слайд 4Теорема (о радиусе сходимости степенного ряда).
Для каждого степенного ряда

существует единственный радиус сходимости R, который можно найти по

одной из формул:

или Без
доказательства.
Замечание 1. Если имеется два степенных ряда

и , то радиусы сходимости

этих рядов одинаковы, несмотря на то, что базисные точки – разные.
Теорема (о радиусе сходимости степенного ряда).Для каждого степенного ряда     существует единственный радиус сходимости

Слайд 5Замечание 2. Если радиус сходимости ряда

, то интервал сходимости

– это множество точек –R < x < R. Для ряда
радиус сходимости будет тот же, а интервал сходимости изменится, он будет –R < x – x0 < R, или x0 – R < x < R + x0.
Замечание 3. Так как степенной ряд может сходиться на концах интервала сходимости, т.е. при x =  R, то после исследования степенного ряда на сходимость в этих точках, концы интервала сходимости присоединяют к интервалу сходимости, если степенной ряд сходится в этих точках.
Замечание 2. Если радиус сходимости ряда           ,

Слайд 6Свойства степенных рядов.
Теорема 1. (о равномерной сходимости степенных рядов). Каждый

степенной ряд
равномерно сходится на любом отрезке
[-r ; r], содержащемся внутри

интервала сходимости (-R ; R).
Доказательство. (Самостоятельно)

Теорема 2. (о непрерывности суммы степенного ряда). Сумма степенного ряда
непрерывна на любом отрезке [-r ; r], содержащемся в (-R ; R).
Доказательство. (Самостоятельно)

Свойства степенных рядов.Теорема 1. (о равномерной сходимости степенных рядов). Каждый степенной рядравномерно сходится на любом отрезке[-r ;

Слайд 7Теорема 3. (о радиусах сходимости степенных рядов).
Если степенной ряд

имеет радиус

сходимости R,

то ряды и

имеют тот же радиус сходимости R.

Без доказательства.

Теорема 3. (о радиусах сходимости степенных рядов).Если степенной ряд        имеет

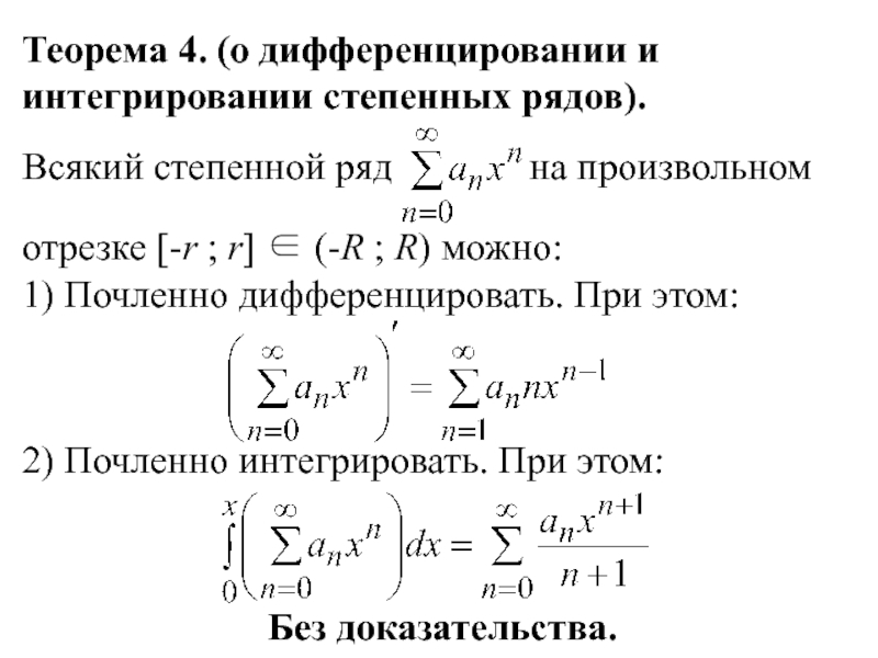
Слайд 8Теорема 4. (о дифференцировании и интегрировании степенных рядов).

Всякий степенной ряд

на произвольном

отрезке [-r

; r]  (-R ; R) можно:
1) Почленно дифференцировать. При этом:



2) Почленно интегрировать. При этом:



Без доказательства.

Теорема 4. (о дифференцировании и интегрировании степенных рядов).Всякий степенной ряд       на

Слайд 9Пусть функция f (x) бесконечное число раз дифференцируема в окрестности

точки x0 и самой точке. Степенной ряд вида

(1)

сопоставленный функции

f (x) называется рядом Тейлора.

§ 2. Ряды Тейлора. Условия разложимости в ряд Тейлора.

Пусть функция f (x) бесконечное число раз дифференцируема в окрестности точки x0 и самой точке. Степенной ряд

Слайд 10Если x0  0, то получаем степенной ряд вида:

(2)

называемый рядом

Маклорена, сопоставленный функции f (x) в точке 0.
Для радов Тейлора

возможны три случая:
1) Ряд (1) расходится в точке x0.
2) Ряд (1) сходится в точке x0 и ее окрестности, но



Если x0  0, то получаем степенной ряд вида:(2)называемый рядом Маклорена, сопоставленный функции f (x) в точке

Слайд 113) Ряд (1) сходится в точке x0 и ее окрестности,

причем функция, которой сопоставлен ряд, совпадает с суммой ряда Тейлора:




Только в третьем случае говорят, что функция f (x) разложима в ряд Тейлора (1).
Во всех остальных случаях функции f (x) сопоставлен ряд Тейлора:
3) Ряд (1) сходится в точке x0 и ее окрестности, причем функция, которой сопоставлен ряд, совпадает с

Слайд 12Теорема (необходимое и достаточное условие разложимости в ряд Тейлора). Пусть

функция
f (x) определена и бесконечное число раз дифференцируема в

точке x0 и ее окрестности. Для того, чтобы f (x) была разложима в ряд Тейлора в точке x0 необходимо и достаточно, чтобы остаточный член формулы Тейлора  0 при n  , т.е. rn(x)  0 при n  .
Доказательство. (Самостоятельно)
Замечание: Не путать остаточный член формулы Тейлора rn(x) с остатком ряда Rn(x), т.к. это ряд:

Теорема (необходимое и достаточное условие разложимости в ряд Тейлора). Пусть функция f (x) определена и бесконечное число

Слайд 13Теорема (достаточное условие разложимости в ряд Тейлора). Если функция f

(x) определена в точке x0 и ее окрестности, такова что:
1)

бесконечное число раз дифференцируема в точке x0 и ее окрестности;
2) все производные f (x) ограничены в совокупности в окрестности точки x0, т.е.  M > 0 для  x  окрестности точки x0, f (n)(x) < M,
M = 0,1,2,… . Тогда f (x) разложима в ряд Тейлора в этой точке.

Доказательство. (Самостоятельно)
Теорема (достаточное условие разложимости в ряд Тейлора). Если функция f (x) определена в точке x0 и ее

Слайд 14Теорема (о связи степенных рядов и рядов Тейлора). Всякий степенной

ряд вида


на  [a, b]  (x0 – R;

R + x0) является рядом Тейлора для своей суммы.

Доказательство. (Самостоятельно)

§ 3. Связь степенных рядов и рядов Тейлора.

Теорема (о связи степенных рядов и рядов Тейлора). Всякий степенной ряд вида на  [a, b] 

Слайд 15Теорема (о единственности разложения в степенной ряд). Если функция f

(x) разложима в

степенной ряд

, то это разложение

единственно на интервале сходимости.
Доказательство.
Пусть функция f (x) имеет два разложения:


По предыдущей теореме на интервале сходимости любой степенной ряд является рядом Тейлора для своей суммы на интервале сходимости, т.е.
Теорема (о единственности разложения в степенной ряд). Если функция f (x) разложима встепенной ряд

Слайд 16

Но отсюда следует, что an = bn, значит разложение единственно.
Ч.т.д.




Находят все производные функции в точке x0.
f (n)(x), n =

0,1,2,…
2. Сопоставляют функции f (x) ряд Тейлора:

§ 4. Разложение функций в ряд Тейлора.

Но отсюда следует, что an = bn, значит разложение единственно.Ч.т.д. Находят все производные функции в точке x0.f

Слайд 173. Находят интервал сходимости полученного ряда


4. На интервале сходимости

исследуют саму функцию и все ее производные на ограниченность в

совокупности.
Если ограничение в совокупности имеет место, то пишут, что


по достаточному условию разложимости в ряд Тейлора.
3. Находят интервал сходимости полученного ряда 4. На интервале сходимости исследуют саму функцию и все ее производные

Слайд 18Разложение функции в точке x0 на практике производится по известному

разложению в ряд Маклорена используют замену переменных.
Рассмотрим разложение функции ех

в ряд Маклорена.
ех определена  х  R.
(ех)(n) = ех, n = 0,1,2,…
f (0) = e0 = 1


Радиус сходимости степенного ряда:
Разложение функции в точке x0 на практике производится по известному разложению в ряд Маклорена используют замену переменных.Рассмотрим

Слайд 19Таким образом, степенной ряд сходится при  x.
Пусть h –

некоторое число > 0. Следовательно, на любом отрезке [-h ;

h]  множеству действи-тельных чисел  (ех)(h) < eh  n, n = 0,1,2,…
Следовательно, ограниченность в совокупности имеет место. Значит:



 х  R.

Таким образом, степенной ряд сходится при  x.Пусть h – некоторое число > 0. Следовательно, на любом

Слайд 20Пусть нужно функцию ех разложить в ряд по степеням (х

– 2), т.е. в точке x0 = 2.
Рассмотрим: ех =

ех-2+2 = е2ех-2.
Произведем замену: u = x – 2 в точке x0 = 2, u0 = 0.
Разложение в ряд Маклорена имеет вид:

- сходится  u  R.


Тогда: - сходится  х  R.

На практике используют разложения:
Пусть нужно функцию ех разложить в ряд по степеням (х – 2), т.е. в точке x0 =

Слайд 21Таблица разложения элементарных функций
в ряд Тейлора.
Область сходимости (для всех):
-

< x < 

Таблица разложения элементарных функцийв ряд Тейлора. Область сходимости (для всех):- < x < 

Слайд 22 Область сходимости (для всех):
x < 1.




Область сходимости (для всех):x < 1.

Слайд 231. Нахождение пределов последовательностей, функций.
2. Вычисление производных.
3. Приближенные вычисления.

Самостоятельно.
§ 5.

Приложения степенных рядов.

1. Нахождение пределов последовательностей, функций.2. Вычисление производных.3. Приближенные вычисления.Самостоятельно.§ 5. Приложения степенных рядов.

Слайд 24Ряды Фурье.
§ 1. Ортогональность функции на отрезке. Ортогональность тригонометрической системы

sinmx, cosmx, m = 1,2,…
Определение (ортогональности). Система функций {fn(x)},

n = 1,2,… интегрируемая на [a,b] называется ортогональной на [a,b], если:


Ряды Фурье.§ 1. Ортогональность функции на отрезке. Ортогональность тригонометрической системы sinmx, cosmx, m = 1,2,… Определение (ортогональности).

Слайд 25Тригонометрическая система sinmx, cosmx, m = 1,2,… является ортогональной на

[- ; ] (доказать самостоятельно).
§ 2. Понятие ряда Фурье. Связь

тригонометрических рядов и рядов Фурье. Условия разложимости в ряд Фурье.
В дальнейшем, если не оговорено противное, будем считать, что функция f (x) такова, что:
1) определена  x  R и 2 - периодична;
2) на периоде имеет лишь конечное число точек разрыва первого рода (с конечным скачком);
3) в точках разрыва первого рода значения функции равны полусуммам односторонних
Тригонометрическая система sinmx, cosmx, m = 1,2,… является ортогональной на [- ; ] (доказать самостоятельно).§ 2. Понятие

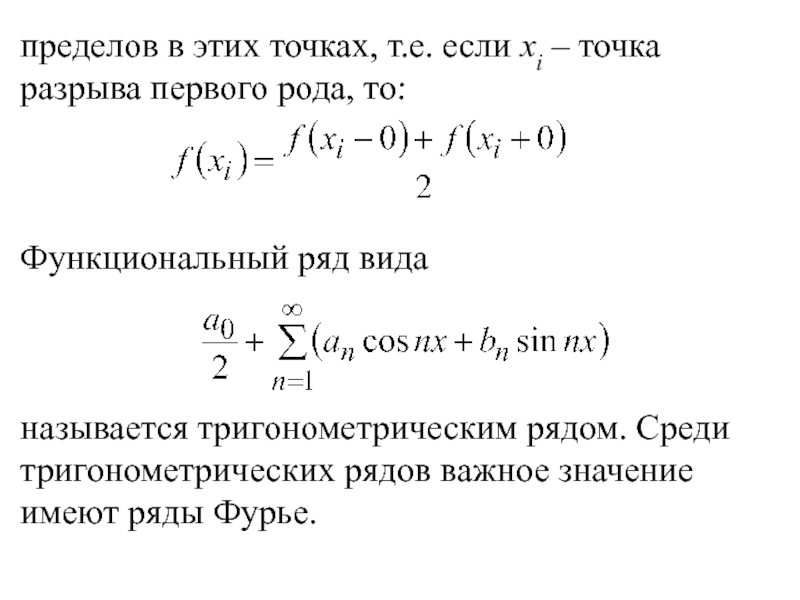
Слайд 26пределов в этих точках, т.е. если xi – точка разрыва

первого рода, то:



Функциональный ряд вида



называется тригонометрическим рядом. Среди тригонометрических

рядов важное значение имеют ряды Фурье.
пределов в этих точках, т.е. если xi – точка разрыва первого рода, то: Функциональный ряд виданазывается тригонометрическим

Слайд 27Определение (ряда Фурье). Тригонометрический ряд



называется рядом Фурье, сопоставленным функции

f (x), при этом пишут, что:



если коэффициенты этого ряда вычисляются

по формулам:
Определение (ряда Фурье). Тригонометрический ряд называется рядом Фурье, сопоставленным функции f (x), при этом пишут, что:если коэффициенты

Слайд 28




Коэффициенты a0, an, bn называются коэффициентами Фурье.
Для ряда Фурье могут

быть следующие возможности:
расходится для  x  R;
2) сходится для

 x  R, но не к функции f (x);
3) сходится для  x  R, причем к функции f (x).
Коэффициенты a0, an, bn называются коэффициентами Фурье.Для ряда Фурье могут быть следующие возможности:расходится для  x 

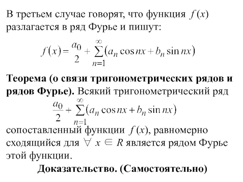
Слайд 29В третьем случае говорят, что функция f (x) разлагается в

ряд Фурье и пишут:



Теорема (о связи тригонометрических рядов и рядов

Фурье). Всякий тригонометрический ряд


сопоставленный функции f (x), равномерно сходящийся для  x  R является рядом Фурье этой функции.
Доказательство. (Самостоятельно)
В третьем случае говорят, что функция f (x) разлагается в ряд Фурье и пишут:Теорема (о связи тригонометрических

Слайд 30Теорема (о единственности разложения функций в ряд Фурье). Если функция

f (x) раскладывается в ряд Фурье, то это разложение единственно.
Без

доказательства.
Теорема (об оценке коэффициентов ряда Фурье). Если функция f (x) такова что:
1) разложима в ряд Фурье;
2) непрерывна для  x  R и 2 периодична
3) все производные этой функции до k-того порядка включительно ограничены, т.е.
f (m)(x) < M, m = 0,1,2,…, k, x  R.
Тогда для коэффициентов ряда Фурье справедлива
Теорема (о единственности разложения функций в ряд Фурье). Если функция f (x) раскладывается в ряд Фурье, то

Слайд 31следующая оценка:



Без доказательства.

следующая оценка:Без доказательства.

Обратная связь

Если не удалось найти и скачать доклад-презентацию, Вы можете заказать его на нашем сайте. Мы постараемся найти нужный Вам материал и отправим по электронной почте. Не стесняйтесь обращаться к нам, если у вас возникли вопросы или пожелания:

Email: Нажмите что бы посмотреть 

Что такое TheSlide.ru?

Это сайт презентации, докладов, проектов в PowerPoint. Здесь удобно  хранить и делиться своими презентациями с другими пользователями.


Для правообладателей

Яндекс.Метрика