Разделы презентаций


6.ppt

Содержание

ПустьВ соответствии с принципом суперпозиции, линейная непрерывная САУ в операторной форме описывается уравнением динамики

Слайды и текст этой презентации

Слайд 1ОЦЕНКА КАЧЕСТВА УПРАВЛЕНИЯ
Показатели качества управления в статическом режиме работы

САУ
Различают статический и динамический режимы работы САУ
В статическом режиме,

при котором все внешние воздействия и параметры системы не меняются, качество управления характеризуется статической точностью
Рассмотрим одноконтурную САУ



ОЦЕНКА КАЧЕСТВА УПРАВЛЕНИЯ Показатели качества управления в статическом режиме работы САУ Различают статический и динамический режимы работы

Слайд 2





Пусть

В соответствии с принципом суперпозиции, линейная непрерывная САУ в операторной

форме описывается уравнением динамики





ПустьВ соответствии с принципом суперпозиции, линейная непрерывная САУ в операторной форме описывается уравнением динамики

Слайд 3
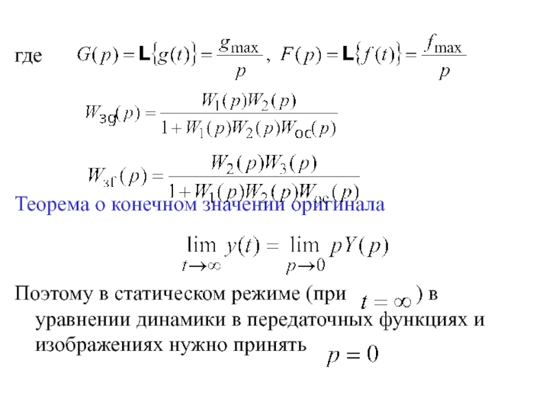
где




Теорема о конечном значении оригинала


Поэтому в статическом режиме (при

) в уравнении динамики

в передаточных функциях и изображениях нужно принять








гдеТеорема о конечном значении оригинала Поэтому в статическом режиме (при       )

Слайд 4Уравнение динамики превратится в уравнение статики

Рассмотрим пример. Пусть




тогда








Уравнение динамики превратится в уравнение статики Рассмотрим пример. Пустьтогда

Слайд 5





При получим


Здесь

– коэффициент передачи разомкнутой цепи САУ

При        получимЗдесь

Слайд 6Уравнение статики для рассмотренной САУ



Пусть

, тогда



Это уравнение
регулировочной характеристики
САУ


Уравнение статики для рассмотренной САУПусть

Слайд 7Регулировочная статическая характеристика САУ определяет изменение значения выходной величины при

изменении величины задающего воздействия и при постоянном возмущающем воздействии
Пусть

, тогда



где
– коэффициент передачи
замкнутой САУ по
возмущающему воздействию

Регулировочная статическая характеристика САУ определяет изменение значения выходной величины при изменении величины задающего воздействия и при постоянном

Слайд 8Это внешняя статическая характеристика САУ, она определяет изменение значения выходной

величины при изменении величины возмущающего воздействия при постоянном задающем воздействии



Величина называется

статической ошибкой системы и является основной величиной, определяющей точность САУ
Точность в установившемся режиме чаще всего принято характеризовать статизмом внешней статической характеристики


Это внешняя статическая характеристика САУ, она определяет изменение значения выходной величины при изменении величины возмущающего воздействия при

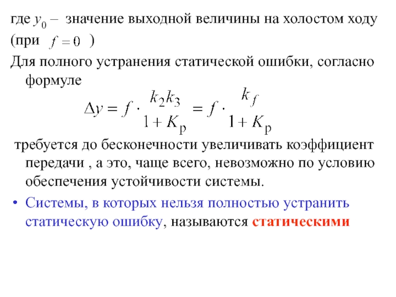
Слайд 9где y0 – значение выходной величины на холостом ходу
(при

)
Для полного устранения статической

ошибки, согласно формуле


требуется до бесконечности увеличивать коэффициент передачи , а это, чаще всего, невозможно по условию обеспечения устойчивости системы.
Системы, в которых нельзя полностью устранить статическую ошибку, называются статическими



где y0 – значение выходной величины на холостом ходу (при       )Для

Слайд 10Астатические системы
Пусть в системе присутствует интегрирующее звено



тогда

Астатические системыПусть в системе присутствует интегрирующее звенотогда

Слайд 11




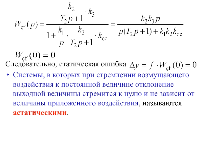
Следовательно, статическая ошибка
Системы, в которых при стремлении возмущающего воздействия

к постоянной величине отклонение выходной величины стремится к нулю и

не зависит от величины приложенного воздействия, называются астатическими.


Следовательно, статическая ошибка Системы, в которых при стремлении возмущающего воздействия к постоянной величине отклонение выходной величины стремится

Слайд 12Вывод:
Система будет астатической только в том случае, если интегрирующее звено

будет включено на участке структурной схемы САУ между точками приложения

задающего и возмущающего воздействий.
Включение интегрирующего звена после точки приложения возмущающего воздействия не делает систему астатической
Введение интегрирующего звена в цепь обратной связи делает систему неработоспособной
Порядок астатизма r САУ определяется количеством интегрирующих звеньев, включенных между точками приложения задающего и возмущающего воздействий

Вывод:Система будет астатической только в том случае, если интегрирующее звено будет включено на участке структурной схемы САУ

Слайд 13В системах с астатизмом второго порядка, помимо статической, также будет

равна нулю и ошибка по производной (скоростная ошибка). В системах

с астатизмом третьего порядка, помимо статической и скоростной, нулю будет равна и ошибка по ускорению. Это свойство широко используется в следящих системах
Недостатки астатических САУ
САУ, порядок которых выше второго, характеризуются низким быстродействием за счёт уменьшения частоты среза и сужения полосы пропускания.
Увеличение порядка астатизма приводит к снижению устойчивости
В системах с астатизмом второго порядка, помимо статической, также будет равна нулю и ошибка по производной (скоростная

Слайд 14Введём в рассмотренную систему ещё одно интегрирующее звено с передаточной

функцией


и выведем для неё передаточную функцию разомкнутой цепи








Введём в рассмотренную систему ещё одно интегрирующее звено с передаточной функциейи выведем для неё передаточную функцию разомкнутой

Слайд 15


Характеристический полином САУ

где
По критерию Гурвица система будет устойчива, если

В

нашем случае
Вывод: система стала структурно неустойчивой
Выход: введение в САУ

не интегрирующих, а изодромных звеньев








Характеристический полином САУгде По критерию Гурвица система будет устойчива, еслиВ нашем случае Вывод: система стала структурно неустойчивойВыход:

Слайд 16Подача возмущающего воздействия сопровождается большими бросками выходной величины


Присутствие в числителе

передаточной функции оператора Лапласа р означает дифференцирования возмущающего воздействия и

при его скачкообразном изменении производная – это δ-функция (в идеальном варианте). Реально – большой бросок выходной величины.





Подача возмущающего воздействия сопровождается большими бросками выходной величиныПрисутствие в числителе передаточной функции оператора Лапласа р означает дифференцирования

Слайд 17Показатели качества в динамических режимах работы САУ
Переходная характеристика САУ









Показатели качества в динамических режимах  работы САУ Переходная характеристика САУ

Слайд 18Основные показатели качества регулирования
Время переходного процесса

характеризует быстродействие системы. Определяется как интервал времени от начала

переходного процесса до момента, когда отклонение выходной величины от ее нового установившегося значения становится меньше определенной достаточно малой величины Δ. Для общепромышленных систем
Перерегулирование σ – это максимальное отклонение выходной величины от её установившегося значения после окончания переходного процесса , выраженное в процентах






Основные показатели качества регулированияВремя переходного процесса      характеризует быстродействие системы. Определяется как интервал

Слайд 19


Дополнительные показатели качества

Период собственных колебаний –

это расстояние между двумя соседними максимумами на переходной характеристике САУ
Колебательность

μ. Характеризует степень затухания переходного процесса


Чем больше μ, тем быстрее затухает переходный процесс




Дополнительные показатели качестваПериод собственных колебаний     – это расстояние между двумя соседними максимумами на

Слайд 20Косвенные методы оценки качества

переходного процесса
Оценку показателей качества регулирования можно осуществить без построения

переходной характеристики косвенными методами, которые называются критериями качества переходного процесса. Различают:
Частотные критерии оценки качества
Корневые критерии оценки качества
Интегральные критерии оценки качества
Первые две группы критериев – на самостоятельное изучение
Косвенные  методы  оценки  качества     переходного процесса Оценку показателей качества регулирования

Обратная связь

Если не удалось найти и скачать доклад-презентацию, Вы можете заказать его на нашем сайте. Мы постараемся найти нужный Вам материал и отправим по электронной почте. Не стесняйтесь обращаться к нам, если у вас возникли вопросы или пожелания:

Email: Нажмите что бы посмотреть 

Что такое TheSlide.ru?

Это сайт презентации, докладов, проектов в PowerPoint. Здесь удобно  хранить и делиться своими презентациями с другими пользователями.


Для правообладателей

Яндекс.Метрика