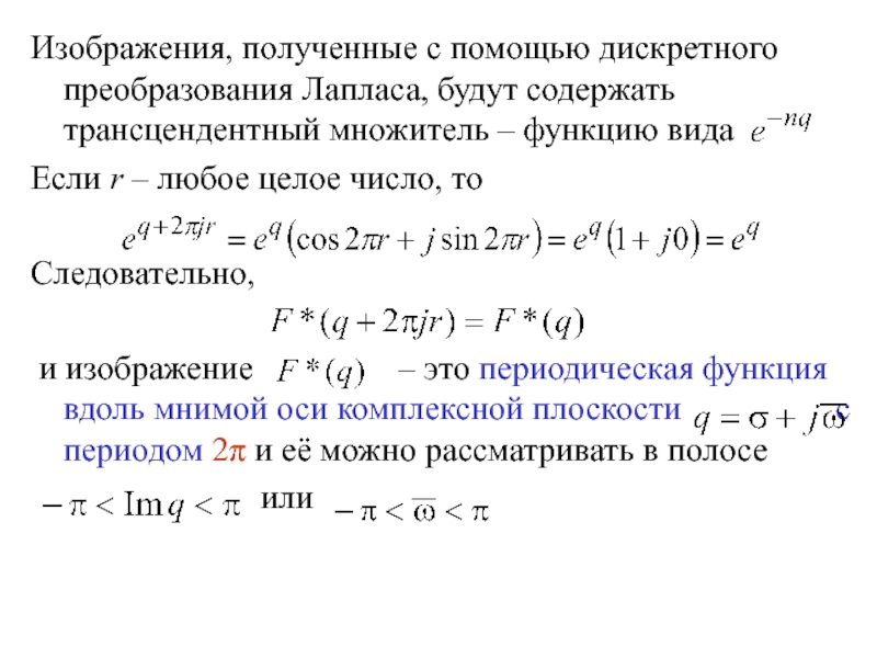
мере один элемент, у которого выходной сигнал является дискретным, называется
дискретной САУПроцесс преобразования непрерывного сигнала в дискретный называют квантованием сигнала. Различают:
квантование по уровню
квантование по времени
квантование по уровню и времени






