Разделы презентаций


Lekciya_11.ppt

Пьезоэлектрические преобразователи Второе уравнение для механического осциллятора часто записывают в виде: Здесь масса колебательной системы; механическое сопротивление, отражающее

Слайды и текст этой презентации

Слайд 1Лекция №11 Пьезоэлектрические преобразователи
Метод электромеханических аналогий отражают физическое соответствие

процессов в механической системе и эквивалентной ей электрической цепи и

служит основой для построения эквивалентных схем преобразователей.
Сравним дифференциальное уравнение, описывающее электрическое напряжение в контуре , и уравнение механической колебательной системы (механического осциллятора).
Первое уравнение имеет вид:


где – электрическое сопротивление, индуктивность и емкость элементов электрического колебательного контура, соединенных последовательно.




Лекция №11  Пьезоэлектрические преобразователи Метод электромеханических аналогий отражают физическое соответствие процессов в механической системе и эквивалентной

Слайд 2Пьезоэлектрические преобразователи
Второе уравнение для механического осциллятора

часто записывают в виде:


Здесь

масса колебательной системы; механическое сопротивление, отражающее потери на трение;
гибкость (податливость) механической системы;
колебательная скорость под действием силы .
Очевидно, оба уравнения записываются совершенно одинаково, и с математической точки зрения нет никакой разницы между электрической и механической системами. Уравнение для механической колебательной системы легко получить из первого уравнения , заменив электрические величины на .










Пьезоэлектрические преобразователи   Второе уравнение для механического осциллятора часто записывают в виде:   Здесь

Слайд 3Пьезоэлектрические преобразователи
Введем первую систему электромеханических аналогий

«сила – напряжение, колебательная скорость – ток », и составим

следующую схему взаимных аналогов:



Получаем, что инерционное сопротивление должно равняться индуктивному сопротивлению:
упругое сопротивление – емкостному: а механический импеданс – электрическому импедансу:

Используя систему аналогий, можно электромеханическую систему представить в виде эквивалентной электрической схемы, процедура расчета которой значительно проще.





Пьезоэлектрические преобразователи   Введем первую систему электромеханических аналогий «сила – напряжение, колебательная скорость – ток »,

Слайд 4Пьезоэлектрические преобразователи
Эквивалентная схема пьезопреобразователя, описывающая продольные

или толщинные колебания пьезодатчика в виде стержня или пластины и

справедливая в широком интервале частот, может быть представлена в виде шестиполюсника (так называемая схема Редвуда):




Пьезоэлектрические преобразователи   Эквивалентная схема пьезопреобразователя, описывающая продольные или толщинные колебания пьезодатчика в виде стержня или

Слайд 5Пьезоэлектрические преобразователи
Значения параметров схемы для пластины

из пьезокерамики ЦТС, колеблющейся по толщине, равны:





Здесь

собственная емкость пластины толщиной и площадью ; характеристический импеданс датчика; плотность материала датчика; скорость продольной волны, определяемая константой упругости и плотностью материала ; коэффициент трансформации; пьезоэлектрическая константа.















Пьезоэлектрические преобразователи   Значения параметров схемы для пластины из пьезокерамики ЦТС, колеблющейся по толщине, равны:

Слайд 6Пьезоэлектрические преобразователи
На частотах, близких к резонансным,

эквивалентная схема пьезопреобразователя может быть приведена к виду:








В этой схеме электрический импеданс преобразователя представлен в виде собственной емкости пьезопластины и сопротивления диэлектрических потерь , влиянием которого обычно можно пренебречь. Параметр характеризует потери энергии на излучение в окружающую среду и трение (сопротивление потерь), а параметры отражают влияние массы преобразователя и его упругой податливости (гибкости) на характер колебаний.











Пьезоэлектрические преобразователи   На частотах, близких к резонансным, эквивалентная схема пьезопреобразователя может быть приведена к виду:

Слайд 7Пьезоэлектрические преобразователи
Вблизи одной из резонансных частот

ненагруженный пьезоэлектрический преобразователь можно представить в виде двухполюсника, полученного из

эквивалентной схемы шестиполюсника, замыканием накоротко обеих пар механических клемм.





Используя эту схему, можно измерить собственную электрическую емкость датчика и частоты последовательного и параллельного резонансов цепи:



и рассчитать пьезоэлектрические константы и коэффициент электромеханической связи.



Пьезоэлектрические преобразователи   Вблизи одной из резонансных частот ненагруженный пьезоэлектрический преобразователь можно представить в виде двухполюсника,

Слайд 8Пьезоэлектрические преобразователи
Пьезоэлектрические устройство для измерения давлений, усилий

и ускорений конструктивно представляет собой корпус, в котором находится пьезоэлектрический

преобразователь. Последний состоит из пьезоэлемента и мембраны, воспринимающей внешнее силовое воздействие и выполяющей функцию протектора, защищающего пьезоэлемент от износа. Наружный электрод пьезоэлемента заземляется, а внутренний (сигнальный) изолируется относительно корпуса. Сигнал с помощью экранированного кабеля подается на вход усилителя с большим входным сопротивлением и после усиления регистрируется электронным вольтметром.
Эквивалентная схема преобразователя на частотах значительно ниже низшей резонансной частоты пьезоэлемента представляет собой источник заряда, нагруженный на параллельную цепь.



Пьезоэлектрические преобразователи   Пьезоэлектрические устройство для измерения давлений, усилий и ускорений конструктивно представляет собой корпус, в

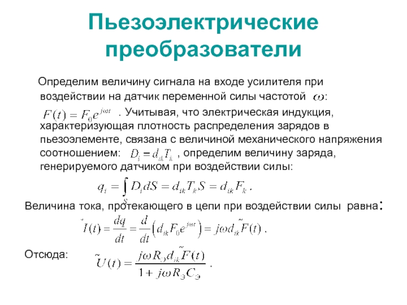
Слайд 9Пьезоэлектрические преобразователи
Определим величину сигнала на входе усилителя

при воздействии на датчик переменной силы частотой :


. Учитывая, что электрическая индукция, характеризующая плотность распределения зарядов в пьезоэлементе, связана с величиной механического напряжения соотношением: , определим величину заряда, генерируемого датчиком при воздействии силы:

Величина тока, протекающего в цепи при воздействии силы равна:


Отсюда:







Пьезоэлектрические преобразователи  Определим величину сигнала на входе усилителя при воздействии на датчик переменной силы частотой

Слайд 10Пьезоэлектрические преобразователи
Амплитудно-частотной характеристикой пьезопреобразователя или его

коэффициентом передачи «напряжение–сила» является отношение:


Так как амплитуда напряжения на входе усилителя есть функция частоты:

то она не будет зависеть от частоты только при сравнительно высоких частотах: .
Для расширения частотного диапазона измеряемой величины в область низких частот, очевидно, следует увеличить постоянную времени цепи .
Так как выходное напряжение пьезодатчика зависит от емкости входной цепи, при указании его чувствительности по напряжению следует указывать емкость, соответствующую этой чувствительности.





Пьезоэлектрические преобразователи   Амплитудно-частотной характеристикой пьезопреобразователя или его коэффициентом передачи «напряжение–сила» является отношение:

Обратная связь

Если не удалось найти и скачать доклад-презентацию, Вы можете заказать его на нашем сайте. Мы постараемся найти нужный Вам материал и отправим по электронной почте. Не стесняйтесь обращаться к нам, если у вас возникли вопросы или пожелания:

Email: Нажмите что бы посмотреть 

Что такое TheSlide.ru?

Это сайт презентации, докладов, проектов в PowerPoint. Здесь удобно  хранить и делиться своими презентациями с другими пользователями.


Для правообладателей

Яндекс.Метрика