Разделы презентаций


Лекция 10. Преобразования Лапласа.pptx

Оригинал и изображение по Лапласу  1

Слайды и текст этой презентации

Слайд 1Преобразования Лапласа. Свойства. Восстановление функции по изображению
Лекция 10

Преобразования Лапласа. Свойства. Восстановление функции по изображениюЛекция 10

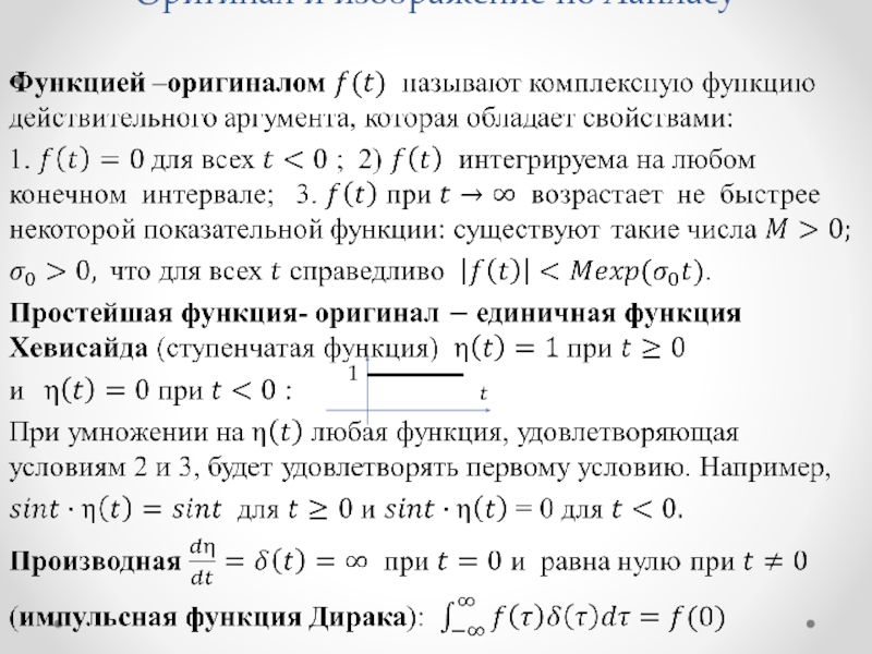
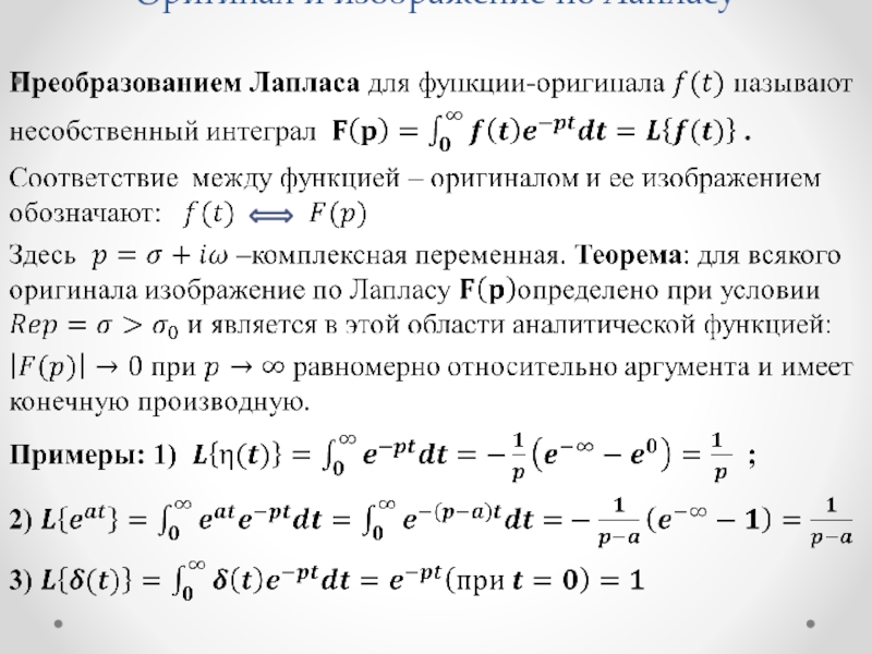
Слайд 2Оригинал и изображение по Лапласу
 
 
1

Оригинал и изображение по Лапласу  1

Слайд 3Оригинал и изображение по Лапласу
 

Оригинал и изображение по Лапласу 

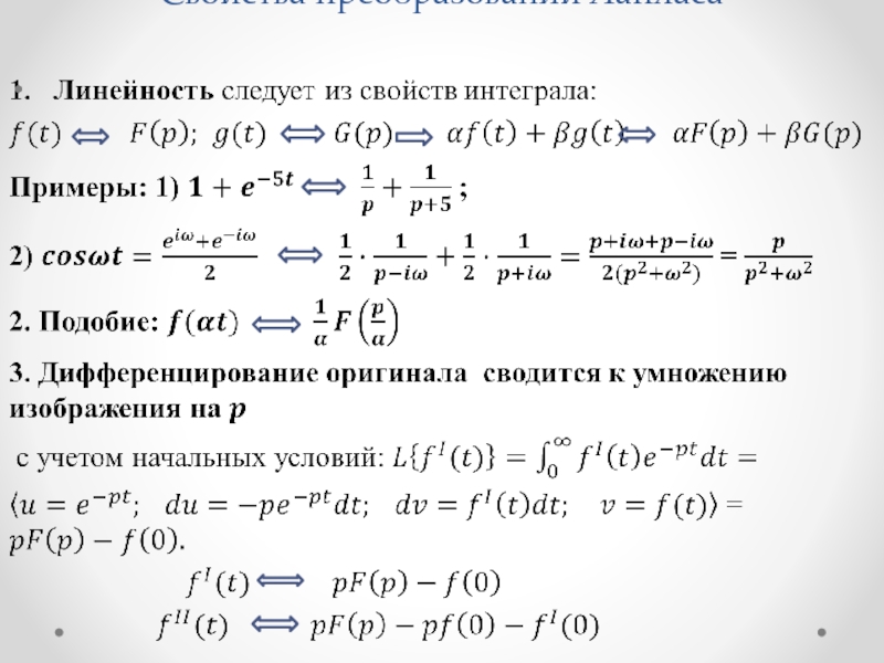
Слайд 4Свойства преобразований Лапласа
 









Свойства преобразований Лапласа 

Слайд 5Свойства преобразований Лапласа
 






Свойства преобразований Лапласа 

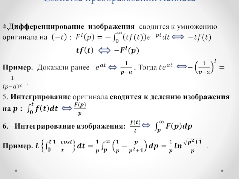
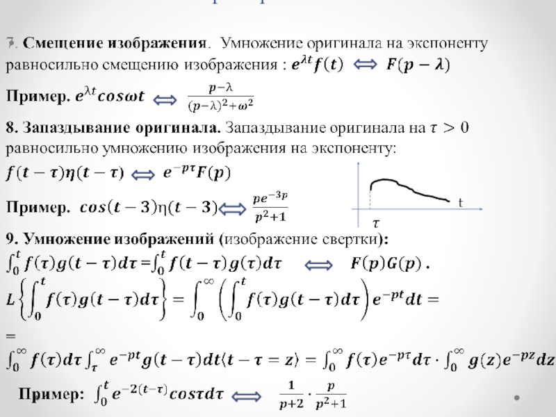
Слайд 6Свойства преобразований Лапласа
 




t
 



Свойства преобразований Лапласа t 

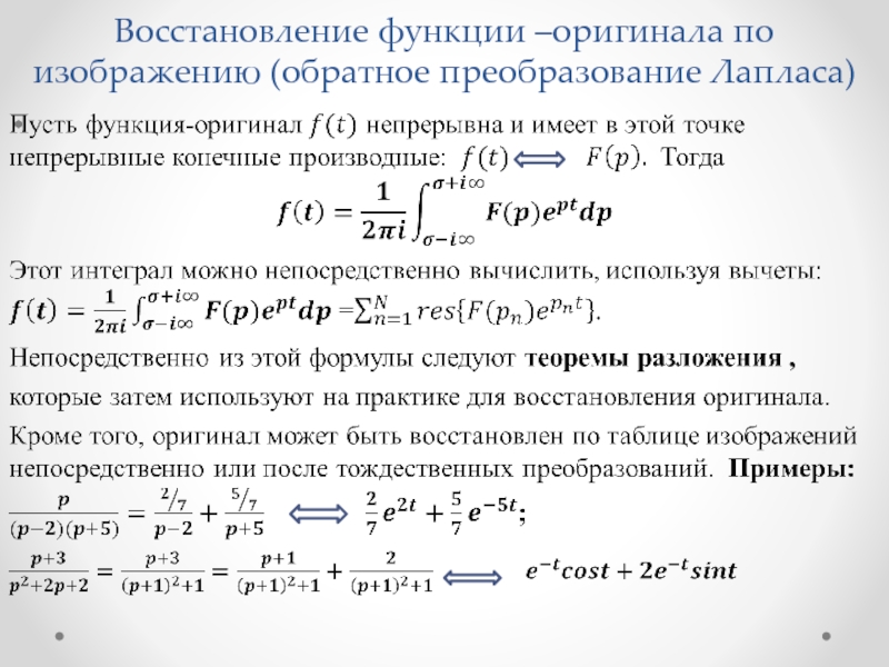
Слайд 7Восстановление функции –оригинала по изображению (обратное преобразование Лапласа)
 



Восстановление функции –оригинала по изображению (обратное преобразование Лапласа) 

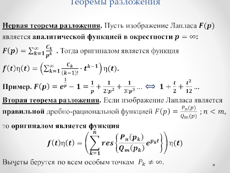
Слайд 8Теоремы разложения
 

Теоремы разложения 

Слайд 9Примеры восстановления оригинала по изображению
 



Примеры восстановления оригинала по изображению 

Обратная связь

Если не удалось найти и скачать доклад-презентацию, Вы можете заказать его на нашем сайте. Мы постараемся найти нужный Вам материал и отправим по электронной почте. Не стесняйтесь обращаться к нам, если у вас возникли вопросы или пожелания:

Email: Нажмите что бы посмотреть 

Что такое TheSlide.ru?

Это сайт презентации, докладов, проектов в PowerPoint. Здесь удобно  хранить и делиться своими презентациями с другими пользователями.


Для правообладателей

Яндекс.Метрика