Разделы презентаций


Lektsia_3.pptx

Литература:В.С. Орлов Проектирование и анализ разработки нефтяных месторождений при режимах вытеснения нефти водой. М.”Недра” 1973г.М.Л. Сургучев Методы контроля и регулирования процесса разработки нефтяных месторождений. М “Недра” 1968г.Ю.П. Борисов

Слайды и текст этой презентации

Слайд 1ПРОЕКТИРОВАНИЕ, АНАЛИЗ РАЗРАБОТКИ И ОБУСТРОЙСТВА УГЛЕВОДОРОДНЫХ МЕСТОРОЖДЕНИЙ
Лекция №3
Хромых Людмила Николаевна

ПРОЕКТИРОВАНИЕ, АНАЛИЗ РАЗРАБОТКИ И ОБУСТРОЙСТВА УГЛЕВОДОРОДНЫХ МЕСТОРОЖДЕНИЙ Лекция №3Хромых Людмила Николаевна

Слайд 2Литература:
В.С. Орлов Проектирование и анализ разработки нефтяных месторождений при

режимах вытеснения нефти водой. М.”Недра” 1973г.
М.Л. Сургучев Методы

контроля и регулирования процесса разработки нефтяных месторождений. М “Недра” 1968г.
Ю.П. Борисов З.К. Рябинина, В.В. Войнов Особенности проектирования разработки нефтяных месторождений с учетом их неоднородности. М “Недра” 1976г.

Литература:В.С. Орлов  Проектирование и анализ разработки нефтяных месторождений при режимах вытеснения нефти водой.  М.”Недра” 1973г.М.Л.

Слайд 3Методики расчета технологических показателей разработки, применяемые в США и в

нашей стране.
1.Одной из основных проблем проектирования и анализа разработки нефтяных

месторождений является надежный прогноз добычи нефти, и жидкости во времени (при вытеснении нефти водой).
К настоящему времени получены многочисленные решения задачи оценки технологических показателей эксплуатации нефтяных месторождений во времени.
Процесс разработки нефтегазового месторождения может описываться системой дифференцируемых уравнений с начальными и граничными условиями. Процедуру расчетов на основе созданной геолого-физической модели пласта называют методикой расчета.
Дифференцируемые уравнения, описывающие процессы разработки нефтяных месторождения, основаны на использовании двух фундаментальных законов природы:


Методики расчета технологических показателей разработки, применяемые в США и в нашей стране. 1.Одной из основных проблем проектирования

Слайд 4закона сохранения вещества,
закона сохранения энергии,
а так же на

целом ряде физических, физико-химических и специальных законов фильтрации. Эти законы

используются в виде уравнений неразрывности потока или в виде уравнений материального баланса. Основным законом фильтрации является закон Дарси. Все известные законы фильтрации базируются на этом законе. Он фиксирует, что скорость фильтрации линейно и прямо пропорционально зависит от градиента давлений
 
 
где: ν – скорость фильтрации жидкости,
k – коэффициент проницаемости,
μ – вязкость жидкости в пластовых условиях,
– градиент давления в рассматриваемой точке х.

закона сохранения вещества, закона сохранения энергии, а так же на целом ряде физических, физико-химических и специальных законов

Слайд 52.Сюда входят методы материального баланса и методы, основанные на экстраполяции

фактических характеристик обводнения по известной истории разработки нефтяной залежи. Все

методы, которые можно использовать лишь тогда, когда имеется достаточная история разработки залежи к моменту составления проекта разработки – называется эмпирическими.
3.Прогноз процесса обводнения можно выполнить путем гидродинамических расчетов с учетом неоднородности пластов. Этот метод применим как на стадии оценки добывных возможностей месторождения, составления технологических схем разработки, так и в более поздних стадиях проектирования и анализа разработки – называется аналитическим.
В нашей стране методика учета неоднородности пластов в расчетах процесса обводнения впервые была предложена во ВНИИ Ю.П. Борисовым в 1957-1959г.
К настоящему времени в различных научно-исследовательских институтах разработан ряд аналитических методик прогноза технологических показателей, которые построены на различных предпосылках и степени учета реальных условий фильтрации флюидов в пористой сфере.

2.Сюда входят методы материального баланса и методы, основанные на экстраполяции фактических характеристик обводнения по известной истории разработки

Слайд 6Все аналитические методики предполагают по крайне мере четыре следующих допущений:


А) Неоднородный по проницаемости пласт представляется серией однородных пропластков различной

проницаемости.
Б) Расчетная характеристика неоднородности пласта в целом предполагается равной сумме расчетных характеристик однородных пропластков.
В) Между пропластками не существует гидродинамической связи – отсутствуют перетоки жидкости.
Г) Принимается поршневые вытеснения нефти водой.
Д) Пренебрегается гравитационным эффектом.

Все аналитические методики предполагают по крайне мере четыре следующих допущений: А) Неоднородный по проницаемости пласт представляется серией

Слайд 7Метод Стайлса.
В дополнение к общим допущениям метод Стайлса предполагает,

что:
1. добыча жидкости, нефти и закачка воды пропорциональны проницаемости

и подвижности κ/μ;
2. коэффициент охвата до прорыва воды постоянен;
3. линейная система вытеснения;
4. в момент прорыва жидкости добыча из прослоя становится мгновенно равной добыче воды (поршневое вытеснения);
5. прослои имеют равную толщину;
6. отсутствует остаточная газонасыщенность.
Исходными данными для расчета показателей разработки служит профиль слоев различной проницаемости, начальная и конечная нефтенасыщенность, вязкость нефти и воды в пластовых условиях.
Данные о проницаемости слоев располагаются сверху вниз упорядоченно в убывающей последовательности. Для каждого пропластка вычисляются произведением проницаемости k на толщину “производительность”.

Метод Стайлса.  В дополнение к общим допущениям метод Стайлса предполагает, что: 1. добыча жидкости, нефти и

Слайд 8Недостающие значения “производительности”, выраженные в долях единиц, в зависимости от

нарастающий толщины изображаются в виде кривой.
С помощью этой

кривой вычисляются значения доли воды в потоке жидкости и нефтеотдачу R к моменту времени, когда по j- му пропластку прорвалась вода в скважину и пласт в пределах толщины Hj обводнен и дает воду;

(1)


(2)

где: HΣ – общая толщина пласта,
Hj – толщина части пласта, заполненного водой,
J – номер пропластка по которому вода прорвалась в скважину,
– общая производительность пласта,
– производительность части пласта толщиной Hj ,

Недостающие значения “производительности”, выраженные в долях единиц, в зависимости от нарастающий толщины изображаются в виде кривой.

Слайд 9 – отношение подвижностей воды

и нефти с учетом

коэффициента объемного расширения нефти в.
В уравнении

(2) первый член правой части выражает нефтеотдачу полностью обводненных пропластков, а второй – характеризует нефтеотдачу пропластков, из которых продолжает поступать нефть.
Зная количество извлекаемой нефти (активные запасы), определяют для каждого пропластка дебиты нефти и воды, накопленное количество нефти и воды в пластовых условиях.
Накопленная добыча нефти подсчитывается из уравнения материального баланса:

(3)

Время получения приращения накопленной добычи нефти определяется из соотношения:
(4)

– отношение подвижностей воды и нефти с учетом коэффициента объемного расширения

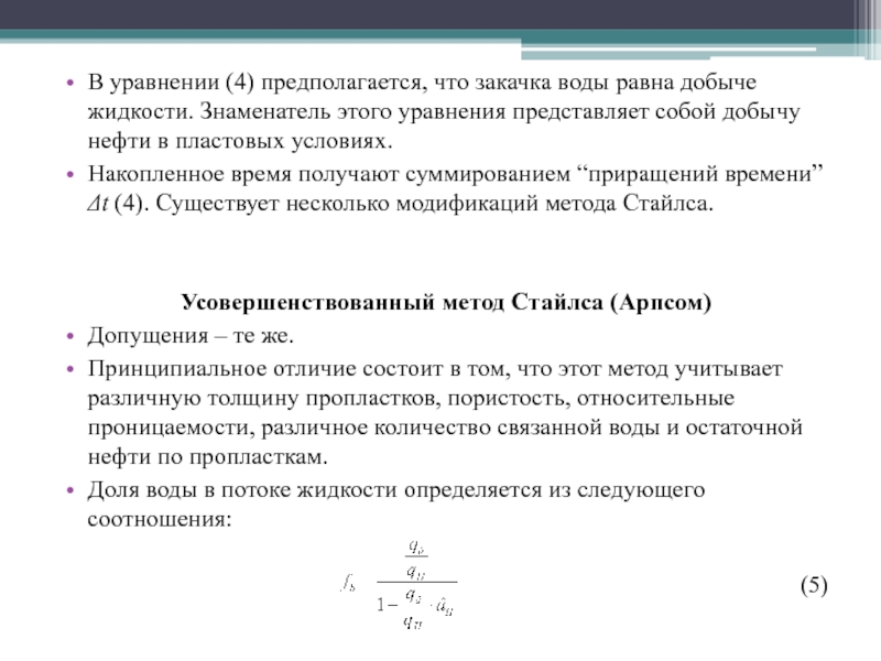
Слайд 10В уравнении (4) предполагается, что закачка воды равна добыче жидкости.

Знаменатель этого уравнения представляет собой добычу нефти в пластовых условиях.


Накопленное время получают суммированием “приращений времени” Δt (4). Существует несколько модификаций метода Стайлса.


Усовершенствованный метод Стайлса (Арпсом)
Допущения – те же.
Принципиальное отличие состоит в том, что этот метод учитывает различную толщину пропластков, пористость, относительные проницаемости, различное количество связанной воды и остаточной нефти по пропласткам.
Доля воды в потоке жидкости определяется из следующего соотношения:

(5)

В уравнении (4) предполагается, что закачка воды равна добыче жидкости. Знаменатель этого уравнения представляет собой добычу нефти

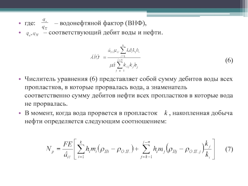
Слайд 11где: – водонефтяной фактор (ВНФ),

– соответствующий дебит воды и

нефти.


(6)

Числитель уравнения (6) представляет собой сумму дебитов воды всех пропластков, в которые прорвалась вода, а знаменатель соответственно сумму дебитов нефти всех пропластков в которые вода не прорвалась.
В момент, когда вода прорвется в пропласток k , накопленная добыча нефти определяется следующим соотношением:


(7)





где:      – водонефтяной фактор (ВНФ),      – соответствующий

Обратная связь

Если не удалось найти и скачать доклад-презентацию, Вы можете заказать его на нашем сайте. Мы постараемся найти нужный Вам материал и отправим по электронной почте. Не стесняйтесь обращаться к нам, если у вас возникли вопросы или пожелания:

Email: Нажмите что бы посмотреть 

Что такое TheSlide.ru?

Это сайт презентации, докладов, проектов в PowerPoint. Здесь удобно  хранить и делиться своими презентациями с другими пользователями.


Для правообладателей

Яндекс.Метрика