Разделы презентаций


ЭЛЕКТРОСТАТИЧЕСКОЕ ПОЛЕ В ВАКУУМЕ

Содержание

Основная литература:1. Савельев И. В.. Курс общей физики, кн. 2. – М.: ООО «Издательство Астрель», ООО «Издательство АСТ», 2004.2. И. В. Савельев. Курс общей физики, кн. 4. – М.: ООО «Издательство

Слайды и текст этой презентации

Слайд 1ЛЕКЦИЯ 1.
Вторник, 12 февраля 2013 г.

ЛЕКЦИЯ 1.Вторник, 12 февраля 2013 г.

Слайд 4

Основная литература:
1. Савельев И. В.. Курс общей физики, кн. 2.

– М.: ООО «Издательство Астрель», ООО «Издательство АСТ», 2004.
2. И.

В. Савельев. Курс общей физики, кн. 4. – М.: ООО «Издательство Астрель», ООО «Издательство АСТ», 2006.
3. Иродов И. Е.. Электромагнетизм. Основные законы: Учеб. пособие для вузов. - М.: Бином. Лаборатория базовых знаний, 2006.
4. И. Е. Иродов. Волновые процессы. Основные законы: Учебное пособие для вузов.- М.: Бином. Лаборатория знаний, 2007.
5. Иродов И. Е. Задачи по общей физике. – М.: ЗАО «Издательство БИНОМ», 2007.
6. Горбатый И.Н., Овчинников А.С. Электричество и магнетизм. Сборник вопросов и задач по физике. - М.: МИЭТ, 2007.
7. Горбатый И.Н., Алимов Ш.А., Берестов А.Т., Гайдуков Г.Н., Ничуговский Д.К., Погибельская Н.Б., Романов В.П. Лабораторные работы по курсу общей физики. «Электричество и магнетизм». - М.: МИЭТ, 2003.
8. Лосев В.В., Морозова Т.В. Оптика. Лабораторный практикум по курсу общей физики. «Оптика» - М.: МИЭТ, 2008. (Часть 1,часть 2).
9. Калашников Н.П., Кожевников Н.М. Физика. Интернет тестирование Базовых знаний: учебное пособие. – СПб.: Лань, 2009. – 160 с. 
Основная литература:1. Савельев И. В.. Курс общей физики, кн. 2. – М.: ООО «Издательство Астрель», ООО «Издательство

Слайд 5 
Дополнительная литература

10. Гайдуков Г.Н., Овчинников А.С. Электричество и магнетизм. Электричество.

Элементы специальной теории относительности. - М.: МИЭТ, 1997.
11. Лосев В.В.

Оптические явления. Теория и эксперимент. Учебное пособие, М., 2002.
12. Ландсберг Г.С. Оптика. -М.,: ФИЗМАТЛИТ, 2003.
13. Сивухин Д.В. Общий курс физики. т. 2. М.: ФИЗМАТЛИТ, 2009.
14. Сивухин Д.В. Общий курс физики. т. 3. М.: ФИЗМАТЛИТ, 2009.

ЧТО ТАКОЕ СРС ?

1. http://www.ph4s.ru/books_phys_ob.html
http://www.ph4s.ru/kurs_ob_ph.html
Оптика http://www.ph4s.ru/book_ph_ob_optica.html


сайт А.Н. ВАРГИНА, где есть все учебники!!!



 Дополнительная литература10. Гайдуков Г.Н., Овчинников А.С. Электричество и магнетизм. Электричество. Элементы специальной теории относительности. - М.: МИЭТ,

Слайд 63. [Электронный ресурс].-М.: Коллекция электронных ресурсов МИЭТ, 2007.- Режим доступа:

http://orioks.miet.ru/oroks-miet/srs.shtml
4. Программа обучения. «Открытая Физика 2.6. Часть 2»:
http://www.physics.ru/
http://www.physics.ru/courses/op25part2/design/index.htm
5. Scientific

Center «PHYSICON»: of the course «Wave Optics on the Computer»
http://college.ru/WaveOptics/content/chapter1/section1/paragraph1/theory.html
6. Диск или программа «Физика в анимациях»
http://physics.nad.ru/
http://physics.nad.ru/Physics/Cyrillic/optics.htm

3. [Электронный ресурс].-М.: Коллекция электронных ресурсов МИЭТ, 2007.- Режим доступа: http://orioks.miet.ru/oroks-miet/srs.shtml4. Программа обучения. «Открытая Физика 2.6. Часть

Слайд 7Бально-накопительный регламент

Бально-накопительный регламент

Слайд 8Тема 1. ЭЛЕКТРОСТАТИЧЕСКОЕ ПОЛЕ В ВАКУУМЕ 1.1. Электрический заряд. Закон сохранения

заряда 1.2. Взаимодействие электрических зарядов в вакууме. Закон Кулона 1.3.

Электростатическое поле. Напряженность поля. Силовые линии. 1.4. Сложение электростатических полей. Принцип суперпозиции 1.5. Примеры расчета электростатических полей в вакууме 1.5.1. Поле заряженной нити 1.5.2 Электростатическое поле диполя
Тема 1. ЭЛЕКТРОСТАТИЧЕСКОЕ ПОЛЕ В ВАКУУМЕ 1.1. Электрический заряд. Закон сохранения заряда 1.2. Взаимодействие электрических зарядов в

Слайд 9
Если поднести заряженное тело (с любым зарядом) к легкому –

незаряженному, то между ними будет притяжение – явление электризации легкого

тела через влияние.
На ближайшем к заряженному телу конце появляются заряды противоположного знака (индуцированные заряды) это явление называется электростатической индукцией.

1.1. Электрический заряд

Если поднести заряженное тело (с любым зарядом) к легкому – незаряженному, то между ними будет притяжение –

Слайд 10Отсюда следует закон сохранения заряда – один из фундаментальных законов

природы, сформулированный в 1747 г. Б. Франклином и подтвержденный в

1843 г. М. Фарадеем:
алгебраическая сумма зарядов, возникающих при любом электрическом процессе на всех телах, участвующих в процессе всегда равна нулю.
Отсюда следует закон сохранения заряда – один из фундаментальных законов природы, сформулированный в 1747 г. Б. Франклином

Слайд 11Заряд q любого тела составляет целое кратное от элементарного электрического

заряда :


где n – целое число.
Замечание. Существуют элементарные частицы -

кварки,
заряд которых дробный, например:


То, что их заряд дробный не противоречит 3-му пункту,
так как кварки самостоятельно не наблюдаются.

или

Опыт Милликена
http://physics.nad.ru/Physics/Cyrillic/el.htm

Заряд q любого тела составляет целое кратное от элементарного электрического заряда :где n – целое число.Замечание. Существуют

Слайд 121.2. Взаимодействие электрических зарядов в вакууме.
Закон Кулона
сила взаимодействия точечных

зарядов в вакууме пропорциональна величине зарядов и обратно пропорциональна квадрату

расстояния между ними.

здесь k– коэффициент пропорциональности,
зависящий от системы единиц.

1.2. Взаимодействие электрических зарядов в вакууме. Закон Кулонасила взаимодействия точечных зарядов в вакууме пропорциональна величине зарядов и

Слайд 13В системе СИ единица заряда

1 Кл = 1А 1с


где ε0

– электрическая постоянная;



ЗАМЕЧАНИЕ


В системе СИ единица заряда          		1 Кл =

Слайд 14В электростатике взаимодействие зарядов подчиняется третьему закону Ньютона: силы взаимодействия

между зарядами равны по величине и направлены противоположно друг другу

вдоль прямой, связывающей эти заряды
В электростатике взаимодействие зарядов подчиняется третьему закону Ньютона: силы взаимодействия между зарядами равны по величине и направлены

Слайд 15В векторной форме закон Кулона выглядит так:



где F12 – сила,

действующая на заряд q1
F21 – сила, действующая на заряд

q2
r - единичный вектор, направленный от положительного заряда к отрицательному.


В векторной форме закон Кулона выглядит так:где F12 – сила, действующая на заряд q1 F21 – сила,

Слайд 16Вектор напряженности электростатического поля равен силе, действующей в данной точке

на помещенный в нее пробный единичный положительный заряд.

Единица измерения

напряженности электростатического поля


1 Н/Кл – напряженность такого поля, которое на точечный заряд 1 Кл действует с силой в 1 Н.

1.3. Электростатическое поле. Напряженность электростатического поля

Вектор напряженности электростатического поля равен силе, действующей в данной точке на помещенный в нее пробный единичный положительный

Слайд 17Пробным зарядом называется электрически заряженное тело, удовлетворяющее следующим требованиям:

1) величина

заряда должна быть настолько мала, чтобы практически не приводить к

перераспределению электрического заряда на телах, поле которых исследуется с помощью пробного заряда;
2) размеры пробного заряда должны быть настолько малы, чтобы все его части были погружены в точки, где исследуемое поле одинаково (т.е. в области, занимаемой телом пробного заряда, исследуемое поле однородно).
Пробным зарядом называется электрически заряженное тело, удовлетворяющее следующим требованиям:1) величина заряда должна быть настолько мала, чтобы практически

Слайд 18Силовые линии электрического поля
Линия векторного поля (силовая линия) - это

математическая линия, касательная к которой в любой ее точке направлена

вдоль линии вектора напряженности электрического поля
За положительное направление линий условились считать направления вектора поля, при этом линии поля напряженности идут от положительных зарядов к отрицательным.


Силовые линии электрического поля Линия векторного поля (силовая линия) - это математическая линия, касательная к которой в

Слайд 191.4. Сложение электростатических полей.
Если поле создается несколькими точечными зарядами, то

на пробный заряд q действует со стороны заряда qk такая

сила, как если бы других зарядов не было.

Результирующая сила определится выражением:

Напряженность результирующего поля системы точечных зарядов равна векторной сумме напряженностей полей, созданных в данной точке каждым из них в отдельности.

Принцип суперпозиции

1.4. Сложение электростатических полей. Если поле создается несколькими точечными зарядами, то на пробный заряд q действует со

Слайд 20Если поле создается не точечными зарядами, то используют обычный в

таких случаях прием. Тело разбивают на бесконечно малые элементы и

определяют напряженность поля создаваемого каждым элементом, затем интегрируют по всему телу:
где – напряженность поля, обусловленная заряженным элементом. Интеграл может быть линейным, по площади или по объему в зависимости от формы тела.



Для решения подобных задач пользуются соответствующими значениями плотности заряда:
линейная плотность заряда, измеряется в Кл/м;


поверхностная плотность заряда измеряется в Кл/м2;


объемная плотность заряда, измеряется в Кл/м3.

Если поле создается не точечными зарядами, то используют обычный в таких случаях прием. Тело разбивают на бесконечно

Слайд 21Определим напряженность электрического поля в точке А на расстоянии х

от бесконечно длинного, линейного, равномерно распределенного заряда.
λ – заряд,

приходящийся на единицу длины.

1.5. Примеры расчета электростатических полей в вакууме 1.5.1. Поле заряженной нити (стержня)

Определим напряженность электрического поля в точке А на расстоянии х от бесконечно длинного, линейного, равномерно распределенного заряда.

Слайд 22Считаем, что х – мало по сравнению с длиной проводника.

Элемент длины dy, несет заряд dq = dy λ.

Создаваемая этим элементом напряженность электрического поля в точке А:


Считаем, что х – мало по сравнению с длиной проводника. Элемент длины dy, несет заряд dq =

Слайд 23Вектор имеет проекции dEx и dEy причем



Т.к. проводник бесконечно длинный, а задача симметричная, то у – компонента вектора обратится в ноль (скомпенсируется), т.е. .






Вектор    имеет проекции dEx и dEy причем

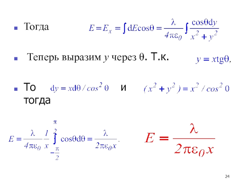
Слайд 24Тогда

Теперь выразим y через θ. Т.к.



То

и тогда




Тогда Теперь выразим y через θ. Т.к.      То

Слайд 25Задание: по тонкому кольцу радиуса R однородно распределен заряд q.

Определить Е в точке А

Задание: по тонкому кольцу радиуса R однородно распределен заряд q. Определить Е  в точке А

Слайд 261.5.2. Электростатическое поле диполя


Электрическим диполем называется система двух одинаковых по

величине, но разноименных точечных зарядов, расстояние между которыми значительно меньше

расстояния до тех точек, в которых определяется поле системы




Плечо диполя – вектор, направленный от отрицательного заряда к положительному и численно равный расстоянию между зарядами.

Обозначим вектор: – электрический момент диполя (или дипольный момент) – произведение положительного заряда диполя на плечо .

Направление совпадает с направлением , т.е. от отрицательного заряда к положительному.
1.5.2. Электростатическое поле диполя Электрическим диполем называется система двух одинаковых по величине, но разноименных точечных зарядов, расстояние

Слайд 27Пример 1. Напряженность поля в точке, расположенной на оси диполя




или




так как далеко находимся

Пример 1. Напряженность поля в точке, расположенной на оси диполя или так как далеко находимся

Слайд 28Пример 2. Найдем Е⊥ в точке А на

прямой, проходящей через центр диполя и перпендикулярной к оси.









Из

рисунка видно, что и противонаправлены, след-но



А

Пример 2.   Найдем Е⊥ в точке А на прямой, проходящей через центр диполя и перпендикулярной

Слайд 29Пример 3. Найти вектор напряженности поля диполя в произвольной точке

пространства




Получить самостоятельно формулы


Пример 3. Найти вектор напряженности поля диполя в произвольной точке пространства Получить самостоятельно формулы

Слайд 30СРС!1.6.Электрический точечный диполь во внешнем поле.
В однородном поле суммарная

сила,
действующая на диполь, равна нулю.

СРС!1.6.Электрический точечный диполь во внешнем поле. В однородном поле суммарная сила, действующая на диполь, равна нулю.

Слайд 31Силы, действующие на диполь в неоднородном электрическом поле.
На положительный и

отрицательный полюсы диполя будут действовать разные силы







Силы, действующие на диполь в неоднородном электрическом поле.На положительный и отрицательный полюсы диполя будут действовать разные силы

Слайд 32Момент сил, действующий на точечный диполь в электрическом поле.



Вектор этого

момента направлен перпендикулярно плоскости рисунка. Это означает: если поле диполь

помещён в электрическое поле , как показано на рисунке, то момент будет поворачивать его так, чтобы диполь стал параллельным , а сила будет втягивать его дальше в электрическое поле.


Момент сил, действующий на точечный диполь в электрическом поле.Вектор этого момента направлен перпендикулярно плоскости рисунка. Это означает:

Слайд 33Пример. Задача 3.47(Иродов)
Найти силу взаимодействия двух молекул воды, отстоящих

друг от друга на расстояние l=10 нм, если их электрические

моменты ориентированы вдоль одной и той же прямой. Дипольный момент каждой молекулы p = 6,2·10–30 Кл · м.

По формулам

и

можно получить….


Пример. Задача 3.47(Иродов) Найти силу взаимодействия двух молекул воды, отстоящих друг от друга на расстояние l=10 нм,

Слайд 34Тема 2. ПОТЕНЦИАЛ ЭЛЕКТРОСТАТИЧЕСКОГО ПОЛЯ.
2.1. Теорема о циркуляции вектора


2.2. Работа сил электростатического поля.
Потенциальная энергия
2.3. Потенциал. Разность потенциалов
2.4. Связь

между напряженностью и потенциалом
2.5. Силовые линии и эквипотенциальные поверхности
2.6. Расчет потенциалов простейших
электростатических полей.

Применение связи для решения задач.
Тема 2. ПОТЕНЦИАЛ ЭЛЕКТРОСТАТИЧЕСКОГО ПОЛЯ. 2.1. Теорема о циркуляции вектора 2.2. Работа сил электростатического поля.Потенциальная энергия2.3. Потенциал.

Слайд 352.1. Теорема о циркуляции вектора
В предыдущей теме было показано,

что взаимодействие между покоящимися зарядами осуществляется через электростатическое поле. Описание

электростатического поля мы рассматривали с помощью вектора напряженности , равного силе, действующей в данной точке на помещенный в неё пробный единичный положительный заряд




Существует и другой способ описания поля – с помощью потенциала. Однако для этого необходимо сначала доказать, что силы электростатического поля консервативны, а само поле потенциально.

2.1. Теорема о циркуляции вектора  В предыдущей теме было показано, что взаимодействие между покоящимися зарядами осуществляется

Слайд 36Рассмотрим поле, создаваемое неподвижным точечным зарядом q.
В любой точке

этого поля на пробный точечный заряд q' действует сила F
где

F(r) – модуль вектора силы , – единичный вектор, определяющий положение заряда q относительно q', ε0 – электрическая постоянная.
Рассмотрим поле, создаваемое неподвижным точечным зарядом q. В любой точке этого поля на пробный точечный заряд q'

Слайд 37Для того, чтобы доказать, что электростатическое поле потенциально, нужно доказать,

что силы электростатического поля консервативны.
Из раздела «Физические основы механики»

известно, что любое стационарное поле центральных сил является консервативным, т.е. работа сил этого поля не зависит от формы пути, а только от положения конечной и начальной точек.
Для того, чтобы доказать, что электростатическое поле потенциально, нужно доказать, что силы электростатического поля консервативны. Из раздела

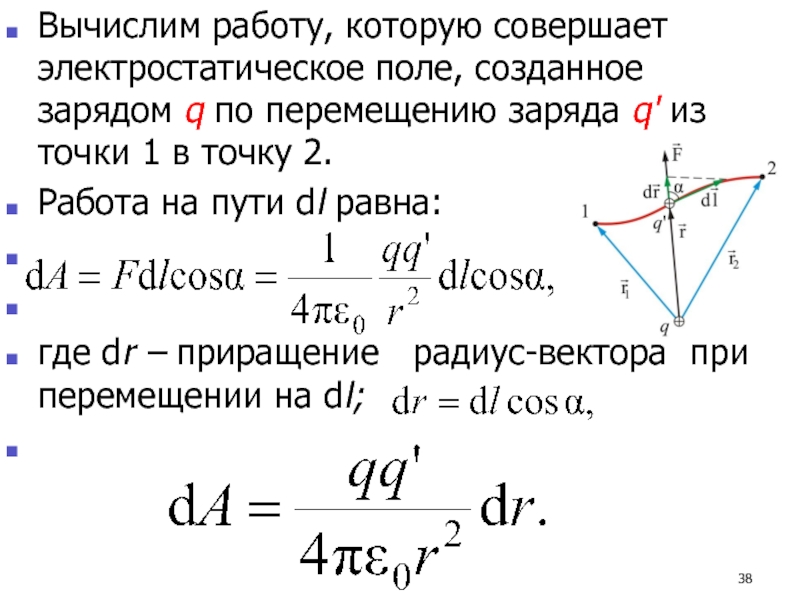
Слайд 38Вычислим работу, которую совершает электростатическое поле, созданное зарядом q по

перемещению заряда q' из точки 1 в точку 2.
Работа на

пути dl равна:


где dr – приращение радиус-вектора при перемещении на dl;




Вычислим работу, которую совершает электростатическое поле, созданное зарядом q по перемещению заряда q' из точки 1 в

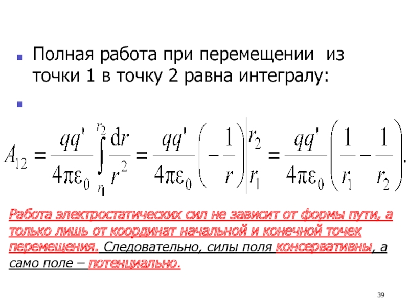
Слайд 39Полная работа при перемещении из точки 1 в точку 2

равна интегралу:


Работа электростатических сил не зависит от формы пути, а

только лишь от координат начальной и конечной точек перемещения. Следовательно, силы поля консервативны, а само поле – потенциально.
Полная работа при перемещении из точки 1 в точку 2 равна интегралу:		Работа электростатических сил не зависит от

Слайд 40Если в качестве пробного заряда, перенесенного из точки 1 заданного

поля в точку 2, взять положительный единичный заряд q, то

элементарная работа сил поля будет равна:


Если в качестве пробного заряда, перенесенного из точки 1 заданного поля в точку 2, взять положительный единичный

Слайд 41Тогда вся работа равна:

(2.1)

Такой интеграл по замкнутому контуру называется циркуляцией вектора
Из независимости линейного интеграла от пути между двумя точками следует, что по произвольному замкнутому пути:
(2.2)

Это утверждение и называют теоремой о циркуляции .






Тогда вся работа равна:

Слайд 42Для доказательства теоремы разобьем произвольно замкнутый путь на две части:

1а2 и 2b1. Из сказанного выше следует, что


(Интегралы по модулю

равны, но знаки противоположны). Тогда работа по замкнутому пути:



Для доказательства теоремы разобьем произвольно замкнутый путь на две части: 1а2 и 2b1. Из сказанного выше следует,

Слайд 43Теорема о циркуляции позволяет сделать ряд важных выводов, практически не

прибегая к расчетам.
Рассмотрим простой пример, подтверждающий это заключение.
1)Линии электростатического

поля не могут быть замкнутыми. В самом деле, если это не так, и какая-то линия – замкнута, то, взяв циркуляцию вдоль этой линии, мы сразу же придем к противоречию с теоремой о циркуляции вектора : . А в данном случае направление интегрирования в одну сторону, поэтому циркуляция вектора не равна нулю.





Теорема о циркуляции позволяет сделать ряд важных выводов, практически не прибегая к расчетам. Рассмотрим простой пример, подтверждающий

Слайд 442.2. Работа сил электростатического поля. Потенциальная энергия
Мы сделали важное заключение, что

электростатическое поле потенциально.
Следовательно, можно ввести функцию состояния, зависящую от

координат – потенциальную энергию.
2.2. Работа сил электростатического поля. Потенциальная энергияМы сделали важное заключение, что электростатическое поле потенциально. Следовательно, можно ввести

Слайд 45Исходя из принципа суперпозиции сил ,


можно показать, что общая

работа А будет равна сумме работ каждой силы:


Здесь каждое слагаемое

не зависит от формы пути, следовательно, не зависит от формы пути и сумма.



Исходя из принципа суперпозиции сил , можно показать, что общая работа А будет равна сумме работ каждой

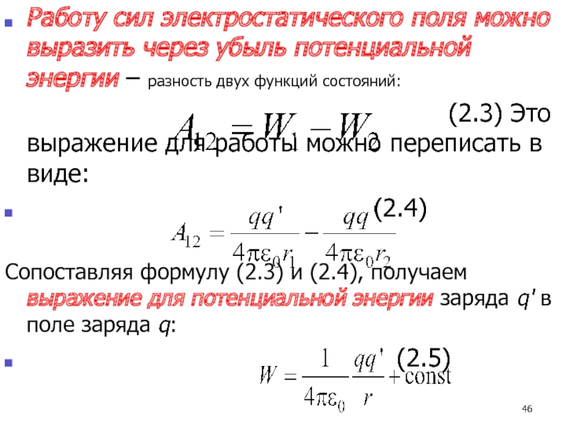
Слайд 46Работу сил электростатического поля можно выразить через убыль потенциальной энергии

– разность двух функций состояний:

(2.3) Это выражение для работы можно переписать в виде:
(2.4)

Сопоставляя формулу (2.3) и (2.4), получаем выражение для потенциальной энергии заряда q' в поле заряда q:
(2.5)




Работу сил электростатического поля можно выразить через убыль потенциальной энергии – разность двух функций состояний:

Слайд 472.3. Потенциал. Разность потенциалов
Разные пробные заряды q',q'',… будут обладать в

одной и той же точке поля разными энергиями W', W''

и так далее. Однако отношение будет для всех зарядов одним и тем же.
Поэтому можно вести скалярную величину, являющуюся энергетической характеристикой собственно поля – потенциал:




2.3. Потенциал. Разность потенциаловРазные пробные заряды q',q'',… будут обладать в одной и той же точке поля разными

Слайд 48Подставив в выражение для потенциала значение потенциальной энергии (2.5), получим

для потенциала точечного заряда следующее выражение:

(2.6)


Потенциал, как и потенциальная энергия, определяют с точностью до постоянной интегрирования.


Подставив в выражение для потенциала значение потенциальной энергии (2.5), получим для потенциала точечного заряда следующее выражение:

Слайд 49Физический смысл имеет не потенциал, а разность потенциалов, поэтому договорились

считать, что потенциал точки, удаленной в бесконечность, равен нулю.
1.Когда

говорят «потенциал такой-то точки» – имеют в виду разность потенциалов между этой точкой и точкой, удаленной в бесконечность.
2. В практике электрических измерений часто полагают равным нулю потенциал поверхности Земли.
Физический смысл имеет не потенциал, а разность потенциалов, поэтому договорились считать, что потенциал точки, удаленной в бесконечность,

Слайд 50Разность потенциалов между точками 2 и 1
приращение потенциала

убыль потенциала.



численно равна взятой с обратным знаком работе,
совершаемой силами поля,


при квазистатическом перемещении единичного положительного заряда
по любому пути из точки 1 в точку 2.
Разность потенциалов между точками 2 и 1 приращение потенциалаубыль потенциала. численно равна взятой с обратным знаком работе,

Слайд 51Если поле создается системой зарядов, то, используя принцип суперпозиции, получаем:

(2.7)

Тогда и для потенциала или
(2.8)


т.е. потенциал поля, создаваемый системой зарядов, равен алгебраической сумме потенциалов, создаваемых каждым из зарядов в отдельности.
А напряженности складываются при наложении полей – векторно.




Если поле создается системой зарядов, то, используя принцип суперпозиции, получаем:

Слайд 52Выразим работу сил электростатического поля через разность потенциалов между начальной

и конечной точками:



Таким образом, работа над зарядом q равна произведению заряда на убыль потенциала:
(2.9)




за единицу φ принимают потенциал в такой точке поля, для перемещения в которую из бесконечности единичного положительного заряда необходимо совершить работу равную единице.
В СИ единица потенциала

Выразим работу сил электростатического поля через разность потенциалов между начальной и конечной точками:

Слайд 53
Электрон - вольт (эВ) – это работа, совершенная силами поля

над зарядом, равным заряду электрона при прохождении им разности потенциалов

1 В, то есть:





Электрон - вольт (эВ) – это работа, совершенная силами поля над зарядом, равным заряду электрона при прохождении

Слайд 542.4. Связь между напряженностью и потенциалом
Изобразим перемещение заряда q` по

произвольному пути l в электростатическом поле .





Работу, совершенную силами электростатического

поля на бесконечно малом отрезке можно найти так:
(2.10)



2.4. Связь между напряженностью и потенциалом Изобразим перемещение заряда q` по произвольному пути l в электростатическом поле

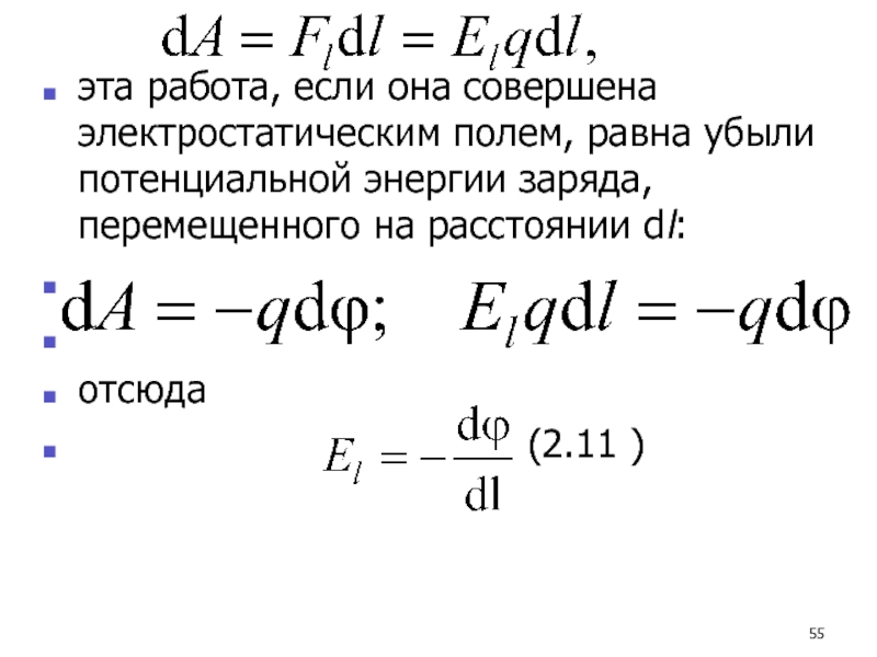
Слайд 55эта работа, если она совершена электростатическим полем, равна убыли потенциальной

энергии заряда, перемещенного на расстоянии dl:


отсюда

(2.11 )



эта работа, если она совершена электростатическим полем, равна убыли потенциальной энергии заряда, перемещенного на расстоянии dl:	 отсюда

Слайд 56Для ориентации dl (направление перемещения) в пространстве, надо знать проекции

на оси координат:




По определению градиента сумма первых производных от какой-либо функции по координатам есть градиент этой функции

– вектор, показывающий направление наибыстрейшего увеличения функции.




Для ориентации dl (направление перемещения) в пространстве, надо знать проекции на оси координат:

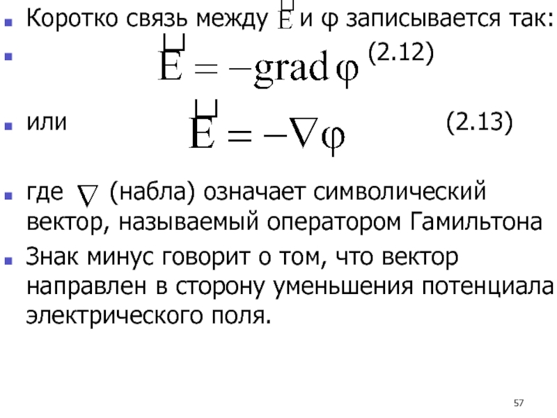
Слайд 57Коротко связь между и φ записывается так:

(2.12)

или (2.13)

где (набла) означает символический вектор, называемый оператором Гамильтона
Знак минус говорит о том, что вектор направлен в сторону уменьшения потенциала электрического поля.





Коротко связь между  и φ записывается так:

Слайд 582.5. Безвихревой характер электростатического поля
Ротор вектора определим следующим образом

Векторное произведение

вектора оператора градиента и
вектора напряженности электрического поля,
или ротор

можно записать через детерминант


2.5. Безвихревой характер электростатического поля Ротор вектора определим следующим образомВекторное произведение вектора оператора градиента и вектора напряженности

Слайд 59Из условия следует одно

важное соотношение, а именно, величина векторного произведения

для стационарных электрических полей всегда равна нулю. Действительно, по определению, имеем






поскольку определитель содержит две одинаковые строки.




Из условия      		 следует одно важное соотношение, а именно, величина векторного произведения

Слайд 60Величина называется ротором или

вихрем

Мы получаем важнейшее уравнение электростатики:

(2.14)



Таким образом кулоновское электростатическое поле –
безвихревое.



Величина       называется ротором или вихрем Мы получаем важнейшее уравнение электростатики:

Слайд 61Согласно теореме Стокса, присутствует следующая связь между контурным и поверхностным

интегралами:




где контур L ограничивающий поверхность S ориентация которой определяется направлением вектора положительной нормали :
Поэтому работа при перемещении заряда по любому замкнутому пути в электростатическом поле равна нулю.




Согласно теореме Стокса, присутствует следующая связь между контурным и поверхностным интегралами:

Слайд 622.6. Силовые линии и эквипотенциальные поверхности
Направление силовой линии (линии напряженности)

в каждой точке совпадает с направлением

.
Отсюда следует, что напряженность равна разности потенциалов U на единицу длины силовой линии.
Именно вдоль силовой линии происходит максимальное изменение потенциала. Поэтому всегда можно определить
между двумя точками, измеряя U между ними, причем тем точнее, чем ближе точки.
В однородном электрическом поле силовые линии – прямые. Поэтому здесь определить наиболее просто:
(2.15)


2.6. Силовые линии и эквипотенциальные поверхностиНаправление силовой линии (линии напряженности) в каждой точке совпадает с направлением

Слайд 63Воображаемая поверхность, все точки которой имеют одинаковый потенциал, называется

эквипотенциальной поверхностью.
Уравнение этой поверхности

(2.16)


Воображаемая поверхность, все точки которой имеют одинаковый потенциал, называется  эквипотенциальной поверхностью. Уравнение этой поверхности

Слайд 64 Линии напряженности и эквипотенциальные поверхности взаимно перпендикулярны

Линии напряженности и эквипотенциальные поверхности взаимно перпендикулярны

Слайд 65Формула выражает связь потенциала с напряженностью и позволяет по известным

значениям φ найти напряженность поля в каждой точке.

Можно

решить и обратную задачу, т.е. по известным значениям в каждой точке поля найти разность потенциалов между двумя произвольными точками поля.


Формула 				выражает связь потенциала с напряженностью и позволяет по известным значениям φ  найти напряженность поля в

Слайд 66

Интеграл можно брать по любой линии, соединяющие точку 1 и

точку 2, т.к. работа сил поля не зависит от пути.


Для обхода по замкнутому контуру получим:
т.е. пришли к известной нам теореме о циркуляции вектора напряженности: циркуляция вектора напряженности электростатического поля вдоль любого замкнутого контура равна нулю.






Поле, обладающее этим свойством, называется потенциальным.

Интеграл можно брать по любой линии, соединяющие точку 1 и точку 2, т.к. работа сил поля не

Слайд 67Из обращения в нуль циркуляции вектора следует, что линии

электростатического поля не могут быть замкнутыми: они начинаются на положительных

зарядах (истоки) и на отрицательных зарядах заканчиваются (стоки) или уходят в бесконечность


Из обращения в нуль циркуляции вектора  следует, что линии электростатического поля не могут быть замкнутыми: они

Слайд 682.7. Расчет потенциалов простейших электростатических полей. Применение связи

для решения задач.
Рассмотрим несколько примеров вычисления разности потенциалов между

точками поля, созданного некоторыми заряженными телами .
2.7. Расчет потенциалов простейших электростатических полей. Применение связи    для решения задач.  Рассмотрим несколько

Слайд 691.Пример. Найдем потенциал бесконечной однородно заряженной с линейной плотностью нити.
Как

уже было показано для бесконечно длинной нити




Выберем где-нибудь точку

из которой
мы стартуем, к примеру в точке

, то


Договоримся, что в точке старта потенциал равен нулю:


, тогда


1.Пример. Найдем потенциал бесконечной однородно заряженной с линейной плотностью нити.Как уже было показано для бесконечно длинной нити

Слайд 702.Пример. Потенциал поля точечного диполя
1. принцип суперпозиции

2 .потенциал

точечного заряда (см. формулу (2.6))







Учтя, что

есть проекция вектора на
и то, что расстояние до диполя очень велико, то





2.Пример. Потенциал поля точечного диполя 1. принцип суперпозиции 2 .потенциал точечного заряда (см. формулу (2.6))Учтя, что

Слайд 71 3.Пример. Определение вектора точечного диполя из

в полярной

системе координат.

Оператор запишется в полярной системе координат так:






РЕШЕНИЕ

3.Пример. Определение вектора    точечного диполя из

Слайд 72Лекция окончена

Лекция окончена

Обратная связь

Если не удалось найти и скачать доклад-презентацию, Вы можете заказать его на нашем сайте. Мы постараемся найти нужный Вам материал и отправим по электронной почте. Не стесняйтесь обращаться к нам, если у вас возникли вопросы или пожелания:

Email: Нажмите что бы посмотреть 

Что такое TheSlide.ru?

Это сайт презентации, докладов, проектов в PowerPoint. Здесь удобно  хранить и делиться своими презентациями с другими пользователями.


Для правообладателей

Яндекс.Метрика