Разделы презентаций


6. Усилительный каскад с ОК

Содержание

6. Усилительный каскад с ОК.Рис. 6.2.а: Эквивалентная схема каскада с общим коллектором:– параллельное соединениеОбычно rЭ мало, и при вычислении коэффициента усиления им можно пренебречь. Рис. 6.2.б: Упрощенная эквивалентная схема каскада с

Слайды и текст этой презентации

Слайд 16. Усилительный каскад с ОК.
Рис. 6.1: Схема каскада с общим

коллектором:
Рис. 6.2: Эквивалентная схема каскада с общим коллектором:

6. Усилительный каскад с ОК.Рис. 6.1: Схема каскада с общим коллектором:Рис. 6.2: Эквивалентная схема каскада с общим

Слайд 26. Усилительный каскад с ОК.
Рис. 6.2.а: Эквивалентная схема каскада с

общим коллектором:
– параллельное соединение
Обычно rЭ мало, и при вычислении коэффициента

усиления им можно пренебречь.

Рис. 6.2.б: Упрощенная эквивалентная схема каскада с общим коллектором:

6. Усилительный каскад с ОК.Рис. 6.2.а: Эквивалентная схема каскада с общим коллектором:– параллельное соединениеОбычно rЭ мало, и

Слайд 36. Усилительный каскад с ОК.
U - потенциал внутренней базовой точки,

и с другой стороны его можно считать выходным напряжением:
- ток

базы

Подставляя U в ток базы получаем:

Отсюда входное сопротивление:

6. Усилительный каскад с ОК.U - потенциал внутренней базовой точки, и с другой стороны его можно считать

Слайд 46. Усилительный каскад с ОК.
Входное сопротивление.
2. Предельное значение входного сопротивления:
1.

Входное сопортивление увеличивается с ростом RЭ и RН.

6. Усилительный каскад с ОК.Входное сопротивление.2. Предельное значение входного сопротивления:1. Входное сопортивление увеличивается с ростом RЭ и

Слайд 56. Усилительный каскад с ОК.
Коэффициент усиления каскада:
Обычно величина K близка

к единице, поэтому каскад с ОК часто называют эмиттерным повторителем.
Коэффициент

усиления каскада.
6. Усилительный каскад с ОК.Коэффициент усиления каскада:Обычно величина K близка к единице, поэтому каскад с ОК часто

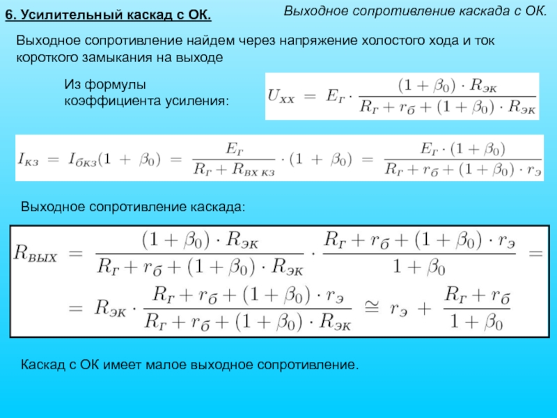
Слайд 66. Усилительный каскад с ОК.
Выходное сопротивление каскада:
Выходное сопротивление найдем через

напряжение холостого хода и ток короткого замыкания на выходе
Выходное сопротивление

каскада с ОК.

Каскад с ОК имеет малое выходное сопротивление.

Из формулы коэффициента усиления:

6. Усилительный каскад с ОК.Выходное сопротивление каскада:Выходное сопротивление найдем через напряжение холостого хода и ток короткого замыкания

Слайд 76. Усилительный каскад с ОК.
Таким образом, эмиттерный повторитель имеет большое

входное и малое выходное сопротивление при коэффициенте усиления по напряжению,

близком к единице. В связи с этим эмиттерный повторитель может использоваться в качестве трансформатора для согласования каскадов ОЭ и ОБ.
Но в отличие от обычного трансформатора эмиттерный повторитель дает усиление по мощности.
6. Усилительный каскад с ОК.	Таким образом, эмиттерный повторитель имеет большое входное и малое выходное сопротивление при коэффициенте

Слайд 86. Усилительный каскад с ОК.
Коэффициент усиления по мощности:
Как видно, трансформирующие

свойства эмиттерного повторителя определяются величиной β.

6. Усилительный каскад с ОК.Коэффициент усиления по мощности:Как видно, трансформирующие свойства эмиттерного повторителя определяются величиной β.

Слайд 96. Усилительный каскад с ОК.
Подставляя
и
И используя выражение для входного сопротивления

получим зависимость от частоты:
где
С ростом частоты ZВХ стремится к (rб+RЭНК)
Поведение

на высоких частотах.

С ростом частоты β уменьшается. В связи с этим ухудшаются и все характеристики каскада.

6. Усилительный каскад с ОК.ПодставляяиИ используя выражение для входного сопротивления получим зависимость от частоты:гдеС ростом частоты ZВХ

Слайд 10Аналогично можно получить для коэффициента усиления
6. Усилительный каскад с ОК.
коэффициент

усиления начинает уменьшаться, когда
Т.е. верхняя граничная частота коэффициента усиления каскада
Выходное

сопротивление:

Таким образом, несмотря на то, что коэффициент усиления падает только на очень высоких частотах, трансформирующие свойства эмиттерного повторителя ухудшаются на значительно более низкой частоте ωβ.

- растет с ростом частоты.

Поведение на высоких частотах.

Аналогично можно получить для коэффициента усиления6. Усилительный каскад с ОК.коэффициент усиления начинает уменьшаться, когдаТ.е. верхняя граничная частота

Слайд 117. Усилительный каскад с ОБ.
Рис. 7.1: Схема каскада с общей

базой.
Область средних частот.
Рис. 7.2: Эквивалентная схема каскада ОБ для средних

частот:
7. Усилительный каскад с ОБ.Рис. 7.1: Схема каскада с общей базой.Область средних частот.Рис. 7.2: Эквивалентная схема каскада

Слайд 127. Усилительный каскад с ОБ.
Область средних частот.
Результаты для схемы ОБ

могут быть получены из соответствующих формул для схемы с ОЭ

путем формальной замены величин:

->

ОЭ:

ОБ:

ОЭ:

ОБ:

7. Усилительный каскад с ОБ.Область средних частот.Результаты для схемы ОБ могут быть получены из соответствующих формул для

Слайд 13ОЭ:
ОБ:
7. Усилительный каскад с ОБ.
Область средних частот.
или
ОЭ:
ОБ:
или

ОЭ:ОБ:7. Усилительный каскад с ОБ.Область средних частот.илиОЭ:ОБ:или

Слайд 14 Из полученных соотношений видно, что входное сопротивление каскада ОБ в

1 + βe0 раз меньше, чем входное сопротивление каскада ОЭ.
Коэффициент

усиления каскада ОБ существенно зависит от сопротивления источника сигнала RГ .

7. Усилительный каскад с ОБ.

Область средних частот.

Рассмотрим случай включения каскада ОБ на аналогичный каскад, то есть когда:

Тогда коэффициент усиления по напряжению:

Так как коэффициент усиления по току также меньше единицы, то коэффициент усиления по мощности также меньше единицы. Таким образом, непосредственное включение каскадов друг за другом нецелесообразно.
Для получения усиления по мощности между каскадами следует включать согласующий трансформатор.

Из полученных соотношений видно, что входное сопротивление каскада ОБ в 1 + βe0 раз меньше, чем входное

Слайд 157. Усилительный каскад с ОБ.
Область средних частот.
Особенностью каскада ОБ является

также то, что он не переворачивает фазу сигнала на 180

градусов относительно входного.
Выражение для входного сопротивления каскада ОБ совпадает с выражением для выходного сопротивления каскада ОК (у этих каскадов вход и выход меняются местами).
7. Усилительный каскад с ОБ.Область средних частот.	Особенностью каскада ОБ является также то, что он не переворачивает фазу

Слайд 167. Усилительный каскад с ОБ.
Область высоких частот.
В области высоких частот

необходимо учитывать емкость коллекторного перехода CК и зависимость коэффициента усиления

по току α от частоты.

Входное сопротивление растет с частотой до величины

7. Усилительный каскад с ОБ.Область высоких частот.В области высоких частот необходимо учитывать емкость коллекторного перехода CК и

Слайд 177. Усилительный каскад с ОБ.
Область высоких частот.
Выражение можно преобразовать:
Т.е. каскад

ОБ имеет более широкую полосу, чем каскад ОЭ.
ОЭ
ОБ

7. Усилительный каскад с ОБ.Область высоких частот.Выражение можно преобразовать:Т.е. каскад ОБ имеет более широкую полосу, чем каскад

Слайд 187. Усилительный каскад с ОБ.
Область высоких частот.
При этом качество обоих

каскадов одинаково:
Итак, относительно каскада ОБ можно сделать следующие выводы:
1) Каскад

имеет малое входное сопротивление,
2) Каскад имеет малый коэффициент усиления,
3) Каскад имеет более широкую полосу пропускания.
7. Усилительный каскад с ОБ.Область высоких частот.При этом качество обоих каскадов одинаково:Итак, относительно каскада ОБ можно сделать

Слайд 197. Усилительный каскад с ОБ.
Комбинированные каскады.
Иногда для согласования каскада ОБ

с источником сигнала применяют эмиттерный повторитель (ОК). Такой комбинированный каскад

называют каскадом с эмиттерной связью.

Каскад с эмиттерной связью не переворачивает фазу выходного сигнала на 180 градусов относительно входного.

Рис. 7.3: Схема каскада с эмиттерной связью.

7. Усилительный каскад с ОБ.Комбинированные каскады.Иногда для согласования каскада ОБ с источником сигнала применяют эмиттерный повторитель (ОК).

Слайд 207. Усилительный каскад с ОБ.
Комбинированные каскады.
Коэффициент усиления такого каскада для

средних частот.

Необходимо перемножить коэффициенты усиления эмиттерного повторителя и каскада

ОБ.

Коэффициент усиления эмиттерного повторителя следует считать на холостом ходу при RЭ = RН = ∞, а затем разделить напряжение на делителе, состоящем из входного сопротивления каскада ОБ и выходного сопротивления эмиттерного повторителя:
7. Усилительный каскад с ОБ.Комбинированные каскады.Коэффициент усиления такого каскада для средних частот. Необходимо перемножить коэффициенты усиления эмиттерного

Слайд 217. Усилительный каскад с ОБ.
Комбинированные каскады.
Для вычисления коэффициента усиления каскада

ОБ следует положить RГ=0,
так как напряжение на входе каскада ОБ

считается заданным:

Отсюда коэффициент усиления каскада с эмиттерной связью:

7. Усилительный каскад с ОБ.Комбинированные каскады.Для вычисления коэффициента усиления каскада ОБ следует положить RГ=0,так как напряжение на

Слайд 227. Усилительный каскад с ОБ.
Комбинированные каскады.
В некоторых случаях для согласования

каскада ОБ с источником сигнала используют каскад ОЭ. Тогда получается

схема, которую называют каскодной схемой .

Коэффициент усиления такой схемы можно вычислить, учитывая, что токи коллектора второго транзистора и коллектора первого отличаются множителем α0:

Рис. 7.4: Каскодная схема

Коэффициент усиления:

7. Усилительный каскад с ОБ.Комбинированные каскады.В некоторых случаях для согласования каскада ОБ с источником сигнала используют каскад

Слайд 23Коэффициент усиления практически равен коэффициенту усиления каскада ОЭ.
Достоинством каскада является

малая емкость обратной связи, так как емкостной ток с коллектора

выходного транзистора замыкается на базу, соединенную с землей. Каскад также имеет большое выходное сопротивление. Благодаря этим достоинствам данный комбинированный каскад применяется на высоких частотах.

7. Усилительный каскад с ОБ.

Комбинированные каскады.

Коэффициент усиления практически равен коэффициенту усиления каскада ОЭ.Достоинством каскада является малая емкость обратной связи, так как емкостной

Обратная связь

Если не удалось найти и скачать доклад-презентацию, Вы можете заказать его на нашем сайте. Мы постараемся найти нужный Вам материал и отправим по электронной почте. Не стесняйтесь обращаться к нам, если у вас возникли вопросы или пожелания:

Email: Нажмите что бы посмотреть 

Что такое TheSlide.ru?

Это сайт презентации, докладов, проектов в PowerPoint. Здесь удобно  хранить и делиться своими презентациями с другими пользователями.


Для правообладателей

Яндекс.Метрика