Разделы презентаций


Абстрактное моделирование

Содержание

Цель лекции.Изложение основных понятий и методов моделирования технических процессов.Этапы абстрактного моделирования.Классификация моделей по признаку наличия предварительной информации.Методы построения моделей детерминированного и стохастического типа.Модели с использованием марковских цепей и иммитационные модели.

Слайды и текст этой презентации

Слайд 1Абстрактное моделирование

Абстрактное  моделирование

Слайд 2Цель лекции.
Изложение основных понятий и методов моделирования технических процессов.
Этапы абстрактного

моделирования.
Классификация моделей по признаку наличия предварительной информации.
Методы построения моделей детерминированного

и стохастического типа.
Модели с использованием марковских цепей и иммитационные модели.
Цель лекции.Изложение основных понятий и методов моделирования технических процессов.Этапы абстрактного моделирования.Классификация моделей по признаку наличия предварительной информации.Методы

Слайд 3Физическая модель – это копия прибора, приспособления или машины, называемой

натуральной, которая подчиняется определенным правилам.

Цель моделирования – изучение определенной ситуации

для выбора оптимального решения, удовлетворяющего какому-то критерию.
Физическая модель – это копия прибора, приспособления или машины, называемой натуральной, которая подчиняется определенным правилам.Цель моделирования –

Слайд 4Этапы абстрактного моделирования
Информационная модель
Логико-математическая модель
Алгоритм и программа
Исследование на ЭВМ
Интерпретация результатов,

проверка и, если необходимо, корректировка моделей и программ

Этапы абстрактного моделированияИнформационная модельЛогико-математическая модельАлгоритм и программаИсследование на ЭВМИнтерпретация результатов, проверка и, если необходимо, корректировка моделей и

Слайд 5– это конкретное словесное описание ситуации, изучаемого явления, где отвечается

на вопросы: что происходит, почему происходит и при каких условиях

происходит (при этом очень важно уточнить начальные и граничные условия ).
Информационная модель переводится на логико-математический язык .

Информационная модель

– это конкретное словесное описание ситуации, изучаемого явления, где отвечается на вопросы: что происходит, почему происходит и

Слайд 6Перед построением математических моделей необходимо составить информационную модель.

Классификация моделей по

признаку наличия информации:

Первая группа - модели, в которых информация

отсутствует .
Вторая группа - модели, в которых информация достаточна.
Перед построением математических моделей необходимо составить информационную модель.Классификация моделей по признаку наличия информации:Первая группа - модели,

Слайд 7Классификация моделей:
детерминированные, к которым относятся статические (алгебраические) и

динамические, представляемые в виде систем дифференциальных

уравнений;
стохастические (вероятностные), когда имеем дело с массовыми явлениями.
Классификация моделей:детерминированные, к которым относятся статические (алгебраические)  и   динамические,   представляемые

Слайд 8Если расчет на модели дает результаты такого же порядка, как

и результаты опытных исследований, можно считать, что модель адекватна.

Если расчет на модели дает результаты такого же порядка, как и результаты опытных исследований,  можно считать,

Слайд 9Детерминированные процессы:
Закон сохранения массы:

dV=(Q1-Q2).dt

при плотности Q1=Q2=const, dV – изменение объема

жидкости в резервуаре, Q1 и Q2 – входящий и исходящий

расход жидкости за время dt.

Детерминированные процессы:Закон сохранения массы:dV=(Q1-Q2).dtпри плотности Q1=Q2=const, dV – изменение объема жидкости в резервуаре, Q1 и Q2 –

Слайд 10Детерминированные процессы:
2. Закон сохранения импульса силы или количества движения:

d(mV)=(ΣF).dt,

m

– масса тела, V – его скорость, ΣF – внешние

силы и dt – элементарный промежуток времени.
Детерминированные процессы: 2. Закон сохранения импульса силы или количества движения:d(mV)=(ΣF).dt,m – масса тела, V – его скорость,

Слайд 11Детерминированные процессы:
3. Закон сохранения момента количества движения.

Этот закон, как и

предыдущий, находит большое применение при построении математических моделей разных явлений,

начиная от самых простых, до сложных случаев. Этот закон находит применение в расчетах турбин, компрессоров, насосов и аналогичных лопаточных устройств
Детерминированные процессы:3. Закон сохранения момента количества движения.Этот закон, как и предыдущий, находит большое применение при построении математических

Слайд 12Детерминированные процессы:
4. Закон сохранения энергии:
гидромеханика:


P – давление, γ - объемный

вес, z - высота, V - скорость потока, g

- ускорение силы тяжести.



Детерминированные процессы:4. Закон сохранения энергии:гидромеханика:P – давление, γ - объемный вес,  z - высота, V -

Слайд 13Детерминированные процессы:
Термодинамика

Эп+Эк=U=const

сумма потенциальной, кинетической и внутренней энергии есть

величина постоянная.

Детерминированные процессы:ТермодинамикаЭп+Эк=U=constсумма потенциальной,   кинетической и внутренней энергии есть величина постоянная.

Слайд 14Детерминированные процессы:
явления переноса:

диффузия;
внутреннее трение или вязкость;
теплопроводность.

Детерминированные процессы:явления переноса:диффузия;внутреннее трение или вязкость;теплопроводность.

Слайд 15Распространение молекул примеси в жидкости или газе при отсутствии

макроскопических перемещений подчиняется закону Фука


где q — поток диффундирующего

вещества; D — коэффициент диффузии;
ΔC/ΔY — градиент концентрации вещества.
Распространение молекул примеси в жидкости или  газе при отсутствии макроскопических перемещений подчиняется закону Фука где q

Слайд 16Сила внутреннего трения равна

где η - коэффициент вязкости
Через газ,

заключенный между параллельными стенкам имеющими разные температуры Т1 и Т2

в направлении, нормальном к стенке, будет распространятся поток тепла, описываемый законом Фурье:

где λ - коэффициент теплопроводности, ΔТ — приращение температуры.
Сила внутреннего трения равнагде η - коэффициент вязкости Через газ, заключенный между параллельными стенкам имеющими разные температуры

Слайд 17Многие модели в электротехнике строятся на основании закона Ома для

постоянного тока:


где i — сила тока, Е

— электродвижущая сила, г — внутреннее сопротивление источника, R — нагрузка.
Для переменного тока при наличии индуктивности L и емкости С закон Ома представим в виде:
Многие модели в электротехнике строятся на основании закона Ома для постоянного тока:где  i  — сила

Слайд 18Так как Q=V.C и dQ=i.dt, имеем dV/dt = i/C.

Подставляя dV/dt в уравнение и дифференцируя его, получим:


Так как Q=V.C и dQ=i.dt, имеем  dV/dt = i/C.  Подставляя dV/dt  в уравнение и

Слайд 19На основании первого закона Кирхгофа для сходящихся

в точке токов имеем  Σi=0 - как выражение закона

сохранения электрического заряда.
По второму закону Кирхгофа для замкнутого контура имеем

ΣiR+ Σir= ΣE,

т.е. алгебраическая сумма произведений токов на сопротивление равна алгебраической сумме электродвижущих сил, действующих в замкнутом контуре.
На  основании  первого закона  Кирхгофа для сходящихся в точке токов  имеем  Σi=0 -

Слайд 20В физике имеется группа уравнений в частных производных, известных под

названием уравнений математической физики. Уравнение теплопроводности или диффузии представим в

общем виде:




В физике имеется группа уравнений в частных производных, известных под названием уравнений математической физики. Уравнение теплопроводности или

Слайд 21Явление выделения
Пусть за время dt выделяется масса dm, определяемая выражением
-dm=

p·m·dt,
где р - коэффициент пропорциональности, (1/с). Тогда
dm/m=-p·dt
Интегрируя это выражение, получаем:
lnm

= -pt + C
при t0=O, C·ln m0. Потенцируя выражение получим m=m0 ·e-pt . Если обозначить р через 1/t0, то m=m0exp(-t/t0). В безразмерном виде m=m0ехр (- τ ), где τ=t/t0 или μ=ехр(- τ).
Явление выделенияПусть за время dt выделяется масса dm, определяемая выражением-dm= p·m·dt,где р - коэффициент пропорциональности, (1/с). Тогдаdm/m=-p·dtИнтегрируя

Слайд 22Уравнение движения поплавка
Будем исходить из уравнения баланса массы.

Изменение объема воды в резервуаре за время dt равно разнице между

входом и выходом, что можно представить в виде уравнения
S·dH = (Q - q) · dt,
где Q - приток воды, q - расход воды, S - площадь сечения резервуара, Н - высота.
Уравнение движения поплавка  Будем исходить из уравнения баланса массы. Изменение объема воды в резервуаре за время

Слайд 23Для короткого трубопровода справедливо соотношение:
где f(y), [м2] – функция высоты

Н. Можно предположить, что f(y)=B·y в случае прямоугольного сечения отводящей

трубы. При μ=const:

В установившемся режиме:

Для короткого трубопровода справедливо соотношение:где f(y), [м2] – функция высоты Н. Можно предположить, что f(y)=B·y в случае

Слайд 24Динамические модели на основе модели поплавка
Учет колебаний воды в

трубопроводе приводит к сложному явлению «гидравлического удара».
На попловок действует

сила веса G, подъемная сила
Fn=γвSn(H-y),
А также сила вязкости сопротивления
Динамические модели на основе модели поплавка Учет колебаний воды в трубопроводе приводит к сложному явлению «гидравлического удара».

Слайд 25

где m – масса поплавка,
где a=γВS/m и 1/T=B/m.

где m – масса поплавка, где a=γВS/m и 1/T=B/m.

Слайд 26при dE/dt ≠ 0 получаем типичный вынужденный колебательный процесс
Решение

этого типа уравнений имеет вид затухающего "скачка" или затухающих колебаний

при большом сопротивлении и dE/dt=0

при dE/dt ≠ 0 получаем типичный вынужденный колебательный процесс


где
φ - угол поворота вала; Т - постоянная, учитыва­ющая момент инерции масс (с2);
U - напряжение.

при dE/dt ≠ 0 получаем типичный вынужденный колебательный процесс Решение этого типа уравнений имеет вид затухающего

Слайд 27Вероятностные (стохастические) модели
В стохастических моделях участвуют случайные величины.

Вероятностные (стохастические) модели В стохастических моделях участвуют случайные величины.

Слайд 28рассмотрим процесс осаждения группы тяжелых частиц в канале при распределенной

скорости воды, являющейся функцией глубины канала.
частицы в канале имеют нулевую

скорость в точке Х=0 и h = h0 =2м
скорость воды в канале соответствует v=(1-0,25h) · h
при h=h max=2m максимальная скорость составляет величину vmax =1м/с
рассмотрим процесс осаждения группы тяжелых частиц в канале при распределенной скорости воды, являющейся функцией глубины канала.частицы в

Слайд 29частицы испытывают воздействия турбулентных пульсаций скорости потока fx и fy


частицы имеют скорость опускания U= f (d)
пульсации имеют нормальное

распределение со средним значением
f х= f y= 0 и средним квадратическим отклонением Se=qv, где q - коэффициент пропорциональности.

Таким образом, величина пульсации пропорциональна скорости потока.

частицы испытывают воздействия турбулентных пульсаций скорости потока fx и fy  частицы имеют скорость опускания  U=

Слайд 30вычисляют два случайных числа, равномерно распределенных в пределах

0≤ р ≤1
вычисляют уже нормально распределенные числа при Рср=0

и σ2=1, где
σ2- дисперсия,
Рср -среднеквадратичное отклонение
вычисляют два случайных числа,  равномерно распределенных в пределах  0≤ р ≤1 вычисляют уже нормально распределенные

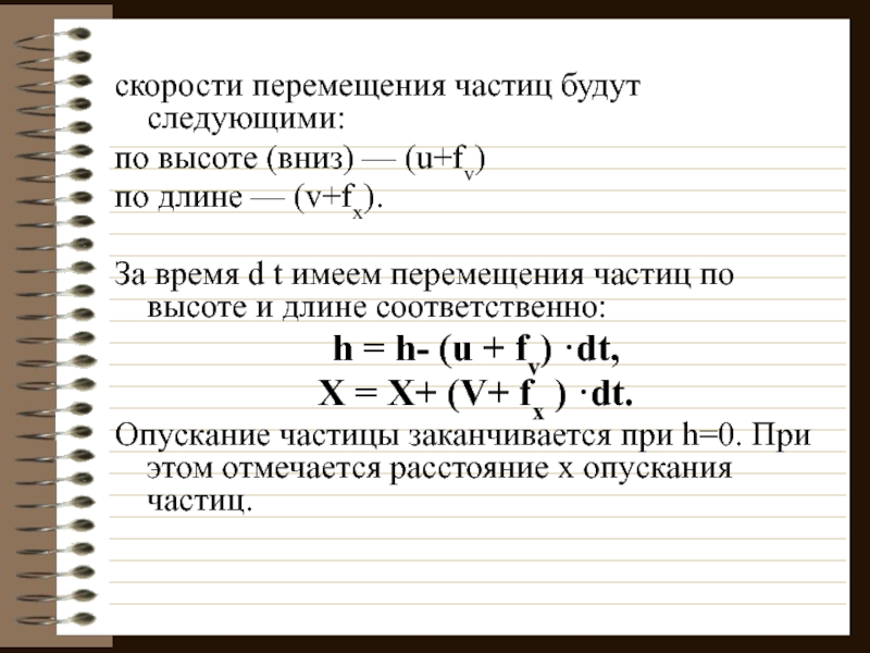
Слайд 31скорости перемещения частиц будут следующими:
по высоте (вниз) — (u+fv)


по длине — (v+fx).

За время d t имеем перемещения частиц

по высоте и длине соответственно:
h = h- (u + fv) ·dt,
Х = Х+ (V+ fx ) ·dt.
Опускание частицы заканчивается при h=0. При этом отмечается расстояние х опускания частиц.
скорости перемещения частиц будут следующими: по высоте (вниз) — (u+fv) по длине — (v+fx).За время d t

Слайд 32Численный эксперимент состоит в последовательном опускании частиц и регистрации расстояния

опускания Lx. Целью эксперимента может быть, например, изучение распределения частиц

по дну канала в зависимости от глубины, скорости воды и ее градиента по высоте, а также анализ влияния крупности частиц или пульсаций скорости потока воды на распределение частиц по высоте канала до момента опускания их на дно.
Численный эксперимент состоит в последовательном опускании частиц и регистрации расстояния опускания Lx. Целью эксперимента может быть, например,

Слайд 33Пример построения математической модели с последующим усложнением
Необходимо

построить математическую модель смесителя в виде резервуара, в который

поступает тяжелая жидкость с плотностью -
ρ1 (кг/м3) и расходом Q1 ( м3/ с). Растворителем служит вода с плотностью -
ρ2 =1000 (кг/м3) и расходом Q2 (м3/ с) соответственно. Из резервуара вытекает смесь с расходом Q3 (м3/ с) при заданной плотности ρ3 (кг/м3).
Пример построения математической модели с последующим усложнением   Необходимо построить  математическую модель смесителя в виде

Слайд 34При равновесии систем имеем уравнение баланса количества жидкости Q1+Q2=Q3


а также уравнение баланса массы
ρ1Q1+ ρ 2Q2= ρ 3Q3
откуда
ρ 3=(Q1

ρ 1+ Q2 ρ 2)/(Q1+Q2)
При равновесии систем  имеем уравнение баланса количества жидкости  Q1+Q2=Q3  а также уравнение баланса массыρ1Q1+

Слайд 35Например, ς3=1500 кг/м3 при ς2= -1800 кг/м3, откуда
Q2=Q1·(ρ1- ρ3)/(ρ3- ρ2)=0,6·Q1

Например, ς3=1500 кг/м3 при  ς2= -1800 кг/м3, откудаQ2=Q1·(ρ1- ρ3)/(ρ3- ρ2)=0,6·Q1

Слайд 36В динамике также будем исходить из уравнения сохранения массы -

массового баланса за время d t.
Изменение массы в системе:
dm

= (Q1 ρ1+ Q2 ρ2- Q3 ρ)·dt
однако
dm = d (V ρ) = ρ ·dV+V·d ρ
dV = d(Fh) = h·dF+F·dh
В динамике также будем исходить из уравнения сохранения массы - массового баланса за время d t. Изменение

Слайд 37Введем первое ограничение, что резервуар цилиндрический, и тогда dV=F·dh

и dm= ρ F · dh + V ·d ρ.
Пусть

резервуар заполнен водой до уровня, при котором
Q3=Q1+Q2
следовательно


dV=0, так как V=const

Введем первое ограничение, что резервуар цилиндрический, и тогда   dV=F·dh  и dm= ρ F ·

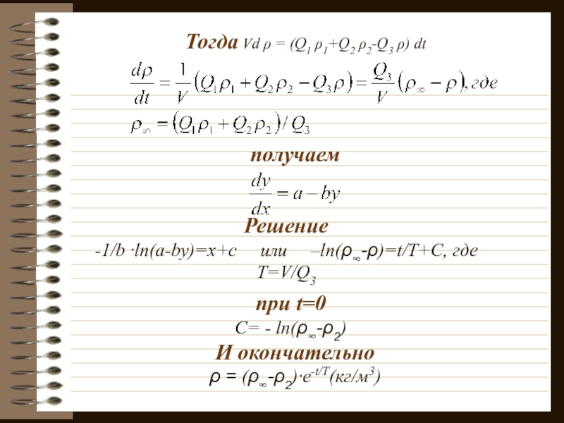
Слайд 38Тогда Vd ρ = (Q1 ρ1+Q2 ρ2-Q3 ρ) dt
получаем
Решение -1/b ·ln(a-by)=x+c

или –ln(ρ∞-ρ)=t/T+C, где T=V/Q3
И окончательно ρ = (ρ∞-ρ2)·e-t/T(кг/м3)
при

t=0 C= - ln(ρ∞-ρ2)
Тогда Vd ρ = (Q1 ρ1+Q2 ρ2-Q3 ρ) dtполучаемРешение -1/b ·ln(a-by)=x+c   или   –ln(ρ∞-ρ)=t/T+C,

Слайд 39Рассмотрим более общую модель
dV=F·dh+h·dF=(Q1+Q2-Q3) · dt, где

При F=const, dV=F·dh

Рассмотрим более общую модельdV=F·dh+h·dF=(Q1+Q2-Q3) · dt, гдеПри F=const, dV=F·dh

Слайд 40Баланс массы

Баланс массы

Слайд 41Подставим вместо dv/dt

Подставим вместо dv/dt

Слайд 42Марковские цепи
Для описания многих явлений, которые можно представить как

совокупность ряда состояний, в современной вычислительной математике находит применение теория

цепей Маркова. Очень эффективно эта теория используется в случае явлений, описываемых моделями с распределенными параметрами.
Марковские цепи Для описания многих явлений, которые можно представить как совокупность ряда состояний, в современной вычислительной математике

Слайд 43рассмотрим диффузионное осаждение тяжелых частиц в жидкости, приняв одномерную модель.


Частица, находящаяся в i -м слое, в результате случайных блужданий

может перейти за время d t в прилегающие соседние слои, один из которых расположен выше, а другой – ниже данного слоя с вероятностью соответственно Pi,i-1 и Pi,i+1 или оставаться в данном слое с вероятностью Pi,i. Первый индекс вероятностей указывает, из какого слоя переходит данная частица, а второй — в какой слой.
рассмотрим диффузионное осаждение тяжелых частиц в жидкости, приняв одномерную модель. Частица, находящаяся в i -м слое, в

Слайд 44Частицы могут переходить и на более удалённые слои, то есть

Pi,i-j , …, Pi,i+1.

Частицы могут переходить и на более удалённые слои, то есть Pi,i-j , …, Pi,i+1.

Слайд 45Пользуясь матричным исчислением, можно представить переход из одной временной совокупности

состояний
в совокупность состояний для момента времени
при помощи умножения вектора аt

на матрицу Р в виде
Пользуясь матричным исчислением, можно представить переход из одной временной совокупности состоянийв совокупность состояний для момента временипри помощи

Слайд 46Например, при размерности матрицы, равной трем, имеем:
Тогда

Например, при размерности матрицы, равной трем, имеем:Тогда

Слайд 47Если речь идет о количестве частиц в замкнутом

резервуаре, то соблюдается закон сохранения

Если речь идет  о количестве частиц  в замкнутом резервуаре, то соблюдается закон сохранения

Слайд 48Связь между дифференциальным уравнение в частных производных параболического типа и

цепями Маркова
уравнения Фоккера-Планка:
где в общем случае A,D = const.

Связь между дифференциальным уравнение в частных производных параболического типа и цепями Марковауравнения Фоккера-Планка: где в общем случае

Слайд 49производные в виде конечных разностей

производные в виде конечных разностей

Слайд 50Конечно-разностный аналог уравнения

Конечно-разностный аналог уравнения

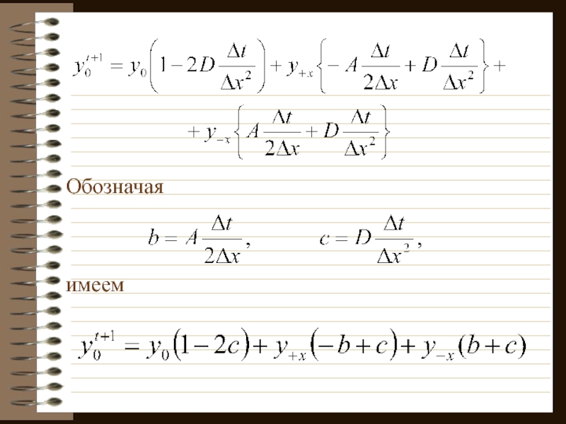
Слайд 51Обозначая
имеем

Обозначая имеем

Слайд 52Обозначим также Рi,i=1-2c, Pi-1,i= - b+c, Pi+1,i= - b+c Так

как b>0 и с>0, то для устойчивости решения требуется лишь,

чтобы Рi,j ≥ 0. Отметим также, что здесь имеет место закон сохранения величины (массы, импульса и т.д.)

Расчет марковской цепи

Обозначим также Рi,i=1-2c, Pi-1,i= - b+c,  Pi+1,i= - b+c  Так как b>0 и с>0, то

Слайд 53Формулы вычислений имеют вид
Формы для вычисления шага интегрирования или, точнее,

дискретного шага расчета марковской цепи.

Формулы вычислений имеют видФормы для вычисления шага интегрирования или, точнее, дискретного шага расчета марковской цепи.

Слайд 54Имитационное моделирование
Имитационное моделирование является перспективным направлением моделирования явлений

и процессов в при­роде и технике. Оно возникло с

появлением ЭВМ и получит еще более широкое применение по мере развития вы­числительной техники.
Имитационное моделированиеИмитационное моделирование   является перспективным направлением моделирования явлений и процессов  в при­роде и технике.

Слайд 55рассмотрим модель, в которой волк преследует зайца. Пусть в момент

времени t=t0

заяц находится в точке x=xz, у = 0, а волк — в точке х=хv, у = уy. Заяц может перемещаться лишь вдоль оси х с постоянной скоростью Vz.


рассмотрим модель, в которой волк преследует зайца. Пусть в момент времени t=t0

Слайд 56Составим - дифференциальное уравнение, описывающее движение волка. Пусть за время

dt заяц переместился на dxz=Vz dt, а волк — на

Vvdt. В проекции на оси координат имеем dx = Vvdt·sinΘ, -dy = Vvdt·cosΘ,

где

Отсюда

Составим - дифференциальное уравнение, описывающее движение волка. Пусть за время dt заяц переместился на dxz=Vz dt, а

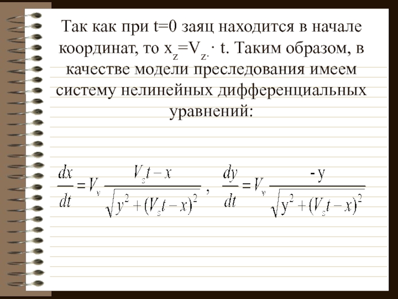
Слайд 57Так как при t=0 заяц находится в начале координат, то

xz=Vz·· t. Таким образом, в качестве модели преследования имеем систему

нелинейных дифференциальных уравнений:
Так как при t=0 заяц находится в начале координат, то xz=Vz·· t. Таким образом, в качестве модели

Слайд 58Рассмотрим теперь модель, когда заяц бежит, прыгая случайно вперед-налево с

вероятностью Р=0,40, а вперед-направо — с вероятностью Р=0,60. Его скорость

увеличивается по мере уменьшения расстояния d между преследователем и преследуемым по закону

Vv=(1-exp(-60/d))·VV0.

Vz=(1-exp (-100/d))·Vz0.


В то же время скорость волка растет по аналогичному закону

Рассмотрим теперь модель, когда заяц бежит, прыгая случайно вперед-налево с вероятностью Р=0,40, а вперед-направо — с вероятностью

Обратная связь

Если не удалось найти и скачать доклад-презентацию, Вы можете заказать его на нашем сайте. Мы постараемся найти нужный Вам материал и отправим по электронной почте. Не стесняйтесь обращаться к нам, если у вас возникли вопросы или пожелания:

Email: Нажмите что бы посмотреть 

Что такое TheSlide.ru?

Это сайт презентации, докладов, проектов в PowerPoint. Здесь удобно  хранить и делиться своими презентациями с другими пользователями.


Для правообладателей

Яндекс.Метрика