Разделы презентаций


Аналитическая геометрия в пространстве

Содержание

«Аналитическая геометрия в пространстве» курса «Высшая математика» включает четыре основные темы: 1. Плоскость 2. Прямая в пространстве 3. Взаимное расположение прямой и

Слайды и текст этой презентации

Слайд 1Аналитическая геометрия в пространстве

Аналитическая геометрия  в пространстве

Слайд 2 «Аналитическая геометрия в пространстве» курса «Высшая математика»

включает четыре основные темы:

1. Плоскость

2. Прямая в пространстве
3. Взаимное расположение прямой и плоскости в пространстве
4. Поверхности 2-го порядка
«Аналитическая геометрия в пространстве» курса «Высшая математика» включает четыре основные темы:   1.

Слайд 31. Плоскость
Основные уравнения плоскости
1. Уравнение плоскости, проходящей через заданную точку

перпендикулярно
заданному вектору


2. Общее уравнение плоскости

- вектор нормали

3. Уравнение плоскости « в отрезках»

1. ПлоскостьОсновные уравнения плоскости1. Уравнение плоскости, проходящей через заданную точку

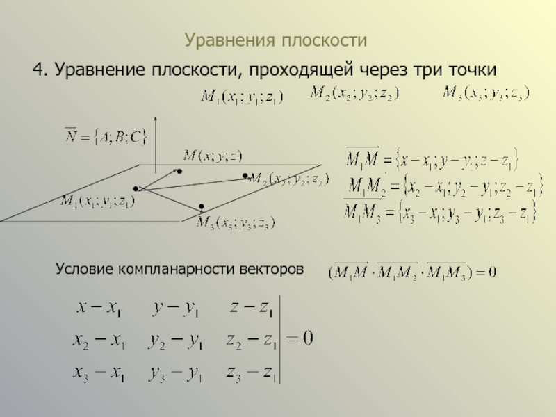
Слайд 4Уравнения плоскости
4. Уравнение плоскости, проходящей через три точки


Условие компланарности векторов

Уравнения плоскости4. Уравнение плоскости, проходящей через три точки         Условие

Слайд 5Построение плоскостей
1. Построить плоскость
Находим координаты точек пересечения плоскости с осями

координат.
Z
Y
X
2
3
4
Можно привести уравнение плоскости к уравнению «в отрезках»
1) Переносим вправо

свободный член уравнения

2) Делим на 12, чтобы получить единицу в правой части

3) Выбираем коэффициенты из числителей

Числа, стоящие в знаменателях, являются длинами отрезков, которые
плоскость отсекает на осях координат

Построение плоскостей1. Построить плоскостьНаходим координаты точек пересечения плоскости с осями координат.ZYX234Можно привести уравнение плоскости к уравнению «в

Слайд 6Построение плоскостей
2. Построить плоскость
В уравнении отсутствует переменная z.
Находим точки пересечения

плоскости с осями OX и OY.
Соединяем точки прямой линией и

получаем
след плоскости на плоскости XOY.
Из точек пересечения проводим
прямые, параллельные оси OZ.

Z

Y

X

10/3

-2

Аналогично строятся все плоскости,
в уравнении которых отсутствует одна
переменная

X

Y

Z

7

2

X

Y

Z

2

3

Построение плоскостей2. Построить плоскостьВ уравнении отсутствует переменная z.Находим точки пересечения плоскости с осями OX и OY.Соединяем точки

Слайд 7Построение плоскостей
3. Построить плоскость

В уравнении отсутствуют две переменные x и

y. Такая плоскость
проходит параллельно и оси OX , и

оси OY, т.е. она проходит
параллельно координатной плоскости XOY через точку z=8/3 на оси OZ.

Z

Y

X

8/3

0

Аналогично строятся плоскости,
в уравнениях которых отсутствуют
две переменные

Z

X

Y

0

Z

X

Y

9/4

3/5

0

Построение плоскостей3. Построить плоскостьВ уравнении отсутствуют две переменные x и y. Такая плоскость проходит параллельно и оси

Слайд 8 Таким образом,
1. если в уравнении плоскости отсутствует

одна переменная, то плоскость проходит параллельно той оси координат, переменной

которой нет в уравнении.
2. если в уравнении плоскости отсутствует свободный член, то плоскость проходит через начало координат.
3. Если в уравнении плоскости отсутствуют две переменные, то плоскость проходит параллельно координатной плоскости, переменных которой нет в уравнении.
Уравнения координатных плоскостей


- уравнение плоскости YOZ

- уравнение плоскости XOZ

- уравнение плоскости XOY

Таким образом, 1. если в уравнении плоскости отсутствует одна переменная, то плоскость проходит параллельно той

Слайд 9Взаимное расположение плоскостей
1. Условие параллельности плоскостей
2. Условие перпендикулярности плоскостей
3. Косинус

угла между плоскостями
Угол между плоскостями – это угол между векторами


нормалей этих плоскостей
Взаимное расположение плоскостей1. Условие параллельности плоскостей2. Условие перпендикулярности плоскостей3. Косинус угла между плоскостямиУгол между плоскостями – это

Слайд 10Расстояние от точки до плоскости
Расстояние от точки

до плоскости

находится по формуле

Правило: для нахождения расстояния от точки до плоскости нужно
координаты точки подставить в левую часть уравнения плоскости,
разделить на длину вектора нормали плоскости и полученное значение
взять по абсолютной величине.

Расстояние – величина всегда положительная

!

Расстояние – это длина перпендикуляра, опущенного из точки на плоскость

Расстояние от точки до плоскостиРасстояние от точки

Слайд 112. Прямая в пространстве. Основные уравнения
1. Уравнение прямой, проходящей через

заданную точку параллельно

заданному вектору

- канонические уравнения

- направляющий вектор

2. Параметрические уравнения

3. Уравнение прямой, проходящей через две заданные точки

и

2. Прямая в пространстве. Основные уравнения1. Уравнение прямой, проходящей через заданную точку

Слайд 12Прямая в пространстве. Основные уравнения
4. Общее уравнение прямой в пространстве
а)

Направляющий вектор
б) Нахождение точки

на прямой

- канонические уравнения прямой

Прямая в пространстве. Основные уравнения4. Общее уравнение прямой в пространствеа) Направляющий векторб) Нахождение точки

Слайд 13Взаимное расположение прямых в пространстве
1. Нахождение угла между прямыми.
Прямые

в пространстве заданы каноническими уравнениями, поэтому
угол между прямыми – это

угол между направляющими векторами

2. Условия параллельности и перпендикулярности прямых

Условие параллельности прямых

Условие перпендикулярности прямых

Взаимное расположение прямых в пространстве1. Нахождение угла между прямыми. Прямые в пространстве заданы каноническими уравнениями, поэтомуугол между

Слайд 143. Взаимное расположение прямой и плоскости в пространстве
1. Условие параллельности

прямой и плоскости
2. Условие перпендикулярности прямой и плоскости

3. Взаимное расположение прямой и плоскости в пространстве1. Условие параллельности прямой и плоскости2. Условие перпендикулярности прямой и

Слайд 15Взаимное расположение прямой и плоскости в пространстве
3. Нахождение угла между

прямой и плоскостью
Углом между прямой и плоскостью
считается угол между этой

прямой
и ее ортогональной проекцией на
эту плоскость. На рисунке это угол .

Из уравнений прямой и плоскости
известны направляющий вектор
прямой и вектор нормали плоскости.

Косинус угла между этими векторами легко можно найти.
Легко заметить, что углы и в сумме дают 90 градусов, а значит

Поэтому при нахождении угла между прямой и плоскостью находят
не косинус, а синус угла. Кроме того, в формуле стоит модуль, так как
синус угла в данной ситуации может быть только положительным

Взаимное расположение прямой и плоскости в пространстве3. Нахождение угла между прямой и плоскостьюУглом между прямой и плоскостьюсчитается

Слайд 16Нахождение точки пересечения прямой и плоскости
Для нахождения точки пересечения прямой

и плоскости нужно
составить систему из уравнений прямой и плоскости
Для

того, чтобы решить систему, переводим уравнение прямой в
параметрический вид

Подставляем эти уравнения в уравнение плоскости

Из этого уравнения находим параметр и подставляем его значение
в параметрические уравнения , получим координаты точки пересечения

Нахождение точки пересечения прямой и плоскостиДля нахождения точки пересечения прямой и плоскости нужно составить систему из уравнений

Слайд 174. Поверхности 2-го порядка
Общее уравнение плоскости или

прямой в пространстве – есть уравнения линейные относительно переменных

и

Уравнение поверхности 2-го порядка

квадратичная часть

линейная часть

.

К поверхностям 2-го порядка относятся :
сфера, эллипсоид, гиперболоиды, конусы, параболоиды и цилиндры.


Основная задача состоит в умении по уравнению определить тип
поверхности, привести само уравнение к каноническому виду и
построить поверхность в системе координат.

,

4.  Поверхности 2-го порядка  Общее уравнение плоскости или прямой в пространстве – есть уравнения линейные

Слайд 18Классификация поверхностей второго порядка
или

Классификация поверхностей второго порядкаили

Слайд 19Поверхности второго порядка
СФЕРА
ПАРАБОЛОИДЫ
ЭЛЛИПСОИДЫ
КОНУСЫ
ГИПЕРБОЛОИДЫ
ЦИЛИНДРЫ
ГИПЕРБОЛОИДЫ

Поверхности второго порядка СФЕРАПАРАБОЛОИДЫЭЛЛИПСОИДЫКОНУСЫГИПЕРБОЛОИДЫЦИЛИНДРЫГИПЕРБОЛОИДЫ

Слайд 201. Сфера
Определение. Сферой называется множество точек пространства,

равноудаленных от одной точки, называемой центром
Уравнение сферы со смещенным центром


Уравнение сферы с центром в начале координат

В уравнение сферы входят квадраты трех переменных,
причем коэффициенты при квадратах и знаки
при них одинаковые.

!

1.  Сфера  Определение. Сферой называется множество точек пространства, равноудаленных от одной точки, называемой центромУравнение сферы

Слайд 21Эллипсоид
Каноническое уравнение трехосного эллипсоида имеет вид
a
b
c


полуоси эллипсоида.
Центр этого эллипсоида находится
в начале координат.
Уравнение эллипсоида с

центром в точке имеет вид

Признаки уравнения эллипсоида:
Наличие квадратов всех трех переменных
Одинаковые знаки при квадратах переменных
Разные коэффициенты при квадратах переменных

ЭллипсоидКаноническое уравнение трехосного эллипсоида имеет видabc    полуоси эллипсоида.Центр этого эллипсоида находится в начале координат.Уравнение

Слайд 22Гиперболоиды
Канонические уравнения гиперболоидов
Каноническое уравнение однополостного
гиперболоида

Признаки уравнения однополостного гиперболоида:
Наличие квадратов всех

трех переменных
Разные знаки при квадратах переменных
Один знак минус при квадрате переменной в левой части уравнения,
в правой части плюс 1.



полуоси

В зависимости от знака перед единицей в правой части гиперболоиды делятся на одно и двуполостные.

ГиперболоидыКанонические уравнения гиперболоидовКаноническое уравнение однополостного гиперболоида         Признаки уравнения однополостного

Слайд 23Разные ориентации однополостных гиперболоидов
Ориентация гиперболоида зависит от того,

перед какой переменной в каноническом уравнении стоит знак минус.
Однополостный

гиперболоид
с осью симметрии OY

Однополостный гиперболоид
с осью симметрии OX

Разные ориентации однополостных гиперболоидов  Ориентация гиперболоида зависит от того, перед какой переменной в каноническом уравнении стоит

Слайд 24Гиперболоиды
Каноническое уравнение двуполостного гиперболоида

Признаки уравнения двуполостного гиперболоида:
Наличие квадратов всех трех

переменных
Разные знаки при квадратах переменных
Два знака минус в уравнении: один при квадрате переменной
в левой части уравнения, другой в правой части при 1.


полуоси

Если из уравнения выразить z, то получим

Т.к.

, то получается, что

Двуполостный гиперболоид на проходит через начало координат.

ГиперболоидыКаноническое уравнение двуполостного гиперболоида          Признаки уравнения двуполостного гиперболоида:Наличие

Слайд 25Разные ориентации двуполостного гиперболоида
Каноническое уравнение двуполостного гиперболоида содержит

два знака минус в уравнении.
Один знак минус

оставляем в левой части уравнения, а второй поставим перед единицей в правой части. В таком случае легко определить ось симметрии гиперболоида: перед квадратом какой переменной в левой части уравнения знак минус, та ось системы координат и будет являться осью симметрии.
Разные ориентации двуполостного гиперболоида  Каноническое уравнение двуполостного гиперболоида содержит два знака минус в уравнении.

Слайд 26Конусы 2-го порядка
Каноническое уравнение конуса

Признаки уравнения конуса:
Наличие квадратов всех трех переменных
Разные знаки

при квадратах переменных
Свободный член в правой части уравнения равен нулю.

Каноническое уравнение конуса от уравнений гиперболоидов отличает то, что в правой части уравнения стоит не единица, а ноль. Если один знак минус оставляем в левой части уравнения,
то ось симметрии конуса определится также, как и для гиперболоидов: перед квадратом какой переменной в левой части уравнения знак минус, та ось системы координат и будет являться осью симметрии. Для данного уравнения – это ось OZ.

Конусы 2-го порядкаКаноническое уравнение конуса        Признаки уравнения конуса:Наличие квадратов всех

Слайд 27Конусы с разными осями симметрии
Ось симметрии конуса определяется по уравнению
Конус

с осью симметрии OY
Конус с осью симметрии OX

Конусы с разными осями симметрииОсь симметрии конуса определяется по уравнениюКонус с осью симметрии OYКонус с осью симметрии

Слайд 28Параболоиды
Канонические уравнения параболоидов можно записать
в общем виде
Таким образом, в уравнении

отсутствует квадрат одной переменной.
В зависимости от знака между квадратами

двух других переменных различают эллиптические и гиперболические параболоиды

Признаки уравнения эллиптического или кругового параболоида:
Отсутствие квадрата одной из переменных
Одинаковые знаки при квадратах переменных в левой части уравнения

Эллиптический
параболоид

Круговой
параболоид

Если

то

ПараболоидыКанонические уравнения параболоидов можно записатьв общем видеТаким образом, в уравнении отсутствует квадрат одной переменной. В зависимости от

Слайд 29Различные ориентации эллиптических параболоидов
Характерным признаком уравнения эллиптического параболоида

является присутствие всех трех переменных, но одно из них входит

в уравнение только в первой степени, т.е. в уравнении параболоида отсутствует квадрат одной переменной. Ось симметрии параболоида параллельна той оси, координата которой в уравнении только в первой степени.

параболоид с осью симметрии OY

параболоид с осью симметрии OX

Можно записать один из видов параболоидов со смещенной вершиной

- вершина параболоида

Возможна также смена направления чаши параболоида.
Если в каноническом уравнении в правой части стоит знак минус,
то параболоид направлен в отрицательном направлении оси симметрии.

где

Различные ориентации эллиптических параболоидов  Характерным признаком уравнения эллиптического параболоида является присутствие всех трех переменных, но одно

Слайд 30Гиперболический параболоид
Каноническое уравнение гиперболического параболоида имеет вид
Признаки уравнения гиперболического

параболоида:
Отсутствие квадрата одной из переменных
Разные знаки при квадратах переменных в

левой
части уравнения

Отличительным признаком уравнения гиперболического параболоида
является то что в левой части уравнения между квадратами
переменных знак минус.

Эта поверхность имеет форму седла.

Возможны различные варианты ориентации гиперболического параболоида
в зависимости от оси симметрии, знаков при квадратах.

Гиперболический параболоидКаноническое уравнение гиперболического параболоида имеет видПризнаки уравнения гиперболического  параболоида:Отсутствие квадрата одной из переменныхРазные знаки при

Слайд 31Цилиндрические поверхности
Цилиндрическая поверхность-это поверхность, которую описывает прямая линия (образующая), которая

оставаясь параллельно самой себе движется вдоль некоторой кривой, называемой направляющей.

По названию направляющей получают свое название и цилиндры.

Если образующая параллельна какой-либо оси координат, то каноническое уравнение цилиндра не содержит в уравнении соответствующую переменную. В этом случае уравнение цилиндра повторяет уравнение своей направляющей. Вариантов различных уравнений цилиндров достаточно много.

Для построения цилиндра нужно построить направляющую в той плоскости, в которой она задана, а затем «тянуть» эту линию вдоль той оси, координата которой отсутствует в уравнении.

Признаки уравнения цилиндрической поверхности:
В уравнении цилиндрической поверхности отсутствует
одна переменная.

Цилиндрические поверхностиЦилиндрическая поверхность-это поверхность, которую описывает прямая линия (образующая), которая оставаясь параллельно самой себе движется вдоль некоторой

Слайд 32Виды цилиндров
Круговые цилиндры:
ось симметрии OZ
ось симметрии OX
ось симметрии OY
На рисунке

изображен цилиндр с осью симметрии OZ.
Для построения цилиндра строим окружность

радиуса R в плоскости XOY,
а затем «превращаем» эту окружность в цилиндр, вытягивая
вдоль оси симметрии.
Можно построить цилиндр и таким способом: нарисовать две или несколько
одинаковых окружностей параллельных друг другу на разной высоте,
а затем соединить их образующими параллельными оси симметрии.

Направляющей линией является окружность.

Виды цилиндровКруговые цилиндры:ось симметрии OZось симметрии OXось симметрии OYНа рисунке изображен цилиндр с осью симметрии OZ.Для построения

Слайд 33Эллиптические цилиндры
ось симметрии OZ
ось симметрии OX
ось симметрии OY
Для построения

цилиндра строим эллипс с полуосями a и b в плоскости

XOY,
а затем «превращаем» этот эллипс в цилиндр, вытягивая вдоль оси симметрии.

По внешнему виду при схематическом построении эллиптический и круговой
цилиндры выглядят одинаково.

Направляющей кривой являются эллипсы

Эллиптические цилиндрыось симметрии OZось симметрии OX ось симметрии OYДля построения цилиндра строим эллипс с полуосями a и

Слайд 34Гиперболические цилиндры
ось симметрии OZ
ось симметрии OX
ось симметрии OY
При построении гиперболических

цилиндров обязательно нужно
правильно определить мнимую и действительную оси гиперболы

и ось
симметрии самого цилиндра.

В качестве направляющей этих цилиндров служит гипербола.

Гиперболические цилиндрыось симметрии OZось симметрии OXось симметрии OYПри построении гиперболических цилиндров обязательно нужно правильно определить мнимую и

Слайд 35Параболические цилиндры
ось симметрии OZ
ось симметрии OZ
ось симметрии OX
ось

симметрии OX
ось симметрии OY
ось симметрии OY
При построении цилиндра нужно определить

основные параметры параболы:
координаты вершины, ось симметрии и направление ветвей, построить
параболу, а затем уже строить цилиндр с соответствующей осью симметрии.

Направляющей этих цилиндров является парабола.

Параболические цилиндрыось симметрии OZ ось симметрии OZось симметрии OX ось симметрии OXось симметрии OYось симметрии OYПри построении

Обратная связь

Если не удалось найти и скачать доклад-презентацию, Вы можете заказать его на нашем сайте. Мы постараемся найти нужный Вам материал и отправим по электронной почте. Не стесняйтесь обращаться к нам, если у вас возникли вопросы или пожелания:

Email: Нажмите что бы посмотреть 

Что такое TheSlide.ru?

Это сайт презентации, докладов, проектов в PowerPoint. Здесь удобно  хранить и делиться своими презентациями с другими пользователями.


Для правообладателей

Яндекс.Метрика