Разделы презентаций


Анализ гармонических колебаний в электрических цепях. Основные понятия и определения.

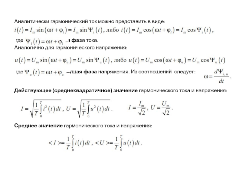
Аналитически гармонический ток можно представить в виде: где текущая фаза тока. Аналогично для гармонического напряжения: где текущая фаза напряжения. Из соотношений следует:

Слайды и текст этой презентации

Слайд 1Анализ гармонических колебаний в электрических цепях. Основные понятия и определения.

Способы представления гармонических колебаний. Гармонические колебания в резистивных, индуктивных и

ёмкостных элементах.

Гармонические колебания – колебания, происходящие по закону синуса или косинуса. Графически гармоническое колебание можно представить в виде:











Где амплитуды тока и напряжения: максимальны по абсолютному значению;

период: промежуток времени, по истечении которого значения или повторяются;
угловая частота [рад/сек], циклическая частота [Гц];
– начальные фазы тока и напряжения.

Анализ гармонических колебаний в электрических цепях. Основные понятия и определения. Способы представления гармонических колебаний. Гармонические колебания в

Слайд 2
Аналитически гармонический ток можно представить в виде:


где

текущая фаза тока.
Аналогично для гармонического напряжения:



где

текущая фаза напряжения. Из соотношений следует:


Действующее (среднеквадратичное) значение гармонического тока и напряжения:





Среднее значение гармонического тока и напряжения:
Аналитически гармонический ток можно представить в виде: где 		    текущая фаза тока. Аналогично для

Слайд 3Способы представления гармонических колебаний.
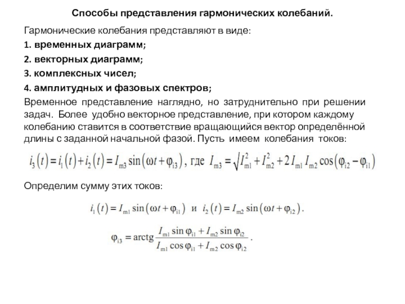
Гармонические колебания представляют в виде:
1.

временных диаграмм;
2. векторных диаграмм;
3. комплексных чисел;
4. амплитудных

и фазовых спектров;
Временное представление наглядно, но затруднительно при решении задач. Более удобно векторное представление, при котором каждому колебанию ставится в соответствие вращающийся вектор определённой длины с заданной начальной фазой. Пусть имеем колебания токов:



Определим сумму этих токов:







Способы представления гармонических колебаний.  Гармонические колебания представляют в виде: 1. временных диаграмм; 2. векторных диаграмм; 3.

Слайд 4
Последние соотношения определяются из геометрии рисунка:


фазовый сдвиг между

колебаниями

токов

Последние соотношения определяются из геометрии рисунка:							  фазовый сдвиг между

Слайд 5
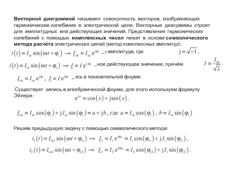
Векторной диаграммой называют совокупность векторов, изображающих гармонические колебания в электрической

цепи. Векторные диаграммы строят для амплитудных или действующих значений. Представления

гармонических колебаний с помощью комплексных чисел лежат в основе символического метода расчёта электрических цепей (метод комплексных амплитуд).
комплексная амплитуда, где

комплексное действующее значение, причём

запись в показательной форме.

Существует запись в алгебраической форме, для этого используем формулу Эйлера:




Решим предыдущую задачу с помощью символического метода:






Векторной диаграммой называют совокупность векторов, изображающих гармонические колебания в электрической цепи. Векторные диаграммы строят для амплитудных или

Слайд 6
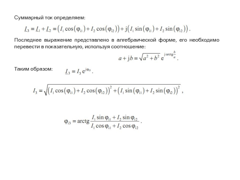
Суммарный ток определяем:


Последнее выражение представлено в алгебраической форме, его необходимо

перевести в показательную, используя соотношение:


Таким образом:

Суммарный ток определяем:Последнее выражение представлено в алгебраической форме, его необходимо перевести в показательную, используя соотношение: Таким образом:

Слайд 7



Полученные комплексы токов удобно представить в виде векторной диаграммы на

комплексной плоскости:

Полученные комплексы токов удобно представить в виде векторной диаграммы на комплексной плоскости:

Слайд 8Гармонические колебания в резистивных, индуктивных и ёмкостных элементах.
Пусть к

резистивному элементу приложено гармоническое напряжение:

Согласно закону Ома через резистор протекает

гармонический ток:













начальные фазы напряжения и тока равны!

Введём понятие фазового сдвига между входным напряжением и током, протекающим в цепи:
Вывод: в резистивном элементе фазовый сдвиг между напряжением и током равен нулю!
Гармонические колебания в резистивных, индуктивных и ёмкостных элементах.  Пусть к резистивному элементу приложено гармоническое напряжение:Согласно закону

Слайд 9
Пусть в индуктивном элементе протекает ток:
Учитывая связь между током и

напряжением на индуктивности, получаем:


сопротивление на

индуктивности,
проводимость на индуктивности;
откуда фазовый сдвиг определяется как:

Вывод: в индуктивности фазовый сдвиг между напряжением и током равен 90° !
Пусть в индуктивном элементе протекает ток:Учитывая связь между током и напряжением на индуктивности, получаем:

Слайд 10
Пусть напряжение приложено к ёмкостному элементу, тогда


проводимость на емкости,

сопротивление на ёмкости;

откуда фазовый сдвиг

определяется как:

Вывод: в ёмкости фазовый сдвиг между напряжением и током равен –90° !






Пусть напряжение приложено к ёмкостному элементу, тогда							     проводимость на 							емкости,						 сопротивление на ёмкости;

Обратная связь

Если не удалось найти и скачать доклад-презентацию, Вы можете заказать его на нашем сайте. Мы постараемся найти нужный Вам материал и отправим по электронной почте. Не стесняйтесь обращаться к нам, если у вас возникли вопросы или пожелания:

Email: Нажмите что бы посмотреть 

Что такое TheSlide.ru?

Это сайт презентации, докладов, проектов в PowerPoint. Здесь удобно  хранить и делиться своими презентациями с другими пользователями.


Для правообладателей

Яндекс.Метрика