Разделы презентаций


Анализ параллельно соединенных RL, RC, RLC элементов символическим методом расчёта

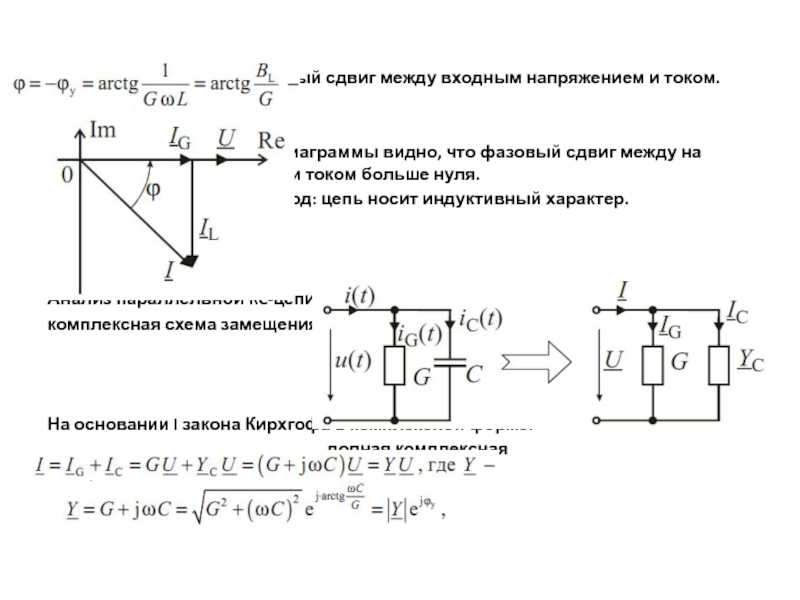
фазовый сдвиг между входным напряжением и током. Из диаграммы видно, что фазовый сдвиг между на напряжением и током больше нуля. Вывод: цепь носит индуктивный характер. Анализ параллельной

Слайды и текст этой презентации

Слайд 1Анализ параллельно соединенных RL, RC, RLC элементов символическим методом расчёта.

Мощность в электрической цепи при гармоническом воздействии. Баланс мощности.
Анализ параллельно

соединённых элементов удобно вести с использованием принципа дуальности.
Анализ параллельной RL-цепи.
комплексная схема замещения





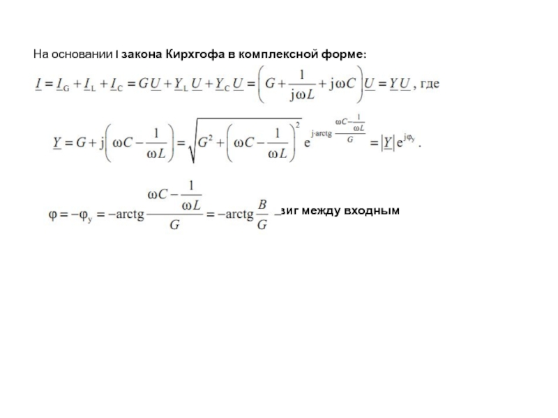
На основании I закона Кирхгофа в комплексной форме:

полная комплексная проводимость цепи.

модуль комплексной
проводимости,


аргумент комплексной проводимости.
Анализ параллельно соединенных RL, RC, RLC элементов символическим методом расчёта. Мощность в электрической цепи при гармоническом воздействии.

Слайд 2
фазовый сдвиг между входным напряжением и

током.


Из диаграммы видно, что фазовый сдвиг между на напряжением и

током больше нуля.
Вывод: цепь носит индуктивный характер.



Анализ параллельной RC-цепи.
комплексная схема замещения



На основании I закона Кирхгофа в комплексной форме:
полная комплексная проводимость цепи.
где
фазовый сдвиг между входным напряжением и током.					 Из диаграммы видно, что фазовый сдвиг

Слайд 3
модуль комплексной проводимости,

аргумент комплексной проводимости.

фазовый сдвиг между входным напряжением и током.

Из диаграммы видно, что фазовый сдвиг между напряжением и током меньше нуля.
Вывод: цепь носит ёмкостный характер.



Анализ параллельной RLC-цепи.
комплексная схема замещения
модуль комплексной проводимости,         аргумент комплексной

Слайд 4
На основании I закона Кирхгофа в комплексной форме:








фазовый сдвиг

между входным напряжением и током.

На основании I закона Кирхгофа в комплексной форме:						 фазовый сдвиг между входным 					напряжением и током.

Слайд 5Мощность в электрической цепи при гармоническом воздействии. Баланс мощности.




фазовый сдвиг в цепи
Определим среднюю за период мощность,
потребляемой

цепью:

с учётом того, что

имеем: – активная мощность цепи при гармоническом воздействии [Вт].
Поскольку полное сопротивление цепи с одной стороны с другой



Мощность в электрической цепи при гармоническом воздействии. Баланс мощности.								  фазовый сдвиг в цепи Определим среднюю за

Слайд 6
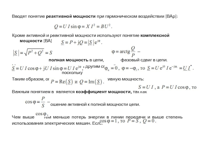
Вводят понятие реактивной мощности при гармоническом воздействии [ВАр]:


Кроме активной

и реактивной мощности используют понятие комплексной мощности [ВА]


полная мощность в цепи, фазовый сдвиг в цепи.
Мощности P, Q и S можно выразить другим способом:
поскольку
Таким образом, определяем активную и реактивную мощность:

Важным понятием в является коэффициент мощности, так как

отношение активной к полной мощности цепи.

Чем выше тем меньше потерь энергии в линии передачи и выше степень
использования электрических машин. Если
Вводят понятие реактивной мощности при гармоническом воздействии [ВАр]: Кроме активной и реактивной мощности используют понятие комплексной мощности

Обратная связь

Если не удалось найти и скачать доклад-презентацию, Вы можете заказать его на нашем сайте. Мы постараемся найти нужный Вам материал и отправим по электронной почте. Не стесняйтесь обращаться к нам, если у вас возникли вопросы или пожелания:

Email: Нажмите что бы посмотреть 

Что такое TheSlide.ru?

Это сайт презентации, докладов, проектов в PowerPoint. Здесь удобно  хранить и делиться своими презентациями с другими пользователями.


Для правообладателей

Яндекс.Метрика