Разделы презентаций


Динамика вязкой несжимаемой жидкости

Содержание

Предисловие Рассматривается движение вязкой жидкости, плотность которой остается неизменной.В качестве исходных используем уравнение Навье-Стокса и уравнение неразрывности для несжимаемой жидкости.

Слайды и текст этой презентации

Слайд 1Динамика вязкой несжимаемой жидкости

Динамика вязкой несжимаемой жидкости

Слайд 2Предисловие
Рассматривается движение вязкой жидкости, плотность которой остается неизменной.
В качестве

исходных используем уравнение Навье-Стокса и уравнение неразрывности для несжимаемой жидкости.

Предисловие Рассматривается движение вязкой жидкости, плотность которой остается неизменной.В качестве исходных используем уравнение Навье-Стокса и уравнение неразрывности

Слайд 3Задание
Вывести уравнение движения вязкой несжимаемой жидкости – уравнение Стокса.
Рассмотреть ламинарное

изотермическое течение несжимаемой жидкости по горизонтальной трубе постоянного поперечного сечения.

ЗаданиеВывести уравнение движения вязкой несжимаемой жидкости – уравнение Стокса.Рассмотреть ламинарное изотермическое течение несжимаемой жидкости по горизонтальной трубе

Слайд 4Словарь терминов
Несжимаемой называют жидкость, плотность которой не меняется.
Изотермическим называют поток,

температура которого остается постоянной.

Словарь терминовНесжимаемой называют жидкость, плотность которой не меняется.Изотермическим называют поток, температура которого остается постоянной.

Слайд 8Уравнение движения вязкой несжимаемой жидкости
Для вывода уравнения используем:
уравнение неразрывности

для несжимаемой жидкости


и постоянство вязкости жидкости при изотермическом ее

движении
Уравнение движения вязкой несжимаемой жидкости Для вывода уравнения используем:уравнение неразрывности для несжимаемой жидкости и постоянство вязкости жидкости

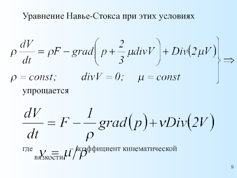
Слайд 9Уравнение Навье-Стокса при этих условиях






упрощается




где – коэффициент кинематической вязкости.






Уравнение Навье-Стокса при этих условияхупрощается где 			– коэффициент кинематической 				вязкости.

Слайд 11и подставив ее в предыдущее выражение, получим уравнение Стокса –

уравнение движения вязкой несжимаемой жидкости

и подставив ее в предыдущее выражение, получим уравнение Стокса – уравнение движения вязкой несжимаемой жидкости

Слайд 12Непосредственными наблюдениями и многочисленными опытами установлено существование двух основных режимов

движения жидкостей – ламинарного и турбулентного.

Непосредственными наблюдениями и многочисленными опытами установлено существование двух основных режимов движения жидкостей – ламинарного и турбулентного.

Слайд 13Словарь терминов
Ламинарным называют строго упорядоченное, слоистое (без перемешивания) течение жидкости.

Единственной причиной потерь энергии при таком движении в горизонтальных трубах

постоянного поперечного сечения является трение, обусловленное вязкостью жидкости.
Словарь терминовЛаминарным называют строго упорядоченное, слоистое (без перемешивания) течение жидкости. Единственной причиной потерь энергии при таком движении

Слайд 14Словарь терминов
При турбулентном режиме отдельные частицы жидкости движутся по произвольным

сложным траекториям, в результате чего струйки перемешиваются и жидкость течет

в виде беспорядочной массы.
Словарь терминовПри турбулентном режиме отдельные частицы жидкости движутся по произвольным сложным траекториям, в результате чего струйки перемешиваются

Слайд 15Рис. Режимы течения жидкостей
а) – ламинарный режим; б) –

переход к турбулентному потоку;
в) и г) – различные формы

развитого турбулентного течения
Рис. Режимы течения жидкостей а) – ламинарный режим; б) – переход к турбулентному потоку; в) и г)

Слайд 16Ламинарное изотермическое течение несжимаемой жидкости в горизонтальной трубе постоянного поперечного

сечения

Ламинарное изотермическое течение несжимаемой жидкости в горизонтальной трубе постоянного поперечного сечения

Слайд 17Предположим, что установившееся ламинарное движение жидкости происходит в горизонтальной, прямолинейной,

круглой цилиндрической трубе с внутренним диаметром , что соответствует одномерному

течению. На некотором расстоянии от входа в нее, где поток уже сформировался (стабилизировался), выделим отрезок длиной l между сечениями 1-1 и 2-2.
Предположим, что установившееся ламинарное движение жидкости происходит в горизонтальной, прямолинейной, круглой цилиндрической трубе с внутренним диаметром 			,

Слайд 19Пусть в сечении 1-1 давление равно p1, а в сечении

2-2 – p2 т.е. на длине l давление в потоке

изменилось на величину

за счет трения жидкости о стенки канала.
Применим к потоку жидкости уравнение Стокса, которое в рассматриваемом случае одномерного движения в проекции на ось x примет вид
Пусть в сечении 1-1 давление равно p1, а в сечении 2-2 – p2 т.е. на длине l

Слайд 20Выполним преобразование этого уравнения:
исключим выражение, стоящее в левой части уравнения,

поскольку в установившемся движении скорость не меняется с течением времени,

следовательно

удалим первое слагаемое в правой части уравнения, так как проекция силы тяжести на горизонтальную ось x равна нулю;
Выполним преобразование этого уравнения:исключим выражение, стоящее в левой части уравнения, поскольку в установившемся движении скорость не меняется

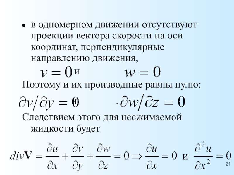
Слайд 21в одномерном движении отсутствуют проекции вектора скорости на оси координат,

перпендикулярные направлению движения,
и
Поэтому и их производные равны

нулю:
и .
Следствием этого для несжимаемой жидкости будет

в одномерном движении отсутствуют проекции вектора скорости на оси координат, перпендикулярные направлению движения, 				 и Поэтому и

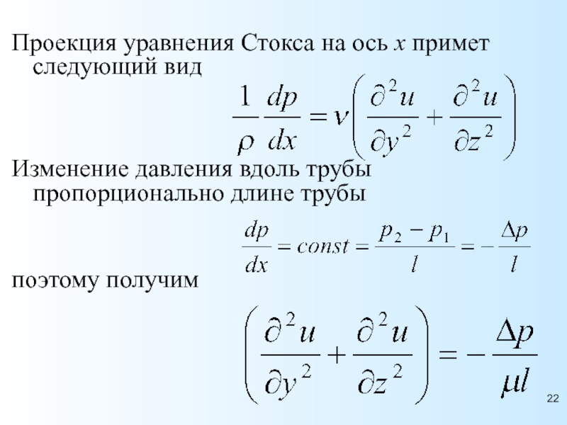
Слайд 22Проекция уравнения Стокса на ось x примет следующий вид


Изменение

давления вдоль трубы пропорционально длине трубы


поэтому получим

Проекция уравнения Стокса на ось x примет следующий вид Изменение давления вдоль трубы пропорционально длине трубыпоэтому получим

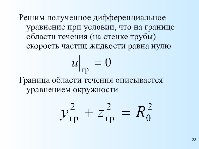
Слайд 23Решим полученное дифференциальное уравнение при условии, что на границе области

течения (на стенке трубы) скорость частиц жидкости равна нулю


Граница области

течения описывается уравнением окружности
Решим полученное дифференциальное уравнение при условии, что на границе области течения (на стенке трубы) скорость частиц жидкости

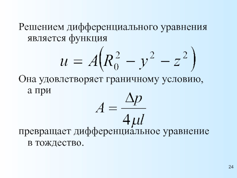
Слайд 24Решением дифференциального уравнения является функция


Она удовлетворяет граничному условию, а при




превращает дифференциальное уравнение в тождество.

Решением дифференциального уравнения является функцияОна удовлетворяет граничному условию, а при превращает дифференциальное уравнение в тождество.

Слайд 25Это становится очевидным после подстановки данной функции в дифференциальное уравнение

Это становится очевидным после подстановки данной функции в дифференциальное уравнение

Слайд 26Перейдем от декартовой системы координат к цилиндрической, в которой

Перейдем от декартовой системы координат к цилиндрической, в которой

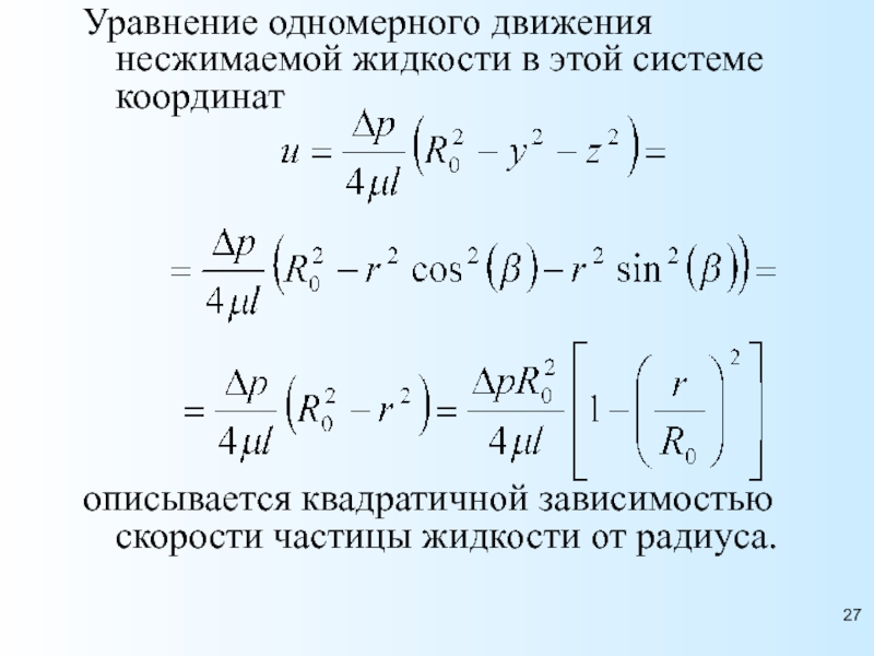
Слайд 27Уравнение одномерного движения несжимаемой жидкости в этой системе координат








описывается квадратичной

зависимостью скорости частицы жидкости от радиуса.

Уравнение одномерного движения несжимаемой жидкости в этой системе координатописывается квадратичной зависимостью скорости частицы жидкости от радиуса.

Слайд 28Словарь терминов
Профилем скорости называют распределение векторов скорости по нормальному сечению

потока.
Ламинарному течению соответствует параболический профиль скорости.

Словарь терминовПрофилем скорости называют распределение векторов скорости по нормальному сечению потока.Ламинарному течению соответствует параболический профиль скорости.

Слайд 29Максимальная скорость имеет место в центре сечения трубопровода (при r=0)



Применим

полученный закон распределения скоростей для расчета объемного расхода жидкости. Элементарный

расход через бесконечно малую площадку dS равен
Максимальная скорость имеет место в центре сечения трубопровода (при r=0)Применим полученный закон распределения скоростей для расчета объемного

Слайд 30Бесконечно малую площадку представим в виде кольца радиусом r и

толщиной dr, т.е.







Бесконечно малую площадку представим в виде кольца радиусом r и толщиной dr, т.е.

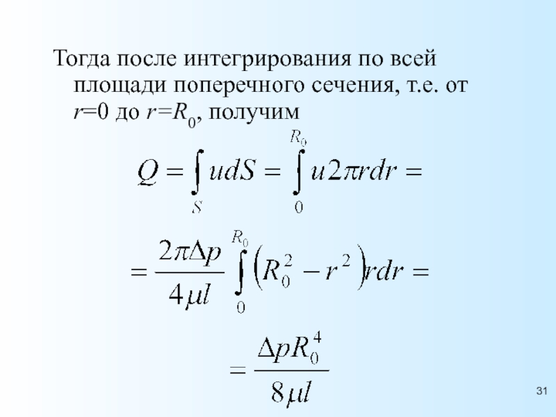
Слайд 31Тогда после интегрирования по всей площади поперечного сечения, т.е. от

r=0 до r=R0, получим

Тогда после интегрирования по всей площади поперечного сечения, т.е. от r=0 до r=R0, получим

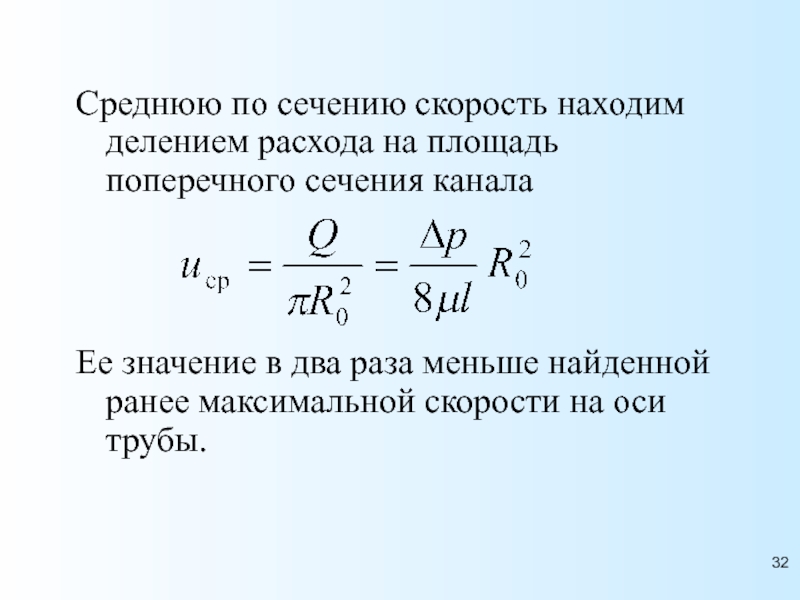
Слайд 32Среднюю по сечению скорость находим делением расхода на площадь поперечного

сечения канала



Ее значение в два раза меньше найденной ранее максимальной

скорости на оси трубы.
Среднюю по сечению скорость находим делением расхода на площадь поперечного сечения каналаЕе значение в два раза меньше

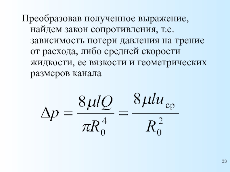
Слайд 33Преобразовав полученное выражение, найдем закон сопротивления, т.е. зависимость потери давления

на трение от расхода, либо средней скорости жидкости, ее вязкости

и геометрических размеров канала
Преобразовав полученное выражение, найдем закон сопротивления, т.е. зависимость потери давления на трение от расхода, либо средней скорости

Слайд 34Из уравнения следует, что потери давления при ламинарном течении жидкости

по прямолинейному каналу цилиндрической формы прямо пропорциональны его длине, расходу

и вязкости среды в первой степени и обратно пропорциональны радиусу (диаметру) в четвертой степени. В литературе этот закон носит имя Пуазейля.
Из уравнения следует, что потери давления при ламинарном течении жидкости по прямолинейному каналу цилиндрической формы прямо пропорциональны

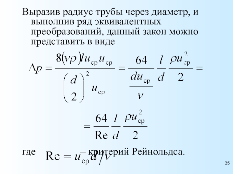
Слайд 35Выразив радиус трубы через диаметр, и выполнив ряд эквивалентных преобразований,

данный закон можно представить в виде








где – критерий Рейнольдса.

Выразив радиус трубы через диаметр, и выполнив ряд эквивалентных преобразований, данный закон можно представить в видегде 				–

Слайд 36Словарь терминов
В технических расчетах принято потери давления на трение рассчитывать

по формуле Дарси-Вейсбаха




где l – коэффициент потерь на трение.

Словарь терминовВ технических расчетах принято потери давления на трение рассчитывать по формуле Дарси-Вейсбахагде l – коэффициент потерь

Слайд 37Из сравнения двух последних выражений следует, что при ламинарном режиме

течения коэффициент потерь равен




Изложенные результаты хорошо подтверждаются опытом


Из сравнения двух последних выражений следует, что при ламинарном режиме течения коэффициент потерь равенИзложенные результаты хорошо подтверждаются

Слайд 38Исключения:
течение на начальном участке трубы, где еще происходит формирование потока;
течение

с теплообменом;
течение в капиллярах и зазорах, где имеет место облитерация;


течение с большими перепадами давлений.
Исключения:течение на начальном участке трубы, где еще происходит формирование потока;течение с теплообменом;течение в капиллярах и зазорах, где

Обратная связь

Если не удалось найти и скачать доклад-презентацию, Вы можете заказать его на нашем сайте. Мы постараемся найти нужный Вам материал и отправим по электронной почте. Не стесняйтесь обращаться к нам, если у вас возникли вопросы или пожелания:

Email: Нажмите что бы посмотреть 

Что такое TheSlide.ru?

Это сайт презентации, докладов, проектов в PowerPoint. Здесь удобно  хранить и делиться своими презентациями с другими пользователями.


Для правообладателей

Яндекс.Метрика