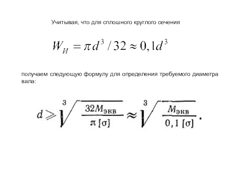
системах — энергетический.
В основу этого метода положено условие равенства
работы внешних сил, приложенных к линейно-деформируемой упругой системе, и энергии деформации системы
