Разделы презентаций


ФБОУ ВПО Астраханский Государственный Технический Университет

Теплопередача – передача от Q от одной подвижной среды (жидкости или

Слайды и текст этой презентации

Слайд 1ФБОУ ВПО Астраханский Государственный Технический Университет
Кафедра «Теплоэнергетика»

Лекция №3
На тему:
«Теплопроводность через

плоскую и цилиндрическую стенки при граничных условиях третьего рода (теплопередача)»
по

дисциплине «Тепломассообмен».

Астрахань 2015г.

ФБОУ ВПО  Астраханский Государственный Технический УниверситетКафедра «Теплоэнергетика»Лекция №3На тему:«Теплопроводность через плоскую и цилиндрическую стенки при граничных

Слайд 2


Теплопередача – передача от Q от одной подвижной среды

(жидкости или газа) к другой через разделяющую стенку любой формы.

Например, котёл – теплопередача от горячих газов к наружной стенки труб, теплопроводность, и теплоотдача от внутренней поверхности к воде.

Условия III рода: задаются температурами жидкости с одной и другой стороны стенки, и соответствующими значениями коэффициентов теплоотдачи.
Теплопередача – передача от Q от одной подвижной среды

Слайд 3Плоская стенка

Плоская стенка

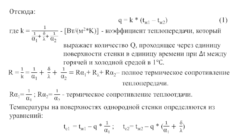
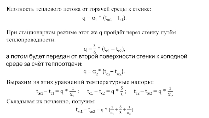
Слайд 4а потом будет передан от второй поверхности стенки к холодной

среде за счёт теплоотдачи:
q = α2* (tс2– tж2).

а потом будет передан от второй поверхности стенки к холодной среде за счёт теплоотдачи:q = α2* (tс2–

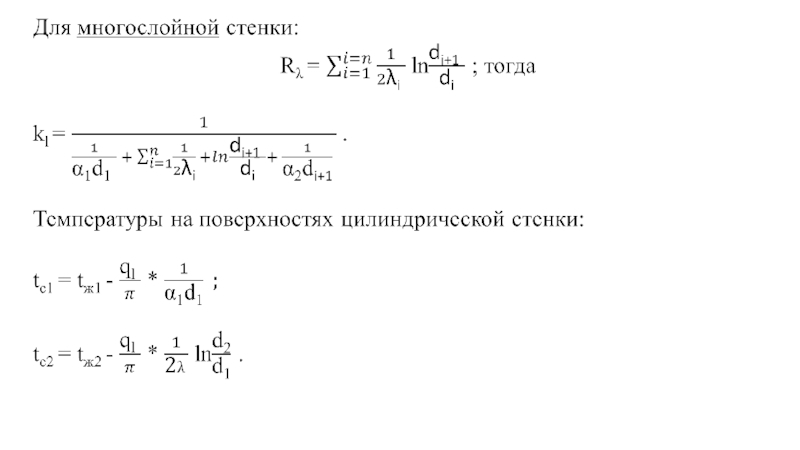
Слайд 7Цилиндрическая стенка

Цилиндрическая стенка

Обратная связь

Если не удалось найти и скачать доклад-презентацию, Вы можете заказать его на нашем сайте. Мы постараемся найти нужный Вам материал и отправим по электронной почте. Не стесняйтесь обращаться к нам, если у вас возникли вопросы или пожелания:

Email: Нажмите что бы посмотреть 

Что такое TheSlide.ru?

Это сайт презентации, докладов, проектов в PowerPoint. Здесь удобно  хранить и делиться своими презентациями с другими пользователями.


Для правообладателей

Яндекс.Метрика