Разделы презентаций


Финансовый менеджмент Крамин Тимур Владимирович зав.кафедрой финансового

Содержание

СодержаниеФинансовый менеджмент (ФМ) в XX-ХХI векахТеоретическая база ФМСферы деятельности в рамках ФМРиск и доходность финансовых активовМодель оценки доходности финансовых активовОценка акций и облигацийТеория опционов и их оценкаДолгосрочные инвестиционные решенияСтруктура капитала и

Слайды и текст этой презентации

Слайд 1Финансовый менеджмент Крамин Тимур Владимирович зав.кафедрой финансового менеджмента ИЭУП

Финансовый менеджмент Крамин Тимур Владимирович зав.кафедрой финансового менеджмента ИЭУП

Слайд 2Содержание
Финансовый менеджмент (ФМ) в XX-ХХI веках
Теоретическая база ФМ
Сферы деятельности в

рамках ФМ
Риск и доходность финансовых активов
Модель оценки доходности финансовых активов
Оценка

акций и облигаций
Теория опционов и их оценка
Долгосрочные инвестиционные решения
Структура капитала и дивидендная политика
Анализ финансового состояния предприятия
Управление оборотными активами предприятия
Бюджетирование
Долгосрочное финансовое планирование
Управление стоимостью компании
СодержаниеФинансовый менеджмент (ФМ) в XX-ХХI векахТеоретическая база ФМСферы деятельности в рамках ФМРиск и доходность финансовых активовМодель оценки

Слайд 3ФИНАНСОВЫЙ МЕНЕДЖМЕНТ В XX ВЕКЕ
сформировался в начале 1900-х: юридические вопросы

слияния компаний, образование новых фирм, и использование ценных бумаг для

прироста капитала
в период Великой депрессии: изучение признаков и предпосылок банкротства и реструктуризации, степени ликвидности компаний, регулирование РЦБ.
40-е и начало 50-х: финансовые дисциплины преподавались как описательные, институциональные предметы (с точки зрения внешнего наблюдателя)
Конец 1950-х – настоящее время: развитие финансового менеджмента как теоретического анализа, управленческие решения относительно активов и пассивов компании, нацеленные на максимизацию рыночной стоимости компании
Последние годы - особую роль приобретает управление нематериалными активами.

ФИНАНСОВЫЙ МЕНЕДЖМЕНТ В XX ВЕКЕсформировался в начале 1900-х: юридические вопросы слияния компаний, образование новых фирм, и использование

Слайд 4Теоретическая база ФМ
Основа ФМ - теория финансов
Нормативные исследования: что следует

делать (финансовым менеджерам)?
Позитивные исследования: описательные, эмпирические; какое положение в реальности

(что они делают на практике)?
Теоретическая база ФМОснова ФМ - теория финансовНормативные исследования: что следует делать (финансовым менеджерам)?Позитивные исследования: описательные, эмпирические; какое

Слайд 5Теория и менеджеры
Иногда теория упрощает явления, следовательно, она не применима
Применение

теории может быть невозможно в силу отсутствия данных
С другой стороны,

в силу инерции люди продолжают поступать неправильно (теория применима)
Теория и менеджерыИногда теория упрощает явления, следовательно, она не применимаПрименение теории может быть невозможно в силу отсутствия

Слайд 6Теория и практика
Теория должна объяснять события реального мира, следовательно, заслуживает

внимания;
Если теория не соответствует практике - ее усовершенствуют или заменяют.

Теория и практикаТеория должна объяснять события реального мира, следовательно, заслуживает внимания;Если теория не соответствует практике - ее

Слайд 7СФЕРЫ ДЕЯТЕЛЬНОСТИ В РАМКАХ ФИНАНСОВОГО МЕНЕДЖМЕНТА (I)
Обоснование стратегических решений корпоративного

управления (слияния, поглощения, выход и уход с рынка)
Прогнозирование и планирование:

бюджетирование, долгосрочное планирование, краткосрочное планирование
Основные инвестиционные и финансовые решения: выбор и реализация инвестиций для приобретения производственных площадей, оборудования, запасов, финансирование основной деятельности, обеспечение оптимального темпа роста продаж
.Деятельность на финансовых рынках: работа на рынках денег и капитала.
СФЕРЫ ДЕЯТЕЛЬНОСТИ В РАМКАХ ФИНАНСОВОГО МЕНЕДЖМЕНТА (I)Обоснование стратегических решений корпоративного управления (слияния, поглощения, выход и уход с

Слайд 8СФЕРЫ ДЕЯТЕЛЬНОСТИ В РАМКАХ ФИНАНСОВОГО МЕНЕДЖМЕНТА (II)
.Координация финансовой функции компании

и контроль в следующих сферах: маркетинговые решения, рост продаж, инвестиционные

потребности, наличие фондов, эффективность управления запасами, мера использования производственных мощностей
.Управление рисками: приобретение страховки, идентификация рисков, эффективное хеджирование
Реструктуризация и реализация антикризисных программ.
СФЕРЫ ДЕЯТЕЛЬНОСТИ В РАМКАХ ФИНАНСОВОГО МЕНЕДЖМЕНТА (II).Координация финансовой функции компании и контроль в следующих сферах: маркетинговые решения,

Слайд 9Фундаментальные концепции
Концепция идеальных рынков
Концепция дисконтирования денежных потоков
Теория структуры капитала Модильяни-Миллера

(ММ)
Теория дивидендов ММ
Теория портфеля Г.Марковица
Модель оценки доходности финансовых активов
Теория ценообразования

опционов
Теория эффективности рынков
Теория агентских отношений
Теория асимметричности информации


Фундаментальные концепцииКонцепция идеальных рынковКонцепция дисконтирования денежных потоковТеория структуры капитала Модильяни-Миллера (ММ)Теория дивидендов ММТеория портфеля Г.МарковицаМодель оценки доходности

Слайд 101.Концепция идеальных рынков
Полное отсутствие трансакционных затрат
отсутствие налогов
наличие большого числа покупателей

и продавцов, их действия в отдельности не влияют на цены

товаров, ценных бумаг
равный доступ физических и юридических лиц
равнодоступность информации
одинаковые ожидания всех участников
отсутствие затрат, связанных с финансовыми затруднениями
1.Концепция идеальных рынковПолное отсутствие трансакционных затратотсутствие налоговналичие большого числа покупателей и продавцов, их действия в отдельности не

Слайд 112. Концепция дисконтированных денежных потоков (ДП)
Основана на временной ценности денег
Процедура

дисконтирования ДП включает:
1) прогнозный расчет будущих денежных потоков
2) оценка степени

риска
3) учет оцененного риска в анализе методом безрискового эквивалента, методом скорректиро-ванноной на риск ставки дисконта и др.
4) дисконтирование элементов будущего ДП
5) определенной стоимости приведенного ДП путем суммирования дисконтированных величин.
2. Концепция дисконтированных денежных потоков (ДП)Основана на временной ценности денегПроцедура дисконтирования ДП включает:1) прогнозный расчет будущих денежных

Слайд 123.Теория структуры капитала ММ
1.Стоимость фирмы определяется только ее будущими доходами

и не зависит от структуры капитала.
2. При включении в модель

налогов и затрат финансовых затруднений:
1) наличие определенной доли заемного капитала выгодно фирме;
2) высокая доля заемного капитала приносит вред фирме;
3) для каждой фирмы существует оптимальная доля заемного капитала
3.Теория структуры капитала ММ1.Стоимость фирмы определяется только ее будущими доходами и не зависит от структуры капитала.2. При

Слайд 134. Теория дивидендов ММ
Допущения:
1) политика выплаты дивидендов не влияет на

инвестиционную политику;
2) поведение инвесторов рационально.

Политика выплаты дивидендов не оказывает влияние

на стоимость фирмы
4. Теория дивидендов ММДопущения:1) политика выплаты дивидендов не влияет на инвестиционную политику;2) поведение инвесторов рационально.Политика выплаты дивидендов

Слайд 145. Теория портфеля Г.Марковица (I)
Цена капитала фирмы определяется степенью риска

ее ценных бумаг, так как
1) структура инвестиционного портфеля влияет на

степень риска ценных бумаг фирмы
2) требуемая инвесторами доходность зависит от этого риска

Любая фирма - совокупность инвестиционных проектов
5. Теория портфеля Г.Марковица (I)Цена капитала фирмы определяется степенью риска ее ценных бумаг, так как1) структура инвестиционного

Слайд 155. Теория портфеля Г.Марковица (II)
Совокупный уровень риска может быть снижен

за счет объединения рисковых активов в портфели:
1) для минимизации риска

инвесторам следует объединять рисковые активы в портфели;
2) уровень риска по каждому отдельному активу следует измерять не изолированно от остальных активов, а с точки зрения ее влияния на общий уровень риска диверсифи-цированного портфеля инвестиций
5. Теория портфеля Г.Марковица (II)Совокупный уровень риска может быть снижен за счет объединения рисковых активов в портфели:1)

Слайд 166. Теория оценки доходности финансовых активов
Теория портфеля учит как измерять

риск, но не определяет связи риска и доходности
Требуемая доходность рисковых

активов является функцией трех переменных:
1) безрисковая доходность;
2) среднерыночная доходность фондового рынка;
3) индекс изменчивости доходности данного финансового актива по отношению к доходности на рынке в целом
6. Теория оценки доходности финансовых активовТеория портфеля учит как измерять риск, но не определяет связи риска и

Слайд 177. Теория ценообразования опционов
Опцион - право (не обязательство) купить или

продать активы по определенной заранее цене в течение установленного периода

(возникает источник неопределенности)
Теория ценообразования опционов основана на применении математической статистики теории вероятностей в теории финансов (пример - формула Блэка-Шоулза)
7. Теория ценообразования опционовОпцион - право (не обязательство) купить или продать активы по определенной заранее цене в

Слайд 188. Теория эффективности рынков (I)
Информационная эффективность рынков:
1) нет налогов, трансакционных

затрат,
2) равнодоступность информации,
3) отсутствие влияния отдельных юридических лиц
4) рациональное поведение

всех участников, максимизирующих выгоду
8. Теория эффективности рынков (I)Информационная эффективность рынков:1) нет налогов, трансакционных затрат,2) равнодоступность информации,3) отсутствие влияния отдельных юридических

Слайд 198. Теория эффективности рынков (II)
Формы эффективности рынков (ФЭР):
1) слабая ФЭР:

вся информация, содержащаяся в прошлых изменениях цен полностью отражена в

текущих рыночных ценах;
2) умеренная ФЭР: текущие цены отражают не только изменение цен в прошлом, но также и всю остальную общедоступную информацию;
3) сильная ФЭР: в текущих ценах отражена вся информация: и общедоступная, и доступная лишь отдельным лицам
8. Теория эффективности рынков (II)Формы эффективности рынков (ФЭР):1) слабая ФЭР: вся информация, содержащаяся в прошлых изменениях цен

Слайд 209. Теория агентских отношений
Виды агентских отношений:
акционеры-менеджеры
кредиторы-акционеры
Области изучения:
Агентские конфликты
Агентские затраты

9. Теория агентских отношенийВиды агентских отношений:акционеры-менеджерыкредиторы-акционерыОбласти изучения:Агентские конфликтыАгентские затраты

Слайд 2110. Теория асимметричной информации

10. Теория асимметричной информации

Слайд 22Риск и доходность

Риск и доходность

Слайд 23Введение и определения
Необходимо сначала оценивать рисковость инвестиций, а затем их

доходность
Риск - шанс неблагоприятного исхода, опасность, угроза потерь или повреждений
Риск

- возможность осуществления некоторого нежелательного события
Распределение вероятностей - множество возможных исходов с указанием вероятности появления каждого из них

Введение и определенияНеобходимо сначала оценивать рисковость инвестиций, а затем их доходностьРиск - шанс неблагоприятного исхода, опасность, угроза

Слайд 24Оценка доходности по четырем инвестиционным альтернативам

Оценка доходности по четырем инвестиционным альтернативам

Слайд 25Общий и рыночный риски
Общий риск оценивает рисковость отдельно взятого актива

(вероятность снижения доходности одной акции)
Рыночный риск - релевантный, эффективный риск

отдельного актива как части хорошо диверсифициро-ванного портфеля (вероятность снижения доходности портфеля при снижении доходности одного актива в нем). Зависит от общего риска, от корреляции доходности ценной бумаги с другими активамив портфеле.
Общий и рыночный рискиОбщий риск оценивает рисковость отдельно взятого актива (вероятность снижения доходности одной акции)Рыночный риск -

Слайд 26Анализ общего риска
Дисперсия - мера разброса возможных исходов относительно ожидаемого

значения: чем выше дисперсия, тем выше разброс.
- среднеквадратическое отклонение

Анализ общего рискаДисперсия - мера разброса возможных исходов относительно ожидаемого значения: чем выше дисперсия, тем выше разброс.-

Слайд 27Примеры расчета дисперсии и интерпретации
Выводы: если распределение является непрерывным

и близким к нормальному, то фактическая доходность с указанной ниже

вероятностью будет в определенном ниже интервале:
Примеры расчета дисперсии и интерпретации Выводы: если распределение является непрерывным и близким к нормальному, то фактическая доходность

Слайд 28Другие аспекты и показатели анализа риска
Необходимо учесть и другие факторы:
численное

значение ожидаемой доходности
асимметрию распределения вероятностей
достоверность наших оценок распределения вероятностей
взаимосвязь активов

в портфеле
Коэффициент вариации(CV) - риск, приходящийся на единицу ожидаемой доходности

Другие аспекты и показатели анализа рискаНеобходимо учесть и другие факторы:численное значение ожидаемой доходностиасимметрию распределения вероятностейдостоверность наших оценок

Слайд 29Результаты анализа для выбора

Результаты анализа для выбора

Слайд 30Анализ рыночного риска. Активы, включенные в портфель.
Рассмотрим оценку рисковости активов

в портфеле
Буде показано, что актив, входящий в портфель, является менее

рисковым, чем если бы он был изолирован
Ожидаемая доходность портфеля:
Анализ рыночного риска. Активы, включенные в портфель.Рассмотрим оценку рисковости активов в портфелеБуде показано, что актив, входящий в

Слайд 31Измерение риска портфеля
Kpi - доходность портфеля в i-ом состоянии экономики
Kp

- ожидаемая доходность портфеля

Измерение риска портфеляKpi - доходность портфеля в i-ом состоянии экономикиKp - ожидаемая доходность портфеля

Слайд 32Ковариация доходности активов
Ковариация - это мера, учитывающая дисперсию (разброс) индивидуальных

значений доходности акций и силу связи между изменениями доходностей данной

акции и всех других акций
Например, ковариация между акциями А и В показывает, существует ли взаимосвязьмежду ростом или снижением значений доходности этих акций, и показывает силу этой взаимосвязи
Ковариация доходности активовКовариация - это мера, учитывающая дисперсию (разброс) индивидуальных значений доходности акций и силу связи между

Слайд 33Пример: данные доходности активов для расчета ковариации между ними

Пример: данные доходности активов для расчета ковариации между ними

Слайд 34Коэффициент корреляции доходности активов

Коэффициент корреляции доходности активов

Слайд 35Эффективные портфели
Эффективные портфели имеют одновременно:
максимальную доходность среди всех портфелей с

заданным уровнем риска
минимальный уровень риска среди портфелей с заданной доходностью

Эффективные портфелиЭффективные портфели имеют одновременно:максимальную доходность среди всех портфелей с заданным уровнем рискаминимальный уровень риска среди портфелей

Слайд 36Формирование портфеля в плоскости «риск-доходность»
Пример:


Определить множество допустимых портфелей
Определить подмножество эффективных

портфелей

Формирование портфеля в плоскости «риск-доходность»Пример:Определить множество допустимых портфелейОпределить подмножество эффективных портфелей

Слайд 40Отдельные вопросы портфельного управления
Портфели с множеством активов (недиверсифицируемый, рыночный, систематический

риски)
Выбор оптимального портфеля (кривые безразличия)

Отдельные вопросы портфельного управленияПортфели с множеством активов (недиверсифицируемый, рыночный, систематический риски)Выбор оптимального портфеля (кривые безразличия)

Слайд 41Модель оценки доходности финансовых активов (CAPM)
Модель CAPM устанавливает связь между

риском и требуемой доходностью активов, представляющих хорошо диверсифицированный портфель
Модель САРМ

требует ряд допущений, включая наличие идеального рынка капиталов
Модель оценки доходности финансовых активов (CAPM)Модель CAPM устанавливает связь между риском и требуемой доходностью активов, представляющих хорошо

Слайд 42Допущения идеального рынка капиталов
Основная цель каждого инвестора - максимизация возможного

прироста своего состояния в терминах «риск-доходность»
Все инвесторы могут брать и

давать ссуды неограниченного размера по безрисковой ставке
Все инвесторы используют одинаковые средства прогнозирования
Все активы абсолютно ликвидны и делимы
Отсутствуют налоги и трансакционные издержки
Цены не зависят от поведения отдельного инвестора
Допущения идеального рынка капиталовОсновная цель каждого инвестора - максимизация возможного прироста своего состояния в терминах «риск-доходность»Все инвесторы

Слайд 43Графическая интерпретация САРМ
График САРМ, График CML

Графическая интерпретация САРМГрафик САРМ, График CML

Слайд 44Оценка акций и облигаций

Оценка акций и облигаций

Слайд 45Три основных класса ценных бумаг
Ценные бумаги - документы, дающие право

на получение части денежного потока, поступающего от эксплуатации материально-вещественных активов
Материально-вещественные

активы - имущество в виде земли, зданий, оборудования и компании в целом

1. Долговые ценные бумаги - это договорные обязательства уплатить установленную сумму денег;
2. Привилегированные акции - договор, предоставляющий право на получение части дохода и имущества компании после удовлетворения прав владельцев долговых обязательств
3. Обыкновенные акции - договор, предоставляющий право на получение части дохода и имущества компании после удовлетворения долговых обязательств и обязательств по привилегированным акциям
Три основных класса ценных бумагЦенные бумаги - документы, дающие право на получение части денежного потока, поступающего от

Слайд 46Оценка первичных и производных ценных бумаг
Первичные ценные бумаги, имеющие прямую

связь с денежным потоком фирмы, оцениваются методом дисконтированных денежных потоков

(базовая модель оценки финансовых активов)

Производные ценные бумаги оцениваются моделями ценообразования опционов
Оценка первичных и производных ценных бумагПервичные ценные бумаги, имеющие прямую связь с денежным потоком фирмы, оцениваются методом

Слайд 47Этапы реализации базовой модели оценки финансовых активов
Оценивается денежный поток: оценивается

величина денежных поступлений и соответствующего риска поп периодам
Устанавливается требуемая доходность

денежного потока из расчета риска и альтернативной доходности (переменная или постоянная)
Денежный поток дисконтируется по требуемой доходности
Дисконтированные величины (элементы денежного потока) суммируются, получаем теоретическую стоимость актива.
Этапы реализации базовой модели оценки финансовых активовОценивается денежный поток: оценивается величина денежных поступлений и соответствующего риска поп

Слайд 48Расчет теоретической стоимости актива
текущая, приведенная стоимость актива
ожидаемый денежный поток за

период t
требуемая доходность актива за период t

Расчет теоретической стоимости активатекущая, приведенная стоимость активаожидаемый денежный поток за период tтребуемая доходность актива за период t

Слайд 49Оценка облигаций
Наиболее распространенным типом долговых ценных бумаг являются облигации с

полугодовым купонным доходом (процентными платежами) и номиналом, выплачиваемым при погашении

Оценка облигацийНаиболее распространенным типом долговых ценных бумаг являются облигации с полугодовым купонным доходом (процентными платежами) и номиналом,

Слайд 50Расчет теоретической стоимости облигации
годовой купонный доход
номинал
требуемая доходность капитала
число лет до

погашения

Расчет теоретической стоимости облигациигодовой купонный доходноминалтребуемая доходность капиталачисло лет до погашения

Слайд 51Пример
Рассчитаем приведенную стоимость 12% облигации номиналом 1000$ с полугодовым купоном,

срок до погашения 10 лет. Требуемая доходность на актив 10%

годовых.
ПримерРассчитаем приведенную стоимость 12% облигации номиналом 1000$ с полугодовым купоном, срок до погашения 10 лет. Требуемая доходность

Слайд 52Доходность облигации без права досрочного погашения (YTM)
YTM - численно равен

ставке дисконта, который уравнивает прогнозируемый денежный поток с текущей ценой

облигации (дает нулевой суммарный денежный поток по облигации)
Рассчитаем доходность облигации, которая продается по номиналу1000$, срок до погашения 20 лет, полугодовой купон 12%
При продаже по номиналу- купонная доходность (иначе - плюс капитализированная доходность)

Доходность облигации без права досрочного погашения (YTM)YTM - численно равен ставке дисконта, который уравнивает прогнозируемый денежный поток

Слайд 53Доходность облигации на момент отзыва
Отзывная облигация: эмитент имеет право

отзвать облигацию, а держатель облигации обязан предъявить ее для погашения

досрочно
Пример: Фирма эмитировала отзывные 12%-е облигации номиналом 1000$. Ставки упали до 8%. Если текущая процентная ставка ниже купонной ставки облигации, облигация скорее всего будет выкуплена
На момент отзыва рассчитывается доходность облигации на момент отзыва (YTC)
Доходность облигации на момент отзыва Отзывная облигация: эмитент имеет право отзвать облигацию, а держатель облигации обязан предъявить

Слайд 54Расчет YTC
Оценивается денежный поток: оценивается величина денежных поступлений и соответствующего

риска поп периодам
текущая рыночная цена
выкупная цена (номинал + годовой купон)
доходность

на момент отзыва

число лет до выкупа

Расчет YTCОценивается денежный поток: оценивается величина денежных поступлений и соответствующего риска поп периодамтекущая рыночная ценавыкупная цена (номинал

Слайд 55Пример расчета YTC
Рассчитаем доходность 12%-х облигаций в случае их досрочного

погашения через пять лет по цене 1120$




На первый взгляд держатель

облигации выигрывает, однако его ожидаемая за 20 лет составит 10,55% (менее 12%), так как ему придется размещать полученные средства на следующие после выкупа 15 лет под 8% годовых
Пример расчета YTCРассчитаем доходность 12%-х облигаций в случае их досрочного погашения через пять лет по цене 1120$На

Слайд 56Оценка привилегированных акций
Фиксированная ставка доходности:




Пример: Привилегированная акция, годовой дивиденд 2$,

kp = 10% будет продаваться по 20$.

Оценка привилегированных акцийФиксированная ставка доходности:Пример: Привилегированная акция, годовой дивиденд 2$, kp = 10% будет продаваться по 20$.

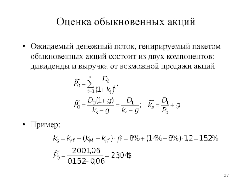
Слайд 57Оценка обыкновенных акций
Ожидаемый денежный поток, генирируемый пакетом обыкновенных акций состоит

из двух компонентов: дивиденды и выручка от возможной продажи акций




Пример:



Оценка обыкновенных акцийОжидаемый денежный поток, генирируемый пакетом обыкновенных акций состоит из двух компонентов: дивиденды и выручка от

Слайд 58Теория опционов и их оценка

Теория опционов и их оценка

Слайд 59Основные положения
Опцион - это контракт, дающий владельцу, или держателю

опциона,право купить или продать определенный актив по некоторой, заранее оговоренной

цене в течение определенного промежутка времени.
Опционы могут быть выписаны практически на любой актив (в основном ценные бумаги, недвижимость)
Особенность опциона в том, что он дает право, а не обязанность исполнить контракт: при неблагоприятных условиях владелец может отказаться от его исполнения.
Основные положения Опцион - это контракт, дающий владельцу, или держателю опциона,право купить или продать определенный актив по

Слайд 60Биржевые площадки для торговли опционами в США
CBOE, Chicago Board

Option Exchange
AMEX, American Stock Exchange
Pacific Stock Exchange
Philadelphia Stock Exchange


NYSE, New-York Stock Exchange
Биржевые площадки  для торговли опционами в США CBOE, Chicago Board Option ExchangeAMEX, American Stock ExchangePacific Stock

Слайд 61Предметы опционной сделки
Обыкновенные акции
значение фондовых индексов (S&P500, NYSE Index)
фьючерсы

на долговые инструменты (акции, векселя)
фьючерсы на товары (пшеница, золото)
фьючерсы на

валюту
Предметы опционной сделки Обыкновенные акциизначение фондовых индексов (S&P500, NYSE Index)фьючерсы на долговые инструменты (акции, векселя)фьючерсы на товары

Слайд 62Основные понятия теории опционов 1
1. Колл-опцион - право купить

заданное число акций по определенной цене в течение оговоренного срока
2.

Пут-опцион - право продать заданное число акций по определенной цене в течение оговоренного срока
3. Цена опциона - сумма, уплачиваемая покупателем опциона продавцу, лицу, выписавшему опцион.
4. Цена исполнения (exersize, striking price) - цена акций, по которой держатель опциона может купить или продать лот из 100 акций.
5. Дата истечения опциона (expiration date) - последний день, в который опцион может быть исполнен. При обращении опционов на бирже за дату истечения опционов принимается месяц, в который истекает контракт. В этот месяц все котируемые опционы истекают в третью пятницу месяца.
Основные понятия теории опционов 1 1. Колл-опцион - право купить заданное число акций по определенной цене в

Слайд 63Основные понятия теории опционов 2
6. Европейские и американские опционы: европейские

могут быть исполнены только в дату истечения, американские - в

любой момент времени до истечения.
7. Непокрытый (naked) и покрытый (covered) опционы. Если продавец продает Колл-опцион на акции, которыми он не владеет, говорят, что он продает непокрытый колл-опцион
8. Опцион «в деньгах» (in-the-money) и опцион «без денег» (out of the money).Если рыночная цена базисных акций, лежащих в основе опциона больше цены исполнения колл-опциона, говорят, что он «в деньгах».
.
Основные понятия теории опционов 26. Европейские и американские опционы: европейские могут быть исполнены только в дату истечения,

Слайд 64Котировки опционов на СВОЕ, 03.12.2001 г.

Котировки опционов на СВОЕ, 03.12.2001 г.

Слайд 65Факторы, воздействующие на цену опциона
Для заданной цены исполнения, чем

выше цена базисного актива, тем выше цена колл-опциона и ниже

цена пут-опциона.
Для заданной цены акции, чем выше цена исполнения, тем ниже цена колл-опциона и тем выше цена пут-опциона.
Чем дольше срок исполнения, тем большую стоимость имеет опцион. Чем дольше срок опциона, тем больше шанс, что цена акции будет расти (или падать) и существенно превысит (будет ниже) цену исполнения.
Факторы, воздействующие на цену опциона Для заданной цены исполнения, чем выше цена базисного актива, тем выше цена

Слайд 66Графическая интерпретация опционных доходов

Графическая интерпретация опционных доходов

Слайд 67Пут-колл паритет
В равновесной ситуации цены пут и колл опционов

связаны друг с другом (так же как процентные ставки и

цены базисных акций). Эта связь называется пут-колл паритет, который может быть получен построением следующей стратегии:
1) покупка базисных акций
2) продажа колл опциона на эти акции
3) покупка пут опциона на эти акции
Опционы данной стратегии имеют одну и ту же цену исполнения
Графическая интерпретация
Пут-колл паритет В равновесной ситуации цены пут и колл опционов связаны друг с другом (так же как

Слайд 68Обоснование пут-колл паритета

Обоснование пут-колл паритета

Слайд 69Внутренняя стоимость и цена опциона
Рисунок
Цена опциона зависит не только

от текущей цены и цены исполнения. Три фактора:
1) срок опциона:

чем длиннее срок опциона, тем больше его стоимость и премия
2) изменчивость цены акции: убытки по опционам ограничены, а прибыль может резко возрасти
3) величина процентной ставки.
Внутренняя стоимость и цена опциона РисунокЦена опциона зависит не только от текущей цены и цены исполнения. Три

Слайд 70Долгосрочные инвестиционные решения

Долгосрочные инвестиционные решения

Слайд 711. Цена капитала
Причины важности показателя «Цена капитала»:

максимизация стоимости фирмы требует,

чтобы цена всех используемых факторов производства, включая капитал, была минимизирована
оценка

цены капитала требуется при принятии решения по формированию инвестиционного бюджета
1. Цена капиталаПричины важности показателя «Цена капитала»:максимизация стоимости фирмы требует, чтобы цена всех используемых факторов производства, включая

Слайд 72Составляющие капитала и их цена. Средневзвешенная цена капитала.
1. Источники средств без

выплаты процентов
кредиторская задолженность
задолженность по заработной плате
задолженность по налогам
2. Кредиты для

финансирования долгосрочных инвестиций (долгосрочные кредиты и займы)
3. Кредиты для финансирования оперативной деятельности (краткосрочные кредиты и займы)
4. Привилегированные акции и собственный капитал (обыкновенные акции и нераспределенная прибыль)
Составляющие капитала и их цена. Средневзвешенная цена капитала.1. Источники средств без выплаты процентовкредиторская задолженностьзадолженность по заработной платезадолженность

Слайд 73Цена источника «Заемный капитал»
Банкиры согласны предоставить облигационный займ, состоящий из

$1000 облигаций, со сроком погашения 30 лет, без права досрочного

погашения, с купонной ставкой 11% годовых, полугодовыми выплатами купонного дохода. Затраты на размещение займа - 1% ($10 на каждую облигацию номиналом $1000). Предельная ставка налогообложения - 40%.

0 1 2 3 59 60
… …

-990 55 55 55 55 55
1000

Цена источника «Заемный капитал»Банкиры согласны предоставить облигационный займ, состоящий из $1000 облигаций, со сроком погашения 30 лет,

Слайд 74Цена источника «привилегированные акции »

Цена источника «привилегированные акции »

Слайд 75Цена источника «нераспределенная прибыль»
- доходность, требуемая акционерами от обыкновенных акций

фирмы. Таким образом, фирма должна зарабатывать на нераспределенной прибыль как

минимум столько же, сколько акционеры могли бы зарабатывать на альтернативных инвестициях с эквивалентном риском.
Методы расчета:
1)
2) метод дисконтированных денежных потоков


3) «доходность облигаций + премия за риск»
Цена источника «нераспределенная прибыль»- доходность, требуемая акционерами от обыкновенных акций фирмы. Таким образом, фирма должна зарабатывать на

Слайд 76Средневзвешенная цена капитала
WACC - средневзвешенная цена каждого нового дополнительного доллара

прироста капитала
WACC - не средняя цена всех источников, привлеченных в

прошлом; не средняя цена всех источников, которые фирма намерена привлечь в текущем году.
Средневзвешенная цена капиталаWACC - средневзвешенная цена каждого нового дополнительного доллара прироста капиталаWACC - не средняя цена всех

Слайд 77Критерии выбора вложений капитала. Бюджет капиталовложений
1) капиталовложения: основные средства, используемые

в производстве
2) бюджет: план притоков и оттоков денежных средств

Критерии выбора вложений капитала. Бюджет капиталовложений 1) капиталовложения: основные средства, используемые в производстве2) бюджет: план притоков и

Слайд 78Правила принятия решений при формировании бюджета капиталовложений
Срок окупаемости (PP)
учетная доходность

(ARR)
чистый приведенный эффект (NPV)
внутренняя норма доходности (IRR)
индекс рентабельности (PI)

Правила принятия решений при формировании бюджета капиталовложенийСрок окупаемости (PP)учетная доходность (ARR)чистый приведенный эффект (NPV)внутренняя норма доходности (IRR)индекс

Слайд 79Пример: рассмотрим проекты S, L
Срок окупаемости
Дисконтированный срок окупаемости
Учетная доходность:
Годовые амортизационные

отчисления = 1000 / 4 = 250
Среднегодовая чистая прибыль S

= среднегодовые поступления денежных средств - среднегодовая амортизация = 1300 / 4 - 250 =75
Среднегодовые инвестиции = = 500
Пример: рассмотрим проекты S, LСрок окупаемостиДисконтированный срок окупаемостиУчетная доходность:Годовые амортизационные отчисления = 1000 / 4 = 250Среднегодовая

Слайд 80Расчет эффективности проектов S, L (продолжение)
Чистый приведенный эффект (k =

10%)




Внутренняя норма доходности - ожидаемая доходность проекта. PV(Притоки) = PV(Инвестиции)

Расчет эффективности проектов S, L (продолжение)Чистый приведенный эффект (k = 10%)Внутренняя норма доходности - ожидаемая доходность проекта.

Слайд 81NPV - как функция цены капитала

NPV - как функция цены капитала

Слайд 82Индекс рентабельности:

Расчет эффективности проектов S, L (продолжение)

Индекс рентабельности:Расчет эффективности проектов S, L (продолжение)

Слайд 83Структура капитала и дивидендная политика
Капитал: собственные и заемные средства
Какова

структура капитал оптимальна?
Ранее рассматривали: 1) рыночный риск ( коэффициент)

2) общий риск (рыночный + диверсифиц.)
Сейчас рассмотрим два других вида риска:
1) бизнес-риск (риск активов компании, без учета заемных средств)
2) финансовый риск, то есть дополнительный риск, налагаемый на акционеров из-за привлечения заемных средств (риски лежат в основном на держателях обыкновенных акций)


Структура капитала и дивидендная политикаКапитал: собственные и заемные средства Какова структура капитал оптимальна?Ранее рассматривали: 1) рыночный риск

Слайд 84Производственный и финансовый риски в контексте общего риска
Производственный риск:
неопределенность рентабельности

активов
Риск измеряется среднеквадратическим отклонением ROA, ROE, ROI от ожидаемых значений

Производственный и финансовый риски в контексте общего рискаПроизводственный риск:неопределенность рентабельности активовРиск измеряется среднеквадратическим отклонением ROA, ROE, ROI

Слайд 85Факторы, влияющие на производственный (бизнес) риск
Изменчивость спроса
Цена продукции
Цены на сырье,

энергоносители и пр.
Уровень конкуренции (трудности регулирования цен)
Возможность расширенного производства
Степень постоянства

затрат (операционный рычаг)
Факторы, влияющие на производственный (бизнес) рискИзменчивость спросаЦена продукцииЦены на сырье, энергоносители и пр.Уровень конкуренции (трудности регулирования цен)Возможность

Слайд 86Финансовый риск
дополнительный риск, налагаемый на держателей обыкно-венных акций в результате

финансирования заемным капиталом (или за счет привилегированных акций)
Иллюстрация: «Strasburg Electronics»
Данные:

Акционерный капитал: $ 175 000, ROEexp = 12%,  = 8%, ожидаемая операционная прибыль $ 35 000 (эффективная ставка налога на прибыль - 40%)

Заменим 50% акционерного капитала заемным под 10% годовых)
Финансовый рискдополнительный риск, налагаемый на держателей обыкно-венных акций в результате финансирования заемным капиталом (или за счет привилегированных

Слайд 87Доходность «Strasburg Electronics» после привлечения заемного капитала в случае получения

ожидаемой операционной прибыли

Доходность «Strasburg Electronics» после привлечения заемного капитала в случае получения ожидаемой операционной прибыли

Слайд 88Доходность «Strasburg Electronics» после привлечения заемного капитала в случае недополучения

операционной прибыли

Доходность «Strasburg Electronics» после привлечения заемного капитала в случае недополучения операционной прибыли

Слайд 90Модель Модильяни-Миллера (без учета налогов)
Утверждение 1. Стоимость любой фирмы определяется

путем капитализации ее операционной прибыли (EBIT, T = 0) с

постоянной ставкой, соответсвующей классу риска фирмы:

где L - обозначает показатель финансово-зависимой фирмы (использующей заемный капитал), U - обозначает показатель финансово-независимой фирмы, kSU - требуемая доходность фирмы, не использующей заемный капитал.

Таким образом, стоимость фирмы не зависит от ее финансирования (при отсутствии налогов)
Модель Модильяни-Миллера (без учета налогов)Утверждение 1. Стоимость любой фирмы определяется путем капитализации ее операционной прибыли (EBIT, T

Слайд 91Модель Модильяни-Миллера (без учета налогов)- продолжение
Утверждение 2. Цена акционерного капитала

финансово-зависимой фирмы равна сумме цены акционерного капитала финансово-независимой фирмы той

же группы риска и премии за риск:

где D - рыночная оценка заемного капитала фирмы, S - рыночная оценка акционерного капитала фирмы, kd - постоянная цена заемного капитала.

Таким образом, по мере увеличения заемного капитала цена ее акционерного капитала также увеличивается, причем математически точным образом (при отсутствии налогов)
Модель Модильяни-Миллера (без учета налогов)- продолжениеУтверждение 2. Цена акционерного капитала финансово-зависимой фирмы равна сумме цены акционерного капитала

Слайд 92Модель Модильяни-Миллера (без учета налогов)- заключение
Увеличение доли заемного капитала в

структуре источников не увеличивает стоимость фирмы, так как выгоды от

более дешевого заемного капитала будут в точности уравновешены увеличением степени риска и, следовательно, увеличением цены ее акционерного капитала.

Таким образом, теория Модильяни-Миллера утверждает, что в отсутствии налогов как общая стоимость фирмы, так и иобщая цена ее капитала не зависит от структуры источников.
Модель Модильяни-Миллера (без учета налогов)- заключениеУвеличение доли заемного капитала в структуре источников не увеличивает стоимость фирмы, так

Слайд 93Модель Модильяни-Миллера (без учета налогов)- заключение
Увеличение доли заемного капитала в

структуре источников не увеличивает стоимость фирмы, так как выгоды от

более дешевого заемного капитала будут в точности уравновешены увеличением степени риска и, следовательно, увеличением цены ее акционерного капитала.

Таким образом, теория Модильяни-Миллера утверждает, что в отсутствии налогов как общая стоимость фирмы, так и иобщая цена ее капитала не зависит от структуры источников.
Модель Модильяни-Миллера (без учета налогов)- заключениеУвеличение доли заемного капитала в структуре источников не увеличивает стоимость фирмы, так

Слайд 94Модель Модильяни-Миллера (с учетом налога на прибыль)
Утверждение 1.




Утверждение 2.

Модель Модильяни-Миллера  (с учетом налога на прибыль)Утверждение 1.Утверждение 2.

Слайд 95Производственный и финансовый риски в контексте рыночного риска
Роберт Хамада объединил

модель САРМ и теорию Модильяни-Миллера с учетом налогов

Производственный и финансовый риски в контексте рыночного рискаРоберт Хамада объединил модель САРМ и теорию Модильяни-Миллера с учетом

Слайд 96Дивидендная политика
Принятие решения выплачивать ли заработанные средства в виде дивидендов

или реинвестировать их в активы фирмы

Три элемента дивидендной политики:
1. Какая

часть прибыли должна быть выплачена в течении определенного времени (выбор целевого значения коэффициента выплаты дивидендов).
2. Должна ли компания поддерживать стабильный рост дивидендов, или она должна ежегодно менять размер дивидендов в зависимости от своих внутренних потребностей в средствах и потоков денежных средств?
3.Какими должны быть текущие дивиденды (внутригодовое распределение)?
Дивидендная политикаПринятие решения выплачивать ли заработанные средства в виде дивидендов или реинвестировать их в активы фирмыТри элемента

Слайд 97Иррелевантность дивидендов
1. Модильяни, Миллер показывают в своей теории: дивидендная политика

не влияет на увеличение цены акций фирмы или на цену

капитала.
2. Теория «синицы в руках» Гордона и Линтнера:


3. Теория налоговой дифференциации Литценбергера и Рамасвами

(ГРАФИК)
Иррелевантность дивидендов1. Модильяни, Миллер показывают в своей теории: дивидендная политика не влияет на увеличение цены акций фирмы

Обратная связь

Если не удалось найти и скачать доклад-презентацию, Вы можете заказать его на нашем сайте. Мы постараемся найти нужный Вам материал и отправим по электронной почте. Не стесняйтесь обращаться к нам, если у вас возникли вопросы или пожелания:

Email: Нажмите что бы посмотреть 

Что такое TheSlide.ru?

Это сайт презентации, докладов, проектов в PowerPoint. Здесь удобно  хранить и делиться своими презентациями с другими пользователями.


Для правообладателей

Яндекс.Метрика