Разделы презентаций


Физические основы электроники

Содержание

Автор – доцент Рудь Виктор Васильевич2

Слайды и текст этой презентации

Слайд 1ФИЗИЧЕСКИЕ ОСНОВЫ ЭЛЕКТРОНИКИ
Конспект лекций
1

ФИЗИЧЕСКИЕ ОСНОВЫ ЭЛЕКТРОНИКИКонспект лекций1

Слайд 2Автор – доцент Рудь Виктор Васильевич
2

Автор – доцент Рудь Виктор Васильевич2

Слайд 31. Элементы зонной теории твёрдого тела
Объектами исследования являются:
─ элементарные частицы,
─ ядра

атомов,
─ химические элементы,
─ молекулы,
─ газы,
─ плазма,
─ жидкие среды,
─ твёрдые тела.
3

1. Элементы зонной теории твёрдого телаОбъектами исследования являются:─ элементарные частицы,─ ядра атомов,─ химические элементы,─ молекулы,─ газы,─ плазма,─

Слайд 41.1. Модель атома и свойства электрона
Рис. 1.1
4

1.1. Модель атома и свойства электронаРис. 1.14

Слайд 55
История развития представлений об атомах

5История развития представлений об атомах

Слайд 6СРАВНЕНИЕ СВОЙСТВ ЭЛЕМЕНТАРНЫХ ЧАСТИЦ

6
Таблица 1.1

СРАВНЕНИЕ СВОЙСТВ ЭЛЕМЕНТАРНЫХ ЧАСТИЦ6Таблица 1.1

Слайд 7Универсальные физические постоянные микромира
7

Универсальные физические постоянные микромира7

Слайд 9 РЕШЕНИЕ УРАВНЕНИЯ ШРЕДИНГЕРА ДЛЯ ВОДОРОДОПОДОБНЫХ АТОМНЫХ СИСТЕМ
Ψ= Ψn,l,m(r,θ,φ),


l = 0,1,2,…,n-1, m = 0,±1,±2,…±l.
(1.11.а)
(1.12.а)
n

= 1,2,…,∞.

,


(1.11.б)

(1.12.б)

9

РЕШЕНИЕ УРАВНЕНИЯ ШРЕДИНГЕРА ДЛЯ ВОДОРОДОПОДОБНЫХ АТОМНЫХ СИСТЕМΨ= Ψn,l,m(r,θ,φ),     l = 0,1,2,…,n-1,

Слайд 10КВАНТОВЫЕ ЧИСЛА
1. Главное квантовое число n = 1, 2,…, ∞.

2.

Побочное (орбитальное или азимутальное) квантовое число l = 0, 1,

2,…, n – 1.

3. Магнитное квантовое число m = 0, ± 1, ±2,…, ± l.

4. Спиновое квантовое число s = ± ½.

10
КВАНТОВЫЕ ЧИСЛА1. Главное квантовое число n = 1, 2,…, ∞.2. Побочное (орбитальное или азимутальное) квантовое число l

Слайд 11


Рис.1.2. Спектры энергий и частот водородоподобного атома
а
б
11

Рис.1.2. Спектры энергий и частот водородоподобного атомааб11

Слайд 12

Таблица 1.2. Основные сведения об оболочках


12

Таблица 1.2. Основные сведения об оболочках12

Слайд 13Таблица 1.3. Основные сведения о подоболочках
13

Таблица 1.3. Основные сведения о подоболочках13

Слайд 14

Рис. 1.3. ПОДОБОЛОЧКИ И ОРБИТАЛИ ОБОЛОЧКИ n=2

АТОМНАЯ ОРБИТАЛЬ ПОДОБОЛОЧКИ 2S

АТОМНЫЕ

ОРБИТАЛИ ПОДОБОЛОЧКИ 2P
2Py-АО
2Pz-АО
2Px-АО
2S-АО
14

Рис. 1.3. ПОДОБОЛОЧКИ И ОРБИТАЛИ ОБОЛОЧКИ n=2АТОМНАЯ ОРБИТАЛЬ ПОДОБОЛОЧКИ 2SАТОМНЫЕ ОРБИТАЛИ ПОДОБОЛОЧКИ 2P2Py-АО2Pz-АО2Px-АО2S-АО14

Слайд 151.2. Понятие об энергетических уровнях и зонах
Рис.1.4. Энергетическая диаграмма уединённого

атома
15

1.2. Понятие об энергетических уровнях и зонахРис.1.4. Энергетическая диаграмма уединённого атома15

Слайд 16Рис.1.5. Энергетическая диаграмма кристалла

16

Рис.1.5. Энергетическая диаграмма кристалла16

Слайд 17Рис.1.6. Схема расщепления энергетических уровней
17

Рис.1.6. Схема расщепления энергетических уровней17

Слайд 18Пояснение процесса образования энергетических зон в кристалле
18

Пояснение процесса образования энергетических зон в кристалле18

Слайд 19Энергетические диаграммы материалов электроники
Рис.1.7
19

Энергетические диаграммы материалов электроникиРис.1.719

Слайд 20Рис.1.8. Энергетическая диаграмма полупроводника типа i
20

Рис.1.8. Энергетическая диаграмма полупроводника типа i20

Слайд 21Классификация полупроводниковых материалов по составу и свойствам
По составу:
простые (элементарные) Ge, Si,

Se,…;
на основе бинарных соединений AmBn;
трёхкомпонентные твёрдые растворы AxB1–xC,

ACyD1–y;
четырёхкомпонентные твёрдые растворы
AxB1–xCyD1–y.
По свойствам:
собственные полупроводники (i–типа),
электронные полупроводники (n–типа),
дырочные полупроводники (p–типа).

21

Классификация полупроводниковых материалов по составу и свойствамПо составу:простые (элементарные) Ge, Si, Se,…;на основе бинарных соединений AmBn;трёхкомпонентные твёрдые

Слайд 22Продолжение
22

Продолжение22

Слайд 231.3. Кристаллическая решётка
Рис. 1.9.
23

1.3. Кристаллическая решёткаРис. 1.9.23

Слайд 24Рис. 1.10. Типы элементарных ячеек
24

Рис. 1.10. Типы элементарных ячеек24

Слайд 25Рис. 1.11. Примеры ячеек кристаллических решёток

25

Рис. 1.11. Примеры ячеек кристаллических решёток25

Слайд 26Рис. 1.12. Индексы Миллера
26

Рис. 1.12. Индексы Миллера26

Слайд 27Рис.1.13. Кристаллические решётки полупроводников
27

Рис.1.13. Кристаллические решётки полупроводников27

Слайд 28Рис.1.14. Типы химических связей в кристаллах
28

Рис.1.14. Типы химических связей в кристаллах28

Слайд 29Рис.1.15. Дефекты кристаллической решётки
29

Рис.1.15. Дефекты кристаллической решётки29

Слайд 30Рис.1.16. Дефекты кристаллической решётки
30

Рис.1.16. Дефекты кристаллической решётки30

Слайд 311.4. Основные выводы по разделу 1.
Основные полупроводниковые материалы, используемые в

электронике, – кремний, германий и арсенид галлия, – имеют кристаллическую

решётку типа алмаза. Для неё характерна ковалентная химическая связь.
В полупроводнике присутствуют свободные носители заряда двух типов, – электроны проводимости и дырки.

31

1.4. Основные выводы по разделу 1.Основные полупроводниковые материалы, используемые в электронике, – кремний, германий и арсенид галлия,

Слайд 322. Свойства полупроводников 2.1. Собственный полупроводник
Рис.2.1
32

2. Свойства полупроводников 2.1. Собственный полупроводникРис.2.132

Слайд 33



2.2. Определение равновесной концентрации зарядов в собственном полупроводнике
33

2.2. Определение равновесной концентрации зарядов

Слайд 342.2. Продолжение
34

2.2. Продолжение34

Слайд 352.3. Функция распределения Ферми-Дирака
Рис.2.2
35

2.3. Функция распределения Ферми-ДиракаРис.2.235

Слайд 362.4. Вероятность распределения электронов по энергетическим уровням в полупроводнике
Рис.2.3.
36

2.4. Вероятность распределения электронов по энергетическим уровням в полупроводникеРис.2.3.36

Слайд 372.5.Уровень Ферми в собственном полупроводнике
37

2.5.Уровень Ферми в собственном полупроводнике 37

Слайд 382.6. Эффективные массы электрона и дырки
38
38

2.6. Эффективные массы электрона и дырки3838

Слайд 39Пояснение эффективной массы электрона
В вакууме свободный электрон движется с ускорением

а = E/mоe в поле E.
Электрон в кристалле движется с

ускорением а = E/mn, где mn – эффективная масса электрона, учитывающая взаимодействие электрона с полем кристаллической решётки.
Величина mn зависит от направления движения электрона, так как электрон движется в разных направлениях в переменных полях с различными периодами, образуемых узлами кристаллической решётки, (см. рис.). Учитывая все возможные направления движения электрона и усредняя ускорение, приходим к понятию эффективной массы mn.
Аналогичные рассуждения можно провести по отношению к дырке и прийти к понятию эффективной массы дырки mp. Очевидно, mn ≠ mp.

39

39

Пояснение эффективной массы электронаВ вакууме свободный электрон движется с ускорением а = E/mоe в поле E.Электрон в

Слайд 402.7. Примесные полупроводники
Определение понятия примесного полупроводника.
Примеси в простых полупроводниках.
Примеси в

сложных полупроводниках.
Электронные (типа n) и дырочные
(типа p)

полупроводники.

40

2.7. Примесные полупроводникиОпределение понятия примесного полупроводника.Примеси в простых полупроводниках.Примеси в сложных полупроводниках.Электронные (типа n) и дырочные

Слайд 412.8. Полупроводник типа n
41
Рис.2.4

2.8. Полупроводник типа n41Рис.2.4

Слайд 422.9. Полупроводник типа p
42
Рис.2.5

2.9. Полупроводник типа p42Рис.2.5

Слайд 432.10. Соотношения между концентрациями подвижных зарядов в примесных полупроводниках
43
2.11
2.12
2.13
2.14

2.10. Соотношения между концентрациями  подвижных зарядов в примесных полупроводниках432.112.122.132.14

Слайд 442.10. Продолжение
44

2.10. Продолжение44

Слайд 452.11. Зависимости равновесных концентраций подвижных зарядов от степени легирования полупроводников примесями
45
Рис.2.6

2.11. Зависимости равновесных концентраций подвижных зарядов от степени легирования полупроводников примесями45Рис.2.6

Слайд 462.12. Уровни Ферми в примесных полупроводниках

46
(2.21)
Рис.2.7. Полупроводник n–типа

2.12. Уровни Ферми в примесных полупроводниках46(2.21)Рис.2.7. Полупроводник n–типа

Слайд 472.12. Продолжение

47
(2.22)
Рис.2.8. Полупроводник p–типа

2.12. Продолжение47(2.22)Рис.2.8. Полупроводник p–типа

Слайд 482.13. Зависимость уровней Ферми от концентраций примесей
48
Рис.2.9

2.13. Зависимость уровней Ферми от концентраций примесей48Рис.2.9

Слайд 492.14. Механизмы образования подвижных зарядов
а
б
в
49
Рис.2.10

2.14. Механизмы образования подвижных зарядовабв49Рис.2.10

Слайд 502.15. Основные и неосновные носители зарядов
50
а
б
Рис.2.11

2.15. Основные и неосновные носители зарядов50абРис.2.11

Слайд 512.16. Токи в полупроводнике. 2.16.1. Ток дрейфа.
51

2.16. Токи в полупроводнике.  2.16.1. Ток дрейфа.51

Слайд 522.16.2. Электропроводность полупроводников в электрическом поле
а
б
в
52
Рис.2.12

2.16.2. Электропроводность полупроводников  в электрическом полеабв52Рис.2.12

Слайд 532.16.3. Ток диффузии. Полный ток.
53

2.16.3. Ток диффузии. Полный ток.53

Слайд 542.17. Время жизни неравновесных зарядов

54
(2.32)
(2.33)
Рис.2.13
а
б

2.17. Время жизни неравновесных зарядов54(2.32)(2.33)Рис.2.13аб

Слайд 552.18. Диффузионная длина неравновесных зарядов

55
(2.34)
(2.35)
Рис.2.14
а
б

2.18. Диффузионная длина неравновесных зарядов55(2.34)(2.35)Рис.2.14аб

Слайд 562.4. Влияние поверхностных состояний
56
Рис.2.13

2.4. Влияние поверхностных состояний56Рис.2.13

Слайд 572.5. Эффект внешнего поля
57

2.5. Эффект внешнего поля57

Слайд 58Рис.2.15. Термическая ионизация (эффект Френкеля)
58

Рис.2.15. Термическая ионизация (эффект Френкеля)58

Слайд 59Рис.2.16. Эффект Зинера (туннельный эффект)
59

Рис.2.16. Эффект Зинера (туннельный эффект)59

Слайд 602.6. Основные выводы по разделу 2
В полупроводнике, находящемся в состоянии

равновесия, распределение электронов по энергетическим уровням соответствует распределению Ферми–Дирака.
По типу

электропроводности полупроводники разделяются на собственные (полупроводники i–типа), электронные (полупроводники п–типа) и дырочные (полупроводники р–типа).
Существует два вида направленного движения свободных носителей заряда в полупроводнике, – дрейф и диффузия.
Под действием внешнего электрического поля могут изменяться концентрации свободных носителей заряда в приповерхностном слое полупроводникового кристалла.

60

2.6. Основные выводы по разделу 2В полупроводнике, находящемся в состоянии равновесия, распределение электронов по энергетическим уровням соответствует

Слайд 613. Контактные явления. Контакты металл–полупроводник. 3.1.1. Работа выхода.
61

3. Контактные явления.  Контакты металл–полупроводник. 3.1.1. Работа выхода.61

Слайд 62Контактные явления. Работа выхода и контактная разность потенциалов
62

Контактные явления.  Работа выхода и контактная разность потенциалов62

Слайд 63Контакт металла с полупроводниками n–типа
63

Контакт металла с полупроводниками n–типа63

Слайд 643.1.2. Потенциальные барьеры на границе токопроводящих материалов и вакуума
64

3.1.2. Потенциальные барьеры на границе  токопроводящих материалов и вакуума64

Слайд 653.2.1. Виды контактов металл–полупроводник. Условия реализации
Таблица 3.1
65

3.2.1. Виды контактов металл–полупроводник. Условия реализацииТаблица 3.165

Слайд 663.2.2. Виды контактов металл–полупроводник. Выпрямляющие контакты
66

3.2.2. Виды контактов металл–полупроводник. Выпрямляющие контакты66

Слайд 673.2.3. Виды контактов металл–полупроводник. Омические контакты.
67

3.2.3. Виды контактов металл–полупроводник. Омические контакты.67

Слайд 683.2.4. Вольтамперные характеристики контактов металл–полупроводник
68

3.2.4. Вольтамперные характеристики контактов металл–полупроводник68

Слайд 69Рис.3.8. Выпрямление на контакте металла с полупроводником n–типа
69

Рис.3.8. Выпрямление на контакте  металла с полупроводником n–типа69

Слайд 70Формулы для контактов металл–полупроводник
70

Формулы для контактов металл–полупроводник70

Слайд 71Преобразование выражений (3.13…3.16)
71

Преобразование выражений (3.13…3.16)71

Слайд 72Выражения для δ0 и С0
72

Выражения для δ0 и С072

Слайд 73Рис.3.9. Графики Δφ(U), I(U), δ(U) и C(U)
73

Рис.3.9. Графики Δφ(U), I(U), δ(U) и C(U)73

Слайд 74Нормирование функций δ(U), Δφ(U) и С(U)
74

Нормирование функций δ(U), Δφ(U) и С(U)74

Слайд 75Рис.3.10. Графики нормированных функций δ(U), Δφ(U) и С(U)
75

Рис.3.10. Графики нормированных функций  δ(U), Δφ(U) и С(U)75

Слайд 763.3. Основной вывод по разделу 3
Существует два вида переходов металл–полупроводник,

– выпрямляющие переходы и омические контакты. Выпрямляющие переходы обладают свойством

односторонней проводимости. Омические контакты не обладают таким свойством.

76

3.3. Основной вывод по разделу 3Существует два вида переходов металл–полупроводник, – выпрямляющие переходы и омические контакты. Выпрямляющие

Слайд 774. Электронно-дырочный переход 4.1. Структура электронно-дырочного перехода
Рис. 4.1.
77

4. Электронно-дырочный переход 4.1. Структура электронно-дырочного переходаРис. 4.1.77

Слайд 784.2. Электронно–дырочный переход в состоянии равновесия 4.2.1. Контакт двух полупроводников. Рис.4.2.

Образование p–n–перехода
78

4.2. Электронно–дырочный переход в состоянии равновесия  4.2.1. Контакт двух полупроводников. Рис.4.2. Образование p–n–перехода78

Слайд 794.2.2. Факторы динамического равновесия
Рис.4.3
79

4.2.2. Факторы динамического равновесияРис.4.379

Слайд 804.2.3. Равновесное состояние перехода
Рис. 4.4
80

4.2.3. Равновесное состояние переходаРис. 4.480

Слайд 814.2.4. Распределение зарядов в p–n–переходе
81
Рис.4.5

4.2.4. Распределение зарядов в p–n–переходе81Рис.4.5

Слайд 82Формулы к рис.4.5






82
(4.2)
(4.3)

Формулы к рис.4.582(4.2)(4.3)

Слайд 834.2.5. Распределение поля и потенциала в p–n–переходе
83
Рис.4.6
а
б
в

4.2.5. Распределение поля и потенциала в p–n–переходе83Рис.4.6абв

Слайд 84Формулы к рис.4.6
76
(4.4)
(4.5)
84

Формулы к рис.4.676(4.4)(4.5)84

Слайд 854.2.6. Энергетическая диаграмма p–n–перехода в равновесном состоянии
85
Рис.4.7

4.2.6. Энергетическая диаграмма  p–n–перехода в равновесном состоянии85Рис.4.7

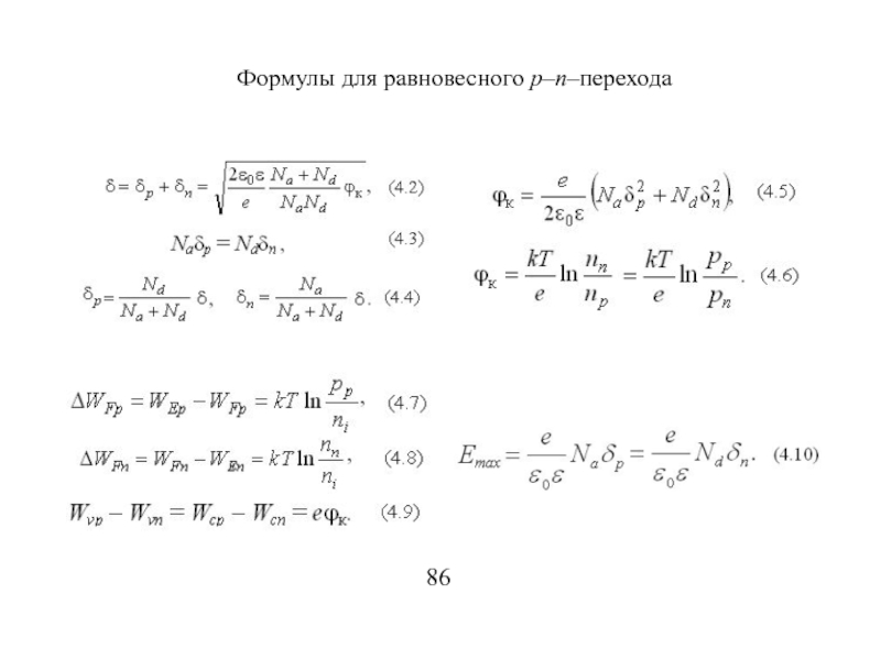
Слайд 86Формулы для равновесного p–n–перехода
86

Формулы для равновесного p–n–перехода86

Слайд 874.2.7. Энергетическая диаграмма p–n–перехода при U > 0
87
Рис.4.8

4.2.7. Энергетическая диаграмма  p–n–перехода при U > 087Рис.4.8

Слайд 884.2.8. Энергетическая диаграмма p–n-перехода при U < 0
88
Рис.4.9

4.2.8. Энергетическая диаграмма  p–n-перехода при U < 088Рис.4.9

Слайд 89Формулы для неравновесного состояния перехода
89

Формулы для неравновесного состояния перехода89

Слайд 904.3. Прямое и обратное включение р–п–перехода
90
Рис.4.10

4.3. Прямое и обратное включение р–п–перехода90Рис.4.10

Слайд 914.4. Инжекция и экстракция. Вольт–амперная характеристика р–п–перехода
91

4.4. Инжекция и экстракция. Вольт–амперная характеристика р–п–перехода91

Слайд 92Аналитическое представление ВАХ
(4.16)
(4.17)
(4.18)
92

Аналитическое представление ВАХ(4.16)(4.17)(4.18)92

Слайд 93Вольтамперная характеристика p–n–перехода
Рис.4.12
93

Вольтамперная характеристика p–n–переходаРис.4.1293

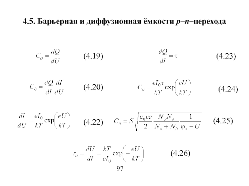
Слайд 944.5. Барьерная и диффузионная ёмкости р–п–перехода
(4.19)
(4.20)
(4.21)
94

4.5. Барьерная и диффузионная ёмкости р–п–перехода(4.19)(4.20)(4.21)94

Слайд 95Нормированные функции δ, Δφ, С и Е
95

Нормированные функции δ, Δφ, С и Е 95

Слайд 96Графики нормированных функций
96

Графики нормированных функций96

Слайд 974.5. Барьерная и диффузионная ёмкости р–п–перехода
(4.22)
(4.25)
97

4.5. Барьерная и диффузионная ёмкости р–п–перехода(4.22)(4.25)97

Слайд 994.6. Инерционные свойства р–п–перехода
99

4.6. Инерционные свойства р–п–перехода99

Слайд 1004.6. Основные выводы по разделу 4
В р–п–переходе образуются обеднённый слой,

внутреннее электрическое поле и потенциальный барьер.
При прямом включении р–п–переход обладает

малым сопротивлением, а при обратном включении – большим сопротивлением.
Вольт–амперная характеристика р–п–перехода нелинейна.
Электронно–дырочный переход обладает барьерной и диффузионной ёмкостями. Барьерная ёмкость обусловлена зарядами примесных ионов, сосредоточенными в обеднённом слое. Диффузионная ёмкость обусловлена неравновесными свободными носителями заряда, сконцентрированными вне обеднённого слоя.

100

4.6. Основные выводы по разделу 4В р–п–переходе образуются обеднённый слой, внутреннее электрическое поле и потенциальный барьер.При прямом

Слайд 1015. Физические явления, вызывающие отклонения от идеализированной модели р–п–перехода 5.1. Тепловой

пробой
81

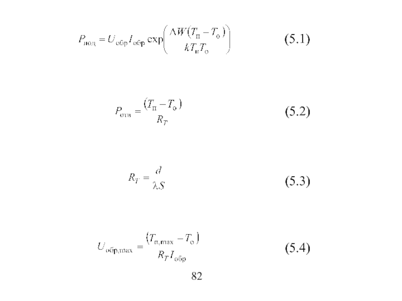
5. Физические явления, вызывающие отклонения от идеализированной модели р–п–перехода 5.1. Тепловой пробой81

Слайд 1035.2. Электрический (лавинный) пробой
83

5.2. Электрический (лавинный) пробой83

Слайд 1045.3. Туннельный эффект
84

5.3. Туннельный эффект84

Слайд 1065.4. Основные выводы по разделу 5
Тепловой пробой р–п–перехода обусловлен увеличением

концентраций свободных носителей заряда, сопровождающимся увеличением температуры полупроводника.
Лавинный пробой р–п–перехода

обусловлен увеличением концентраций свободных носителей заряда, происходящим в результате ударной ионизации атомов полупроводника.
Туннельный пробой р–п–перехода обусловлен проникновением электронов сквозь потенциальный барьер, что возможно при больших значениях концентраций примесей в р– и п–области, а также при большом по модулю обратном напряжении, приложенном к переходу.

86

5.4. Основные выводы по разделу 5Тепловой пробой р–п–перехода обусловлен увеличением концентраций свободных носителей заряда, сопровождающимся увеличением температуры

Слайд 1076. Гетеропереходы
87

6. Гетеропереходы87

Слайд 109Основной вывод по разделу 6
Переходы между полупроводниками с различной шириной

запрещённой зоны обладают свойством односторонней проводимости.
89

Основной вывод по разделу 6Переходы между полупроводниками с различной шириной запрещённой зоны обладают свойством односторонней проводимости.89

Слайд 1107. Фотоэлектрические явления 7.1. Воздействие оптического излучения на полупроводник

7. Фотоэлектрические явления 7.1. Воздействие оптического излучения на полупроводник

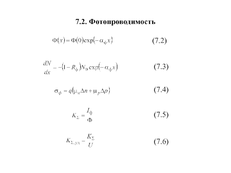
Слайд 1117.2. Фотопроводимость
(7.6)

7.2. Фотопроводимость(7.6)

Слайд 1137.3. Фотогальванический эффект

7.3. Фотогальванический эффект

Слайд 1157.4. Основные выводы по разделу 7
Под действием светового облучения может

происходить увеличение проводимости полупроводника.
При световом облучении р–п–перехода в нём возникает

фото–ЭДС.
7.4. Основные выводы по разделу 7Под действием светового облучения может происходить увеличение проводимости полупроводника.При световом облучении р–п–перехода

Слайд 1168. Термоэлектрические явления в полупроводниках 8.1. Эффект Зеебека

8. Термоэлектрические явления в полупроводниках 8.1. Эффект Зеебека

Слайд 1188.2. Эффект Зеебека

8.2. Эффект Зеебека

Слайд 1198.3. Основные выводы по разделу 8
При различной температуре контактов в

цепи с термоэлементом появляется ЭДС.
При пропускании постоянного тока в спаях

термоэлемента происходит поглощение и выделение тепла.
8.3. Основные выводы по разделу 8При различной температуре контактов в цепи с термоэлементом появляется ЭДС.При пропускании постоянного

Слайд 1209. Гальваномагнитный эффект Холла

9. Гальваномагнитный эффект Холла

Слайд 122Основной вывод по разделу 9
Под действием постоянного магнитного поля в

полупроводнике возникает ЭДС.

Основной вывод по разделу 9Под действием постоянного магнитного поля в полупроводнике возникает ЭДС.

Слайд 12310. Электронная эмиссия 10.1. Термоэлектронная эмиссия

10. Электронная эмиссия 10.1. Термоэлектронная эмиссия

Слайд 12510.2. Вторичная эмиссия
10.3. Автоэлектронная эмиссия

10.2. Вторичная эмиссия10.3. Автоэлектронная эмиссия

Слайд 12610.4. Фотоэлектронная эмиссия

10.4. Фотоэлектронная эмиссия

Слайд 12710.5. Основные выводы по разделу 10
В электровакуумных приборах используются 4

вида электронной эмиссии: 1) термоэлектронная эмиссия, – эмиссия электронов из катода

под действием тепловой энергии; 2) вторичная электронная эмиссия, – эмиссия электронов, происходящая при бомбардировке поверхности катода потоками электронов или ионов; 3) автоэлектронная эмиссия, – эмиссия электронов из катода под действием электрического поля; 4) фотоэлектронная эмиссия, – эмиссия электронов из катода под действием светового облучения.
10.5. Основные выводы по разделу 10В электровакуумных приборах используются 4 вида электронной эмиссии: 1) термоэлектронная эмиссия, –

Слайд 12811. Электрический разряд в газе 11.1. Взаимодействие частиц в газовой среде

11. Электрический разряд в газе 11.1. Взаимодействие частиц в газовой среде

Слайд 13011.2. Виды электрических разрядов

11.2. Виды электрических разрядов

Слайд 13211.3. Основной вывод по разделу 11
Различают 4 вида электрических разрядов

в газе: тихий разряд, тлеющий разряд, дуговой разряд и коронный

разряд.
11.3. Основной вывод по разделу 11Различают 4 вида электрических разрядов в газе: тихий разряд, тлеющий разряд, дуговой

Слайд 133ЛИТЕРАТУРА
1. Пасынков В. В., Чиркин Л. К. Полупроводниковые приборы.

– СПб.: Издательство «Лань», 2003.
2. Петров К. С. Радиоматериалы, радиокомпоненты и

электроника.
– СПб.: Питер, 2003.
3. Степаненко И. П. Основы микроэлектроники. – М.: Лаборатория Базовых Знаний, 2000.
4. Электронные приборы/ В. Н. Дулин, Н. А. Аваев, В. П. Дёмин и др.; Под ред. Г. Г. Шишкина. – М.: Энергоатомиздат, 1989.
5. Фридрихов С. А., Мовнин С. М. Физические основы электронной техники. – М.: Высшая школа, 1982.
6. Батушев В. А. Электронные приборы. – М.: Высшая школа, 1980.
7. Арефьев А.С., Рудь В.В. Физические основы электроники. –Самара: ООО «САМБР», 2006. – 52 с.
ЛИТЕРАТУРА1. Пасынков В. В., Чиркин Л. К. Полупроводниковые приборы.   – СПб.: Издательство «Лань», 2003.2. Петров К. С.

Обратная связь

Если не удалось найти и скачать доклад-презентацию, Вы можете заказать его на нашем сайте. Мы постараемся найти нужный Вам материал и отправим по электронной почте. Не стесняйтесь обращаться к нам, если у вас возникли вопросы или пожелания:

Email: Нажмите что бы посмотреть 

Что такое TheSlide.ru?

Это сайт презентации, докладов, проектов в PowerPoint. Здесь удобно  хранить и делиться своими презентациями с другими пользователями.


Для правообладателей

Яндекс.Метрика