Разделы презентаций


Работа тока

Содержание

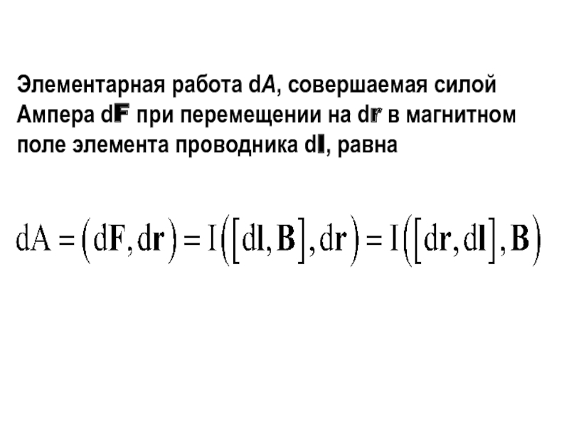
Элементарная работа dА, совершаемая силой Ампера dF при перемещении на dr в магнитном поле элемента проводника dl, равна

Слайды и текст этой презентации

Слайд 1Работа тока

Работа тока

Слайд 2Элементарная работа dА, совершаемая силой Ампера dF при перемещении на

dr в магнитном поле элемента проводника dl, равна

Элементарная работа dА, совершаемая силой Ампера dF при перемещении на dr в магнитном поле элемента проводника dl,

Слайд 3Векторное произведение перемещения и элемента проводника есть вектор площадки, прочерченной

проводником при его перемещении
Скалярное произведение вектора площадки и вектора

магнитной индукции – это магнитный поток через площадку dS
Векторное произведение перемещения и элемента проводника есть вектор площадки, прочерченной проводником при его перемещении Скалярное произведение вектора

Слайд 4Для работы получаем
Если проводник, сила тока I в котором

поддерживается постоянной, совершает конечное перемещение из положения 1 в положение

2, то работа сил Ампера при таком перемещении

где Ф – магнитный поток через поверхность, прочерченную проводником при рассматриваемом перемещении.

Для работы получаем Если проводник, сила тока I в котором поддерживается постоянной, совершает конечное перемещение из положения

Слайд 5Если в постоянном магнитном поле перемещается замкнутый контур, то поток,

прочерченный всеми элементами контура, равен изменению потока пронизывающего контур.
поток

наружу из замкнутой поверхности равен Ф1,
потока в направлении противоположном n2 (равен Ф2) и потока через прочерченную поверхность Sп (Ф).
Если в постоянном магнитном поле перемещается замкнутый контур, то поток, прочерченный всеми элементами контура, равен изменению потока

Слайд 6Получаем, что Ф=Ф2-Ф1. Тогда для замкнутого контура
Формула для работы выполняется

для движении не только одиночного контура, но и катушки, состоящей

из нескольких витков.
Для катушки из N одинаковых витков потокосцепление равно  = Nм,
где м – магнитный поток через один виток.
Получаем, что Ф=Ф2-Ф1. Тогда для замкнутого контураФормула для работы выполняется для движении не только одиночного контура, но

Слайд 7Электромагнитная индукция

Электромагнитная индукция

Слайд 8Определение явления ЭМИ
Явление электромагнитной индукции заключается в

возникновении электрического тока в проводящем контуре, который либо покоится в

переменном во времени магнитном поле, либо движется в постоянном магнитном поле, таким образом, что меняется магнитный поток, пронизывающий этот контур.

Определение явления ЭМИ   Явление электромагнитной индукции заключается в возникновении электрического тока в проводящем контуре, который

Слайд 9Магнитный поток
Магнитным потоком Φ через площадь S контура называют

величину
Φ = B · S · cos α
где B – модуль вектора магнитной индукции,
α

– угол между вектором и нормалью к плоскости контура
Единица магнитного потока в системе СИ называется вебером (Вб)
Магнитный поток Магнитным потоком Φ через площадь S контура называют величинуΦ = B · S · cos αгде B – модуль вектора

Слайд 10 Возможны два случая:
при изменении тока в контуре изменяется магнитный

поток, пронизывающий:
а) этот же контур, б) соседний

контур.
Возможны два случая: при изменении тока в контуре изменяется магнитный поток, пронизывающий: а) этот же контур,

Слайд 11 ЭДС индукции, возникающая в самом же контуре называется

ЭДС самоиндукции, а само явление – самоиндукция.

Если

же ЭДС индукции возникает в соседнем контуре, то говорят о явлении взаимной индукции.

Природа явления одна и та же
Явление самоиндукции открыл американский ученый Дж. Генри в 1831 г.
ЭДС индукции, возникающая в самом же контуре называется ЭДС самоиндукции, а само явление – самоиндукция.

Слайд 12 Джозеф. Генри (1797 – 1878г)

президент Национальной АН США
Кроме принципа магнитной

индукции Генри изобрел электромагнитное реле, построил электродвигатель, телеграф на территории колледжа в Пристоне.
Джозеф. Генри (1797 – 1878г) 	    президент Национальной АН США  Кроме принципа

Слайд 13Опыты Генри
Если по катушке идет переменный ток,

то магнитный поток, пронизывающий катушку, меняется. Поэтому возникает ЭДС в

том же самом проводнике, по которому идет переменный ток.
Это явление называется самоиндукцией:
Возникновение ЭДС индукции в проводящем контуре при изменении в нем силы тока.
Опыты Генри   Если по катушке идет переменный ток, то магнитный поток, пронизывающий катушку, меняется. Поэтому

Слайд 14ОПЫТЫ ФАРАДЕЯ по обнаружению явления электромагнитной индукции:
-движение магнита относительно катушки

ОПЫТЫ ФАРАДЕЯ  по обнаружению явления электромагнитной индукции:-движение магнита относительно катушки

Слайд 15-движение катушек относительно друг друга;

-движение катушек относительно друг друга;

Слайд 16-изменение силы тока в цепи первой катушки ( с помощью реостата

или замыканием и размыканием выключателя);

-изменение силы тока в цепи первой катушки ( с помощью реостата или замыканием и размыканием выключателя);

Слайд 17- вращением контура в магнитном поле;

- вращением контура в магнитном поле;

Слайд 18- вращением магнита внутри контура.

- вращением магнита внутри контура.

Слайд 19 Явление самоиндукции:

Ток I, текущий в любом контуре создает магнитный

поток Ψ, пронизывающего этот же контур.

При изменении I, будет изменятся Ψ , следовательно в контуре будет наводится ЭДС индукции.


Явление самоиндукции: 	Ток I, текущий в любом контуре создает магнитный поток Ψ, пронизывающего этот же контур.

Слайд 20Магнитная индукция В пропорциональна току I (В = μμ0nI),

следовательно
Ψ = LI,
где L – коэффициент пропорциональности, названный

индуктивностью контура.

L = const, если внутри контура нет ферромагнетиков, т.к. μ = f(I) = f(H)

Индуктивность контура L зависит от геометрии контура: числа витков, площади витка контура.
Магнитная индукция В пропорциональна току I  (В = μμ0nI), следовательно Ψ = LI, где L –

Слайд 21 За единицу индуктивности в СИ принимается индуктивность такого

контура, у которого при токе I = 1А возникает

полный поток Ψ = 1Вб.
Эта единица называется Генри (Гн).
Размерность индуктивности


За единицу индуктивности в СИ принимается индуктивность такого контура, у которого при токе  I

Слайд 22Индуктивность соленоида L.
Если длина соленоида l гораздо больше его

диаметра d ( l >> d), то к нему можно

применить формулы для бесконечно длинного соленоида.
Тогда

Здесь N – число витков.
Поток через каждый из витков Ф = ВS
Потокосцепление

Индуктивность соленоида L. Если длина соленоида l гораздо больше его диаметра d ( l >> d), то

Слайд 23 Мы знаем, что

, тогда индуктивность соленоида


где

n – число витков на единицу длины, т.е.



V – объем соленоида, значит

Мы знаем, что              ,

Слайд 24Можно найти размерность для μ0



При изменении тока в контуре

в нем возникает ЭДС самоиндукции, равная


Знак минус в этой

формуле обусловлен правилом Ленца.
Можно найти размерность для μ0 При изменении тока в контуре в нем возникает ЭДС самоиндукции, равная 								Знак

Слайд 25Направление тока Правило Ленца.

Индукционный ток всегда имеет такое направление,

что создаваемое им магнитное поле препятствует изменению магнитного потока, вызывающего

индукционный ток.

Направление тока Правило Ленца.  Индукционный ток всегда имеет такое направление, что создаваемое им магнитное поле препятствует

Слайд 26Применение правила Ленца
Установить направление линий магнитной индукции В внешнего поля
Выяснить

, увеличивается или уменьшается магнитный поток
Установить направление линий магнитной индукции

В’ магнитного поля индукционного тока.
при ∆Ф>0, В’ ↑ ↓ В
при ∆Ф<0, В’ ↑ ↑ В
Зная направление линий магнитной индукции В’, найти направление индукционного тока, пользуясь правилом буравчика или правилом правой руки


Применение правила ЛенцаУстановить направление линий магнитной индукции В внешнего поляВыяснить , увеличивается или уменьшается магнитный потокУстановить направление

Слайд 27Правило Ленца

Правило Ленца

Слайд 28 Взаимная индукция
Возьмем два контура, расположенные недалеко друг от друга






В

первом контуре течет ток I1. Он создает магнитный поток, который

пронизывает и витки второго контура.

Взаимная индукцияВозьмем два контура, расположенные недалеко друг от другаВ первом контуре течет ток I1. Он создает

Слайд 29При изменении тока I1 во втором контуре наводится ЭДС индукции


Аналогично,

ток I2 второго контура создает магнитный поток пронизывающий первый контур


При

изменении тока I2 наводится ЭДС

При изменении тока I1 во втором контуре наводится ЭДС индукции								Аналогично, ток I2 второго контура создает магнитный поток

Слайд 30 Контуры называются связанными, а явление – взаимной индукцией.
Коэффициенты L21

и L12 называются взаимной индуктивностью или коэффициенты взаимной индукции.
Причём

L21 = L12 = L.


Контуры называются связанными, а явление – взаимной индукцией. 	Коэффициенты L21 и L12 называются взаимной индуктивностью или коэффициенты

Слайд 31 Индуктивность трансформатора
Явление взаимной индукции используется в широко распространенных устройствах

– трансформаторах.
Трансформатор был изобретен Яблочковым – русским ученым, в 1876г.

для раздельного питания отдельных электрических источников света (свечи Яблочкова).
Индуктивность трансформатораЯвление взаимной индукции используется в широко распространенных устройствах – трансформаторах.Трансформатор был изобретен Яблочковым – русским

Слайд 32 Взаимная индуктивность двух катушек L1 и L2, намотанных на общий

сердечник
Когда в первой катушке идет ток ,

в сердечнике возникает магнитная индукция и магнитный поток Ф через поперечное сечение S.
Магнитное поле тороида можно рассчитать по формуле
Взаимная индуктивность двух катушек L1 и L2, намотанных на общий сердечник 	Когда в первой катушке идет ток

Слайд 33Через вторую обмотку проходит полный магнитный поток Ψ2 сцепленный со

второй обмоткой

К первичной обмотке подключена переменная ЭДС E1.
По

закону Ома ток в этой цепи будет определятся алгебраической суммой внешней ЭДС и ЭДС индукции.


где R1 – сопротивление обмотки.
R1 – делают малым (медные провода) и
Через вторую обмотку проходит полный магнитный поток Ψ2 сцепленный со второй обмоткой								К первичной обмотке подключена переменная ЭДС

Слайд 34Переменная ЭДС в первичной обмотке:


Во вторичной обмотке, по аналогии




Если пренебречь

потерями, предположить, что R » 0, то
E1I1 » E2I2
Коэффициент

трансформации
Переменная ЭДС в первичной обмотке:								Во вторичной обмотке, по аналогии								Если пренебречь потерями, предположить, что R » 0, то

Слайд 35Контрольные вопросы
Работа тока. Потокосцепление.
Явление электромагнитной индукции. Самоиндукция. Взаимная индукция.
Правило Ленца.
Индуктивность.

Индуктивность соленоида и тороида
Трансформатор

Контрольные вопросыРабота тока. Потокосцепление.Явление электромагнитной индукции. Самоиндукция. Взаимная индукция.Правило Ленца.Индуктивность. Индуктивность соленоида и тороидаТрансформатор

Обратная связь

Если не удалось найти и скачать доклад-презентацию, Вы можете заказать его на нашем сайте. Мы постараемся найти нужный Вам материал и отправим по электронной почте. Не стесняйтесь обращаться к нам, если у вас возникли вопросы или пожелания:

Email: Нажмите что бы посмотреть 

Что такое TheSlide.ru?

Это сайт презентации, докладов, проектов в PowerPoint. Здесь удобно  хранить и делиться своими презентациями с другими пользователями.


Для правообладателей

Яндекс.Метрика