Разделы презентаций


Физика деления в активной зоне. Реактивность реактора

Содержание

Деление ядер. Основные свойства.U235, Pu239n+U235 A+B+n - число вторичных нейтронов2.42 для U235Паразитные процессы:n+U235 U236+  радиационный захватf – сечение деленияc – сечение радиационного захватаa – полное сечение поглощениячисло вторичных нейтронов с

Слайды и текст этой презентации

Слайд 1Физика деления в активной зоне. Реактивность реактора.
М.А. Киселёв
Курс «Атомная

энергетика и ядерные реакторы»

26 сентября 2013
Лекция 4

Физика деления в активной зоне. Реактивность реактора.   М.А. КиселёвКурс «Атомная энергетика и ядерные реакторы» 26

Слайд 3Деление ядер. Основные свойства.
U235, Pu239
n+U235
A+B+n
 - число вторичных нейтронов
2.42

для U235
Паразитные процессы:
n+U235
U236+ 
радиационный захват
f – сечение деления
c

– сечение радиационного захвата
a – полное сечение поглощения

число вторичных нейтронов
с учетом поглощения

3.05 для Pu239

Деление ядер. Основные свойства.U235, Pu239n+U235 A+B+n - число вторичных нейтронов2.42 для U235Паразитные процессы:n+U235 U236+  радиационный захватf

Слайд 4Число вторичных нейтронов с учетом их поглощения

Число вторичных нейтронов с учетом их поглощения

Слайд 5Коэффициент размножения и реактивность реактора
k

- критический реактор
k>1, >0 - надкритический реактор
- реактивность
k -

коэффициент размножения бесконечно большого реактора

Pf и Pt – вероятность того, что быстрый и тепловой нейтрон
не покинут реактор

Коэффициент размножения и реактивность реактораk0 - надкритический реактор - реактивностьk - коэффициент размножения бесконечно большого реактораPf и

Слайд 6Формула четырех сомножителей описывает в одногрупповом приближении коэффициент размножения на

тепловых нейтронах
- зависит от энергии медленных нейтронов
 - коэффициент размножения

на быстрых нейтронах

p – вероятность избежать резонансный захват при замедлении

- коэффициент использования тепловых нейтронов

макроскопическое сечение поглощения теплового нейтрона
топливом и полное сечения поглощения
(топливо+конструкционные материалы)

Формула четырех сомножителей описывает в одногрупповом приближении коэффициент размножения на тепловых нейтронах- зависит от энергии медленных нейтронов

Слайд 7Мгновенные и запаздывающие нейтроны
=2.42 для U235
Мгновенные нейтроны
Запаздывающие нейтроны
=0.006 –

доля запаздывающих нейтронов

 =0.1 сек- среднее время жизни нейтронов

Мгновенные и запаздывающие нейтроны=2.42 для U235Мгновенные нейтроны Запаздывающие нейтроны=0.006 – доля запаздывающих нейтронов =0.1 сек- среднее время

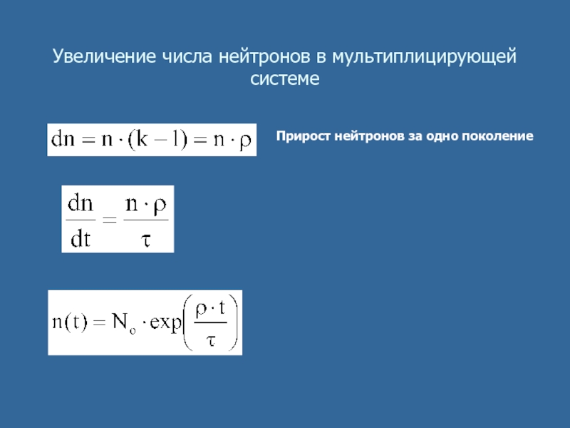
Слайд 8Увеличение числа нейтронов в мультиплицирующей системе
Прирост нейтронов за одно поколение

Увеличение числа нейтронов в мультиплицирующей системеПрирост нейтронов за одно поколение

Слайд 9Формула обратных часов
- время жизни нейтрона (поколения)
s=1/T, где T –

период разгона реактора
,

доля и постоянная распада i группы

нейтронов
Формула обратных часов- время жизни нейтрона (поколения)s=1/T, где T – период разгона реактора,  доля и постоянная

Слайд 10Энергия деления

Энергия деления

Слайд 11Коэффициент размножения

Коэффициент размножения

Слайд 12Термализованные нейтроны
Tнг – температура нейтронного газа
Т - температура среды
 -

среднелогарифмический декремент энергии
 s – замедляющая способность среды
Наиболее вероятная

энергия нейтронов

Средняя энергия нейтронов

Термализованные нейтроныTнг – температура нейтронного газаТ - температура среды - среднелогарифмический декремент энергии  s – замедляющая

Слайд 13Замедление нейтронов
Возраст нейтрона  (м2) характеризует длину замедления
– среднее

расстояние по прямой rзам, на которое смешается
нейтрон от точки

рождения с энергией Eo до точки, где он
замедлится до энергии E.

Для среды с точечным источником

Замедление нейтроновВозраст нейтрона  (м2) характеризует длину замедления – среднее расстояние по прямой rзам, на которое смешается

Слайд 14Замедление нейтронов
При замедлении от энергии Eo=2 Мэв до тепловой Eт=0.025эв
Для

воды Z=18, для тяжелой воды - 28, для графита –

91,
для урана – более 2000

- коэффициент замедления

Замедление нейтроновПри замедлении от энергии Eo=2 Мэв до тепловой Eт=0.025эвДля воды Z=18, для тяжелой воды - 28,

Слайд 15Диффузия нейтронов
Длина диффузии нейтрона L(м) – мера среднего расстояния
по

прямой , на которое смешается нейтрон от точки,
где он

стал тепловым, до точки поглощения.
Для среды с точечным источником

М - длина миграции нейтрона – мера среднего расстояния по
прямой, на которое смешается нейтрон от точки рождения до
точки поглощения

Диффузия нейтроновДлина диффузии нейтрона L(м) – мера среднего расстояния по прямой , на которое смешается нейтрон от

Слайд 16Характерные времена

Характерные времена

Слайд 17Коэффициент размножения
эффективный выход нейтронов на один
захваченный нейтрон
 - коэффициент

размножения на быстрых нейтронах
 - вероятность избежать резонансный захват в

уране-238

 - коэффициент использования тепловых нейтронов

Коэффициент размноженияэффективный выход нейтронов на один захваченный нейтрон - коэффициент размножения на быстрых нейтронах - вероятность избежать

Слайд 18Две составляющие коэффициента размножения
Учет конечных размеров реактора

Две составляющие коэффициента размноженияУчет конечных размеров реактора

Слайд 19Геометрический параметр B (м-1)
Сферический реактор
цилиндрический реактор
оптимальное соотношение

Геометрический параметр B (м-1)Сферический реакторцилиндрический реактороптимальное соотношение

Слайд 20Задачи
Посчитать среднюю скорость тепловых нейтронов в среде с T=300K
Рассчитать длину

волны тепловых нейтронов, T=300K
Посчитать длину свободного пробега тепловых нейтронов в

графите, T=300K
(t=5.6*10-24 см2, =1.8 г/см3)
ЗадачиПосчитать среднюю скорость тепловых нейтронов в среде с T=300KРассчитать длину волны тепловых нейтронов, T=300KПосчитать длину свободного пробега

Обратная связь

Если не удалось найти и скачать доклад-презентацию, Вы можете заказать его на нашем сайте. Мы постараемся найти нужный Вам материал и отправим по электронной почте. Не стесняйтесь обращаться к нам, если у вас возникли вопросы или пожелания:

Email: Нажмите что бы посмотреть 

Что такое TheSlide.ru?

Это сайт презентации, докладов, проектов в PowerPoint. Здесь удобно  хранить и делиться своими презентациями с другими пользователями.


Для правообладателей

Яндекс.Метрика