Разделы презентаций


Идея и схема опыта Майкельсона-Морли

Содержание

5.1.7.Идея измерения так называемой Абсолютной скорости. Поскольку скорость света относительно эфира постоянна, то относительно материальных тел, движущихся в эфире, она переменна и зависит от их скорости относительно эфира. Измерив скорость тела

Слайды и текст этой презентации

Слайд 1


Слайд 25.1.7.Идея измерения так называемой Абсолютной скорости. Поскольку скорость света относительно

эфира постоянна, то относительно материальных тел, движущихся в эфире, она

переменна и зависит от их скорости относительно эфира. Измерив скорость тела относительно света, или, что то же самое, скорость света относительно тела, можно определить скорость его относительно эфира (скорость света относительно эфира можно считать известной). Ситуация здесь совершенно аналогична той, когда гребцы в лодке, измерив скорость лодки относительно волн и зная скорость волн относительно неподвижной воды, могут найти свою скорость относительно воды.
Попытка таким способом определить Абсолютную скорость Земли была выполнена Майкельсоном (1881 г.), Майкельсоном и Морли (1887 г .).

5.1.8.Идея и схема опыта Майкельсона - Морли. Идея опыта состоит в сравнении прохождения светом двух путей, из которых один совпадает с направлением движения тела в эфире, а другой ему перпендикулярен. Схема установки изображена на рис. 5.3,а.

5.1.7.Идея измерения так называемой Абсолютной скорости. Поскольку скорость света относительно эфира постоянна, то относительно материальных тел, движущихся

Слайд 4Условие максимума и минимума интерференции
Рисунок 9.6

а вторая
разность

фаз двух когерентных волн


– оптическая разность хода,
L –

оптическая длина пути.
Условие максимума и минимума интерференции Рисунок 9.6а вторая  разность фаз двух когерентных волн – оптическая разность

Слайд 5Если разность хода равна целому числу длин волн в вакууме



(7.2.3)
условие интерференционного максимума.
Если оптическая разность хода
(7.2.4)
то
(7.2.4) условие интерференционного

минимума.
Если разность хода равна целому числу длин волн в вакууме (7.2.3)условие интерференционного максимума. Если оптическая разность хода(7.2.4)то

Слайд 69.5 Опыт Юнга
Рисунок 7.4
Расстояние l от щелей, причем
Показатель

преломления среды – n.

9.5 Опыт ЮнгаРисунок 7.4 Расстояние l от щелей, причем Показатель преломления среды – n.

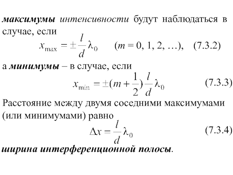
Слайд 7Расстояние между двумя соседними максимумами (или минимумами) равно
максимумы интенсивности будут

наблюдаться в случае, если
(m = 0, 1, 2, …), (7.3.2)


а минимумы – в случае, если

(7.3.3)

(7.3.4)

ширина интерференционной полосы.

Расстояние между двумя соседними максимумами (или минимумами) равно	максимумы интенсивности будут наблюдаться в случае, если	 (m = 0,

Слайд 8Главный максимум, соответствующий
проходит через точку О. Вверх и вниз

от него располагаются максимумы (минимумы) первого
,
(
), второго (
) порядков, и

т. д.
Главный максимум, соответствующий проходит через точку О. Вверх и вниз от него располагаются максимумы (минимумы) первого,(), второго

Слайд 10Рисунок 5.3,а. Схема опыта Майкельсона-Морли в системе координат,

связанной с эфиром (на рисунке изображены последовательные положения

интерферометра относительно эфира)

Рисунок 5.3,б. Интерферометр Майкельсона

Комментарий:
В опыте Майкельсона — Морли нельзя было выбрать «плечи» одинаковой длины, потому что это означало бы возможность измерения расстояния в несколько метров с точностью до миллионных долей метра, что в то время было невозможно.

Рисунок 5.3,а. Схема  опыта  Майкельсона-Морли в системе координат, связанной с эфиром (на рисунке изображены последовательные

Слайд 115.1.9.Расчет разности хода лучей. Пусть прибор движется в направлении «плеча»

BF = l1 со скоростью υ относительно эфира (рис. 5.3.а).

Скорость света относительно эфира обозначим через с. При движении луча от В к F

Рис. 5.3,а.

направления скоростей света и прибора совпадают. Следовательно, скорость света относительно прибора равна с - υ, а время, за которое им пройден путь от В к F,

5.1.9.Расчет разности хода лучей. Пусть прибор движется в направлении «плеча» BF = l1 со скоростью υ относительно

Слайд 12Время, в течение которого пройден путь от F к B

после отражения
поскольку свет движется навстречу прибору, и скорости складываются.

Таким образом, полное время на прохождение пути до зеркала F и обратно будет
Время, в течение которого пройден путь от F к B после отражения поскольку свет движется навстречу прибору,

Слайд 13Чтобы определить время прохождения пути BD'B', учтем, что для попадания

на зеркало D после отражения от В скорость света должна

разложиться на две составляющие: υ — вдоль направления движения

прибора и c⊥ — перпендикулярную составляющую, направленную от В к D. Поэтому можно написать

Чтобы определить время прохождения пути BD'B', учтем, что для попадания на зеркало D после отражения от В

Слайд 14
Комментарий: Индексом (1) снабжаются промежутки времени, за которые пройдены различные

пути, при рассматриваемой ориентации прибора относительно направления движения, а индексом

(2) — в случае, если прибор ориентирован так, что с направлением движения совпадает плечо BD.
Комментарий: Индексом (1) снабжаются промежутки времени, за которые пройдены различные пути, при рассматриваемой ориентации прибора относительно направления

Слайд 15Время, в течение которого лучом пройден путь BD = l2,


Скорость луча при движении в обратном направлении также равна c⊥,

и, следовательно, время прохождения пути DB то же самое. Поэтому полное время на прохождение пути до зеркала D и обратно равно

Скорость движения Земли по орбите вокруг Солнца примерно 30 км/с. Линейная скорость вращения ее примерно в 60 раз меньше (около 500 м/с) и может не учитываться в сравнении со скоростью по орбите. Следовательно, если прибор стоит на Земле, величина

Время, в течение которого лучом пройден путь BD = l2, Скорость луча при движении в обратном направлении

Слайд 16(υ/c)2 имеет порядок 10-8. Учитывая малость (υ/c)2, можно выражения (5.1.8)

и (5.1.11) разложить в ряд по этой величине и ограничиться

первыми членами разложения. Получаем:

Следовательно, разность времени хода лучей равна

Теперь повернем прибор на 90° так, чтобы с направлением движения совпало плечо BD, а плечо BF было направлено перпендикулярно. Разность хода лучей по различным путям в этом случае вычисляется совершенно аналогично, но вместо плеча l1 в формулы входят l2, и наоборот. Поэтому для разности хода лучей по времени вместо формулы (5.1.13) получим

(υ/c)2 имеет порядок 10-8. Учитывая малость (υ/c)2, можно выражения (5.1.8) и (5.1.11) разложить в ряд по этой

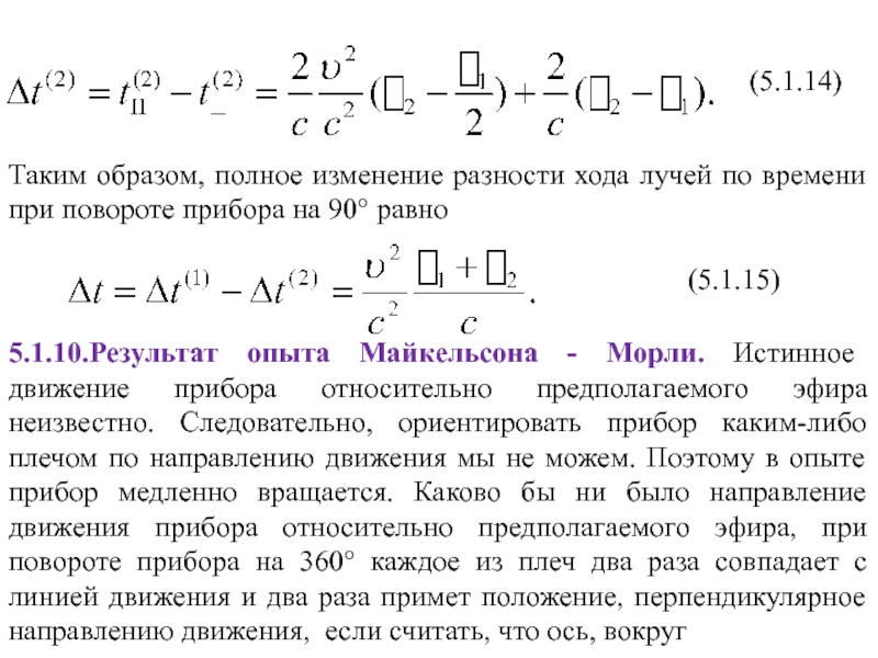
Слайд 17Таким образом, полное изменение разности хода лучей по времени при

повороте прибора на 90° равно
5.1.10.Результат опыта Майкельсона - Морли. Истинное

движение прибора относительно предполагаемого эфира неизвестно. Следовательно, ориентировать прибор каким-либо плечом по направлению движения мы не можем. Поэтому в опыте прибор медленно вращается. Каково бы ни было направление движения прибора относительно предполагаемого эфира, при повороте прибора на 360° каждое из плеч два раза совпадает с линией движения и два раза примет положение, перпендикулярное направлению движения, если считать, что ось, вокруг
Таким образом, полное изменение разности хода лучей по времени при повороте прибора на 90° равно5.1.10.Результат опыта Майкельсона

Слайд 18которой вращается прибор, перпендикулярна скорости движения. Конечно, можно представить себе

случай, когда ось вращения прибора совпадает с направлением его движения

в эфире и тогда никакого изменения в разности хода наблюдаться не будет. Но можно опыт поставить так, чтобы изменить направление оси вращения прибора и опять-таки добиться изменения разности хода. В интерферометре наблюдаются полосы интерференции. Если при повороте прибора разность хода лучей изменяется, то положение полос интерференции в поле зрения должно измениться. По смещению полос можно вычислить изменения разности хода лучей по времени и тем самым определить скорость движения прибора относительно предполагаемого эфира.
Такой опыт был проделан в 1881 г. Майкельсоном и затем, с большей точностью, в 1887 г. Майкельсоном и Морли. Чтобы увеличить эффективное расстояние, Майкельсон и Морли использовали многократные отражения луча от зеркал и добились увеличения l1 + l2 более чем до 10 м. Длины волн видимого света заключены в пределах (0,4 ÷ 0,75) ·10-8 м. Величина запаздывания,
которой вращается прибор, перпендикулярна скорости движения. Конечно, можно представить себе случай, когда ось вращения прибора совпадает с

Слайд 19даваемая формулой (5.1.15) и выраженная в виде смещения по длине

волны, равна
где учтено, что для скорости Земли вокруг Солнца (v2/c2)

≈ 10-8. Поэтому для длины волны λ = 0,5 · 10-8 м относительная величина смещения интерференционных полос равна (Δλ/λ) = (l1 + l2)· 2 · 10-2.

В опытах 1887 г. эффективное расстояние l1 + l2 равнялось 11 м. Поэтому ожидаемое смещение (Δλ/λ) ≈ 1/5, что много больше тех величин, которые без труда можно наблюдать. Фактически в опыте можно было наблюдать смещения, которые соответствуют скоростям прибора относительно предполагаемого эфира всего 3 км/с. Однако никакого эффекта обнаружено не было. Получалось, что скорость света по всем направлениям одна и та же и никакого эфирного ветра нет. Затем опыт был повторен с еще большей точностью в 1905 г., но дал по-прежнему отрицательный результат.

даваемая формулой (5.1.15) и выраженная в виде смещения по длине волны, равнагде учтено, что для скорости Земли

Слайд 20В дальнейшем, вплоть до самого последнего времени, опыт многократно повторялся

различными исследователями и неизменно приводил к заключению, что скорость света

во всех направлениях одна и та же и никакого эфирного ветра нет. С появлением лазеров точность опытов удалось значительно повысить.

В настоящее время можно считать доказанным, что скорость эфирного ветра во всяком случае меньше 10 м/с.

5.1.11.Интерпретация результатов опыта Майкельсона — Морли в рамках представлений об эфире. В рамках представлений об эфире было предложено два выхода из сложившегося затруднительного положения:

1. Можно предположить, что эфир вблизи массивных тел, таких, как Земля, движется вместе с этими телами, т. е. полностью увлекается их движением. Тогда, естественно, вблизи этих тел никакого «эфирного ветра» не должно наблюдаться.

В дальнейшем, вплоть до самого последнего времени, опыт многократно повторялся различными исследователями и неизменно приводил к заключению,

Слайд 212. Можно предположить, что размеры материальных тел, движущихся в эфире, не

остаются постоянными, а изменяются таким образом, что ожидаемой разности хода

(5.1.15) не получается.
Предположение о полностью увлекаемом эфире приходится отвергнуть из-за его противоречия с другими наблюдаемыми фактами. В частности, это предположение не удается согласовать с явлением аберрации света. Второе предположение, выдвинутое Лоренцем и Фитцджеральдом, успешно объясняет отсутствие эффекта запаздывания.
2.	Можно предположить, что размеры материальных тел, движущихся в эфире, не остаются постоянными, а изменяются таким образом, что

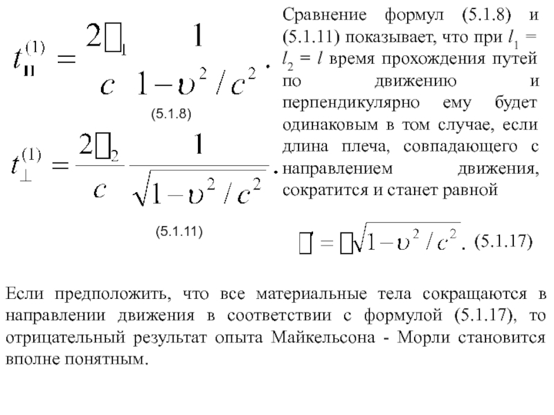
Слайд 22Сравнение формул (5.1.8) и (5.1.11) показывает, что при l1 =

l2 = l время прохождения путей по движению и перпендикулярно

ему будет одинаковым в том случае, если длина плеча, совпадающего с направлением движения, сократится и станет равной

(5.1.8)

(5.1.11)

Если предположить, что все материальные тела сокращаются в направлении движения в соответствии с формулой (5.1.17), то отрицательный результат опыта Майкельсона - Морли становится вполне понятным.

Сравнение формул (5.1.8) и (5.1.11) показывает, что при l1 = l2 = l время прохождения путей по

Слайд 23Такое объяснение, однако, не является достаточно удовлетворительным, потому что оно

создает логически неудовлетворительное представление о скорости света. Скорость света считается

постоянной относительно эфира и переменной относительно тел, движущихся в эфире, но измерения этой скорости относительно материальных тел всегда дают один и тот же результат. Короче говоря, скорость света относительно материальных тел переменна, но результаты ее измерения постоянны. Ясно, что при такой ситуации утверждение о переменности скорости света совершенно бессодержательно и подлежит устранению. Вместо него приходится принять представление о постоянстве скорости света. Если это представление принять, то опыт Майкельсона - Морли объясняется естественным образом. Однако сделаем следующее замечание.
Такое объяснение, однако, не является достаточно удовлетворительным, потому что оно создает логически неудовлетворительное представление о скорости света.

Слайд 24Строго говоря, из опыта Майкельсона - Морли и последующих аналогичных

опытов не следует вывода о постоянстве скорости света. Из них

лишь следует вывод о том, что средняя скорость света туда и обратно в различных направлениях в данной инерциальной системе координат одинакова, и нельзя сделать заключения о постоянстве скорости света в различных направлениях.
Строго говоря, из опыта Майкельсона - Морли и последующих аналогичных опытов не следует вывода о постоянстве скорости

Слайд 255.1.12.Баллистическая гипотеза. Имеется и другой путь объяснения результата опыта Майкельсона

- Морли: можно с самого начала отказаться от эфира и

считать, что свет является потоком материальных корпускул, т. е. вернуться к первоначальной точке зрения Ньютона. Естественно считать, что скорость этих корпускул относительно источника является постоянной величиной и складывается со скоростью источника по правилу параллелограмма.
Поскольку в баллистической гипотезе скорость света относительно источника во всех направлениях имеет одно и то же значение, то никакой разности хода в опыте Майкельсона - Морли ожидать нельзя. Поэтому баллистическая гипотеза естественным образом объясняет результат этого опыта и позволяет избежать совершенно непонятного в рамках преобразований Галилея положения о
5.1.12.Баллистическая гипотеза. Имеется и другой путь объяснения результата опыта Майкельсона - Морли: можно с самого начала отказаться

Слайд 26постоянстве скорости света. Однако баллистическая гипотеза оказалась

несостоятельной.
5.1.13.Несостоятельность баллистической гипотезы. Проверку баллистической гипотезы можно сделать из астрономических
наблюдений

двойных звезд, на которые впервые указал де-Ситтер в 1913 г. Двойная звезда представляет собой две сравнительно близко расположенные друг от друга звезды, движущиеся вокруг общего центра масс. Если одна из звезд значительно массивнее другой, то можно считать, что менее массивная звезда движется вокруг более массивной, которая покоится. Такие двойные звезды наблюдаются в довольно большом числе. По эффекту Доплера можно измерить скорость звезд и вычислить элементы орбиты. Оказывается, что компоненты двойной звезды движутся по эллиптическим орбитам в соответствии с законами Кеплера, т. е. между ними действуют силы тяготения, убывающие обратно пропорционально квадрату расстояния между компонентами.
постоянстве скорости света.  Однако  баллистическая гипотеза  оказалась несостоятельной.5.1.13.Несостоятельность баллистической гипотезы. Проверку баллистической гипотезы можно

Слайд 27Рисунок 5.4.Наблю-дение двойных звезд
Каких-либо странностей в движении компонент двойных звезд

не наблюдается. Между тем если бы была справедлива баллистическая гипотеза,

то движение двойных звезд представлялось бы весьма странным.

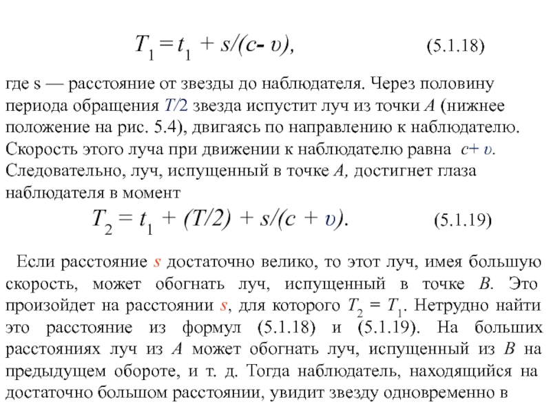
Пусть наблюдение двойной звезды ведется с достаточно большого расстояния s. Для простоты будем считать, что менее массивная звезда движется по окружности со скоростью υ вокруг более массивной, которую можно считать неподвижной (рис. 5.4), и имеет период обращения Т. Луч света, испущенный в тот момент, когда звезда находилась в точке В (верхнее положение на рис. 5.4) и двигалась от наблюдателя, будет распространяться в направлении наблюдателя со скоростью с - υ. Испущенный в момент t1 он достигнет глаза наблюдателя в момент

В

А

Рисунок 5.4.Наблю-дение двойных звездКаких-либо странностей в движении компонент двойных звезд не наблюдается. Между тем если бы была

Слайд 28

T1 = t1 + s/(c- υ),

(5.1.18)

где s — расстояние от звезды до наблюдателя. Через половину периода обращения T/2 звезда испустит луч из точки А (нижнее положение на рис. 5.4), двигаясь по направлению к наблюдателю. Скорость этого луча при движении к наблюдателю равна с+ υ. Следовательно, луч, испущенный в точке А, достигнет глаза наблюдателя в момент
T2 = t1 + (T/2) + s/(c + υ). (5.1.19)

Если расстояние s достаточно велико, то этот луч, имея большую скорость, может обогнать луч, испущенный в точке В. Это произойдет на расстоянии s, для которого Т2 = Т1. Нетрудно найти это расстояние из формул (5.1.18) и (5.1.19). На больших расстояниях луч из А может обогнать луч, испущенный из В на предыдущем обороте, и т. д. Тогда наблюдатель, находящийся на достаточно большом расстоянии, увидит звезду одновременно в

T1 = t1 + s/(c- υ),

Слайд 29нескольких точках орбиты. Таким образом, если бы баллистическая гипотеза была

справедливой, то при наблюдении двойных звезд астрономы должны были бы

видеть довольно замысловатую картину. В действительности же ничего подобного нет.
Наблюдаемая картина получается из предположения, что двойные звезды движутся по законам Кеплера и скорость света постоянна, а не складывается со скоростью источника, как этого требует баллистическая гипотеза. Таким образом, баллистическая гипотеза оказывается опровергнутой.
нескольких точках орбиты. Таким образом, если бы баллистическая гипотеза была справедливой, то при наблюдении двойных звезд астрономы

Слайд 30Несостоятельность баллистической гипотезы заставляет признать, что скорость света не зависит

от скорости источника света. Результат опыта Майкельсона - Морли показывает,

что она не зависит также и от скорости наблюдателя. Поэтому делается вывод, что скорость света является постоянной величиной, не зависящей ни от скорости источника, ни от скорости наблюдателя.
Несостоятельность баллистической гипотезы заставляет признать, что скорость света не зависит от скорости источника света. Результат опыта Майкельсона

Обратная связь

Если не удалось найти и скачать доклад-презентацию, Вы можете заказать его на нашем сайте. Мы постараемся найти нужный Вам материал и отправим по электронной почте. Не стесняйтесь обращаться к нам, если у вас возникли вопросы или пожелания:

Email: Нажмите что бы посмотреть 

Что такое TheSlide.ru?

Это сайт презентации, докладов, проектов в PowerPoint. Здесь удобно  хранить и делиться своими презентациями с другими пользователями.


Для правообладателей

Яндекс.Метрика