Разделы презентаций


Источники питания электротехнических установок

Параметрический источник тока:а – принципиальная схема; б – векторные диаграммы токов и напряжений для активной нагрузки; в – векторные диаграммы токов и напряжений для активно-индуктивной нагрузки

Слайды и текст этой презентации

Слайд 1А.В. Абрамов В. П. Терехов

ИСТОЧНИКИ ПИТАНИЯ
ЭЛЕКТРОТЕХНОЛОГИЧЕСКИХ
УСТАНОВОК
Лабораторный практикум

А.В. Абрамов В. П. ТереховИСТОЧНИКИ ПИТАНИЯЭЛЕКТРОТЕХНОЛОГИЧЕСКИХУСТАНОВОКЛабораторный практикум

Слайд 2
Параметрический источник тока:
а – принципиальная схема; б – векторные диаграммы

токов
и напряжений для активной нагрузки; в – векторные диаграммы

токов и напряжений для активно-индуктивной нагрузки
Параметрический источник тока:а – принципиальная схема; б – векторные диаграммы токов и напряжений для активной нагрузки; в

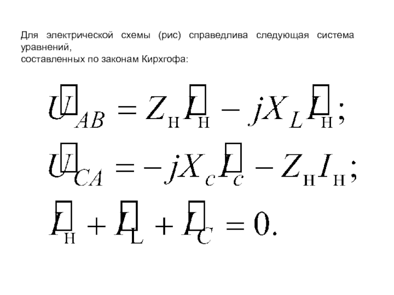
Слайд 3Для электрической схемы (рис) справедлива следующая система уравнений,
составленных по законам

Кирхгофа:

Для электрической схемы (рис) справедлива следующая система уравнений,составленных по законам Кирхгофа:

Слайд 4
Принципиальная схема
трехфазного ПИТ

Принципиальная схематрехфазного ПИТ

Обратная связь

Если не удалось найти и скачать доклад-презентацию, Вы можете заказать его на нашем сайте. Мы постараемся найти нужный Вам материал и отправим по электронной почте. Не стесняйтесь обращаться к нам, если у вас возникли вопросы или пожелания:

Email: Нажмите что бы посмотреть 

Что такое TheSlide.ru?

Это сайт презентации, докладов, проектов в PowerPoint. Здесь удобно  хранить и делиться своими презентациями с другими пользователями.


Для правообладателей

Яндекс.Метрика