Разделы презентаций


История развития тригонометрии

Содержание

Слово тригонометрия впервые встречается в 1505 году в заглавии книги немецкого математика Питискуса.Тригонометрия – слово греческое и в буквальном переводе означает измерение треугольников.В данном случае измерение треугольников следует понимать как решение

Слайды и текст этой презентации

Слайд 1История развития тригонометрии

История развития тригонометрии

Слайд 2Слово тригонометрия впервые встречается в 1505 году в заглавии книги

немецкого математика Питискуса.

Тригонометрия – слово греческое и в буквальном переводе

означает измерение треугольников.

В данном случае измерение треугольников следует понимать как решение треугольников, т.е. определение сторон, углов и других элементов треугольника, если даны некоторые из них. Большое количество практических задач, а также задач планиметрии, стереометрии, астрономии и других приводятся к задаче решения треугольников.

Возникновение тригонометрии связано с землемерием, астрономией и строительным делом.

Вступление

Слово тригонометрия впервые встречается в 1505 году в заглавии книги немецкого математика Питискуса.Тригонометрия – слово греческое и

Слайд 3История становления тригонометрии
Хотя название науки возникло сравнительно недавно, многие относимые

сейчас к тригонометрии понятия и факты были известны ещё две

тысячи лет назад.

Впервые способы решения треугольников, основанные на зависимостях между сторонами и углами треугольника, были найдены древнегреческими астрономами Гиппархом (2 в. до н. э.) и Клавдием Птолемеем (2 в. н. э.). Позднее зависимости между отношениями сторон треугольника и его углами начали называть тригонометрическими функциями.

История становления тригонометрииХотя название науки возникло сравнительно недавно, многие относимые сейчас к тригонометрии понятия и факты были

Слайд 4Значительный вклад в развитие тригонометрии внесли арабские ученые Аль-Батани (850-929)

и Абу-ль-Вафа, Мухамед-бен Мухамед (940-998), который составил таблицы синусов и

тангенсов через 10’ с точностью до 1/604.

Теорему синусов уже знали индийский ученый Бхаскара (р. 1114, год смерти неизвестен) и азербайджанский астроном и математик Насиреддин Туси Мухамед (1201-1274). Кроме того, Насиреддин Туси в своей работе «Трактат о полном четырехстороннике» изложил плоскую и сферическую тригонометрию как самостоятельную дисциплину.

Значительный вклад в развитие тригонометрии внесли арабские ученые Аль-Батани (850-929) и Абу-ль-Вафа, Мухамед-бен Мухамед (940-998), который составил

Слайд 5Долгое время тригонометрия носила чисто геометрический характер, т. е. факты,

которые мы сейчас формулируем в терминах тригонометрических функций, формулировались и

доказывались с помощью геометрических понятий и утверждений. Такою она была еще в средние века, хотя иногда в ней использовались и аналитические методы, особенно после появления логарифмов.

Начиная с XVII в., тригонометрические функции начали применять к решению уравнений, задач механики, оптики, электричества, радиотехники, для описания колебательных процессов, распространения волн, движения различных механизмов, для изучения переменного электрического тока и т. д. Поэтому тригонометрические функции всесторонне и глубоко исследовались, и приобрели важное значение для всей математики.

Долгое время тригонометрия носила чисто геометрический характер, т. е. факты, которые мы сейчас формулируем в терминах тригонометрических

Слайд 6Аналитическая теория тригонометрических функций в основном была создана выдающимся математиком

XVIII веке Леонардом Эйлером (1707-1783) членом Петербургской Академии наук.

Громадное научное

наследие Эйлера включает блестящие результаты, относящиеся к математическому анализу, геометрии, теории чисел, механике и другим приложениям математики.

Именно Эйлер первым ввел известные определения тригонометрических функций, стал рассматривать функции произвольного угла, получил формулы приведения.
Аналитическая теория тригонометрических функций в основном была создана выдающимся математиком XVIII веке Леонардом Эйлером (1707-1783) членом Петербургской

Слайд 7
После Эйлера тригонометрия приобрела форму исчисления: различные факты стали доказываться

путем формального применения формул тригонометрии, доказательства стали намного компактнее проще,

Таким

образом, тригонометрия, возникшая как наука о решении треугольников, со временем развилась и в науку о тригонометрических функциях.

Позднее часть тригонометрии, которая изучает свойства тригонометрических функций и зависимости между ними, начали называть гониометрией .Термин гониометрия в последнее время практически не употребляется.

После Эйлера тригонометрия приобрела форму исчисления: различные факты стали доказываться путем формального применения формул тригонометрии, доказательства стали

Слайд 8Графики тригонометрических функций



1 — синуса;
2 — косинуса;
3 — тангенса;
4 —

котангенса;
5 — секанса;
6 — косеканса.

Графики тригонометрических функций1 — синуса;2 — косинуса;3 — тангенса;4 — котангенса;5 — секанса; 6 — косеканса.

Слайд 9Синус sin
Длительную историю имеет понятие синус. Фактически различные отношения отрезков

треугольника и окружности (а по существу, и тригонометрические функции) встречаются

уже в III веке до н.э. в работах великих математиков Древней Греции – Евклида, Архимеда, Апполония Пергского. В римский период эти отношения достаточно систематично исследовались Менелаем (I век н.э.), хотя и не приобрели специального названия. Современный синус, например, изучался как полухорда, на которую опирается центральный угол, или как хорда удвоенной дуги.

В IV-V веках появился уже специальный термин в трудах по астрономии великого индийского учёного Ариабхаты, именем которого назван первый индийский спутник Земли. Отрезок АМ он назвал ардхаджива (ардха – половина, джива – тетива лука, которую напоминает хорда). Позднее появилось более краткое название джива. Арабскими математиками в IX веке это слово было заменено на арабское слово джайб (выпуклость). При переводе арабских математических текстов в веке оно было заменено латинским синус (sinus – изгиб, кривизна).
Синус sinДлительную историю имеет понятие синус. Фактически различные отношения отрезков треугольника и окружности (а по существу, и

Слайд 10y = sin x, D(y) = R, E(y) =

[-1;1]

y = sin x,  D(y) = R,  E(y) = [-1;1]

Слайд 11Косинус cos
Слово косинус намного моложе. Косинус – это сокращение латинского

выражения completely sinus, т. е. “дополнительный синус” (или иначе “синус

дополнительной дуги”).
Косинус cosСлово косинус намного моложе. Косинус – это сокращение латинского выражения completely sinus, т. е. “дополнительный синус”

Слайд 12y = cos x, D (y) = R, E(y) =

[-1;1]

y = cos x,  D (y) = R, E(y) = [-1;1]

Слайд 13Тангенс tg
Тангенсы возникли в связи с решением задачи об определении

длины тени. Тангенс (а также котангенс) введен в X веке

арабским математиком Абу-ль-Вафой, который составил и первые таблицы для нахождения тангенсов и котангенсов. Однако эти открытия долгое время оставались неизвестными европейским ученым, и тангенсы были заново открыты лишь в XIV веке немецким математиком, астрономом Регимонтаном (1467 г.). Он доказал теорему тангенсов. Региомонтан составил также подробные тригонометрические таблицы; благодаря его трудам плоская и сферическая тригонометрия стала самостоятельной дисциплиной и в Европе

Название «тангенс», происходящее от латинского tanger (касаться), появилось в 1583 г. Tangens переводится как «касающийся» (линия тангенсов – касательная к единичной окружности).


Тангенс tgТангенсы возникли в связи с решением задачи об определении длины тени. Тангенс (а также котангенс) введен

Слайд 14y = tg x, D (y) = (-п/2+пk;п/2+пk), E(y) =

y = tg x,  D (y) = (-п/2+пk;п/2+пk), E(y) = R

Слайд 15y = ctg x, D (y) = (-пk;пk), E(y) =

y = ctg x,  D (y) = (-пk;пk), E(y) = R

Слайд 16Дальнейшее развитие тригонометрия получила в трудах выдающихся астрономов Николая Коперника

(1473-1543) – творца гелиоцентрической системы мира, Тихо Браге (1546-1601) и

Иогана Кеплера (1571-1630), а также в работах математика Франсуа Виета (1540-1603), который полностью решил задачу об определениях всех элементов плоского или сферического треугольника по трем данным.

Дальнейшее развитие тригонометрия получила в трудах выдающихся астрономов Николая Коперника (1473-1543) – творца гелиоцентрической системы мира, Тихо

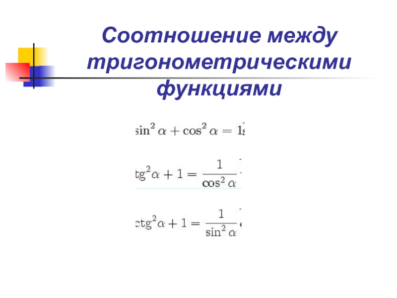
Слайд 17 Соотношение между тригонометрическими функциями

Соотношение между тригонометрическими функциями

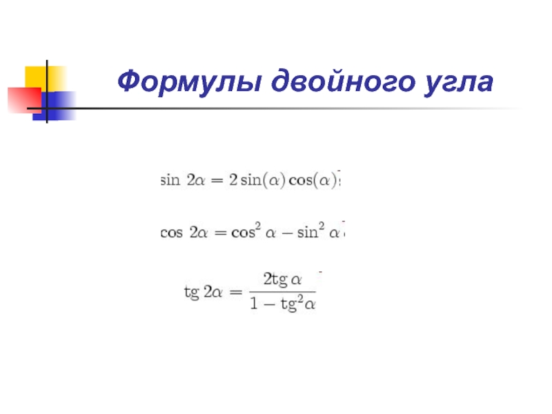
Слайд 18Формулы двойного угла

Формулы двойного угла

Слайд 19 Формулы понижения степени

Формулы понижения степени

Слайд 20Формулы суммы и разности аргументов

Формулы суммы и разности аргументов

Слайд 21Формулы преобразования произведения в сумму

Формулы преобразования произведения в сумму

Слайд 22Формулы преобразования суммы в произведение

Формулы преобразования суммы в произведение

Слайд 23Формулы привидения и двойного угла

Формулы привидения и двойного угла

Слайд 24 Работа «История развития тригонометрии»
Выполнена студенткой I курса,
группы 11БЭ
Милановой

Мадиной в рамках дисциплины «Математика»
под руководством преподавателя математики
Васильевой

Елены Дмитриевны
Работа  «История развития тригонометрии»Выполнена студенткой I курса, группы 11БЭ Милановой Мадиной в рамках дисциплины «Математика»

Обратная связь

Если не удалось найти и скачать доклад-презентацию, Вы можете заказать его на нашем сайте. Мы постараемся найти нужный Вам материал и отправим по электронной почте. Не стесняйтесь обращаться к нам, если у вас возникли вопросы или пожелания:

Email: Нажмите что бы посмотреть 

Что такое TheSlide.ru?

Это сайт презентации, докладов, проектов в PowerPoint. Здесь удобно  хранить и делиться своими презентациями с другими пользователями.


Для правообладателей

Яндекс.Метрика