Разделы презентаций


Клапанная болезнь сердца. Рекомендации ЕОК 2017г

Содержание

Вопросы, на которые необходимо ответить при обследовании пациентов, планируемых на клапанное вмешательствоНасколько тяжелая КБС?Какова этиология КБС?Есть ли у пациента клинические симптомы?Связаны ли эти симптомы с клапанным заболеванием?Есть ли у асимптомного пациента

Слайды и текст этой презентации

Слайд 1Клапанная болезнь сердца. Рекомендации ЕОК 2017г.
Ординатор кафедры кардиологии
и ССХ

ИПО
Зорина Е.А.

Клапанная болезнь сердца. Рекомендации ЕОК 2017г.Ординатор кафедры кардиологии и ССХ ИПО Зорина Е.А.

Слайд 2Вопросы, на которые необходимо ответить при обследовании пациентов, планируемых на

клапанное вмешательство
Насколько тяжелая КБС?
Какова этиология КБС?
Есть ли у пациента клинические

симптомы?
Связаны ли эти симптомы с клапанным заболеванием?
Есть ли у асимптомного пациента признаки того, что исход заболевания ухудшится, если вмешательство будет отложено?
Каковы ожидаемая продолжительность жизни пациентаа и ожидаемое качество жизни?
Перевешивает ли ожидаемая польза от вмешательства его риски?
Каков оптимальный характер вмешательства? Хирургическая замена клапана (механическим или биологическим протезом), хирургическая пластика клапана или транскатетерная процедура?
Достаточны ли имеющиеся ресурсы клиники (опыт клиники и результативность каждого варианта вмешательств) для планируемого вмешательства?
Каковы пожелания пациента?

Вопросы, на которые необходимо ответить при обследовании пациентов, планируемых на клапанное вмешательствоНасколько тяжелая КБС?Какова этиология КБС?Есть ли

Слайд 5Ключевые положения
Тщательные осмотр, изучение анамнеза и симптомов пациента имеют решающее

значение для диагностики и лечения КБС.
ЭхоКГ является ключевым методом диагностики

КБС, оценки её выраженности и прогноза. Остальные неинвазивные исследования, такие, как стресс-тесты, МРТ, компьютерная томография (КТ), флюороскопия и  биомаркёры, являются дополнительными, а  инвазивные исследования, кроме предоперационной КАГ, ограничиваются только теми ситуациями, когда неинвазивные исследования не информативны.
Стратификация риска имеет важное значение для принятия решения о  соотношении риска вмешательства против ожидаемого естественного течения КБС.
.
Ключевые положения Тщательные осмотр, изучение анамнеза и симптомов пациента имеют решающее значение для диагностики и лечения КБС. ЭхоКГ является

Слайд 6Ключевые положения
Принятие решения в  отношении пожилых пациентов требует учёта специальных

условий, в том числе, ожидаемой продолжительности и  качества жизни, сопутствующих заболеваний

и общего состояния (астенизации).
Для обеспечения высококачественной медицинской помощи пациентам и обеспечения надлежащего уровня подготовки врачей необходимы Центры Клапанной Хирургии с  высокоспециализированными мультидисциплинарными командами специалистов, комплексным оборудованием и достаточным объемом процедур.
НОАК могут использоваться у пациентов с ФП и стенозом аорты, аортальной регургитацией, митральной регургитацией или биопротезами аортального клапана не ранее, чем через 3 мес. после имплантации, но противопоказаны при митральном стенозе и механических клапанных протезах
Ключевые положенияПринятие решения в  отношении пожилых пациентов требует учёта специальных условий, в том числе, ожидаемой продолжительности и  качества

Слайд 7Аортальная недостаточность
Эксцентрическая гипертрофия ЛЖ (гипертрофия миокарда +дилатация полости)
Систолическая дисфункция левого

желудочка
Особенности заполнения кровью артериального русла: снижение диастолического давления в аорте,

увеличение пульсового давления в аорте
«Фиксированный» сердечный выброс
Нарушение перфузии периферических
органов и тканей.
Недостаточность коронарного
кровообращения
Аортальная недостаточностьЭксцентрическая гипертрофия ЛЖ (гипертрофия миокарда +дилатация полости)Систолическая дисфункция левого желудочкаОсобенности заполнения кровью артериального русла: снижение диастолического

Слайд 8Аортальная недостаточность
I тон на верхушке ослаблен
Изменения II тона (усиление/ослабление)
Патологический III

тон
Диастолический шум на аорте

Аортальная недостаточностьI тон на верхушке ослабленИзменения II тона (усиление/ослабление)Патологический III тонДиастолический шум на аорте

Слайд 9Функциональный диастолический шум Флинта
Относительный стеноз митрального клапана. Возникает в результате

смещения передней створки клапана струей крови из аорты.

Функциональный диастолический шум ФлинтаОтносительный стеноз митрального клапана. Возникает в результате смещения передней створки клапана струей крови из

Слайд 13Медикаментозное лечение
Оперированным пациентам, у  которых сохраняются симптомы СН или гипертонии,

могут быть назначены иАПФ, БРА и  бета-блокаторы.
У пациентов с  синдромом

Марфана бета-блокаторы и/или лозартан могут замедлять дилатацию корня аорты и снижать риск аортальных осложнений; их следует рассматривать как на  дооперационном, так и на послеоперационном этапе.
Женщинам с  синдромом Марфана и  диаметром аорты >45  мм настоятельно рекомендуется воздержаться от  беременности до  хирургического лечения из-за высокого риска диссекции.
Медикаментозное лечениеОперированным пациентам, у  которых сохраняются симптомы СН или гипертонии, могут быть назначены иАПФ, БРА и  бета-блокаторы.У

Слайд 14Динамическое наблюдение
Все бессимптомные пациенты с  выраженной аортальной недостаточностью

и нормальной функцией ЛЖ должны проходить обследование не менее 1 раза в год.


У пациентов с впервые установленным диагнозом, или при существенной динамике в размерах ЛЖ и/или фракции выброса, или приближении к пороговым значениям показаний к операции, обследования следует выполнять с интервалом 3-6 мес. В сомнительных случаях может быть полезным определение уровня BNP, так как его прирост в динамике указывает на снижение сократительной функции ЛЖ.
Пациентам с минимальной и умеренной аортальной недостаточностью можно проводить клинический осмотр ежегодно, а ЭхоКГ выполнять 1 раз в 2 года.
При дилатации восходящей аорты (>40 мм) рекомендуется выполнить КТ или МРТ. Дальнейший мониторинг размеров аорты следует выполнять методом ЭхоКГ и/или МРТ. Любой прирост диаметра >3 мм должен быть подтвержден КТ ангиографией/ МРТ и сопоставлен с исходными данными.
Динамическое наблюдение  Все бессимптомные пациенты с  выраженной аортальной недостаточностью и нормальной функцией ЛЖ должны проходить обследование не менее

Слайд 15Ключевые положения
При аортальной недостаточности необходима оценка морфологии клапана, механизма и выраженности

регургитации, а  также тщательная оценка дилатации аорты.  
У бессимптомных

пациентов с  тяжелой аортальной недостаточностью обязательным является тщательное динамическое наблюдение за  общим состоянием, размером и функцией ЛЖ.
Самым значимым показанием к хирургическому вмешательству на  клапане является наличие клинических симптомов (спонтанных или при нагрузочных пробах) и/или документированная ФВ ЛЖ 50 мм.
У пациентов с расширенной аортой выявление заболевания аорты и  точное определение размеров аорты имеют решающее значение для определения сроков и характера вмешательства.
У части пациентов, оперирующихся в экспертных центрах, вместо протезирования аортального клапана следует рассматривать возможность реконструкции аортального клапана и  клапан-сберегающей хирургии аорты.
Ключевые положенияПри аортальной недостаточности необходима оценка морфологии клапана, механизма и выраженности регургитации, а  также тщательная оценка дилатации аорты.

Слайд 16Стеноз аортального клапана
Концентрическая гипертрофия ЛЖ
Диастолическая дисфункция
Фиксированный ударный объем
Нарушения коронарной перфузии
Систолическая

дисфункция
ЛЖ на поздних стадиях
заболевания

Стеноз аортального клапанаКонцентрическая гипертрофия ЛЖДиастолическая дисфункцияФиксированный ударный объемНарушения коронарной перфузииСистолическая дисфункция ЛЖ на поздних стадиях заболевания

Слайд 17Стеноз аортального клапана
Ослабление I тона
III и IV патологические тоны
Систолический шум

(проводится на сосуды шеи, проекции грудной и брюшной аорты)

Стеноз аортального клапанаОслабление I тонаIII и IV патологические тоныСистолический шум (проводится на сосуды шеи, проекции грудной и

Слайд 21Динамическое наблюдение
Асимптомный тяжелый аортальный стеноз следует повторно обследовать

не  реже 1 раза в  6 мес. на  предмет появления

клинической симптоматики (снижение толерантности к  физической нагрузке, в  идеале  — с  использованием нагрузочных тестов, если симптоматика неоднозначна) и  изменений ЭхоКГ-параметров. Должна быть рассмотрена необходимость определения динамики уровня натрийуретического пептида.
Пациентов с  легким и  умеренным аортальным стенозом и  выраженной кальцификацией, следует обследовать ежегодно.
У  более молодых пациентов с легким аортальным стенозом и без значимой кальцификации интервалы между повторными обследованиями могут быть увеличены до 2-3 лет.
Динамическое наблюдение  Асимптомный тяжелый аортальный стеноз следует повторно обследовать не  реже 1 раза в  6 мес.

Слайд 22Ключевые положения
Диагноз тяжелого аортального стеноза требует оценки ПАК, скорости потока

крови, градиента давления (наиболее надежное измерение), функции желудочка, его размера

и  толщины стенки, степени кальцификации клапана и  артериального давления, а также общего состояния пациента.
Оценка тяжести стеноза аортального клапана у  пациентов с  низким градиентом и  сохранной ФВ остается особенно сложной.
Основным показанием для вмешательства остаются клинические симптомы аортального стеноза (спонтанные или под действием стресс-тестов).
Наличие предикторов быстрого появления симптомов может быть основанием для превентивного хирургического вмешательства у  асимптомных пациентов, особенно с низким хирургическим риском.
Несмотря на последние данные свидетельствующие в пользу TAVI у пожилых пациентов, с высоким риском хирургического вмешательства, особенно при осуществимости трансфеморального доступа, выбор между TAVI и ХПАК должен осуществляться Клапанной Группой после тщательного всестороннего обследования пациента, с  индивидуальной оценкой рисков и преимуществ.
Ключевые положенияДиагноз тяжелого аортального стеноза требует оценки ПАК, скорости потока крови, градиента давления (наиболее надежное измерение), функции

Слайд 23Митральная недостаточность
Эксцентрическая гипертрофия и дилатация ЛП и ЛЖ
Снижение эффективного СВ
Легочная

гипертензия (не всегда)

Митральная недостаточностьЭксцентрическая гипертрофия и дилатация ЛП и ЛЖСнижение эффективного СВЛегочная гипертензия (не всегда)

Слайд 24Митральная недостаточность
Ослабление I тона
Акцент II тона на легочной артерии
Патологический III

тон
Систолический шум на верхушке

Митральная недостаточностьОслабление I тонаАкцент II тона на легочной артерииПатологический III тонСистолический шум на верхушке

Слайд 25Функциональный диастолический шум Кумбса
Значительная дилатация ЛЖ и ЛП при отсутствии

расширения фиброзного кольца клапана

Функциональный диастолический шум КумбсаЗначительная дилатация ЛЖ и ЛП при отсутствии расширения фиброзного кольца клапана

Слайд 29Медикаментозная терапия
При острой митральной недостаточности для уменьшения давления наполнения используются

нитраты и диуретики. Инотропные агенты и внутриаортальный баллонный контрпульсатор используются при гипотензии

и гемодинамической нестабильности.
Следует рассматривать назначение иАПФ при развитии СН у пациентов с хронической митральной недостаточностью, которые не могут быть прооперированы, или с сохраняющимися после хирургии симптомами. Использование бета-блокаторов и  спиронолактона (или эплеренона) также является уместным.
Медикаментозная терапияПри острой митральной недостаточности для уменьшения давления наполнения используются нитраты и диуретики. Инотропные агенты и внутриаортальный баллонный контрпульсатор

Слайд 30Динамическое наблюдение
Бессимптомные пациенты с  тяжелой митральной недостаточностью и  ФВ ЛЖ

>60% должны быть осмотрены и выполнять ЭхоКГ каждые 6 мес. При

достижении показаний к  оперативному лечению, раннее хирургическое вмешательство  — в течение 2 мес.— ассоциировано с лучшими результатами.
Асимптомные пациенты с  умеренной митральной недостаточностью и  сохранной функцией ЛЖ могут наблюдаться 1 раз в год, и выполнять Эхо-КГ раз в 1-2 года.
Динамическое наблюдениеБессимптомные пациенты с  тяжелой митральной недостаточностью и  ФВ ЛЖ >60% должны быть осмотрены и выполнять ЭхоКГ каждые

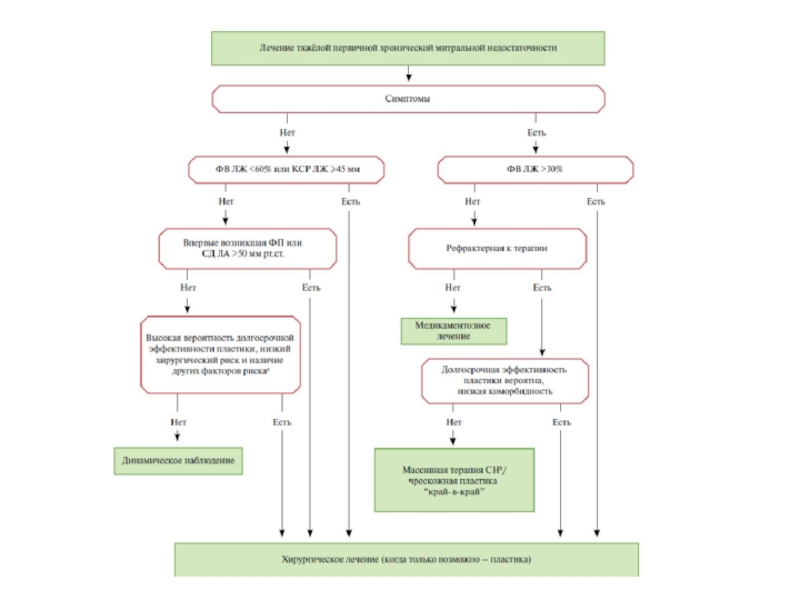
Слайд 31Ключевые моменты
ЭхоКГ необходима для оценки этиологии митральной недостаточности, анатомии

и  функции клапана. Для оценки тяжести митральной недостаточности необходим интегративный

подход.
Показания к  вмешательству при первичной митральной недостаточности определяются симптомами и  стратификацией риска, которые включают оценку функции и  размера ЛЖ, ФП, систолическое давление в лёгочной артерии и размер ЛП.
Ключевые моменты ЭхоКГ необходима для оценки этиологии митральной недостаточности, анатомии и  функции клапана. Для оценки тяжести митральной

Слайд 32Ключевые моменты
При вторичной митральной недостаточности нет убедительных доказательств преимуществ в 

выживаемости после вмешательств на митральном клапане. Однако в случае выполнения АКШ рекомендуется

одномоментное оперативное лечение митральной недостаточности. Кроме того оперативное лечение может рассматриваться у  пациентов, имеющих клинические проявления поражения клапана без положительной динамики, на  фоне оптимальной лекарственной терапии (включая СРТ по  показаниям), и у пациентов с низким хирургическим риском без показаний к реваскуляризации.
Пластика митрального клапана является предпочтительным методом лечения, но  протезирование митрального клапана следует рассматривать у пациентов с  неблагоприятными морфологическими особенностями.
Чрескожная пластика “край-в-край” может быть рекомендована больным с высоким хирургическим риском, кроме безнадёжных.

Ключевые моментыПри вторичной митральной недостаточности нет убедительных доказательств преимуществ в  выживаемости после вмешательств на митральном клапане. Однако в случае

Слайд 33Митральный стеноз
Гипертрофия и дилатация ЛП
Легочная гипертензия (артериальная)
Гипертрофия и дилатация ПЖ
«Фиксированный»

ударный
обьем

Митральный стенозГипертрофия и дилатация ЛПЛегочная гипертензия (артериальная)Гипертрофия и дилатация ПЖ«Фиксированный» ударный обьем

Слайд 34Митральный стеноз
Усиленный «хлопающий» I тон.
Акцент и расщепление II тона на

легочной артерии
Тон открытия митрального клапана
Диастолический
шум
на верхушке
с пресистолическим


усилением
Митральный стенозУсиленный «хлопающий» I тон.Акцент и расщепление II тона на легочной артерииТон открытия митрального клапанаДиастолический шум на

Слайд 35Функциональный шум Грэма-Стилла

Функциональный шум  Грэма-Стилла

Слайд 39Медикаментозное лечение
Антикоагулянтная терапия:
впервые возникшая или пароксизмальная ФП
Синусовый ритм при

наличии системной тромбоэмболии в анамнезе; тромб в ЛП; феномен спонтанного

эхо-контрастирования или увеличения ЛП (диаметр >50 мм в M-режиме или объем ЛП >60 мл/м2) (IIa)

Медикаментозное лечениеАнтикоагулянтная терапия: впервые возникшая или пароксизмальная ФПСинусовый ритм при наличии системной тромбоэмболии в анамнезе; тромб в

Слайд 40Динамическое наблюдение
Асимптомные пациенты с клинически значимым митральным стенозом, которым вмешательство не выполнялось,

должны выполнить ЭхоКГ и клинически обследоваться ежегодно.
Пациенты с умеренным стенозом  — обследования

не  чаще одного раза в 2-3 года.
Динамическое наблюдениеАсимптомные пациенты с клинически значимым митральным стенозом, которым вмешательство не выполнялось, должны выполнить ЭхоКГ и клинически обследоваться ежегодно.Пациенты с умеренным

Слайд 41Ключевые положения
Большинству пациентов с  тяжелым митральным стенозом и  благоприятной анатомией

клапана в настоящее время выполняют ЧMК.
Выбор типа вмешательства у пациентов с неблагоприятной анатомией

все еще является предметом дискуссий, и  многофакторность прогноза результатов ЧМК следует принимать во внимание.
Ключевые положенияБольшинству пациентов с  тяжелым митральным стенозом и  благоприятной анатомией клапана в настоящее время выполняют ЧMК.Выбор типа вмешательства

Слайд 42Трикуспидальная недостаточность
Эксцентрическая гипертрофия ПЖ и ПП
Застой крови в венах большого

круга кровообращения
Снижение сердечного выброса

Трикуспидальная недостаточностьЭксцентрическая гипертрофия ПЖ и ППЗастой крови в венах большого круга кровообращенияСнижение сердечного выброса

Слайд 43Трикуспидальная недостаточность
Систолический шум в IV точке аускультации (усиливается на вдохе

– признак Риверо-Корвалло – увеличение венозного притока к правым отделам

сердца)
Трикуспидальная недостаточностьСистолический шум в IV точке аускультации (усиливается на вдохе – признак Риверо-Корвалло – увеличение венозного притока

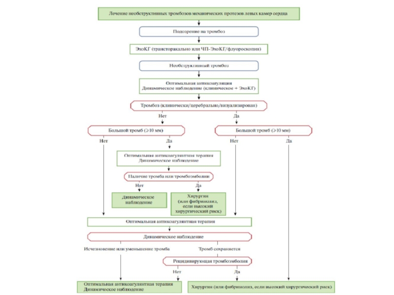
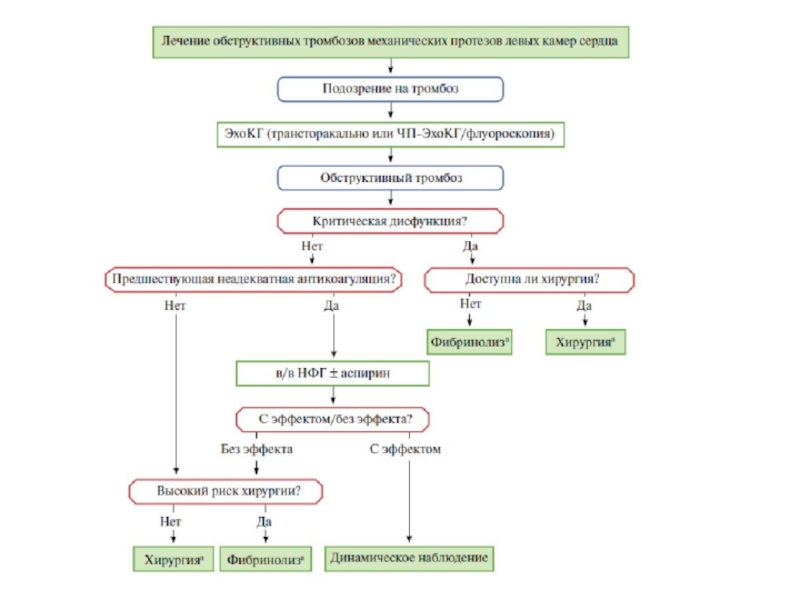
Слайд 46Антикоагулянтная терапия при механических протезах клапанов

Антикоагулянтная терапия при механических протезах клапанов

Слайд 47Антикоагулянтная терапия при механических протезах клапанов

Антикоагулянтная терапия при механических протезах клапанов

Слайд 48Антикоагулянтная терапия при биологических механических протезах клапанов

Антикоагулянтная терапия при биологических механических протезах клапанов

Слайд 52ИБС и КБС

ИБС и КБС

Слайд 58Спасибо за внимание

Спасибо за внимание

Обратная связь

Если не удалось найти и скачать доклад-презентацию, Вы можете заказать его на нашем сайте. Мы постараемся найти нужный Вам материал и отправим по электронной почте. Не стесняйтесь обращаться к нам, если у вас возникли вопросы или пожелания:

Email: Нажмите что бы посмотреть 

Что такое TheSlide.ru?

Это сайт презентации, докладов, проектов в PowerPoint. Здесь удобно  хранить и делиться своими презентациями с другими пользователями.


Для правообладателей

Яндекс.Метрика