Разделы презентаций


КОЛЛОИДНАЯ ХИМИЯ

Содержание

Коллоидная химия ‒ …… наука о поверхностных явлениях и дисперсных системах.… наука о коллоидном состоянии вещества.… физика и химия реальных тел.

Слайды и текст этой презентации

Слайд 1КОЛЛОИДНАЯ ХИМИЯ
Лекция 1

Предмет и объекты исследования
коллоидной химии.
Общая характеристика дисперсных систем

КОЛЛОИДНАЯ ХИМИЯЛекция 1Предмет и объекты исследованияколлоидной химии.Общая характеристика дисперсных систем

Слайд 2Коллоидная химия ‒ …
… наука о поверхностных явлениях и дисперсных

системах.
… наука о коллоидном состоянии вещества.
… физика и химия реальных

тел.
Коллоидная химия ‒ …… наука о поверхностных явлениях и дисперсных системах.… наука о коллоидном состоянии вещества.… физика

Слайд 4Термин «коллоид» (от греч. kolla+eidos («клей» + «вид») слово, означающее

«имеющие вид клея».) ввел английский ученый Т.Грэм в 1861 г,

которого принято считать основоположником коллоидной химии. Грэм считал, что все вещества в природе следует разделить на две группы кристаллоиды, образующие обычные растворы и коллоиды, дающие коллоидные растворы, по многим свойствам отличающиеся от обычных растворов. Грэм предпринял систематические исследования коллоидных растворов.
Термин «коллоид» (от греч. kolla+eidos («клей» + «вид») слово, означающее «имеющие вид клея».) ввел английский ученый Т.Грэм

Слайд 5 Впоследствии было выяснено, что Грэм ошибался, следовало бы говорить

не об особых веществах коллоидах, а об особом гетерогенно-дисперсном состоянии

вещества.
Впоследствии было выяснено, что Грэм ошибался, следовало бы говорить не об особых веществах коллоидах, а об

Слайд 6 Томас Грэм (20.12.1805, Глазго, 11.9.1869, Лондон), 
английский химик, 

В 1837 - 55 профессор Лондонского университетс-кого колледжа, затем директор Монетного двора. 
С 1836 член Лондонского королевского общества.

Грэм один из основателей Лондонского химическо-го общества,с 1841 был его первым президентом. 
В 1829 Г. открыл закон, согласно которому  ско-рость диффузии газа обратно пропорциональна 
корню квадратному из его плотности. 
В 1833 на примере кислот мета-, пиро и ортофос-форной опроверг ошибочный взгляд, будто все кислоты одноосновны. 
В 1846- 49 г.  установил наличие внутреннего
трения в газах. 
В 1861 показал, что по способности диффундировать через животную перепонку  
все вещества делятся на два класса —кристаллоиды и коллоиды.
Томас Грэм (20.12.1805, Глазго, 11.9.1869, Лондон),    английский химик,    В 1837 - 55 профессор Лондонского университетс-кого колледжа, затем директор Монетного двора. 

Слайд 7Коллоидная химия- наука о дисперсных системах и поверхностных явлениях, взаимосвязи

физико-химических и механических свойств дисперсных систем.


Дисперсные системы – гетерогенные

системы, которые состоят, по крайней мере, их двух фаз, и одна из них прерывная – дисперсная фаза, а вторая непрерывная – дисперсионная среда.


Фаза – (термодинамическая) – гомогенная часть гетерогенной системы с постоянными или непрерывно меняющимися от точки к точке интенсивными переменными.
Коллоидная химия- наука о дисперсных системах и поверхностных явлениях, взаимосвязи физико-химических и механических свойств дисперсных систем. Дисперсные

Слайд 9





Коллоидные растворы золота полученные Майклом Фарадеем

Коллоидные растворы золота полученные Майклом Фарадеем

Слайд 14Основные понятия:
Дисперсность ‒ мерой её служит удельная поверхность (Sуд). Sуд

‒ площадь раздела фаз, приходящаяся на единицу массы или объёма

дисперсной фазы.
Sуд = 6 · а-1
Гетерогенность ‒ мерой её служит поверхностное натяжение (σ ‒ величина энергии единицы поверхности).
Основные понятия:Дисперсность ‒ мерой её служит удельная поверхность (Sуд). Sуд ‒ площадь раздела фаз, приходящаяся на единицу

Слайд 15Дисперсная система ‒ совокупность диспергированных частиц вместе со средой, в

которой они распределены.
Дисперсные системы
Гомогенные
Истинный раствор
Коллоидный раствор
Гель
Гетерогенные

Дисперсная система ‒ совокупность диспергированных частиц вместе со средой, в которой они распределены.Дисперсные системыГомогенныеИстинный растворКоллоидный растворГельГетерогенные

Слайд 17Дисперсная фаза (ДФ) ‒ совокупность диспергированных частиц, размеры которых больше

молекулярных.
Дисперсионная среда (ДС) ‒ однородная непрерывная фаза, в которой возможен

переход из одной точки в другую без выхода за пределы этой фазы.
Дисперсность и гетерогенность связаны друг с другом GS = σ · S. Для объекта коллоидной химии, дисперсной системы, GS велика, что делает его термодинамически неустойчивым.
Дисперсная фаза (ДФ) ‒ совокупность диспергированных частиц, размеры которых больше молекулярных.Дисперсионная среда (ДС) ‒ однородная непрерывная фаза,

Слайд 19Признаки объектов коллоидной химии

Признаки объектов коллоидной химии

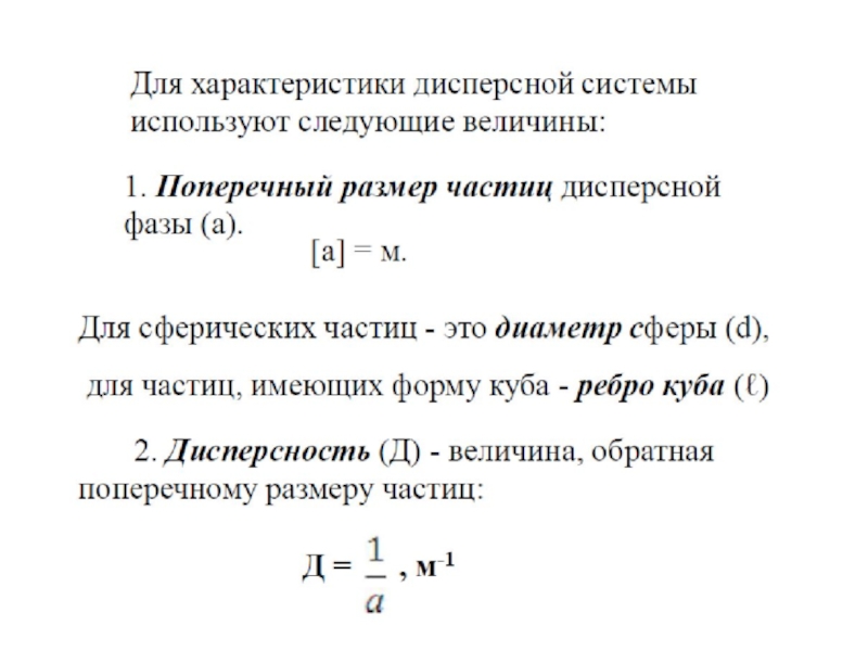
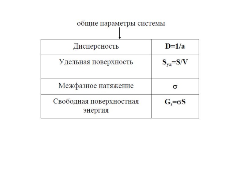
Слайд 22 Поперечный размер частицы (а) – диаметр для сферических частиц (d)

и длина ребра для кубических частиц (l).
Дисперсность (D) – величина,

обратная поперечному размеру частицы: D=1/a.

Удельная поверхность (Sуд) – межфазная поверхность, приходящаяся на единицу объема или массы дисперсной фазы:

Поперечный размер частицы (а) – диаметр для сферических частиц (d) и длина ребра для кубических частиц (l).

Поперечный размер частицы (а) – диаметр для сферических частиц (d) и длина ребра для кубических частиц (l).	Дисперсность

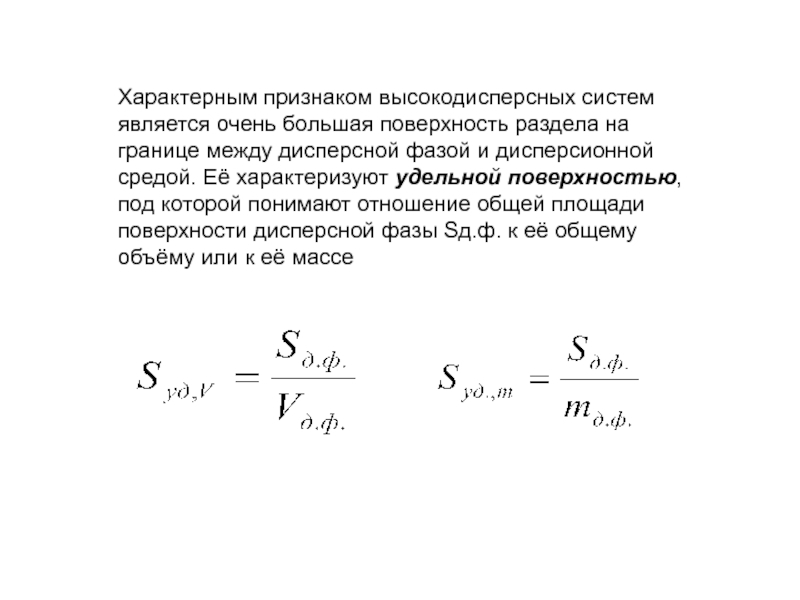
Слайд 23Характерным признаком высокодисперсных систем является очень большая поверхность раздела на

границе между дисперсной фазой и дисперсионной средой. Её характеризуют удельной

поверхностью, под которой понимают отношение общей площади поверхности дисперсной фазы Sд.ф. к её общему объёму или к её массе
Характерным признаком высокодисперсных систем является очень большая поверхность раздела на границе между дисперсной фазой и дисперсионной средой.

Слайд 24Зависимость удельной поверхности от размера частиц
II – высокодисперсные, коллоидные (наносистемы)
10-9

< a < 10-7
III – среднедисперсные (микрогетерогенные)
10-7 < a

10-5

IV – грубодисперсные
a > 10-5

Зависимость удельной поверхности от размера частицII – высокодисперсные, коллоидные (наносистемы)10-9 < a < 10-7III – среднедисперсные (микрогетерогенные)10-7

Слайд 25По размеру частиц ДФ
По характеру взаимодействия ДФ с ДС
По

агрегатному состоянию ДФ и ДС
По силе взаимодействия частиц ДФ
Классификации дисперсных

систем
По размеру частиц ДФ По характеру взаимодействия ДФ с ДСПо агрегатному состоянию ДФ и ДСПо силе взаимодействия

Слайд 26По размеру частиц ДФ

По размеру частиц ДФ

Слайд 29Пример:
Дисперсность частиц коллоидного золота 108 м-1. Принимая частицы золота

в виде кубиков определить, какую поверхность они могут покрыть, если

их плотно уложить в один слой. Масса коллоидных частиц золота 1 г. Плотность золота 19,6·103 кг/м3.
Пример: Дисперсность частиц коллоидного золота 108 м-1. Принимая частицы золота в виде кубиков определить, какую поверхность они

Слайд 30Особенности коллоидных систем
2. Термодинамическая неустойчивость
3. Невоспроизводимость (индивидуальность)
4. Способность к структурообразованию

Особенности коллоидных систем2. Термодинамическая неустойчивость3. Невоспроизводимость (индивидуальность)4. Способность к структурообразованию

Слайд 33Классификация дисперсных систем
по размерам частиц

Дисперсность - отношение площади поверхности

раздела к объему дисперсной фазы
D = S / V 

1/a, м-1 – величина, обратная размеру частиц

Удельная поверхность – площадь раздела фаз, приходящаяся на единицу массы (или объема)
Sуд = S/m = ka-1= D/; a=10-8м, S 106 м2/кг

Кривизна поверхности: Средняя кривизна a = ½ (1/R1 + 1/R2);
для сферы: a = ½ (1/R1 + 1/R2) = 1/r




Классификация дисперсных систем по размерам частицДисперсность - отношение площади поверхности раздела к объему дисперсной фазыD = S

Слайд 34 Связнодисперсные системы классифицируют по размера пор.
микропористые

размеры пор менее 2 нм; переходнопористые

2 – 200 нм;
макропористые более 200 нм
 
Связнодисперсные системы   классифицируют по размера пор.	микропористые   размеры пор менее    2

Слайд 38По характеру взаимодействия ДФ с ДС

По характеру взаимодействия ДФ с ДС

Слайд 39Классификация дисперсных систем

С) по термодинамической устойчивости (Г.Фрейндлих)

Лиофильные коллоидные системы

– высокодисперсные системы, образующиеся самопроизвольно из макроскопических фаз, и термодинамически

устойчивые как по отношению к укрупнению частиц дисперсной фазы, так и относительно их дальнейшего дробления до молекулярных размеров. Для таких систем характерно равновесное распределение частиц по размерам (10 мДж/м2)

К лиофобным дисперсным системам относят грубо- и высокодисперсные системы, термодинамически неравновесные вследствие значительного избытка свободной энергии, обусловленного как наличием высокоразвитой поверхности раздела фаз, так и сравнительно большими значениями поверхностного натяжения. Это приводит к протеканию в них различных процессов, ведущих к уменьшению дисперсности и, в конечном итоге, к разрушению дисперсной системы и разделению ее на макроскопические фазы.

Время жизни – количественная характеристика неустойчивости лиофобных дисперсных систем.
Классификация дисперсных систем С) по термодинамической устойчивости (Г.Фрейндлих)Лиофильные коллоидные системы – высокодисперсные системы, образующиеся самопроизвольно из макроскопических

Слайд 40ФРЕЙНДЛИХ (Freundlich), Герберт Макс
1880 - 1941
Герберт Макс Фрейндлих

– немецкий физико-химик. Родился в Берлине.
Учился в Мюнхенском и

Лейпцигском университетах (доктор философии, 1908). Преподавал в Лейпцигском университете, в 1911-1916 гг. в Высшей технической школе Брауншвейга, с 1916 г. работал в Институте физической химии и электрохимии кайзера Вильгельма в Берлине. С 1923 г. профессор Берлинского университета, с 1925 г. – Высшей технической школы в Берлине.
В 1933 г. эмигрировал в Англию, где преподавал в Университетском колледже в Лондоне. С 1938 г. профессор университета Миннесоты (США).
Основные работы относятся к коллоидной химии. Исследовал (с 1911) коагуляцию и устойчивость коллоидных растворов. Установил (1920-1922) зависимость адсорбции от температуры, подтвердил справедливость эмпирического уравнения изотермы адсорбции, которое вывел в 1888 г. голландский химик И. М. ван Бемелен (т.н. изотерма адсорбции Фрейндлиха). Открыл (1930) коллоидные системы, способные к обратимому гелеобразованию при постоянной температуре и покое. Установил способность твёрдообразных структур обратимо разрушаться (разжижаться) при механическом воздействии и назвал это явление тиксотропией. Использовал эффект тиксотропии в технологии силикатов. Занимался коллоидно-химическими проблемами, связанными с биологией и медициной.
ФРЕЙНДЛИХ (Freundlich), Герберт Макс1880 - 1941  Герберт Макс Фрейндлих – немецкий физико-химик. Родился в Берлине. 	Учился

Слайд 43По силе взаимодействия частиц ДФ

По силе взаимодействия частиц ДФ

Слайд 45В коллоидной химии под концентрацией чаще всего понимают число кинетических

единиц (частиц) в единице объема (), иногда вводят понятие грамм-частичной

концентрации (/)

Свободнодисперсные растворы – относительно разбавленные растворы, в которых частицы практически не взаимодействуют друг с другом, и доминирует взаимодействие частиц с дисперсионной средой.

Связнодисперсные растворы – достаточно концентрированные растворы, в которых частицы взаимодействуют друг с другом и образуют сетку.


Порог перколяции – концентрация частиц, при которой образуется связная сетка.

Классификация дисперсных систем

по концентрации

В коллоидной химии под концентрацией чаще всего понимают число кинетических единиц (частиц) в единице объема (), иногда

Слайд 46Классификация дисперсных систем


По агрегатному состоянию дисперсной фазы и дисперсной

среды

Классификация дисперсных систем По агрегатному состоянию дисперсной фазы и дисперсной среды

Слайд 47По агрегатному состоянию ДФ и ДС

По агрегатному состоянию ДФ и ДС

Слайд 49Классификация дисперсных систем

По топографическому признаку (по форме)

Если минимальные размеры

частиц каждой системы близки, то и удельная поверхность одного порядка

величины:
ламинарная 1 х 1 х 10-7 . Sуд = 2 107м-1
фибриллярная 1 х10-7 х 10-7 Sуд = 4 107м-1
корпускулярная 10-7 х 10-7 х 10-7 Sуд = 6 107м-1
Классификация дисперсных систем По топографическому признаку (по форме)Если минимальные размеры частиц каждой системы близки, то и удельная

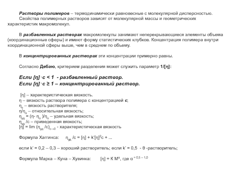
Слайд 50Растворы полимеров – термодинамически равновесные с молекулярной дисперсностью.
Свойства полимерных

растворов зависят от молекулярной массы и геометрических характеристик макромолекул.

В

разбавленных растворах макромолекулы занимают неперекрывающиеся элементы объема (координационные сферы) и имеют форму статистических клубков. Концентрация полимера внутри координационной сферы выше, чем в среднем по объему.

В концентрированных растворах эти концентрации примерно равны.

Согласно Дебаю, критерием разделения может служить параметр 1/[η]:

Если [η]с < 1 - разбавленный раствор.
Если [η]с  1 – концентрированный раствор.

[η] – характеристическая вязкость.
η – вязкость раствора полимера с концентрацией с;
ηо – вязкость растворителя;
η/ηо – относительная вязкость;
ηуд = (η- ηо )/ηо – удельная вязкость;
ηуд /с – приведенная вязкость;
[η] = lim (ηуд /с)c→0 - характеристическая вязкость

Формула Хаггинса: ηуд /с = [η] + k’[η]2c + ...

если k’ = 0,2 – 0,3 – хороший растворитель; если k’ = 0,5 -  -растворитель;

Формула Марка – Куна – Хувинка: [η] = К М, где  = 0,5 – 1,0
Растворы полимеров – термодинамически равновесные с молекулярной дисперсностью. 	Свойства полимерных растворов зависят от молекулярной массы и геометрических

Слайд 51Фуллере́ны, бакибо́лы или букибо́лы — молекулярные соединения, принадлежащие классу аллотропных форм

углерода (другие — алмаз, карбин и графит) и представляющие собой выпуклые

замкнутые многогранники, составленные из чётного числа трёхкоординированных атомов углерода. Своим названием эти соединения обязаны инженеру и дизайнеру Ричарду Бакминстеру Фуллеру, чьи геодезические конструкции построены по этому принципу. Первоначально данный класс соединений был ограничен лишь структурами, включающими только пяти- и шестиугольные грани. Заметим, что для существования такого замкнутого многогранника, построенного из n вершин, образующих только пяти- и шестиугольные грани, согласно теореме Эйлера для многогранников, утверждающей справедливость равенства | n | − | e | + | f | = 2 (где | n | , | e | и | f | соответственно количество вершин, ребер и граней), необходимым условием является наличие ровно 12 пятиугольных граней и n / 2 − 10 шестиугольных граней.

С 60

С 540

За открытие фуллеренов Крото, Смолли и Керлу в 1996 году была присуждена Нобелевская премия по химии

Фуллере́ны, бакибо́лы или букибо́лы — молекулярные соединения, принадлежащие классу аллотропных форм углерода (другие — алмаз, карбин и графит) и

Слайд 52Углеродные нанотрубки — это протяжённые цилиндрические структуры диаметром от одного

до нескольких десятков нанометров и длиной до нескольких сантиметров ,

состоящие из одной или нескольких свёрнутых в трубку гексагональных графитовых плоскостей и заканчивающиеся обычно полусферической головкой, которая может рассматриваться как половина молекулы фуллерена.
Углеродные нанотрубки — это протяжённые цилиндрические структуры диаметром от одного до нескольких десятков нанометров и длиной до

Слайд 53 Самоорганизующиеся коллоидные системы, растворы полимеров,
биологические структуры, т.е. системы разного

типа, для которых характерно
наличие упорядоченности, промежуточной между упорядоченностью твердых


кристаллов и обычных жидкостей, называют мягкой материей (soft matter).
Растворы поверхностно-активных веществ (ПАВ) являются одним из простейших
примеров самоорганизующихся мягких наносистем, размеры микроагрегатов –
мицелл которых составляют 1-500 нм

Поверхностно-активные вещества (ПАВ) - это амфифильные соединения,
которые адсорбируются на границе раздела фаз и уменьшают избыток
свободной энергии (поверхностное натяжение, ) на границе раздела.

Уравнение Лапласа:  p = 2/r

“Association colloids”

Самоорганизующиеся коллоидные системы, растворы полимеров, биологические структуры, т.е. системы разного типа, для которых характерно наличие упорядоченности, промежуточной

Слайд 54Крыса обыкновенная
Naked mole rat

Крыса обыкновеннаяNaked mole rat

Слайд 56Методы получения дисперсных систем
В) Конденсация
агрегация, концентрирование, кристаллизация
физическая,

химическая
А) Диспергирование
измельчение, дробление, распыление;
механическое, ультразвуковое, электродуговое

Методы получения дисперсных системВ)  Конденсация агрегация, концентрирование, кристаллизация физическая, химическаяА)   Диспергированиеизмельчение, дробление, распыление;механическое, ультразвуковое,

Слайд 57Получение дисперсных систем
измельчение крупных образцов вещества до частиц дисперсных размеров;


химический состав и агрегатное состояние вещества не меняется;
затрачивается внешняя

работа;

используют для получения грубодисперсных систем – производство цемента (1 млрд.т в год), измельчении руд полезных ископаемых, помол муки и т.д.

Получение дисперсных систем	измельчение крупных образцов вещества до частиц дисперсных размеров; 	химический состав и агрегатное состояние вещества не

Слайд 61основаны на ассоциации молекул в агрегаты из истинных растворов;

используют

для получения высокодисперсных систем;

не требуют затраты внешней работы;

появление

новой фазы происходит при пересыщении среды.

Конденсационные методы

основаны на ассоциации молекул в агрегаты из истинных растворов; используют для получения высокодисперсных систем; не требуют затраты

Слайд 62Физические конденсационные методы

Физические конденсационные методы

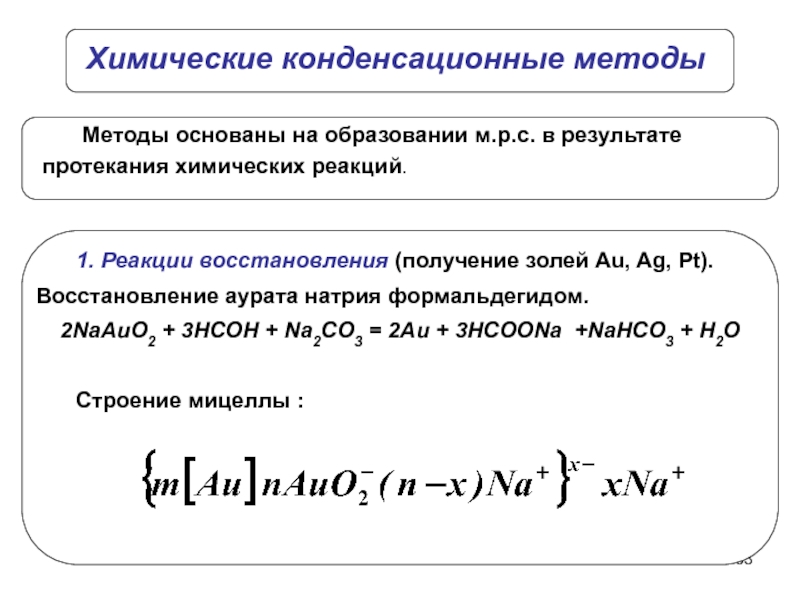
Слайд 63Химические конденсационные методы

Химические конденсационные методы

Слайд 65 3. Реакции окисления

Образование золя серы.
2H2Sр-р + O2 = 2S ↓+

2H2O

Строение мицеллы:

3. Реакции окисления	Образование золя серы.2H2Sр-р + O2 = 2S ↓+ 2H2O	Строение мицеллы:

Слайд 66 4. Реакции гидролиза
Получение золя гидроксида железа.

FeCl3 + 3H2O = Fe(OH)3

↓ + 3HCl

Cтроение мицеллы:

4. Реакции гидролиза	Получение золя гидроксида железа.FeCl3 + 3H2O = Fe(OH)3 ↓ + 3HCl	Cтроение мицеллы:

Слайд 67Метод пептизации

Метод пептизации

Слайд 68 Низкомолекулярные примеси (чужеродные электролиты) разрушают коллоидные системы.

Диализ – отделение

золей от низкомолекулярных примесей с помощью полупроницаемой мембраны.
Электродиализ – диализ,

ускоренный внешним электрическим полем.
Ультрафильтрация – электродиализ под давлением (гемодиализ).

Методы очистки дисперсных систем

Низкомолекулярные примеси (чужеродные электролиты) разрушают коллоидные системы. 	Диализ – отделение золей от низкомолекулярных примесей с помощью полупроницаемой

Слайд 69МЕТОДЫ ОЧИСТКИ ДИСПЕРСНЫХ СИСТЕМ
Фильтрация – способ разделения, основанный на пропускании

смеси через

пористую пленку.

Диализ (электродиализ)– способ удаления из дисперсных систем и коллоидных растворов низкомолекулярных соединений с помощью мембран.

Ультрафильтрация – продавливание разделяемой смеси через тонкие фильтры

Седиментация – разделение дисперсий в поле тяжести

МЕТОДЫ ОЧИСТКИ ДИСПЕРСНЫХ СИСТЕМФильтрация – способ разделения, основанный на пропускании смеси

Слайд 70ЗАДАЧИ К ЛЕКЦИИ 1

Задача 1-1

Как соотносятся удельные поверхности (s* =

S/V) наноразмерных объектов:
1 – пленки, площадью 1х1 м. толщиной

10 нм;
2 – нитей, сечением 10х10 нм и длиной 1 м;
3 – нитей цилиндрической формы длиной 1 м и радиусом 10 нм;
4 - кубических частиц с ребром 10 нм;
5 - сфер радиусом 10 нм ?

Задача 1-2

Определить поверхность раздела фаз (S) в 1 л пивной пены, если ее кратность составляет L =100, а диаметр пузырьков 250мкм. Кратность пены – это отношение общего объема пены к объему жидкости:
L = Vпены/Vжидкости



ЗАДАЧИ К ЛЕКЦИИ 1Задача 1-1Как соотносятся удельные поверхности (s* = S/V) наноразмерных объектов: 1 – пленки, площадью

Обратная связь

Если не удалось найти и скачать доклад-презентацию, Вы можете заказать его на нашем сайте. Мы постараемся найти нужный Вам материал и отправим по электронной почте. Не стесняйтесь обращаться к нам, если у вас возникли вопросы или пожелания:

Email: Нажмите что бы посмотреть 

Что такое TheSlide.ru?

Это сайт презентации, докладов, проектов в PowerPoint. Здесь удобно  хранить и делиться своими презентациями с другими пользователями.


Для правообладателей

Яндекс.Метрика