Разделы презентаций


Комплект слайдов по дисциплине ЛОГИСТИКА

Содержание

Содержание дисциплины «Логистика»1 Логистика как концепция управления предприятиями2 Логистический менеджмент в цепях поставокраспределение;концентрация;движение ресурсов.3 Логистический менеджмент на предприятии 4 Основные бизнес-процессы управления ценностью 5 Управление требованиями как бизнес-процесс6 Основные бизнес-процессы управления

Слайды и текст этой презентации

Слайд 1Комплект слайдов по дисциплине «ЛОГИСТИКА»
Тяпухин Алексей Петрович
заведующий кафедрой менеджмента


Оренбургского государственного университета,
доктор экономических наук, профессор

Комплект слайдов по дисциплине «ЛОГИСТИКА»Тяпухин Алексей Петрович заведующий кафедрой менеджмента Оренбургского государственного университета, доктор экономических наук, профессор

Слайд 2Содержание дисциплины «Логистика»
1 Логистика как концепция управления предприятиями
2 Логистический менеджмент

в цепях поставок
распределение;
концентрация;
движение ресурсов.
3 Логистический менеджмент на предприятии
4 Основные

бизнес-процессы управления ценностью
5 Управление требованиями как бизнес-процесс
6 Основные бизнес-процессы управления цепями поставок
Содержание дисциплины «Логистика»1 Логистика как концепция управления предприятиями2 Логистический менеджмент в цепях поставокраспределение;концентрация;движение ресурсов.3 Логистический менеджмент на

Слайд 3Список рекомендуемой литературы
1 Аникин, Б. А. Коммерческая логистика: учеб. /

Б. А. Аникин, А. П. Тяпухин. - М.: Проспект, ТД

«Велби», 2005. – 437 с. (переиздан в 2006, 2007, 2008, 2009 гг.)
2 Тяпухин, А.П. Проектирование товаропроводящих систем на основе логистики: учеб. пособие / А. П. Тяпухин, А. И. Голощапова, Е. Н. Лындина. – М.: Финансы и статистика, 2007. – 240 с.
3 Бауэрсокс, Д. Логистика: интегрированная цепь поставок / Д. Бауэрсокс, Д. Клосс / Пер. с англ. – М.: ЗАО «Олимп – Бизнес», 2001. – 640 с.
4 Сток, Дж. Р., Стратегическое управление логистикой/ Дж. Р. Сток, Д. М. Ламберт. – Пер. с англ. – ИНФРА-М, 2005. – 797 с.
5 Джонсон, Дж. Современная логистика / Дж. Джонсон, Д. Вуд, Д. Вордлоу, П. Мерфи: Пер. с англ. – М.: Изд. дом «Вильямс», 2002. – 624 с.
6 Кристофер, М. Логистика и управление цепочками поставок / М. Кристофер/ Под общ. ред. В. С. Лукинского. – СПб.: Питер. 2004. – 316 с.
7 Управление цепями поставок: справочник / Под ред. Дж. Готторны: пер с англ. – М.: Инфра-М, 2008. – 670 с.
8 Уотерс Д. Логистика. Управление цепью поставок / Д. Уотерс: пер. с англ. – М.: ЮНИТИ-ДАНА, 2003. – 503 с.
9 Скавронек, Ч. Логистика на предприятии: учеб. – метод. пособие / Ч. Скавронек, З. Сариуш-Вольский / Пер. с польского. – М.: Финансы и статистика, 2003. – 396 с.
10 Харрiсон, А. Управлiння логiстикою: Розробка стратегiй логiстичних операцiй / А. Харрiсон, В. Х. Ремко: Пер. з англ.; За наук. ред. О. Е. Мiхейцева. – Днiпропетровськ: Баланс Бiзнес Букс, 2007. – 368 с.
Список рекомендуемой литературы1 Аникин, Б. А. Коммерческая логистика: учеб. / Б. А. Аникин, А. П. Тяпухин. -

Слайд 4Список рекомендуемой литературы (продолжение)
11 Сергеев, В. И. Менеджмент в бизнес-логистике

/ В. И. Сергеев. – М.: Информационно-издательский дом «Филинъ», 1997.

– 772 с.
12 Логистика: Учебное пособие/ Под ред. Б. А. Аникина. - М.: ИНФРА - М, 1997. - 327 с.
13 Практикум по логистике: Учеб. пособие / Под ред. Б. А. Аникина. – М.: ИНФРА – М, 1999. – 270 с.
14 Степанов, В. И. Логистика: учебник / В. И. Степанов. – М.: ТК Велби, изд-во Проспект, 2006. – 488 с.
15 Неруш, Ю. М. Коммерческая логистика: учебник для вузов / Ю. М. Неруш. - М.: Банки и биржи, ЮНИТИ, 1997. – 271 с.
16 Гаджинский, А. М. Логистика: учебник / А. М. Гаджинский. – М.: Информационно-внедренческий центр «Маркетинг», 1998. – 228 с.
17 Новиков, О. А. Коммерческая логистика: учеб. пособие / О. А. Новиков, С. А. Уваров. – СПб.: Изд-во СПбГУЭФ, 1995. – 110 с.
18 Козловский, В. А. Производственный и операционный менеджмент: учебник / В. А. Козловский, Т. В. Маркина, В. М. Макаров . – СПб.: Специальная литература, 1998. – 366 с.
Список рекомендуемой литературы (продолжение)11 Сергеев, В. И. Менеджмент в бизнес-логистике / В. И. Сергеев. – М.: Информационно-издательский

Слайд 5Варианты действий потребителя Р в условиях выбора продукта на одном

из двух предприятий – А или Б

Варианты действий потребителя Р в условиях выбора продукта на одном из двух предприятий – А или Б

Слайд 6Задача 1. Себестоимость продукции на предприятии А составляет 80 руб./ед.,

в том числе условно-переменные затраты – 50 руб./ед. Насколько снизится

себестоимость продукции, если при сохранении валовых условно-постоянных затрат предприятие увеличит первоначальный объем выпуска продукции на 20 %?

Решение: Очевидно, что в случае, когда предприятие А не ставит целью увеличение выпуска продукции, ее удельная себестоимость составляет


где 30 руб./ед. – удельные условно-постоянные затраты предприятия А.
Если же предприятие А решит увеличить выпуск продукции, то ее себестоимость должна уменьшиться на величину ,

т. е за счет разнесения условно-постоянных затрат не на 100, а на 120 % продукции. В результате данного решения себестоимость продукции будет равна:


Это означает, что при установившейся цене на продукцию в 100 руб./ед. прибыль предприятия возрастет на 5 руб./ед., т. е. создается определенный резерв для снижения цены, например, до 97 руб./ед. При этом прирост прибыли предприятия составит 2 руб./ед.

Задача 1. Себестоимость продукции на предприятии А составляет 80 руб./ед., в том числе условно-переменные затраты – 50

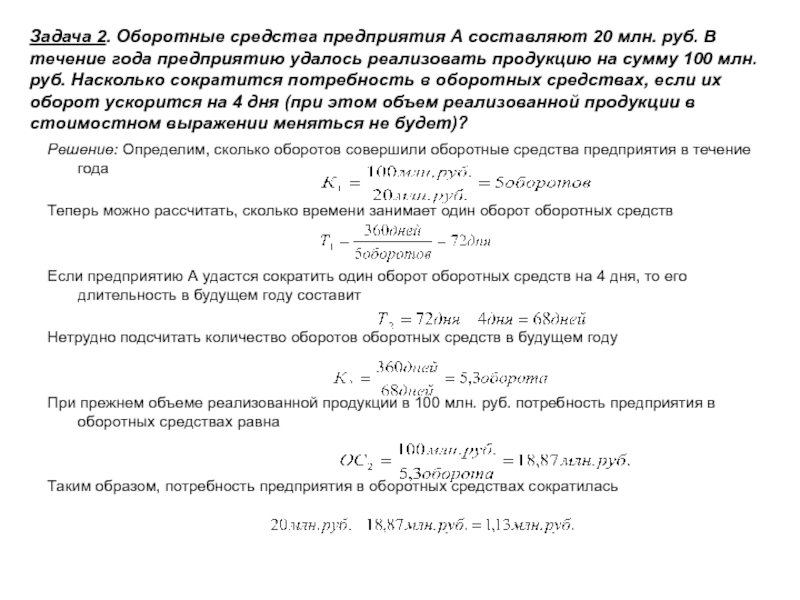
Слайд 7Задача 2. Оборотные средства предприятия А составляют 20 млн. руб.

В течение года предприятию удалось реализовать продукцию на сумму 100

млн. руб. Насколько сократится потребность в оборотных средствах, если их оборот ускорится на 4 дня (при этом объем реализованной продукции в стоимостном выражении меняться не будет)?

Решение: Определим, сколько оборотов совершили оборотные средства предприятия в течение года

Теперь можно рассчитать, сколько времени занимает один оборот оборотных средств


Если предприятию А удастся сократить один оборот оборотных средств на 4 дня, то его длительность в будущем году составит

Нетрудно подсчитать количество оборотов оборотных средств в будущем году


При прежнем объеме реализованной продукции в 100 млн. руб. потребность предприятия в оборотных средствах равна


Таким образом, потребность предприятия в оборотных средствах сократилась

Задача 2. Оборотные средства предприятия А составляют 20 млн. руб. В течение года предприятию удалось реализовать продукцию

Слайд 8Непрерывное пополнение запасов в швейной промышленности

Непрерывное пополнение запасов в швейной промышленности

Слайд 9Поток создания ценности (банки кока-колы)

Поток создания ценности  (банки кока-колы)

Слайд 10Поток создания ценности (банки колы)

Поток создания ценности (банки колы)

Слайд 11Пример расчёта эффективности цикла процесса
Время механической обработки, пайки, сборки и

испытания ниппеля тормозного шланга составляет менее 3-х часов.
Суммарное время исполнения

заказа – от подачи сырья на линию до отгрузки готовой продукции – в среднем 12 восьмичасовых рабочих дней.

Пример расчёта эффективности цикла процессаВремя механической обработки, пайки, сборки и испытания ниппеля тормозного шланга составляет менее 3-х

Слайд 12Операции производственного процесса по установке детали на шасси автомобиля

Операции производственного процесса по установке детали на шасси автомобиля

Слайд 13Сравнение типичных показателей эффективности цикла процесса и показателей эффективности мирового

уровня

Сравнение типичных показателей эффективности цикла процесса и показателей эффективности мирового уровня

Слайд 15Основные виды потерь с позиции технологического и логистического процессов

Основные виды потерь с позиции технологического и логистического процессов

Слайд 16К вопросу: «Что такое логистика?»

К вопросу: «Что такое логистика?»

Слайд 17Сферы человеческой деятельности, в которых используется понятие «логистика»
- наука о

законах и формах мышления: формальная логика;
- военное искусство: управление перемещением

и материально-техническим обеспечением вооруженных сил;
- хозяйственная деятельность: управление материальными, информационными, финансовыми и сервисными потоками, а также потоками услуг
Сферы человеческой деятельности, в которых используется понятие «логистика»- наука о законах и формах мышления: формальная логика;- военное

Слайд 18Некоторые точки зрения зарубежных авторов на содержание понятия «логистика» («логистический

менеджмент»)

Некоторые точки зрения зарубежных авторов на содержание понятия «логистика» («логистический менеджмент»)

Слайд 19Некоторые точки зрения зарубежных авторов на содержание понятия «управление цепями

поставок»

Некоторые точки зрения зарубежных авторов на содержание понятия «управление цепями поставок»

Слайд 20Обзор точек зрения на управление цепями поставок

Обзор точек зрения на управление цепями поставок

Слайд 21Взаимосвязи между классификационными признаками понятия «управление цепями поставок»

Взаимосвязи между классификационными признаками понятия «управление цепями поставок»

Слайд 22Игорь Ансофф выделил четыре основных этапа развития экономики:
- 1820 -

1900 гг.– этап промышленной революции (этот этап нами в дальнейшем

использоваться не будет);
- 1900 - 1930 гг.– этап массового производства;
- 1930 - 1950 гг.– этап маркетинга;
- начиная с 1950 г. по настоящее время – постиндустриальный этап (по мнению Даниэла Белла) или век скидок (по мнению Питера Друкера).
Игорь Ансофф выделил четыре основных этапа развития экономики:- 1820 - 1900 гг.– этап промышленной революции (этот этап

Слайд 23Матрица сочетаний менеджмента, маркетинга и логистики как концепций управления предприятием

и как видов его деятельности
Концепции управления предприятием
Менеджмент Маркетинг

Логистика


Менеджмент
Виды деятельности
Маркетинг-менеджмент

Логистический менеджмент

Матрица сочетаний менеджмента, маркетинга и логистики как концепций управления предприятием и как видов его деятельностиКонцепции управления предприятиемМенеджмент

Слайд 24Логистика как концепция управления предприятиями

Логистика как концепция управления предприятиями

Слайд 25Содержание основных концепций управления предприятиями по Т. Дж. Ментзеру
Производственный (операционный)

менеджмент
Manufacturing and production system (производственные и промышленные системы)
Services (услуги)
Maintenance, repair,

and operations (обслуживание, ремонт и операции)
Product/service design (проектирование продукта и услуги)
Quality (качество)
Маркетинг
Marketing opportunity assessment (оценка возможностей рынка)
Customer value assessment (оценка ценности потребителя)
Forecasting demand based upon the potential of the first two (прогноз требований, основанный на возможностях первых двух)
Product/service management (управление продуктом или услугой)
Customer communication (including advertising, sales, promotion and public relation) (маркетинговые коммуникации (включая рекламу, продажи, продвижение и связи с общественностью)
Distribution channel strategy (стратегия каналов распределения)
Pricing (as an indicator of cost and value to the final customer and channel partners) (ценообразование как индикатор стоимости и ценности для конечного потребителя и партнёров по каналу)
Логистика
Transportation network, design and management (проектирование и управление транспортной сетью)
Warehousing techniques including location, design and management (техника складирования, включая расположение, проектирование и управление)
Materials handling management (управление обработкой материалов)
System wide inventory management (системное широкое управление запасами)
Order management and fulfillment (управление и выполнение заказов)
Procurement (приобретение)
Customer service (обслуживание потребителей)
Содержание основных концепций управления предприятиями по Т. Дж. МентзеруПроизводственный (операционный) менеджментManufacturing and production system (производственные и промышленные

Слайд 26Схема принципов управления А. Файоля в версии автора (концепция производственного

менеджмента)

Схема принципов управления А. Файоля в версии автора (концепция производственного менеджмента)

Слайд 27Схема принципов для менеджмента (по Э. Демингу) в версии автора

(концепция маркетинга)

Схема принципов для менеджмента (по Э. Демингу) в версии автора (концепция маркетинга)

Слайд 28Схема принципов вытягивающей производственной системы «Toyota Production System» (концепция логистики)

Схема принципов вытягивающей производственной системы «Toyota Production System» (концепция логистики)

Слайд 29
Основные тенденции развития логистики по версии Д. Дж. Бауэрсокса, Д. Дж.

Клосса и Т.П. Станка


Слайд 30Схема принципов управления цепями поставок и цепями ценности

Схема принципов управления цепями поставок и цепями ценности

Слайд 31Содержание и взаимосвязь комплексов менеджмента, маркетинга и логистики

Содержание и взаимосвязь комплексов менеджмента, маркетинга и логистики

Слайд 32Взаимосвязи основных концепций управления предприятиями на рынке «потребителя»

Взаимосвязи основных концепций управления предприятиями на рынке «потребителя»

Слайд 33Авторские определения логистических концепций
Управление цепями поставки
(«Supply Chain Management») –

концепция управления предприятиями, связанная с воздействием субъекта управления на линейно

упорядоченные звенья логистической системы (поставщиков и посредников), осуществляющих консолидацию / разукрупнение объектов логистического потока с целью доставки продукции и услуг конечным потребителям в определённое место по согласованной цене

Управление ценностью
(«Value Management») - концепция управления предприятиями, связанная с воздействием субъекта управления на ресурсы и траекторию их движения логистического потока с целью предоставления потребителям его объектов, расположенным на определённой территории, максимальной ценности в рамках заявленных ими показателей количества и качества продукции и/или услуг, а также времени и затрат на их доставку потребителям

Логистика (Logistics) – концепция управления предприятиями, связанная с воздействием субъекта управления на логистические потоки, перемещаемые по определённым траекториям с помощью звеньев логистической системы (поставщиков и посредников), осуществляющих консолидацию/разукрупнение объектов данных потоков с целью предоставления конечным потребителям, расположенным на определённой территории, максимальной ценности в рамках заявленных ими показателей количества, качества продукции и услуг и согласованных параметров времени и затрат на их производство и реализацию.
Авторские определения логистических концепцийУправление цепями поставки («Supply Chain Management») – концепция управления предприятиями, связанная с воздействием субъекта

Слайд 34Последовательность развития концепций управления предприятиями

Последовательность развития концепций управления предприятиями

Слайд 35Классификация бизнес-процессов модели государственного университета штата Огайо

Классификация бизнес-процессов модели государственного университета штата Огайо

Слайд 36Матрица сочетаний менеджмента, маркетинга и логистики как концепций управления предприятиями

и как видов их деятельности
Виды деятельности предприятий
Менеджмент




Маркетинг-
менеджмент



Логистический
менеджмент


Управление людьми

Концепции управления предприятиями
Менеджмент Маркетинг Логистика
Матрица сочетаний менеджмента, маркетинга и логистики как концепций управления предприятиями и как видов их деятельности Виды деятельности

Слайд 37Связи концепций управления предприятиями с основными бизнес-процессами (Ohio State University)

Связи концепций управления предприятиями с основными бизнес-процессами (Ohio State University)

Слайд 38Основные бизнес – процессы при реализации предприятием концепции производственного менеджмента

Основные бизнес – процессы при реализации предприятием концепции производственного менеджмента

Слайд 39Основные бизнес – процессы при реализации предприятием концепции маркетинга

Основные бизнес – процессы при реализации предприятием концепции маркетинга

Слайд 40Основные бизнес – процессы при реализации предприятием концепций производственного менеджмента

и маркетинга

Основные бизнес – процессы при реализации предприятием концепций производственного менеджмента и маркетинга

Слайд 41Основные бизнес – процессы при реализации предприятием концепции логистики

Основные бизнес – процессы при реализации предприятием концепции логистики

Слайд 42Основные бизнес-процессы и процессы управления в цепях поставок

Основные бизнес-процессы и процессы управления в цепях поставок

Слайд 43Определения логистики, управления цепями поставок и управления цепями ценности как

видов деятельности
Управление ценностью - это вид деятельности предприятий, включающий управление

отношениями с потребителями в течение долгосрочного периода времени; управление товаром и его коммерциализацию; финансовый менеджмент, учитывающий интересы участников цепей ценности; и логистический менеджмент, обеспечивающий доставку ценности потребителям.
Управление цепями поставок - это вид деятельности предприятий, включающий стратегический менеджмент сети этих предприятий; управление отношениями с поставщиками внутри и вне этой сети; логистический менеджмент и технологический менеджмент, которые формируют выполнение заказа и управление возвратами для создания и доставки ценности потребителям.
Если рассматривать логистику (но не логистический менеджмент) как вид деятельности предприятий, тогда можно получить следующее определение логистики.
Логистика - это вид деятельности предприятий, включающий управление ценностью, управление цепями поставок, а также управление требованиями, которое соединяет эти виды деятельности предприятий в единое целое.
Определения логистики, управления цепями поставок и управления цепями ценности как видов деятельностиУправление ценностью - это вид деятельности

Слайд 44Схема реализации процессного подхода в цепях поставок

Схема реализации процессного подхода в цепях поставок

Слайд 45Логистический менеджмент как вид коммерческой деятельности (операция анализа)

Логистический менеджмент как вид коммерческой деятельности (операция анализа)

Слайд 46Логистический менеджмент как вид коммерческой деятельности (операция анализа)
Горизонт планирования деятельности
Оперативный

Стратегический
Потребитель, поставщик

Тип хозяйству-ющего

субъекта

Посредники
Логистический менеджмент как вид коммерческой деятельности (операция анализа)Горизонт планирования деятельностиОперативный

Слайд 47Основные виды коммерческой деятельности предприятий
Маркетинг-менеджмент – вид коммерческой деятельности

предприятия, направленный на достижение данным предприятием долгосрочных конкурентных преимуществ за

счет предоставления ценности потребителям продукции и услуг с использованием способностей и возможностей поставщиков и/или посредников.

Торговля – вид коммерческой деятельности предприятия, связанный с управлением получением права собственности на ресурсы и дальнейшей передачей прав собственности на готовую продукцию и сопутствующие услуги в соответствии с требованиями потребителей и участников цепей поставок.

Концентрация/распределение – вид производственной/коммерческой деятельности, связанный с проектированием, формированием и оптимизацией логистических систем обеспечения ресурсами и реализации продукции и услуг, а также процессов, которые они выполняют и потоков, которые они перемещают по определённым траекториям.

Движение ресурсов (продукции) – вид производственной/коммерческой деятельности предприятия, связанный с перемещением ресурсов (продукции) в требуемых направлениях по согласованию между этим предприятием и субъектами внешней среды, включая потребителей и участников цепей поставок.

- определение маркетинга, данное Американской маркетинговой ассоциацией в 2007 г: «организационные функции и совокупность процессов создания, сообщения и доставки ценности к покупателям и управления отношениями с потребителем в направлениях, обеспечивающих получение прибыли организацией и её собственниками»;
Основные виды коммерческой деятельности предприятий Маркетинг-менеджмент – вид коммерческой деятельности предприятия, направленный на достижение данным предприятием долгосрочных

Слайд 48Логистический менеджмент как вид деятельности (операция синтеза)

Логистический менеджмент как вид деятельности (операция синтеза)

Слайд 49Основные виды производственной деятельности промышленного предприятия
Цели управления

Текущие

Стратегические
(оперативные)



Основные


Подразделения
предприятия

Вспомогательные



Основные виды производственной деятельности промышленного предприятия Цели управления     Текущие

Слайд 50Основные виды хозяйственной деятельности предприятий

Основные виды хозяйственной деятельности предприятий

Слайд 51Основные виды операционного фокусирования (накопления) ресурсов с позиции логистического подхода

Основные виды операционного фокусирования (накопления) ресурсов с позиции логистического подхода

Слайд 52Основные виды операционной диссипации (разделения) ресурсов с позиции логистического подхода

Основные виды операционной диссипации (разделения) ресурсов с позиции логистического подхода

Слайд 53 Логистический менеджмент – вид деятельности предприятий, связанный с

управлением процессами концентрации, распределения и движения потоков материальных, информационных и

финансовых ресурсов, а также потоков услуг по оптимальным траекториям на определенных территориях с соответствии с целью, поставленной перед данными предприятиями как звеньями логистической системы.
Логистический менеджмент – вид деятельности предприятий, связанный с управлением процессами концентрации, распределения и движения потоков

Слайд 54Логистический менеджмент в управлении цепями ценности - это вид деятельности

предприятий, который связан с проектированием и использованием траекторий движения потоков

материальных, информационных и финансовых ресурсов(средств), а также потоков услуг, чтобы доставить ценность потребителям, которые расположены на определенных территориях.
Логистический менеджмент в управлении цепями поставок - это вид деятельности предприятий, который связан с выполнением процессов концентрации, распределения и движения потоков материальных, информационных и финансовых ресурсов, а также потоков услуг от поставщика через посредников и предприятие к потребителям в соответствии с целью, которую достигает каждое предприятие, будучи звеном логистической системы (или участником цепи поставок).
Логистический менеджмент в управлении цепями ценности - это вид деятельности предприятий, который связан с проектированием и использованием

Слайд 55Основные разделы (составляющие) логистического менеджмента и основные этапы ее становления

Основные разделы (составляющие) логистического менеджмента и основные этапы ее становления

Слайд 56Последовательность реализации логистического менеджмента

Последовательность реализации логистического менеджмента

Слайд 57Основные признаки выделения логистических сегментов рынка
Территориальный (ориентация на хозяйствующих субъектов,

расположенных на определенной территории и обслуживаемых предприятием или обслуживающих предприятие

в рамках локальной логистической операции (функции, активности))

Качественный (ориентация на хозяйствующих субъектов, которым необходим, или которые могут предоставить типовой или специфический набор логистических услуг требуемого качества)

Временной (ориентация на потребителей, обслуживание которых является экономически оптимальным для предприятия в течение определенного времени, а также на поставщиков, способных обеспечить обслуживание потребителей в данный момент времени)

Затратный (ориентация на потребителей, заинтересованных в доведении продукции и услуг по льготным тарифам или при минимальных затратах, а также на поставщиков, обеспечивающих данные тарифы (затраты))

Количественный (ориентация на хозяйствующих субъектов, заинтересованных в получении определенного диапазона количества продукции и услуг или предоставляющих данный диапазон продукции и услуг)

По траектории (ориентация на хозяйствующих субъектов, расположенных на территории в определенной последовательности, удобной для выполнения ими логистических операций или для предоставления необходимой им ценности)

Основные признаки выделения логистических сегментов рынкаТерриториальный (ориентация на хозяйствующих субъектов, расположенных на определенной территории и обслуживаемых предприятием

Слайд 58SCOR Model

SCOR Model

Слайд 59Авторская доработка SCOR - модели

Авторская доработка SCOR - модели

Слайд 60Основные виды закупки как комплексной активности коммерции (символ «з» означает

«закупка»)
Раздел закупки
Торговля

Закупочная
(роль покупателя) логистика



Подготовите-льный


Этап закупки


Этап исполнения



Основные виды закупки как комплексной активности коммерции (символ «з» означает «закупка») Раздел закупки

Слайд 61Основные виды сбыта как комплексной активности коммерции (символ «с» означает

«сбыт»)
Раздел сбыта
Торговля

Сбытовая
(роль продавца) логистика


Подготови-тельный

Этап сбыта

Этап исполнения


Основные виды сбыта как комплексной активности коммерции (символ «с» означает «сбыт»)Раздел сбыта     Торговля

Слайд 62Основные разделы коммерции (коммерческой деятельности предприятия)
Маркетинг поставщиков
Маркетинг потребителей
Торговля (покупатель)
Торговля (продавец)
Покупка
Заключение


договора
Движение
ресурсов
Концент-
рация
Распреде-
ление
Движение
ресурсов
Заключение
договора
Продажа
Закупочный
логистический
менеджмент
Сбытовой
логистический
менеджмент
Снабжение
Поставка
Закупка (1)
Сбыт (1)
Сумма

закупок = Обеспечение

Сумма сбыта = Реализация

Коммерция (1) / Коммерция (N)

Поставщик

Потребитель

Предприятие

Основные разделы коммерции (коммерческой деятельности предприятия)Маркетинг поставщиковМаркетинг потребителейТорговля (покупатель)Торговля (продавец)ПокупкаЗаключение договораДвижение ресурсовКонцент-рацияРаспреде-лениеДвижение ресурсовЗаключение договораПродажаЗакупочный логистический менеджментСбытовой логистический

Слайд 63Основные подсистемы предприятия

Основные подсистемы предприятия

Слайд 64Место подсистемы логистического менеджмента в деятельности предприятия как целого

Место подсистемы логистического менеджмента в деятельности предприятия как целого

Слайд 65Место подсистемы логистического менеджмента в цепи поставок

Место подсистемы логистического менеджмента в цепи поставок

Слайд 66Структура и основные функции и операции, выполняемые подсистемой логистического менеджмента

Структура и основные функции и операции, выполняемые подсистемой логистического менеджмента

Слайд 67Примерная организационная структура коммерческой службы предприятия

Примерная организационная структура коммерческой службы предприятия

Слайд 68Логистический поток и его особенности
Логистический поток – совокупность объединенных по

определенному признаку объектов (множество), перемещаемая в пространстве и во времени

и адаптированная к количественным и качественным преобразованиям в соответствии с воздействиями на нее субъекта управления логистической системой.

Логистический поток и его особенностиЛогистический поток – совокупность объединенных по определенному признаку объектов (множество), перемещаемая в пространстве

Слайд 69Материальный поток – вид логистического потока, в котором в качестве

объектов выступают материальные ресурсы (сырье, материалы, полуфабрикаты, комплектующие изделия и

др.), предметы незавершенного производства, а также готовая продукция.
Информационный поток - вид логистического потока, в котором в качестве объектов выступают определенные законченные сообщения в речевой, документной (бумажной и/или электронной) и других формах, предназначенные для принятия и реализации управленческих решений.
Финансовый поток - вид логистического потока, в котором в качестве объектов выступают финансовые средства в наличной или безналичной формах, обеспечивающие эффективное функционирование логистической системы и ее звеньев в условиях товарно-денежных отношений.
Сервисный поток - вид логистического потока, в котором в качестве совокупности объектов выступает определенный набор нематериальных благ, получаемый клиентами в соответствии с их потребностями.
Материальный поток – вид логистического потока, в котором в качестве объектов выступают материальные ресурсы (сырье, материалы, полуфабрикаты,

Слайд 70Параметры логистических потоков

Параметры логистических потоков

Слайд 71Классификация потоков

Классификация потоков

Слайд 72Типовые схемы движения двух потоков

Типовые схемы движения двух потоков

Слайд 73Основные термины, характеризующие потоковые процессы

Основные термины, характеризующие потоковые процессы

Слайд 74Логистическая система и классификация логистических систем
Логистическая система – система управления

потоками ресурсов с целью придания им количественных параметров и качественных

характеристик в соответствии с требованиями внешней среды.
Логистическая система и классификация логистических системЛогистическая система – система управления потоками ресурсов с целью придания им количественных

Слайд 75Классификация основных видов логистических систем
Организация движения потока

потоков
Последовательно
Параллельно
Стабильные

Параметры и характеристики потоков

Не стабильные

Классификация основных видов логистических систем   Организация движения потока потоковПоследовательноПараллельноСтабильныеПараметры и характеристики потоковНе стабильные

Слайд 76Схемы основных видов логистических систем

Схемы основных видов логистических систем

Слайд 77Основные виды логистических систем и их иерархия

Основные виды логистических систем и их иерархия

Слайд 78Классификация и взаимосвязи логистических систем

Классификация и взаимосвязи логистических систем

Слайд 79Укрупненная структура коммерческой логистической системы

Укрупненная структура коммерческой логистической системы

Слайд 80Примерная организационная структура распределительной подсистемы

Примерная организационная структура распределительной подсистемы

Слайд 81Организационная структура подсистемы движения ресурсов

Организационная структура подсистемы движения ресурсов

Слайд 82Звено логистической системы – сознательно координируемое социальное образование с определенными

границами (организация) или физическое лицо, выполняющее операции (функции) управления потоками

материальных, информационных, финансовых ресурсов, а также потоками услуг.
Звенья логистической системы могут быть:
- генерирующими;
- преобразующими;
- поглощающими материальные, сервисные и сопутствующие им информационные и финансовые потоки.
Логистическая операция - любое действие, не подлежащее дальнейшей декомпозиции в рамках возникновения, преобразования или поглощения логистического потока.
К основным логистическим операциям относятся: транспортировка, складирование, хранение, консолидация, разукрупнение, сортировка, маркировка, упаковка, затаривание.
Логистическая функция – обособленная совокупность логистических операций, направленных на достижение целей логистической системы и/или ее звеньев.
Логистический цикл – период времени между началом выполнения одной логистической операции и завершением той же или иной логистической операции.
Звено логистической системы – сознательно координируемое социальное образование с определенными границами (организация) или физическое лицо, выполняющее операции

Слайд 83Уточненное содержание логистического менеджмента

Уточненное содержание логистического менеджмента

Слайд 84Структура логистических затрат
Вид затрат

Фактические Упущенная
затраты выгода


Объект управления

Элемент логистиче-ской системы

Субъект управления


Структура логистических затрат Вид затрат

Обратная связь

Если не удалось найти и скачать доклад-презентацию, Вы можете заказать его на нашем сайте. Мы постараемся найти нужный Вам материал и отправим по электронной почте. Не стесняйтесь обращаться к нам, если у вас возникли вопросы или пожелания:

Email: Нажмите что бы посмотреть 

Что такое TheSlide.ru?

Это сайт презентации, докладов, проектов в PowerPoint. Здесь удобно  хранить и делиться своими презентациями с другими пользователями.


Для правообладателей

Яндекс.Метрика