Разделы презентаций


Консервативная терапия урогенитального туберкулеза Туберкулез мужских половых

Содержание

Этиология M. tuberculosis (95%)M. Bovis (5%)Клинические рекомендации - Туберкулез мочеполовых органов Профессиональные ассоциации (Российское общество фтизиатров), 2016

Слайды и текст этой презентации

Слайд 1Консервативная терапия урогенитального туберкулеза Туберкулез мужских половых органов
Чудин Владимир,
МГМСУ

им. А.И. Евдокимова
Научный руководитель: ассистент кафедры, к.м.н. Васильев Александр Олегович

Москва,

2019
Консервативная терапия урогенитального туберкулеза Туберкулез мужских половых органовЧудин Владимир, МГМСУ им. А.И. ЕвдокимоваНаучный руководитель: ассистент кафедры, к.м.н.

Слайд 2Этиология
M. tuberculosis (95%)

M. Bovis (5%)


Клинические рекомендации - Туберкулез мочеполовых

органов Профессиональные ассоциации (Российское общество фтизиатров), 2016

Этиология M. tuberculosis (95%)M. Bovis (5%)Клинические рекомендации - Туберкулез мочеполовых органов Профессиональные ассоциации (Российское общество фтизиатров), 2016

Слайд 3Туберкулез - инфекционное заболевание, которое вызывается патогенными микобактериями, относящимися к

классу Актинобактерий, порядку Актиномицеты, семейству Mycobacteriaceae, образующими группу Mycobacterium tuberculosis

complex.

Урогенитальный туберкулез — инфекционно-воспалительное заболевание органов мочеполовой системы, вызванное M. tuberculosis или M. bovis. Развивается во время стадии вторичной диссеминации.




Туберкулез яичка

Стоит на втором-третьем месте по частоте возникновения совместно с костно-суставным туберкулезом

Клинические рекомендации - Туберкулез мочеполовых органов Профессиональные ассоциации (Российское общество фтизиатров), 2016

Туберкулез - инфекционное заболевание, которое вызывается патогенными микобактериями, относящимися к классу Актинобактерий, порядку Актиномицеты, семейству Mycobacteriaceae, образующими

Слайд 4Эпидемиология
УГТ занимает 1 место первом месте в структуре заболеваемости внелегочным

туберкулезом в странах с высоким уровнем заболеваемости, где доля УГТ

достигает 33,7–45,5%
В развитых странах у 2–10% больных туберкулезом легких есть также УГТ
У 20% больных туберкулезом легких со временем развивается экстрапульмонарное проявление, наиболее часто — в мочеполовой системе
В России последние годы УГТ уступил лидирующие позиции костно-суставному туберкулезу




Урология: учебник / под ред. Д.Ю. Пушкаря – 2-е изд.2017.-472с.:ил.

Эпидемиология УГТ занимает 1 место первом месте в структуре заболеваемости внелегочным туберкулезом в странах с высоким уровнем

Слайд 5Патогенез
Микобактерии с током лимфы попадают в регионарные лимфоузлы


Легкие, лимфатические

узлы, корковый слой почек, эпифизы и метафизы трубчатых костей, ампулярно-фимбриональные

отделы маточных труб, увеальный тракт глаза (Первичная микобактериемия)


Лимфогематогенный путь

Вторичный туберкулез, к которому относят и поражение органов
мочеполовой системы, возникает на фоне измененной реактивности организма, вследствие
обострения затихших очагов первичной инфекции (эндогенная реинфекция) или
экзогенной суперинфекции

ПатогенезМикобактерии с током лимфы попадают в регионарные лимфоузлы Легкие, лимфатические узлы, корковый слой почек, эпифизы и метафизы

Слайд 6Туберкулез мужских половых органов представляет собой местное проявление общей туберкулезной

инфекции организма (характеризуется лимфогематогенным путем инфицирования)

Классификация
Туберкулёзный эпидидимит (одно- или

двусторонний)
Туберкулёзный орхоэпидидимит (одно- или двусторонний)
Туберкулёз предстательной железы (инфильтративная форма или кавернозная)
Туберкулёз семенных пузырьков
Туберкулёз полового члена

Нисходящая цистограмма. Кавернозная форма туберкулеза предстательной железы.

Клинические рекомендации - Туберкулез моеполовых органов Профессиональные ассоциации (Российское общество фтизиатров), 2016

Туберкулез мужских половых органов представляет собой местное проявление общей туберкулезной инфекции организма (характеризуется лимфогематогенным путем инфицирования)Классификация Туберкулёзный

Слайд 7Жалобы пациента
Туберкулез ПЖ (боль в промежности и нарушение мочеиспускания)
Туберкулезный

орхоэпидидимит (увеличение в размере скротальных органов, боль; в 68% заболевание

начинается остро)
Туберкулез семенных пузырьков (ощущение тяжести и боль в промежности, иррадиирующая в поясницу и мошонку, учащенное мочеиспускание с ощущением жжения, учащенные эрекции и поллюции, боль при эякуляции с иррадиацией в головку полового члена)
Туберкулез придатка яичка (повышение температуры тела до 37,8—39°, боли в соответствующей половине мошонки и в паховой области)
Туберкулез полового члена  (появление бугорков на головке полового члена)

Руководство по урологии/Под ред. Н.А.Лопаткина. - В 3 томах. - Т.2. - М: Медицина, 1998

Жалобы пациента Туберкулез ПЖ (боль в промежности и нарушение мочеиспускания) Туберкулезный орхоэпидидимит (увеличение в размере скротальных органов,

Слайд 8Инструментальная диагностика
Нисходящая цистография. Кавернозная форма туберкулеза предстательной железы (стрелка) 
На

обзорной рентгенограмме мочевых путей в проекции предстательной железы могут определяться тени

обызвествленных участков с нечеткими, изъеденными контурами 
Ретроградная уретро- и цистография позволяет выявить затеки рентгеноконтрастного вещества в ткань предстательной железы.   
Рентгеноконтрастное исследование семенных пузырьков и семявыносящих путей – везикулография. Могут определяться отсутствие контрастирования одного или обоих семенных пузырьков, сужение и деформация их просвета, обструкция семявыносящего протока и его контрастирования.
Мультиспиральная КТ и МРТ позволяют выявить деструктивные изменения семенных пузырьков и предстательной железы при туберкулезном поражении. Высокой информативностью в диагностике туберкулезного поражения ПЖ обладает пункционная биопсия.

Руководство по урологии/Под ред. Н.А.Лопаткина. - В 3 томах. - Т.2. - М: Медицина, 1998

Инструментальная диагностика Нисходящая цистография. Кавернозная форма туберкулеза предстательной железы (стрелка) На обзорной рентгенограмме мочевых путей в проекции предстательной

Слайд 9Диагностика
Туберкулез ПЖ
Гемоспермия
Пиурия
Затруднение мочеиспускания
Пальпаторно:
-участки уплотнения (над опорожнившимися

кавернами)
-флюктуация (если каверна не вскрылась)
-могут пальпироваться

кальцинаты (стадия рубцевания)
УЗИ (неоднородность эхографической структуры ПЖ, деформация ее контуров и семенных пузырьков)
Микционная цистоуретрография (признаки деструкции предстательной железы)

Руководство по урологии/Под ред. Н.А.Лопаткина. - В 3 томах. - Т.2. - М: Медицина, 1998

Диагностика Туберкулез ПЖГемоспермияПиурияЗатруднение мочеиспускания Пальпаторно:  -участки уплотнения (над опорожнившимися кавернами)  -флюктуация (если каверна не вскрылась)

Слайд 10Микционная цистоуретрография при кавернозном туберкулезе предстательной железы
1 — мочевой пузырь;
2

— дивертикул мочевого пузыря;
3 — суженная предстательная часть мочеиспускательного

канала;
4 — очаги деструкции (каверны)

Руководство по урологии/Под ред. Н.А.Лопаткина. - В 3 томах. - Т.2. - М: Медицина, 1998

Микционная цистоуретрография при кавернозном туберкулезе предстательной железы1 — мочевой пузырь;2 — дивертикул мочевого пузыря; 3 — суженная

Слайд 11Дифференциальная диагностика
Неспецифический простатит
Опухоль ПЖ

Решающее значение для установления этиологии:
Бактериологическое исследования эякулята
Гистологическое

и бактериологическое исследования биоптата предстательной железы
ПЦР-диагностика
Клинические рекомендации -

Туберкулез мочеполовых органов Профессиональные ассоциации (Российское общество фтизиатров), 2016

Дифференциальная диагностикаНеспецифический простатитОпухоль ПЖРешающее значение для установления этиологии:Бактериологическое исследования эякулятаГистологическое и бактериологическое исследования биоптата предстательной железы ПЦР-диагностика

Слайд 12Туберкулез семенных пузырьков
Рентгеноконтрастная везикулография
Обнаружении микобактерий туберкулеза в моче и (или)

эякуляте
Везикулография. Туберкулез семенных пузырьков.
Клинические рекомендации - Туберкулез мочеполовых органов Профессиональные

ассоциации (Российское общество фтизиатров), 2016

Туберкулез семенных пузырьковРентгеноконтрастная везикулографияОбнаружении микобактерий туберкулеза в моче и (или) эякулятеВезикулография. Туберкулез семенных пузырьков.Клинические рекомендации - Туберкулез

Слайд 13Туберкулез придатка яичка
Кожа мошонки гипереимированна, отечна, складки ее сглаживаются
Пальпация яичка,

его придатка и семявыносящего протока болезненна
Пальпаторно определяется увеличенный, плотный бугристый

придаток яичка, чаще отграниченный от яичка
Семявыносящий проток на стороне поражения пальпируется в виде утолщенного четкообразного, натянутого тяжа
Образование свищей с гнойным отделяемым на коже мошонки

Резник, Б.М.- Туберкулез мужских половых органов, 1972

Туберкулез придатка яичкаКожа мошонки гипереимированна, отечна, складки ее сглаживаютсяПальпация яичка, его придатка и семявыносящего протока болезненнаПальпаторно определяется

Слайд 14Бактериологическое исследование:
Мочи
Секрета предстательной железы и эякулята
Гнойного отделяемого из свища

на микобактерии туберкулеза
Диагноз может быть верифицирован на основании гистологического исследования

биоптата или операционного препарата

Дифференциальный диагноз при поражении яичка и его придатка проводят с орхиэпидидимитами нетуберкулезной этиологии, опухолью и перекрутом сосудов яичка, реже с сифилисом и бруцеллезом органов мошонки

Клинические рекомендации - Туберкулез мочеполовых органов Профессиональные ассоциации (Российское общество фтизиатров), 2016

Бактериологическое исследование: МочиСекрета предстательной железы и эякулятаГнойного отделяемого из свища на микобактерии туберкулезаДиагноз может быть верифицирован на

Слайд 15Туберкулез полового члена
Появление бугорков на головке полового члена, которые

сливаются в крупные пузырьки, превращаются в язвы, легко кровоточат,
Пахово-бедренные

лимфатические узлы увеличены

Узелково-язвенная форма туберкулеза головки полового члена

Первичный туберкулез головки полового члена

Клинические рекомендации - Туберкулез мочеполовых органов Профессиональные ассоциации (Российское общество фтизиатров), 2016

Туберкулез полового члена Появление бугорков на головке полового члена, которые сливаются в крупные пузырьки, превращаются в язвы,

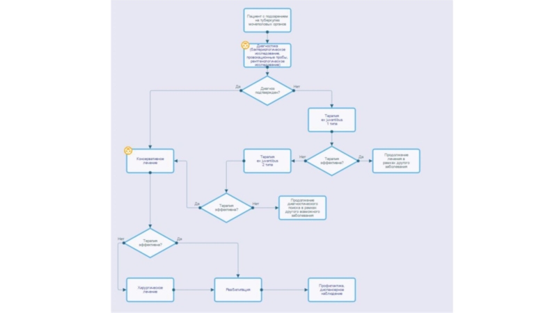
Слайд 16Консервативное лечение
УГТ, как любая другая инфекция мочеполовой системы, может

и должен быть излечен консервативно при своевременном выявлении заболевания и

раннем начале оптимального противотуберкулезного и симптоматического лечения

Химиотерапия

Бактериостатический эффект Бактерицидный эффект


Клинические рекомендации - Туберкулез мочеполовых органов Профессиональные ассоциации (Российское общество фтизиатров), 2016

Консервативное лечение УГТ, как любая другая инфекция мочеполовой системы, может и должен быть излечен консервативно при своевременном

Слайд 17Выбор режима химиотерапии основывается на результатах определения лекарственной устойчивости возбудителя

молекулярно-генетическими и культуральными методами


Этиотропное лечение проводят в 2 фазы

1) Фаза интенсивной терапии

2)Фаза продолжения лечения

Клинические рекомендации - Туберкулез мочеполовых органов Профессиональные ассоциации (Российское общество фтизиатров), 2016

Выбор режима химиотерапии основывается на результатах определения лекарственной устойчивости возбудителя молекулярно-генетическими и культуральными методами

Слайд 18Фаза интенсивной терапии направлена на ликвидацию клинических проявлений заболевания, максимальное

воздействие на популяцию МБТ с целью прекращения бактериовыделения и предотвращения

развития лекарственной устойчивости, уменьшение инфильтративных и деструктивных изменений в органах.

Фаза продолжения лечения направлена на подавление сохраняющейся микобактериальной популяции. Она обеспечивает дальнейшее уменьшение воспалительных изменений и инволюцию туберкулезного процесса, а также восстановление функциональных возможностей организма.

Руководство по урологии/Под ред. Н.А.Лопаткина. - В 3 томах. - Т.2. - М: Медицина, 1998

Фаза интенсивной терапии направлена на ликвидацию клинических проявлений заболевания, максимальное воздействие на популяцию МБТ с целью прекращения

Слайд 19Первый (I) режим химиотерапии (режим химиотерапии больных туберкулезом с лекарственной чувствительностью

возбудителя) назначают:
Всем пациентам с туберкулезом с бактериовыделением, подтвержденным микроскопией и

(или) посевом на жидкие или плотные питательные среды при установленной чувствительности возбудителя к изониазиду и рифампицину
Всем впервые выявленным пациентам с туберкулезом с бактериовыделением, подтвержденным микроскопией и (или) посевом на жидкие или плотные среды до получения результатов определения лекарственной чувствительности возбудителя, кроме заболевших из достоверного контакта с больным туберкулезом с множественной лекарственной устойчивостью возбудителя
Всем пациентам с рецидивом туберкулеза и другими случаями повторного лечения до получения результатов определения лекарственной чувствительности возбудителя, если во время предыдущего курса лечения чувствительность возбудителя к изониазиду и рифампицину была сохранена или не определялась, а риск множественной лекарственной устойчивости возбудителя отсутствовал


Клинические рекомендации - Туберкулез мочеполовых органов Профессиональные ассоциации (Российское общество фтизиатров), 2016

Первый (I) режим химиотерапии (режим химиотерапии больных туберкулезом с лекарственной чувствительностью возбудителя) назначают: Всем пациентам с туберкулезом

Слайд 204) всем пациентам с туберкулезом с установленной молекулярно-генетическим методом лекарственной

чувствительностью возбудителя к изониазиду и рифампицину (или только к рифампицину

при неизвестной чувствительности к изониазиду) до получения результатов определения лекарственной чувствительности возбудителя культуральным методом на жидких или плотных питательных средах;
5) пациентам с туберкулезом внелегочных локализаций без бактериовыделения при отсутствии риска множественной лекарственной устойчивости возбудителя

4) всем пациентам с туберкулезом с установленной молекулярно-генетическим методом лекарственной чувствительностью возбудителя к изониазиду и рифампицину (или

Слайд 21Второй (II) режим химиотерапии назначают пациентам с туберкулезом при
Установленной молекулярно-генетическими

и (или) культуральными методами устойчивости возбудителя к изониазиду или к изониазиду

в сочетании с другими противотуберкулезными препаратами, но чувствительностью к рифампицину


При расхождении результатов определения лекарственной чувствительности к рифампицину, полученных разными методами, II режим химиотерапии не назначается

Клинические рекомендации - Туберкулез мочеполовых органов Профессиональные ассоциации (Российское общество фтизиатров), 2016

Второй (II) режим химиотерапии назначают пациентам с туберкулезом при Установленной молекулярно-генетическими и (или) культуральными методами устойчивости возбудителя

Слайд 22Третий (III) режим химиотерапии назначают:
1)пациентам с туберкулезом без бактериовыделения, подтвержденного

микроскопией и посевом на жидкие и плотные среды и при

отсутствии риска множественной лекарственной устойчивости возбудителя;
2) впервые выявленным пациентам с туберкулезом, кроме заболевших из достоверного контакта с больным туберкулезом с множественной лекарственной устойчивостью возбудителя
3) пациентам с рецидивом туберкулеза и другими случаями повторного лечения до получения результатов определения лекарственной чувствительности возбудителя, если во время предыдущего курса лечения чувствительность микобактерий туберкулеза к изониазид и рифампицину была сохранена или не определялась



Клинические рекомендации - Туберкулез мочеполовых органов Профессиональные ассоциации (Российское общество фтизиатров), 2016

Третий (III) режим химиотерапии назначают: 1)пациентам с туберкулезом без бактериовыделения, подтвержденного микроскопией и посевом на жидкие и

Слайд 23Четвертый (IV) индивидуализированный режим химиотерапии назначают пациентам с туберкулезом с

установленной лекарственной устойчивостью возбудителя к изониазиду и рифампицину и чувствительностью

к офлоксацину при известных результатах определения лекарственной устойчивости возбудителя к препаратам второго ряда

Пятый (V) режим химиотерапии назначают пациентам с туберкулезом с установленной лекарственной устойчивостью возбудителя к изониазиду и рифампицину в сочетании с установленной или предполагаемой устойчивостью к офлоксацину


Клинические рекомендации - Туберкулез мочеполовых органов Профессиональные ассоциации (Российское общество фтизиатров), 2016

Четвертый (IV) индивидуализированный режим химиотерапии назначают пациентам с туберкулезом с установленной лекарственной устойчивостью возбудителя к изониазиду и

Слайд 25Рекомендуется проводить перед началом лечения микроскопическое и культуральное исследование диагностического

материала на жидких или
плотных средах из двух образцов с ежемесячным

повтором до получения отрицательных результатов; проводить перед началом лечения молекулярно-генетическое исследование диагностического материала и определение лекарственной устойчивости как минимум к рифампицину при
выделении ДНК с ежемесячным повтором до получения отрицательных результатов; проводить исследование выделенной культуры микобактерий (из материала, собранного до начала лечения) к изониазиду, рифампицину,
этамбутолу

Клинические рекомендации - Туберкулез мочеполовых органов Профессиональные ассоциации (Российское общество фтизиатров), 2016

Рекомендуется проводить перед началом лечения микроскопическое и культуральное исследование диагностического материала на жидких илиплотных средах из двух

Слайд 26* При туберкулезе органов дыхания для впервые выявленных больных.
**При туберкулезе

органов дыхания для случаев после прерванного лечения, рецидива пли категории

«прочие случаи повторного (за исключением после неудачи).
 *Bq назначается на 6 месяцев.

* При туберкулезе органов дыхания для впервые выявленных больных.**При туберкулезе органов дыхания для случаев после прерванного лечения,

Слайд 27Список литературы:
Урология: учебник / под ред. Д.Ю. Пушкаря – 2-е

изд., перераб. и доп – М. : ГЭОТАР-Медиа, 2017.-472с.:ил.
Руководство по

урологии/Под ред. Н.А.Лопаткина. - В 3 томах. - Т.2. - М: Медицина, 1998
Клинические рекомендации - Туберкулез мочеполовых органов Профессиональные ассоциации (Российское общество фтизиатров), 2016
Резник, Б.М.- Туберкулез мужских половых органов, 1972
Epididymis tuberculosis: Case report and brief review of the literature, W.M. Borges, G.R. Bechara, M.M.L. de Miranda, G.B. de Figueiredo, B.A. Venturini, and  C.R. Laghi, 2019, September





Список литературы:Урология: учебник / под ред. Д.Ю. Пушкаря – 2-е изд., перераб. и доп – М. :

Слайд 28Спасибо за внимание

Спасибо за внимание

Обратная связь

Если не удалось найти и скачать доклад-презентацию, Вы можете заказать его на нашем сайте. Мы постараемся найти нужный Вам материал и отправим по электронной почте. Не стесняйтесь обращаться к нам, если у вас возникли вопросы или пожелания:

Email: Нажмите что бы посмотреть 

Что такое TheSlide.ru?

Это сайт презентации, докладов, проектов в PowerPoint. Здесь удобно  хранить и делиться своими презентациями с другими пользователями.


Для правообладателей

Яндекс.Метрика