Разделы презентаций


Корпоративные финансы

Содержание

Виды организацийКоммерческиеНекоммерческие

Слайды и текст этой презентации

Слайд 1Корпоративные финансы

Корпоративные финансы

Слайд 2Виды организаций
Коммерческие
Некоммерческие

Виды организацийКоммерческиеНекоммерческие

Слайд 3Признаки коммерческой организации
оперативное управление собственным имуществом:
выполнение принятых на себя обязательств;
ведение

самостоятельного баланса или сметы;
достижение установленной цели.

Признаки коммерческой организацииоперативное управление собственным имуществом:выполнение принятых на себя обязательств;ведение самостоятельного баланса или сметы;достижение установленной цели.

Слайд 4Формы осуществления бизнеса
Определяются:
организационно-правовыми особенностями, положенными в его основу;
формами собственности, определяющими

специфику отношений между владельцами капитала;
отраслевыми особенностями, обуславливающими не только

технологические процессы, характерные для соответствующей сферы деятельности, но и то, как свершается кругооборот ресурсов, включая и финансовые.

Формы осуществления бизнеса Определяются:организационно-правовыми особенностями, положенными в его основу;формами собственности, определяющими специфику отношений между владельцами капитала; отраслевыми

Слайд 5Формы, в которых могут создаваться коммерческие организации (в соответствии с

действующим ГК РФ)
хозяйственные товарищества
хозяйственные общества
акционерные общества,
производственные кооперативы,
государственные и

муниципальные унитарные предприятия.
Формы, в которых могут создаваться коммерческие организации (в соответствии с действующим ГК РФ)хозяйственные товариществахозяйственные обществаакционерные общества, производственные

Слайд 6Главные отличительные черты корпорации
наличие общего капитала
разделение ответственности между владельцами

и самою корпорацией, как юридическим лицом. Имеющийся капитал может быть

разделен на части (доли),каждая из которых будет выступать конкретным финансовым инструментом– акцией.

Главные отличительные черты корпорацииналичие общего капитала разделение ответственности между владельцами и самою корпорацией, как юридическим лицом. Имеющийся

Слайд 7Понятие корпорации
«обезличенное предприятие созданное законом но может владеть имуществом и

брать на себя обязательства»( Ван Хорн)
совокупность лиц, объединившихся для достижения

общих целей, осуществления совместной деятельности и образующих самостоятельный субъект права – юридическое лицо.
Понятие корпорации«обезличенное предприятие созданное законом но может владеть имуществом и брать на себя обязательства»( Ван Хорн)совокупность лиц,

Слайд 8Понятие корпоративных финансов
опосредованная в денежной форме совокупность экономических отношений, возникающих

в процессе производства, распределения и использования совокупного общественного продукта, внутреннего

валового продукта и национального богатства, посредством образования, распределения и использования валового дохода, денежных накоплений и финансовых ресурсов хозяйствующего субъекта.

Понятие корпоративных финансовопосредованная в денежной форме совокупность экономических отношений, возникающих в процессе производства, распределения и использования совокупного

Слайд 9КОРПОРАТИВНЫЕ ФИНАНСЫ
являются составной частью единой системы финансов государства, обслуживая

сферу материального производства, формируя национальное богатство, совокупный общественный продукт, внутренний

валовой продукт государства.

КОРПОРАТИВНЫЕ ФИНАНСЫ являются составной частью единой системы финансов государства, обслуживая сферу материального производства, формируя национальное богатство, совокупный

Слайд 10Функции корпоративных финансов
-распределительная
-контрольная.
Для функций финансов характерным является взаимосвязь и взаимообусловленность:

распределительная функция создаёт условия, при которых организация (корпорация) соблюдающая планово-финансовую

дисциплину, может бесперебойно осуществлять свою хозяйственную деятельность и выполнять финансовые обязательства, при этом контрольная функция дает возможность своевременно выявлять отклонения и принимать меры к их устранению.
Функции корпоративных финансов-распределительная-контрольная.Для функций финансов характерным является взаимосвязь и взаимообусловленность: распределительная функция создаёт условия, при которых организация

Слайд 11Формы проявления корпоративных финансов
Исходя из сущности и содержания, корпоративные финансы

проявляются одновременно в двух формах:
во-первых, это совокупность экономических отношений;


во-вторых, материальными носителями этих экономических отношений являются фонды денежных средств.

Формы проявления корпоративных финансов Исходя из сущности и содержания, корпоративные финансы проявляются одновременно в двух формах: во-первых,

Слайд 12Финансовые отношения
между учредителями, при создании организации и формировании уставного капитала,

являющегося изначальным источником формирования основных и оборотных производственных фондов и

фондов обращения;
между субъектами хозяйствования в процессе их производственной и коммерческой деятельности, при покупке сырья, материалов, топлива, реализации готовой продукции и оказания услуг, со строительными организациями в период осуществления капитальных вложений, с транспортными организациями при перевозке грузов.
между головными организациями и их структурными подразделениями (в вертикально интегрированных структурах). Такие денежные потоки характерны для финансирования отдельных расходов, перераспределении оборотных средств, прибыли и т.п.;
между организацией (корпорацией) и её работниками при выплате доходов, дивидендов по акциям, взыскании компенсаций и штрафов за причиненный материальный ущерб и т.п.;




Финансовые отношениямежду учредителями, при создании организации и формировании уставного капитала, являющегося изначальным источником формирования основных и оборотных

Слайд 13Финансовые отношения (продолжение)
между организацией (корпорацией) и финансовой системой государства (бюджетами всех

уровней) при уплате налогов и других обязательных платежей, получении бюджетных

ассигнований,уплате штрафных санкций;
между организацией (корпорацией) и банками при оплате процентов за долгосрочные и краткосрочные кредиты, размещении средств на депозитных счетах, покупке и продаже валюты, возможных других банковских услугах;
между организацией (корпорацией) и пенсионными, либо другими внебюджетными фондами по взносам всех видов отчислений и платежей в эти фонды и финансировании из них;
между организацией (корпорацией) и институтами фондового рынка и инвестиционными структурами, в процессе инвестиционной деятельности;
между организацией (корпорацией и страховыми компаниями при страховании имущества, работников, а также разнообразных коммерческих и предпринимательских рисков, характерных для соответствующих видов деятельности.




Финансовые отношения (продолжение)между организацией (корпорацией) и финансовой системой государства (бюджетами всех уровней) при уплате налогов и других

Слайд 14ФОНДЫ ДЕНЕЖНЫХ СРЕДСТВ
по уровню централизации;
по отношению к производственному процессу.

ФОНДЫ ДЕНЕЖНЫХ СРЕДСТВпо уровню централизации;по отношению к производственному процессу.

Слайд 15Централизованные фонды
платежи в бюджет;
отчисления в государственные внебюджетные фонды;
целевые

ассигнования из бюджета;
отчисления в целевые фонды вышестоящих организаций;
финансирование из

целевых фондов вышестоящих организаций.

Централизованные фондыплатежи в бюджет; отчисления в государственные внебюджетные фонды; целевые ассигнования из бюджета;отчисления в целевые фонды вышестоящих

Слайд 16По отношению к производственному процессу все фонды можно подразделить на:
фонды

производственного назначения
фонды непроизводственного назначения.

По отношению к производственному процессу  все фонды можно подразделить на: фонды производственного назначения фонды непроизводственного назначения.

Слайд 17Фонды производственного назначения
фонд амортизационных отчислений на полное восстановление основных

производственных фондов;
ремонтный фонд;
оборотные средства:
оборотные производственные фонды,
фонды обращения;
часть чистой прибыли, направляемой

в фонд накопления;
нераспределенная прибыль.

Фонды производственного назначения фонд амортизационных отчислений на полное восстановление основных производственных фондов;ремонтный фонд;оборотные средства:оборотные производственные фонды,фонды обращения;часть

Слайд 18Фонды непроизводственного назначения включают:
фонд оплаты труда;
часть отчислений на социальное страхование,

используемых непосредственно на предприятии;
часть чистой прибыли, направляемой в фонд

потребления;
нераспределенная прибыль.

Фонды непроизводственного назначения включают: фонд оплаты труда;часть отчислений на социальное страхование, используемых непосредственно на предприятии; часть чистой

Слайд 19 ПРИНЦИПЫ ОРГАНИЗАЦИИ корпоративных финансов
финансовая самостоятельность
самофинансирование
необходимость обеспечения сохранности оборотных средств
материальной ответственности
образование

финансовых резервов, эффективное управление ими.
контроль за финансово-хозяйственной деятельностью

ПРИНЦИПЫ ОРГАНИЗАЦИИ корпоративных финансов финансовая самостоятельностьсамофинансированиенеобходимость обеспечения сохранности оборотных средствматериальной ответственностиобразование финансовых резервов, эффективное управление ими.контроль

Слайд 20Основные принципы эффективного управления корпоративными финансами
обеспечение роста благосостояния собственников корпорации;
максимизацию

рыночной стоимости корпорации;
максимизацию объемов получаемой прибыли;
обеспечение роста объемов продаж;
поддержание финансовой

устойчивости и стабильности;
активную позицию в конкурентной борьбе;
создание предпосылок и условий финансирования инновационного развития.

Основные принципы эффективного управления корпоративными финансами обеспечение роста благосостояния собственников корпорации;максимизацию рыночной стоимости корпорации;максимизацию объемов получаемой прибыли;обеспечение

Слайд 21Финансовый механизм( ФМ)
Финансовый механизм – это способ воздействия финансов на

хозяйственный процесс, под которым понимается совокупность производственной, инвестиционной и финансовой

деятельности хозяйствующего субъекта.
Функции ФМ: организация финансовых отношений и управление денежным потоком.

Финансовый механизм( ФМ)Финансовый механизм – это способ воздействия финансов на хозяйственный процесс, под которым понимается совокупность производственной,

Слайд 22Структура ФМ
финансовые методы;
финансовые рычаги;
финансовые инструменты;
нормативно-правовое обеспечение;
информационное обеспечение

Структура ФМ финансовые методы;финансовые рычаги;финансовые инструменты;нормативно-правовое обеспечение;информационное обеспечение

Слайд 26КЛАССИФИКАЦИЯ КАПИТАЛА
ПО ПРИНАДЛЕЖНОСТИ:
СОБСТВЕННЫЙ
ЗАЕМНЫЙ

КЛАССИФИКАЦИЯ КАПИТАЛАПО ПРИНАДЛЕЖНОСТИ:СОБСТВЕННЫЙЗАЕМНЫЙ

Слайд 27 КЛАССИФИКАЦИЯ КАПИТАЛА
По целям использования
-Производительный
-Ссудный
-Спекулятивный

КЛАССИФИКАЦИЯ КАПИТАЛА По целям использования-Производительный-Ссудный-Спекулятивный

Слайд 28 КЛАССИФИКАЦИЯ КАПИТАЛА
По формам инвестирования
-Денежная форма
-Материальная форма
-Нематериальная форма

КЛАССИФИКАЦИЯ КАПИТАЛА По формам инвестирования-Денежная форма-Материальная форма-Нематериальная форма

Слайд 29КЛАССИФИКАЦИЯ КАПИТАЛА
По объекту инвестирования:
- Основной
- Оборотный

КЛАССИФИКАЦИЯ КАПИТАЛАПо объекту инвестирования:- Основной- Оборотный

Слайд 30КЛАССИФИКАЦИЯ КАПИТАЛА
По форме нахождения в процессе кругооборота:
-Денежная
-Производственная
-Товарная

КЛАССИФИКАЦИЯ КАПИТАЛА По форме нахождения в процессе кругооборота:-Денежная -Производственная -Товарная

Слайд 31КЛАССИФИКАЦИЯ КАПИТАЛА
По формам собственности:
-Частный капитал
-Государственный капитал

КЛАССИФИКАЦИЯ КАПИТАЛАПо формам собственности:-Частный капитал-Государственный капитал

Слайд 32КЛАССИФИКАЦИЯ КАПИТАЛА
По организационно-правовым формам деятельности:
-Акционерный
-Паевой
-Индивидуальный

КЛАССИФИКАЦИЯ КАПИТАЛАПо организационно-правовым формам деятельности:-Акционерный-Паевой-Индивидуальный

Слайд 33КЛАССИФИКАЦИЯ КАПИТАЛА
По характеру использования в хоз. процессе в практике ФМ
-Работающий
-Неработающий

КЛАССИФИКАЦИЯ КАПИТАЛАПо характеру использования в хоз. процессе в практике ФМ-Работающий-Неработающий

Слайд 34КЛАССИФИКАЦИЯ КАПИТАЛА
По характеру использования собственниками:
-Потребляемый( «проедаемый»)
-Накапливаемый( реинвестируемый)

КЛАССИФИКАЦИЯ КАПИТАЛАПо характеру использования собственниками:-Потребляемый( «проедаемый»)-Накапливаемый( реинвестируемый)

Слайд 35КЛАССИФИКАЦИЯ КАПИТАЛА
По источникам привлечения:
-Национальный
-Иностранный

КЛАССИФИКАЦИЯ КАПИТАЛАПо источникам привлечения:-Национальный-Иностранный

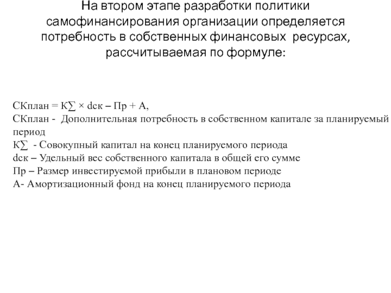
Слайд 36На втором этапе разработки политики самофинансирования организации определяется потребность в

собственных финансовых ресурсах, рассчитываемая по формуле:



СКплан = К∑ × dск

– Пр + А,
СКплан - Дополнительная потребность в собственном капитале за планируемый период
К∑ - Совокупный капитал на конец планируемого периода
dск – Удельный вес собственного капитала в общей его сумме
Пр – Размер инвестируемой прибыли в плановом периоде
А- Амортизационный фонд на конец планируемого периода
На втором этапе разработки политики самофинансирования организации определяется потребность в собственных финансовых ресурсах, рассчитываемая по формуле: СКплан

Слайд 37Источники формирования собственных финансовых ресурсов:
Изменение амортизационной политики
Формирование эффективной политики распределения

прибыли
Решение об увеличении уставного капитала за счет роста долей пайщиков,

расширения их числа или дополнительной эмиссии акций
Источники формирования собственных финансовых ресурсов:Изменение амортизационной политикиФормирование эффективной политики распределения прибылиРешение об увеличении уставного капитала за счет

Слайд 38Виды банковских кредитов:
Бланковый( необеспеченный) кредит
Овердрафт
Сезонный кредит с ежемесячной амортизацией долга
Кредитная

линия
Револьверный кредит
Ломбардный кредит
Ипотечный кредит
Ролловерный кредит
Консорциумный кредит

Виды банковских кредитов:Бланковый( необеспеченный) кредитОвердрафтСезонный кредит с ежемесячной амортизацией долгаКредитная линияРевольверный кредитЛомбардный кредитИпотечный кредитРолловерный кредитКонсорциумный кредит

Слайд 39Виды товарного кредита
Отсрочка платежа
Товарный кредит с оформлением задолженности векселем
Открытый счет

для постоянных клиентов при многократных поставках
Консигнация, предусматривающая поручение на реализацию

товара и его оплату после реализации
Виды товарного кредитаОтсрочка платежаТоварный кредит с оформлением задолженности векселемОткрытый счет для постоянных клиентов при многократных поставкахКонсигнация, предусматривающая

Слайд 40Задолженности в составе внутренней кредиторской задолженности:
По оплате труда
Во внебюджетные фонды

по социальному налогу
По налогам перед бюджетами разных уровней
По обязательному страхованию

имущества и личному страхованию персонала
По расчетам с дочерними и материнскими компаниями

Задолженности в составе внутренней кредиторской задолженности:По оплате трудаВо внебюджетные фонды по социальному налогуПо налогам перед бюджетами разных

Слайд 42Методы амортизационных начислений
Линейный способ
Способ уменьшаемого остатка
Способ списания стоимости по сумме

чисел лет срока полезного использования
Способ списания стоимости пропорционально объему продукции,

работ, услуг
Методы амортизационных начисленийЛинейный способСпособ уменьшаемого остаткаСпособ списания стоимости по сумме чисел лет срока полезного использованияСпособ списания стоимости

Слайд 43Затраты
Это принятая к учету стоимостная оценка использованных ресурсов различного вида(материальных,

финансовых, трудовых и пр.), стоимость которых может быть измерена с

достаточной степенью надежности.
ЗатратыЭто принятая к учету стоимостная оценка использованных ресурсов различного вида(материальных, финансовых, трудовых и пр.), стоимость которых может

Слайд 44РАСХОДЫ
Расходами предприятия признается уменьшение экономических выгод в результате выбытия активов

(денежных средств, иного имущества) и (или) возникновения обязательств, приводящее к

уменьшению предприятия , за исключением уменьшения вкладов по решению участников (собственников имущества)
РАСХОДЫРасходами предприятия признается уменьшение экономических выгод в результате выбытия активов (денежных средств, иного имущества) и (или) возникновения

Слайд 45Расходы корпорации:
Расходы по обычным видам деят-ти
Операционные расходы
Внереализационные расходы
прочие

Расходы корпорации: Расходы по обычным видам деят-тиОперационные расходыВнереализационные расходыпрочие

Слайд 46СЕБЕСТОИМОСТЬ
совокупность затрат предприятия на производство и реализацию продукции

СЕБЕСТОИМОСТЬсовокупность затрат предприятия на производство и реализацию продукции

Обратная связь

Если не удалось найти и скачать доклад-презентацию, Вы можете заказать его на нашем сайте. Мы постараемся найти нужный Вам материал и отправим по электронной почте. Не стесняйтесь обращаться к нам, если у вас возникли вопросы или пожелания:

Email: Нажмите что бы посмотреть 

Что такое TheSlide.ru?

Это сайт презентации, докладов, проектов в PowerPoint. Здесь удобно  хранить и делиться своими презентациями с другими пользователями.


Для правообладателей

Яндекс.Метрика