Разделы презентаций


Кузнецов Сергей Иванович доцент кафедры ОФ ЕНМФ ТПУ вторник, 16 апреля 2019

Содержание

Тема 8 ИНТЕРФЕРЕНЦИЯ СВЕТА Сегодня: 8.1 Интерференция световых волн8.2 Опыт Юнга8.3 Когерентность и монохроматичность 8.4 Методы наблюдения интерференции8.5 Интерференция в тонких пленках8.6 Применение интерференции света

Слайды и текст этой презентации

Слайд 1


Кузнецов Сергей Иванович

доцент кафедры
ОФ ЕНМФ ТПУ
Колебания и волны.
Геометрическая и волновая

оптика
Кузнецов Сергей Иванович        доцент кафедры ОФ ЕНМФ ТПУ Колебания и

Слайд 2Тема 8 ИНТЕРФЕРЕНЦИЯ СВЕТА
Сегодня:
8.1 Интерференция световых волн
8.2 Опыт

Юнга
8.3 Когерентность и монохроматичность
8.4 Методы наблюдения интерференции
8.5 Интерференция в

тонких пленках

8.6 Применение интерференции света

Тема 8 ИНТЕРФЕРЕНЦИЯ СВЕТА Сегодня: 8.1 Интерференция световых волн8.2 Опыт Юнга8.3 Когерентность и монохроматичность 8.4 Методы наблюдения

Слайд 3 Интерференция света (от лат. inter –

взаимно, между собой и ferio – ударяю, поражаю) – пространственное

перераспределение энергии света при наложении двух или нескольких световых волн. Интерференция волн – одно из основных свойств волн любой природы (упругих, электромагнитных, в т.ч. световых и др.). такие характерные волновые явления, как излучение, распространение и дифракция, тоже связаны с интерференцией. Интерференцией света объясняются окраска тонких масляных пленок на поверхности воды, металлический отлив в окраске крыльев насекомых и птиц, появление цветов побежалости на поверхности металлов, голубоватый цвет просветленных линз оптических приборов и пр. Некоторые явления интерференции света исследовались еще И. Ньютоном в XVII в., но не могли быть им объяснены с точки зрения его корпускулярной теории. Правильное объяснение интерференции света как типично волнового явления было дано в начале XIX в. Т. Юнгом и О. Френелем.
Интерференция света (от лат. inter – взаимно, между собой и ferio – ударяю,

Слайд 4Интерференция двух волн на поверхности жидкости, возбуждаемых вибрирующими стержнями
Волны

распространяются в противоположных направлениях и интерферируют с образованием стоячей волны.

Красный шарик расположен в пучности стоячей волны и колеблется с максимальной амплитудой. Параллелепипед расположен в узле интерференционной картины и амплитуда его колебаний равна нулю (он совершает лишь вращательные движения, следуя наклону волны)
Интерференция двух волн на поверхности жидкости, возбуждаемых вибрирующими стержнями Волны распространяются в противоположных направлениях и интерферируют с

Слайд 5Интерференция поверхностных волн от двух точечных источников
В точках, для

которых  r2 - r1 = λ (1/2+n), поверхность жидкости не

колеблется (узловые точки (линии))
Интерференция поверхностных волн от двух точечных источников В точках, для которых  r2 - r1 = λ (1/2+n),

Слайд 6Интерференция круговой волны в жидкости с её отражением от стенки
Расстояние

от источника до стенки r кратно целому числу полуволн, исходная

круговая волна интерферирует с волной, отражённой от стенки. Согласно пр. Гюйгенса, отражённая волна совпадает с той, которая бы возбуждалась фиктивным точечным источником, расположенным по другую сторону стенки симметрично реальному источнику. Т.к. r кратно целому числу полуволн, то справа от источника на оси соединяющей фиктивный и реальный источник разность фаз будет кратна целому числу волн, и круговая волна накладывается в фазе с волной, отражённой от стенки, увеличивая высоту гребней в интерференционной картине
Интерференция круговой волны в жидкости с её отражением от стенки Расстояние от источника до стенки r кратно

Слайд 7Интерференция круговой волны в жидкости с её отражением от стенки
Расстояние

между точечным источником и стенкой кратно целому числу полуволн плюс

четверть волны. При этом справа от источника круговая волна накладывается в противофазе с волной, отражённой от стенки. В результате в широкой полосе справа от источника колебания жидкости отсутствуют
Интерференция круговой волны в жидкости с её отражением от стенки Расстояние между точечным источником и стенкой кратно

Слайд 8 8.1 Интерференция световых волн
Волновые свойства

света наиболее отчетливо обнаруживают себя в интерференции и дифракции.

Пусть две волны одинаковой частоты, накладываясь друг на друга, возбуждают в некоторой точке пространства колебания одинакового направления:
8.1 Интерференция световых волн    Волновые свойства света наиболее отчетливо обнаруживают себя в интерференции

Слайд 9Ox – опорная прямая
- амплитуда результирующего

колебания при сложении колебаний направленных вдоль одной прямой

Ox – опорная прямая 	   - амплитуда результирующего колебания при сложении колебаний направленных вдоль одной

Слайд 10

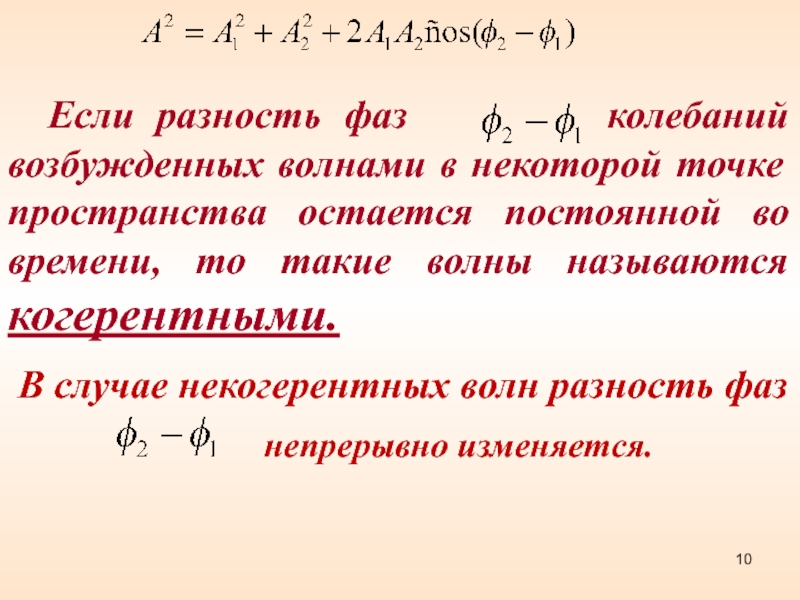
Если разность фаз колебаний

возбужденных волнами в некоторой точке пространства остается постоянной во времени,

то такие волны называются когерентными.

В случае некогерентных волн разность фаз

непрерывно изменяется.

Если разность фаз     колебаний возбужденных волнами в некоторой точке пространства остается

Слайд 11В случае когерентных волн
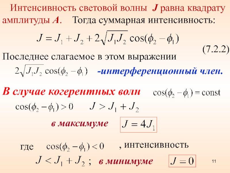
(7.2.2)
Последнее слагаемое в этом выражении
-интерференционный

член.


; в минимуме

, интенсивность


где

в максимуме

Интенсивность световой волны J равна квадрату амплитуды А. Тогда суммарная интенсивность:

В случае когерентных волн (7.2.2)Последнее слагаемое в этом выражении -интерференционный член.  ;  в минимуме ,

Слайд 12
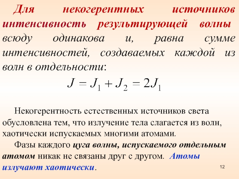
Для некогерентных источников интенсивность результирующей волны

всюду одинакова и, равна сумме интенсивностей, создаваемых каждой из волн

в отдельности:

Некогерентность естественных источников света обусловлена тем, что излучение тела слагается из волн, хаотически испускаемых многими атомами.
Фазы каждого цуга волны, испускаемого отдельным атомом никак не связаны друг с другом. Атомы излучают хаотически.

Для некогерентных источников интенсивность результирующей волны всюду одинакова и, равна сумме интенсивностей, создаваемых

Слайд 13И так суть интерференции света :
Знаем:
Интерференцией света называется…
Условие

мах
Δ12 = m λ
Условие min
Δ12 = (m ± 1/2) λ
m

= 0,1,2,3,…

(10)

(11)

(12)

(13)

9

И так  суть интерференции света : Знаем:Интерференцией света называется…Условие махΔ12 = m λУсловие minΔ12 = (m

Слайд 14В обычном «естественном» свете вектор Е направлен равновероятно во все

стороны.
- «Ёжик» векторов
(фото за Δt)
Каждый вектор Е – это

суперпозиция волн от отдельного атома

За 10-8 с. атом «вспыхнул» и «погас» , испустив некоторую ∑ квантов hν (λν = c), т.е. определённый набор длин волн – цуг волн.

Этот набор обусловлен соответствующими переходами электронов из возбуждённого состояния в нормальное.

7

В обычном «естественном» свете вектор Е направлен равновероятно во все стороны. - «Ёжик» векторов(фото за Δt)Каждый вектор

Слайд 15 Периодическая последовательность горбов и впадин волны и образующиеся в процессе

акта излучения одного атома, называется цугом волн или волновым цугом.


Процесс излучения одного цуга атома длится

Длина цуга

В одном цуге укладывается примерно

длин волн.

λ= const

Периодическая последовательность горбов и впадин волны и образующиеся в процессе акта излучения одного атома, называется цугом волн

Слайд 16 Одной из важных характеристик наблюдаемой интерференционной картины является видность V,

которая характеризует контраст интерференционных полос:



где Imax и Imin –

соответственно максимальное и минимальное значения интенсивности в интерференционной картине.
При интерференции монохроматических волн видность V зависит только от соотношения интенсивностей интерферирующих пучков света :

Одной из важных характеристик наблюдаемой интерференционной картины является видность V, которая характеризует контраст интерференционных полос: 	где Imax

Слайд 17Рисунок 7.3
Первая волна
Разность фаз двух когерентных волн

-
Оптическая разность хода -
L – оптическая длина пути;

s – геометрическая длина
пути; n – показатель преломления среды.

вторая

Рассмотрим интерференцию двух когерентных волн:

Рисунок 7.3 Первая волна  Разность фаз двух когерентных волн -Оптическая разность хода -  L –

Слайд 18Условие максимума и минимума интерференции:

Если оптическая разность хода равна

целому числу длин волн
(7.2.3)

- условие интерференционного максимума.
Если оптическая разность

хода равна полу-целому числу длин волн

(7.2.4)

- условие интерференционного минимума.

Условие максимума и минимума интерференции: Если оптическая разность хода равна целому числу длин волн(7.2.3)- условие интерференционного максимума.

Слайд 198.2 Опыт Юнга

8.2 Опыт Юнга

Слайд 20 620-780 нм
 585-620 нм
575-585 нм
 550-575 нм
510-550 нм
 480-510 нм
450-480 нм
380-450 нм

 620-780 нм 585-620 нм575-585 нм 550-575 нм510-550 нм 480-510 нм450-480 нм380-450 нм

Слайд 21 Опыт Юнга

Опыт Юнга

Слайд 22 Параллельный пучок света падает на экран

с небольшим отверстием. Пройдя через отверстие, свет доходит до второго

экрана, в котором проделаны две щели. Когерентные пучки, излучаемые каждой из щелей, интерферируют на третьем экране.

Классический интерференционный опыт Юнга

Параллельный пучок света падает на экран с небольшим отверстием. Пройдя через отверстие, свет

Слайд 23 Опыт Юнга
Рисунок 7.4
Расстояние l от щелей, причем
Показатель

преломления среды – n.

Опыт ЮнгаРисунок 7.4 Расстояние l от щелей, причем Показатель преломления среды – n.

Слайд 24Главный максимум, соответствующий
проходит через точку О. Вверх

и вниз от него располагаются максимумы (минимумы) первого

(
),

второго (

) порядков, и т. д.

Главный максимум, соответствующий проходит через точку О.   Вверх и вниз от него располагаются максимумы (минимумы)

Слайд 29 Расстояние между двумя соседними
максимумами (или минимумами) равно

Максимумы интенсивности будут наблюдаться в координатах:
(m = 0, 1,

2, …),

а минимумы – в координатах:

- ширина интерференционной полосы.

Измерив

, зная l и d, можно вычислить длину волны λ. Именно так вычисляют длины волн разных цветов в спектроскопии.

Расстояние между двумя соседними максимумами (или минимумами) равно	  Максимумы интенсивности будут наблюдаться в координатах:	 (m

Слайд 308.3 Когерентность и монохроматичность
Необходимым условием

интерференции волн является их когерентность, т.е. согласованное протекание во времени

и пространстве нескольких колебательных или волновых процессов.
Этому условию удовлетворяют монохроматические волны – волны одной определенной и строго постоянной частоты.
8.3 Когерентность и монохроматичность    Необходимым условием интерференции волн является их когерентность, т.е. согласованное протекание

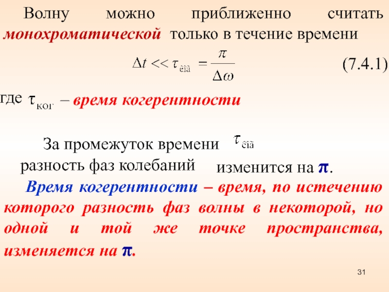
Слайд 31 Волну можно приближенно считать монохроматической только в течение времени
(7.4.1)
где

время когерентности

За промежуток времени
разность фаз колебаний
изменится

на π.

Время когерентности – время, по истечению которого разность фаз волны в некоторой, но одной и той же точке пространства, изменяется на π.

Волну можно приближенно считать монохроматической только в течение времени(7.4.1)где – время когерентности  За промежуток времени разность

Слайд 32(7.4.2)
где
– длина когерентности (длина
гармонического цуга, образующегося в

процессе излучения одного атома) – расстояние между точками, разность фаз

в которых π.


Когерентность колебаний которые совершаются в одной и той же точке пространства, определяемая степенью монохроматичности волн, называется временнóй когерентностью.

(7.4.2)где – длина когерентности   (длинагармонического цуга, образующегося в процессе излучения одного атома) – расстояние между

Слайд 33Можно показать ,что
чем шире интервал частот, представленных в

данной волне, тем меньше время когерентности.
Предельный наблюдаемый порядок интерференции


- число наблюдаемых интерференционных полос возрастает при уменьшении спектрального интервала.
Можно показать ,что  чем шире интервал частот, представленных в данной волне, тем меньше время когерентности. Предельный

Слайд 34 Два источника, размеры и взаимное расположение которых

позволяют наблюдать интерференцию, называются пространственно-когерентными.
Радиусом когерентности

(или длиной пространственной когерентности) называется максимальное, поперечное направлению распространения волны расстояние, на котором возможно проявление интерференции.

Пространственная когерентность

ρк – радиус пространственной когерентности;
λ – длина волны;
θ – угловой размер источника.

Два источника, размеры и взаимное расположение которых позволяют наблюдать интерференцию, называются пространственно-когерентными.

Слайд 35 Критерий наблюдения интерференции при протяженном источнике:



b - допустимый

размер источника;
λ – длина волны;
Ω - апертура интерференции

– угол между выходящими из источника интерферирующими лучами.



- интерференционные схемы с большой апертурой требуют источников малых размеров.

Критерий наблюдения интерференции при протяженном источнике:   b - допустимый размер источника; λ – длина волны;

Слайд 36Условия пространственной когерентности двух волн
1) постоянная во времени разность фаз:


ω1t +φ01 – ω2 t – φ02 = const,
откуда следует


(ω1 – ω2)t + φ01 – φ02 = const.
Это справедливо лишь при
ω1 = ω2
Таким образом, условие постоянства во времени разности фаз эквивалентно условиям одинаковости для когерентных лучей циклических частот в вакууме.
2) соизмеримость амплитуд интерферирующих волн,
3) одинаковое состояние поляризации,
4) лучи, пройдя разные пути, встречаются в некоторой точке пространства.
Условия пространственной когерентности двух волн1) постоянная во времени разность фаз: ω1t +φ01 – ω2 t – φ02

Слайд 378.4 Методы наблюдения интерференции
1. Опыт Юнга
Рисунок 7.5

8.4 Методы наблюдения интерференции1. Опыт Юнга Рисунок 7.5

Слайд 392. Зеркала Френеля
Рисунок 7.6

2. Зеркала Френеля Рисунок 7.6

Слайд 403. Бипризма Френеля
Рисунок 7.7

3. Бипризма ФренеляРисунок 7.7

Слайд 414. Билинза Бийе
Рисунок 7.8

4. Билинза Бийе Рисунок 7.8

Слайд 428.5 Интерференция в тонких пленках
d = (350÷760) 10-9 м.
Каждый луч,

падающий на границу раздела 2-х сред многократно отражается и преломляется.
1
1
1
1
1
1
1
1
2
2
2
2
2
2
2
2
i
r
r
r
i
А
В
С
К
Т
n

>1

d

8.5 Интерференция в тонких пленкахd = (350÷760) 10-9 м.Каждый луч, падающий на границу раздела 2-х сред многократно

Слайд 43Опыт Поля
Интерференцию света по методу деления амплитуды во многих отношениях

наблюдать проще, чем в опытах с делением волнового фронта. Один

из способов, использующих такой метод – опыт Поля.
Опыт Поля	Интерференцию света по методу деления амплитуды во многих отношениях наблюдать проще, чем в опытах с делением

Слайд 44Интерференционные полосы равного наклона
Интерференция в тонких пленках

Интерференционные полосы равного наклонаИнтерференция в тонких пленках

Слайд 45 Интерференционные полосы равного наклона
Интерференция в тонких пленках
Оптическая
разность

хода
с учетом потери
полуволны:

Интерференционные полосы равного наклонаИнтерференция в тонких пленках  Оптическаяразность ходас учетом потери полуволны:

Слайд 46- max интерференции
- min интерференции

- max интерференции- min интерференции

Слайд 47 Для наблюдения интерференционных полос равного наклона вместо плоскопараллельной

пластинки можно использовать интерферометр Майкельсона :
Рисунок 7.11

Для наблюдения интерференционных полос равного наклона вместо плоскопараллельной пластинки можно использовать интерферометр Майкельсона :Рисунок 7.11

Слайд 48 Цвета тонких пленок
В белом свете интерференционные полосы, при отражении

от тонких пленок - окрашены. Поэтому такое явление называют цвета

тонких пленок. Его легко наблюдать на мыльных пузырях, на тонких пленках масла или бензина, плавающих на поверхности воды, на пленках окислов, возникающих на поверхности металлов при закалке (цвета побежалости), и т.п.
Цвета тонких пленок 	В белом свете интерференционные полосы, при отражении от тонких пленок - окрашены. Поэтому такое

Слайд 49Опыты с мыльной
пленкой

Опыты с мыльнойпленкой

Слайд 50Изменение картины интерференции
по мере уменьшения
толщины мыльной пленки

Изменение картины интерференциипо мере уменьшениятолщины мыльной пленки

Слайд 51нефть на воде

нефть на воде

Слайд 5234
Интерференция от клина.

34Интерференция от клина.

Слайд 53Интерференция на клине
Максимумы в отраженном свете
dmin = 4n

Интерференция на клинеМаксимумы в отраженном светеdmin = 4n

Слайд 54Полосы равной толщины
Оптическая
разность хода
с учетом потери
полуволны:

Полосы равной толщины Оптическаяразность ходас учетом потери полуволны:

Слайд 55 Каждая из интерференционных полос возникает в результате отражении от

участков клина с одинаковой толщиной, поэтому их называют полосами равной

толщины.

Рис. 7.15

Каждая из интерференционных полос возникает в результате отражении от участков клина с одинаковой толщиной, поэтому их

Слайд 56


Рис. а - световые лучи, отражаясь от верхней и нижней

поверхностей тонкого воздушного клина, интерферируют и образуют светлые и темные

полосы:
б - интерференционная картина, наблюдаемая в случае оптически плоских стеклянных пластин;
в - интерференционная картина, наблюдаемая в случае неплоских пластин.

Рис. а - световые лучи, отражаясь от верхней и нижней поверхностей тонкого воздушного клина,

Слайд 57Кольца Ньютона
Ньютон объяснил это явление на основе корпускулярной теории света.


Кольцевые полосы равной толщины, наблюдаемые в воздушном зазоре
между соприкасающимися выпуклой

сферической поверхностью линзы малой кривизны и плоской поверхностью стекла, называют кольцами Ньютона.
Кольца НьютонаНьютон объяснил это явление на основе корпускулярной теории света. Кольцевые полосы равной толщины, наблюдаемые в воздушном

Слайд 59Кольца Ньютона
- Радиус m-го темного кольца


Радиус m-го
светлого

кольца

Кольца Ньютона- Радиус m-го темного кольца Радиус  m-го светлого кольца

Слайд 60 Полосы равной толщины можно наблюдать и с помощью разных интерферометров,

например интерферометра Майкельсона, если одно из зеркал М1 отклонить на

небольшой угол:

Рисунок 7.11

Полосы равной толщины можно наблюдать и с помощью разных интерферометров, например интерферометра Майкельсона, если одно из зеркал

Слайд 61 Схема интерферометра Рэлея

Схема интерферометра Рэлея

Слайд 62 Схема интерферометра Жамена

Схема интерферометра Жамена

Слайд 63Схема интерферометра Рождественского

Схема интерферометра Рождественского

Слайд 64Интерферометр Линника
S
зеркало
З1 (подвижное)
Деталь
1
2
40

Интерферометр    ЛинникаSзеркалоЗ1 (подвижное)Деталь1240

Слайд 65Итак:
полосы равного наклона получаются при освещении пластинки постоянной толщины
(
)

рассеянным светом в котором
содержаться лучи разных направлений.
полосы равной

толщины наблюдаются при освещении пластинки переменной толщины (клина) (

)

параллельным пучком света.

Итак: 	полосы равного наклона получаются при освещении пластинки постоянной толщины()  рассеянным светом в которомсодержаться лучи разных

Слайд 668.6 Применение интерференции света
1. Тот факт, что расположение интерференционных

полос зависит от длины волны и разности хода лучей, позволяет

по виду интерференционной картины (или их смещению) проводить точные измерения расстояний при известной длине волны или, наоборот, определять спектр интерферирующих волн (интерференционная спектроскопия).
8.6 Применение интерференции света 1. Тот факт, что расположение интерференционных полос зависит от длины волны и разности

Слайд 672. По интерференционной картине можно выявлять и измерять неоднородности среды

(в т.ч. фазовые), в которой распространяются волны, или отклонения формы

поверхности от заданной.
2. По интерференционной картине можно выявлять и измерять неоднородности среды (в т.ч. фазовые), в которой распространяются волны,

Слайд 71
3. Явление интерференции волн, рассеянных от некоторого объекта (или прошедших

через него), с «опорной» волной лежит в основе голографии (в

т.ч. оптической, акустической или СВЧ-голографии).
3. Явление интерференции волн, рассеянных от некоторого объекта (или прошедших через него), с «опорной» волной лежит в

Слайд 72Голографический негатив, освещенный монохроматическим светом, дает полное трехмерное изображение, парящее

в пространстве
Способ получения голограммы.
На фотопленку попадают как отраженный

от предмета лазерный свет, так и опорный пучок от зеркала
Голографический негатив, освещенный монохроматическим светом, дает полное трехмерное изображение, парящее в пространстве Способ получения голограммы. На фотопленку

Слайд 734. Интерференционные волны от отдельных «элементарных» излучателей используется при

создании сложных излучающих систем (антенн) для электромагнитных и акустических волн.

Оправа 8,2-метрового главного зеркала очень большого телескопа (VLT) Европейской южной обсерватории. В нижнюю поверхность зеркала упираются 150 управляемых «домкратов», которые по командам компьютера поддерживают форму зеркала в идеальном состоянии
4.  Интерференционные волны от отдельных «элементарных» излучателей используется при создании сложных излучающих систем (антенн) для электромагнитных

Слайд 74 В 1963 г. начал работать 300-метровый радиотелескоп со

сферической антенной в Аресибо на острове Пуэрто-Рико, установленный в огромном

естественном котловане, в горах. В 1976 г. на Северном Кавказе в России начал работать 600-метровый радиотелескоп РАТАН-600. Угловое разрешение радиотелескопа на волне 3 см составляет 10
В 1963 г. начал работать 300-метровый радиотелескоп со сферической антенной в Аресибо на острове Пуэрто-Рико,

Слайд 755. Просветление оптики и получение высокопрозрачных покрытий и селективных оптических

фильтров.
Рисунок 7.15

5. Просветление оптики и получение высокопрозрачных покрытий и селективных оптических фильтров. Рисунок 7.15

Слайд 76m i n отражения
m a x пропускания

m i n   отраженияm a x  пропускания !

Слайд 77m a x пропускания света
в рабочий объем
Просветление линз
и

солнечных батарей
Min интерференции

m a x  пропускания светав рабочий объем Просветление линзи солнечных батарейMin интерференции

Слайд 786. Получение высокоотражающих электрических зеркал


Для получения коэффициента отражения
(такие зеркала используются в лазерных резонаторах)

надо нанести 11 – 13 слоев.
6.   Получение высокоотражающих    		электрических зеркал Для получения коэффициента отражения (такие зеркала используются

Слайд 79Знать:
2. Какими параметрами описывается световая волна?
1. Законы геометрической оптики.
3. Что

такое цуг волн и волновой пакет?
4. Суть интерференции света, условия

наблюдения интерференции.

5. Понятие временной и пространственной интерференции.

6. Способы получения когерентных световых источников.

45

Знать:2. Какими параметрами описывается световая волна?1. Законы геометрической оптики.3. Что такое цуг волн и волновой пакет?4. Суть

Слайд 807. Как записываются условия max и min в тонких пленках

в отраженном и проходящем свете для полос равного наклона и

равной толщины.

8. Применение интерференции.

46

7. Как записываются условия max и min в тонких пленках в отраженном и проходящем свете для полос

Слайд 81Уметь:
1. Строить ход лучей в пластинках, линзах, зеркалах, призмах.
2. Построить

ход интерферирующих лучей в зеркалах Френеля, бипризмах Френеля и Бийе.
3.

Рассчитать интерференционную картину по методу Юнга.

4. Получить аналитическое выражение для условий max и min при интерференции в тонких пленках в отраженном и проходящем свете для полос равного наклона и равной толщины.

47

Уметь:1. Строить ход лучей в пластинках, линзах, зеркалах, призмах.2. Построить ход интерферирующих лучей в зеркалах Френеля, бипризмах

Слайд 825. Изображать на рис. схему установки для получения колец Ньютона.
6

Построить ход лучей в интерферометрах Майкельсона, Линника, Жамена.
48

5. Изображать на рис. схему установки для получения колец Ньютона.6 Построить ход лучей в интерферометрах Майкельсона, Линника,

Слайд 83Радиус иона меди: (+2e) 72 (+1e) 96 пм
Радиус иона: (+2e) 69 пм
 620-780

нм
 585-620 нм
575-585 нм
 550-575 нм
510-550 нм
 480-510 нм
450-480 нм
380-450 нм

Радиус иона меди: (+2e) 72 (+1e) 96 пмРадиус иона: (+2e) 69 пм 620-780 нм 585-620 нм575-585 нм 550-575 нм510-550 нм 480-510 нм450-480 нм380-450

Слайд 84Выводы:
Изучена скорость охлаждения насыщенного раствора
сернокислого никеля и

медного купороса,
Определены оптимальные условия выращивания
кристаллов

сернокислого никеля и медного купороса,
3 Выращены кристаллы сернокислого никеля и медного купороса,
Определена зависимость изменения светопроводимости кристаллов от толщины.
Определена зависимость изменения светопроводимости раствора от толщины слоя раствора.
Выводы:Изучена скорость охлаждения насыщенного раствора   сернокислого никеля и медного купороса, Определены оптимальные условия выращивания

Слайд 85Спасибо за внимание.

Спасибо за внимание.

Слайд 86Лекция окончена!

Лекция окончена!

Обратная связь

Если не удалось найти и скачать доклад-презентацию, Вы можете заказать его на нашем сайте. Мы постараемся найти нужный Вам материал и отправим по электронной почте. Не стесняйтесь обращаться к нам, если у вас возникли вопросы или пожелания:

Email: Нажмите что бы посмотреть 

Что такое TheSlide.ru?

Это сайт презентации, докладов, проектов в PowerPoint. Здесь удобно  хранить и делиться своими презентациями с другими пользователями.


Для правообладателей

Яндекс.Метрика