Разделы презентаций


Лекция 4_КТ.ppt

Содержание

Системы когнитивной графики.Ориентированы на общение с пользователем ИИС посредством графических образов, которые генерируются в соответствии с изменениями параметров моделируемых или наблюдаемых процессов.

Слайды и текст этой презентации

Слайд 1Лекция 4
Экспертные системы

Лекция 4  Экспертные системы

Слайд 2Системы когнитивной графики.
Ориентированы на общение с пользователем ИИС посредством графических

образов, которые генерируются в соответствии с изменениями параметров моделируемых или

наблюдаемых процессов.
Системы когнитивной графики.Ориентированы на общение с пользователем ИИС посредством графических образов, которые генерируются в соответствии с изменениями

Слайд 3Системы когнитивной графики.

Когнитивная графика позволяет в наглядном и выразительном виде представить

множество параметров, характеризующих изучаемое явление, освобождает пользователя от анализа тривиальных

ситуаций, способствует быстрому освоению программных средств.
Системы когнитивной графики.Когнитивная графика позволяет в наглядном и выразительном виде представить множество параметров, характеризующих изучаемое явление, освобождает

Слайд 4Системы когнитивной графики.

Системы когнитивной графики.

Слайд 5Системы когнитивной графики.

Системы когнитивной графики.

Слайд 6Системы контекстной помощи.
В них пользователь описывает проблему,

а система на основе дополнительного диалога конкретизирует ее и выполняет

поиск относящихся к ситуации рекомендаций. В обычных гипертекстовых системах, наоборот, компьютерные приложения навязывают пользователю схему поиска требуемой информации.
Системы контекстной помощи.  В них пользователь описывает проблему, а система на основе дополнительного диалога конкретизирует ее

Слайд 7Программное обеспечение систем ИИ
Языки программирования, ориентированные на обработку символьной

информации

знаний (OPS 5, KRL, FRL),
Программное обеспечение систем ИИ Языки программирования, ориентированные на обработку символьной информации

Слайд 8Программное обеспечение систем ИИ
интегрированные- программные среды, содержащие арсенал

инструментальных средств для создания систем ИИ (КБ, ARTS, GURU, G2),


оболочки экспертных систем (BUILD, EXSYS Professional, ЭКСПЕРТ),
Программное обеспечение систем ИИ интегрированные- программные среды, содержащие арсенал инструментальных средств для создания систем ИИ (КБ, ARTS,

Слайд 9Признаки ИИС
коммуникативные способности — способ взаимодействия конечного пользователя с

системой;
решение сложных плохо формализуемых задач, которые требуют построения оригинального алгоритма

решения в зависимости от конкретной ситуации, характеризующейся неопределенностью и динамичностью исходных данных и знаний;
Признаки ИИС коммуникативные способности — способ взаимодействия конечного пользователя с системой;	решение сложных плохо формализуемых задач, которые требуют

Слайд 10Признаки ИИС
способность к самообучению — умение системы автоматически извлекать

знания из накопленного опыта и применять их для решения задач;
адаптивность

— способность системы к развитию в соответствии с объективными изменениями области знаний.
Признаки ИИС способность к самообучению — умение системы автоматически извлекать знания из накопленного опыта и применять их

Слайд 11Напряжем воображение и постараемся представить себе следующую картину: пользователь вводит

запрос в поисковую машину интернета и между ними происходит следующий

диалог:
- Где был разбит герой Толстого?
- Имя автора Алексей Николаевич или Лев Николаевич?
- Лев Николаевич, произведение "Война и мир".
- Какая национальность героя - русский, австриец или француз?
- Русский.
- Это первое подробно описанное поражение в книге?
- Да.
- Тогда то место называется Аустерлиц (теперь г. Славков, Чехия).
Выглядит нереально, правда? Но, учитывая темпы развития систем искусственного интеллекта, а именно - экспертных систем (ЭС), можно предположить, что это станет обычным явлением лет через 50.
Напряжем воображение и постараемся представить себе следующую картину: пользователь вводит запрос в поисковую машину интернета и между

Слайд 12Только одна подобная система, CADUCEUS, содержит одних голых фактов больше,

чем 80% мировой медицинской литературы. Объединив тысячи интеллектуальных систем, содержащих

в памяти данные и знания из всех областей, а также алгоритмы вывода новых знаний из уже имеющихся в единый мировой мозг, человечество, согласно Бэкону, может стать намного мудрее и могущественнее.

Только одна подобная система, CADUCEUS, содержит одних голых фактов больше, чем 80% мировой медицинской литературы. Объединив тысячи

Слайд 13Возникшее в середине 60-х годов прошлого века новое направление в

искусственном интеллекте с тех пор только ускоряет темпы своего развития.

Сегодня любая экспертная система окупается моментально, принося огромную пользу в тех областях, где наблюдается недостаток специалистов или существует реальная опасность для их жизни (атомные электростанции). ЭС находят широкое применение в медицине, микроэлектронике, геологии, военном деле, навигации и т.д. Например, HASP/SIAP определяет местоположение и типы судов в тихом океане по данным акустических систем слежения.

Возникшее в середине 60-х годов прошлого века новое направление в искусственном интеллекте с тех пор только ускоряет

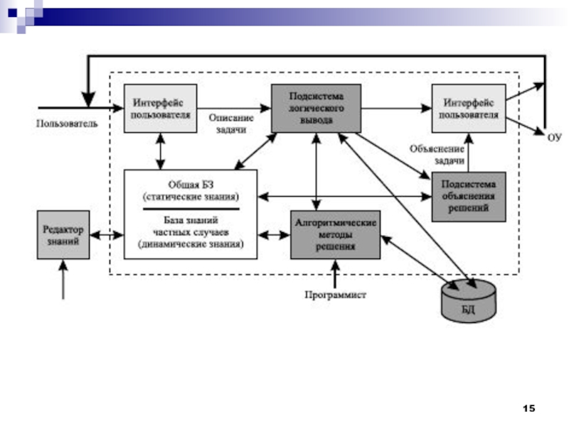
Слайд 14Обязательными частями любой ЭС являются также модуль приобретения знаний и

модуль отображения и объяснения решений. В большинстве случаев, реальные ЭС

в промышленной эксплуатации работают также на основе баз данных (БД). Только одновременная работа со знаниями и большими объемами информации из БД позволяет ЭС получить неординарные результаты, например, поставить сложный диагноз (медицинский или технический), открыть месторождение полезных ископаемых, управлять ядерным реактором в реальном времени.

Обязательными частями любой ЭС являются также модуль приобретения знаний и модуль отображения и объяснения решений. В большинстве

Слайд 16Все началось в далеких шестидесятых. В то время в космос

отправился первый человек, медицина ознаменовалась успехами в клинической трансплантации органов

(первая успешная пересадка сердца), были заложены основы современных операционных систем.
Тогда Эдвард Фейгенбаум (Edward Feigenbaum), исследователь в области искусственного интеллекта, как и многие ученые его времени, задумывался над тем, может ли машина думать и рассуждать подобно человеку и как много знаний в нее возможно вложить .
Все началось в далеких шестидесятых. В то время в космос отправился первый человек, медицина ознаменовалась успехами в

Слайд 17 Он считал, что ответ удастся получить, только сконструировав такую

"мыслящую" систему. Но какое же научное направление выбрать для экспериментов?

В какой предметной области разработки Фейгенбаума принесли бы большую пользу? Разрешить эти вопросы помог лауреат нобелевской премии, биохимик Джошуа Ледерберг (Joshua Lederberg). Он предложил создать компьютерного помощника, который мог бы определять путем расчета молекулярную структуру химических соединений и который, по словам Ледерберга, был просто необходим в органической химии. Так появилась идея о построении экспертной системы DENDRAL.
.


Он считал, что ответ удастся получить, только сконструировав такую

Слайд 18В 1965 году в Стэндфордском университете (Stanford University) Эдвард Фейгенбаум,

Джошуа Ледерберг и примкнувший к ним Брюс Бученен (Bruce Buchanan)

начали работы по созданию первой экспертной системы. Одной из главных проблем, которую ученым надлежало решить, было построение гибкой программы, оперирующей с многочисленными знаниями и работающей по правилам логики ("если - то"). Однако, как оказалось, сложнее всего было создать базу данных, включающую знания многих специалистов в органической химии.
В 1965 году в Стэндфордском университете (Stanford University) Эдвард Фейгенбаум, Джошуа Ледерберг и примкнувший к ним Брюс

Слайд 19Для этого разработчикам DENDRAL пришлось опросить как можно больше экспертов.

Приобретение знаний - не такой легкий процесс, как это может

показаться на первый взгляд. Одно дело собрать факты, другое - познания конкретного человека. Поэтому опрашиваемым специалистам была предоставлена специальная программа, которая производила некоторые "умозаключения", правдивость или ложность которых им нужно было установить и объяснить. Таким образом, отделив механизм логического вывода от базы знаний, Бученен предложил хороший инструмент для создания экспертных систем. Одной из самых первых подобных программ была META-DENDRAL. С ее помощью и с помощью аналогичных разработок были построены такие ЭС, как PROSPECTOR, MYCIN и CYRUS.
Для этого разработчикам DENDRAL пришлось опросить как можно больше экспертов. Приобретение знаний - не такой легкий процесс,

Слайд 20С 70-х годов ЭС стали ведущим направлением в области искусственного

интеллекта. В этот период было создано множество разнообразных экспертных и

диагностических систем, большая часть которых действует и сегодня. Самыми известными из них являются MYCIN, служащая для диагностики и лечения инфекционных заболеваний, и PROSPECTOR, предназначенная для геологической разведки месторождений полезных ископаемых.

С 70-х годов ЭС стали ведущим направлением в области искусственного интеллекта. В этот период было создано множество

Слайд 21Первая версия ЭС MYCIN была построена в уже знакомом нам

Стэндфордском университете в середине 70-х годов. Ее создатель - врач

и специалист в области вычислительной техники Эдвард Шортлайф (Edward Shortliffe). Вот мы и добрались до самой популярной области применения экспертных систем - медицины. Дело в том, что диагностика многих заболеваний для успешного выздоровления пациента должна проводиться оперативно. Иногда максимально возможные сроки определения метода лечения составляют от одного до двух суток. Кроме того, каждый человек, идя на прием к врачу, хочет надеяться, что его примет профессионал, который внятно объяснит причину недомогания и предложит одну или несколько эффективных методик лечения.
Первая версия ЭС MYCIN была построена в уже знакомом нам Стэндфордском университете в середине 70-х годов. Ее

Слайд 22Исследования работы ЭС MYCIN, проведенные в Стэндфордском университете, показали, что

система для диагностики бактериальных инфекций все-таки уступает группе врачей, состоящей

только из профессионалов, на 20%. Правда, даже приблизительную дату этого тестирования так и не удалось найти. Но база знаний MYCIN постоянно расширяется, и благодаря этому ЭС "осваивает" все новые области медицины. Теперь MYCIN используется преимущественно для обучения врачей, а ее механизм логического вывода E-MYCIN был успешно применен для создания многих других ЭС, таких, как NEOMYCIN и PUFF для исследования легочных заболеваний.
Исследования работы ЭС MYCIN, проведенные в Стэндфордском университете, показали, что система для диагностики бактериальных инфекций все-таки уступает

Слайд 23Экспертная система PROSPECTOR разрабатывалась SRI International с 1974 по 1983

год. Как уже было сказано, она предназначена для геологических изысканий

и относится к интерпретирующему типу ЭС, которые выводят некоторые заключения на основе наблюдений. Данная программа располагает динамическим количеством геологических моделей, каждая из которых содержит знания об определенных видах полезных ископаемых. Так же, как и MYCIN, PROSPECTOR вовлекает геолога в диалог, чтобы, опираясь на его наблюдения, точно выбрать модель и дать ответ на вопрос "Где бурить?". В 1984 году система точно предсказала существование месторождения молибдена, оцененного в многомиллионную сумму.
Экспертная система PROSPECTOR разрабатывалась SRI International с 1974 по 1983 год. Как уже было сказано, она предназначена

Слайд 24В качестве современных ЭС можно назвать быстродействующую систему OMEGAMON (фирма

Candle, с 2004 г. IBM) для отслеживания состояния корпоративной информационной

сети и G2 (фирма Gensym) - коммерческую экспертную систему для работы с динамическими объектами. Они служат для принятия решения за считанные секунды с момента наступления внештатных или критических ситуаций. Для G2 также характерно распараллеливание процессов рассуждений. Для простого перечисления других современных экспертных систем, возможно, не хватит газетной полосы. Вот лишь некоторые из них: GUIDON, TATR, ONCOCIN, MOLGEN, GENESIS.
В качестве современных ЭС можно назвать быстродействующую систему OMEGAMON (фирма Candle, с 2004 г. IBM) для отслеживания

Слайд 25На этом рисунке показана ситуация, определяющая критическое количество сообщений в

очередях транспортной системы IBM WebSphere MQ

На этом рисунке показана ситуация, определяющая критическое количество сообщений в очередях транспортной системы IBM WebSphere MQ

Слайд 26Разработка ЭС связана с определенными трудностями, которые необходимо хорошо знать,

так же как и спос обы их преодоления. Рассмотрим подробнее

эти проблемы.
Проблема извлечения знаний экспертов. Ни один специалист никогда просто так не раскроет секреты своего профессионального мастерства, свои сокровенные знания в профессиональной области. Он должен быть заинтересован материально или морально, причем хорошо заинтересован. Никто не хочет рубить сук, на котором сидит. Часто такой специалист опасается, что, раскрыв все свои секреты, он будет не нужен компании. Вместо него будет работать экспертная система. Избежать эту проблему поможет выбор высококвалифицированного эксперта, заинтересованного в сотрудничестве.
Разработка ЭС связана с определенными трудностями, которые необходимо хорошо знать, так же как и спос обы их

Слайд 27Проблема формализации знаний экспертов. Эксперты -специалисты в определенной области, как

правило, не в состоянии формализовать свои знания. Часто они принимают

правильные решения на интуитивном уровне и не могут аргументированно объяснить, почему принято то или иное решение. Иногда эксперты не могут прийти к взаимопониманию (фраза "встретились два геолога, у них было три мнения" - не шутка, а реальная жизнь). В таких ситуациях поможет выбор эксперта, умеющего ясно формулировать свои мысли и легко объяснять другим свои идеи.
Проблема нехватки времени у эксперта. Выбранный для разработки эксперт не может найти достаточно времени для выполнения проекта. Он слишком занят. Он всем нужен. У него есть проблемы. Чтобы избежать этой ситуации, необходимо получить от эксперта, прежде чем начнется проект, согласие тратить на проект время в определенном фиксированном объеме.

Проблема формализации знаний экспертов. Эксперты -специалисты в определенной области, как правило, не в состоянии формализовать свои знания.

Слайд 28Правила, формализованные экспертом, не дают необходимой точности. Проблему можно избежать,

если решать вместе с экспертом реальные задачи. Не надо придумывать

"игрушечных" ситуаций или задач. В условиях задач нужно использовать реальные данные, такие как лабораторные данные, отчеты, дневники и другую информацию, взятую из практических задач. Постарайтесь говорить с экспертом на одном языке, используя единую терминологию. Эксперт, как правило, легче понимает правила, записанные на языке, близком к естественному, а не на языке типа LISP или PROLOG.
Недостаток ресурсов. В качестве ресурсов выступают персонал (инженеры знаний, разработчики инструментальных средств, эксперты ) и средства построения ЭС (средства разработки и средства поддержки).

Правила, формализованные экспертом, не дают необходимой точности. Проблему можно избежать, если решать вместе с экспертом реальные задачи.

Слайд 29Модели представления знаний
Знания о некоторой ПрО представляют собой

совокупность сведений об объектах этой ПрО, их существенных свойствах и

связывающих их отношениях, процессах, протекающих в данной ПрО, а также методах анализа возникающих в ней ситуаций и способах разрешения ассоциируемых с ними проблем.
Модели представления знаний  Знания о некоторой ПрО представляют собой совокупность сведений об объектах этой ПрО, их

Слайд 30Трактовки знаний
психологическая: психические образы, мысленные модели;
интеллектуальная: совокупность сведений о

некоторой ПрО, включающих факты об объектах данной Про, свойствах этих

объектов и связывающих их отношениях, описания процессов, протекающих в данной ПрО, а также информацию о способах решения типовых (в рамках этой ПрО) задач
Трактовки знаний психологическая: психические образы, мысленные модели;интеллектуальная: совокупность сведений о некоторой ПрО, включающих факты об объектах данной

Слайд 31Трактовки знаний
формально-логическая: формализованная информация о некоторой ПрО, используемая для получения

(вывода) новых знаний об этой ПрО с помощью специализированных процедур;
информационно-технологическая:

структурированная информация, хранящаяся в памяти ЭВМ и используемая при работе интеллектуальных программ
Трактовки знанийформально-логическая: формализованная информация о некоторой ПрО, используемая для получения (вывода) новых знаний об этой ПрО с

Слайд 32Классификация знаний
1. Знание названий, имен. Сократу принадлежат слова: кто постигает

имена, тот постигнет и то, чему принадлежат эти имена. Как

отмечает известный зарубежный философ Дж. Остин, знание предмета или явления во многом определяется тем, знаем ли мы его название, точнее - его правильное название .
Классификация знаний1. Знание названий, имен. Сократу принадлежат слова: кто постигает имена, тот постигнет и то, чему принадлежат

Слайд 33Классификация знаний
2. Знание смысла названий и имен. Давно известно, что

как понимаем, так и действуем. Понимание смысла названий и имен

помогает их запоминанию и правильному употреблению. Например, при имени "Байкал" некоторые из младших школьников могут думать не о знаменитом озере, жемчужине России, а о фруктовой воде, продаваемой под тем же названием.
Классификация знаний2. Знание смысла названий и имен. Давно известно, что как понимаем, так и действуем. Понимание смысла

Слайд 34Классификация знаний
3. Фактуальные знания. Знание фактов позволяет не повторять ошибки,

свои и чужие, обогатить доказательную основу знаний. Нередко фиксируются в

виде научных текстов, результатов наблюдений, рекомендаций типа техники безопасности, житейской мудрости, поговорок, изречений. Например, из Древнего Китая пришло изречение китайского мыслителя Джу Си: не варите песок в надежде получить кашу.
Классификация знаний3. Фактуальные знания. Знание фактов позволяет не повторять ошибки, свои и чужие, обогатить доказательную основу знаний.

Слайд 35Классификация знаний
4. Знание определений. Определениям нельзя научить; их можно понять

и усвоить только как результат самостоятельных усилий по овладению требуемыми

понятиями. Знание системы определений является одним из лучших свидетельств теоретической подготовленности.
Классификация знаний4. Знание определений. Определениям нельзя научить; их можно понять и усвоить только как результат самостоятельных усилий

Слайд 36Классификация знаний
5. Сравнительные, сопоставительные знания. Они широко распространены в практике

и в науке, присущи преимущественно интеллектуально развитым лицам, особенно специалистам.

Они способны анализировать и выбирать лучшие варианты действий при достижении той или иной цели. Как отмечал Н.Кузанский, "все исследователи судят о неизвестном путем соизмеряющего сравнения с чем-то уже знакомым, так что все исследуется в сравнении".
Классификация знаний5. Сравнительные, сопоставительные знания. Они широко распространены в практике и в науке, присущи преимущественно интеллектуально развитым

Слайд 37Классификация знаний
6. Знание противоположностей, противоречий, антонимов и т.п. объектов. Такие

знания ценны в обучении, особенно на самом начальном этапе. В

некоторых сферах такие знания являются главными. Например, в школьном курсе безопасности жизнедеятельности надо точно знать - что ученикам можно делать, а чего нельзя делать, ни при каких обстоятельствах.
Классификация знаний6. Знание противоположностей, противоречий, антонимов и т.п. объектов. Такие знания ценны в обучении, особенно на самом

Слайд 38Классификация знаний
7.Ассоциативные знания. Они свойственны интеллектуально развитому и творческому человеку.

Чем богаче ассоциации, тем больше условий и выше вероятность для

проявления творчества. В значительной мере именно на богатстве ассоциаций построена языковая культура личности, писательский труд, работа художника, конструктора и работников других творческих профессий.
Классификация знаний7.Ассоциативные знания. Они свойственны интеллектуально развитому и творческому человеку. Чем богаче ассоциации, тем больше условий и

Слайд 39Классификация знаний
7. Ассоциативные правила позволяют находить закономерности между связанными событиями.

Примером такого правила, служит утверждение, что покупатель, приобретающий 'Хлеб', приобретет

и 'Молоко' с вероятностью 72%. Первый алгоритм поиска ассоциативных правил, называвшийся AIS был разработан в 1993 году сотрудниками исследовательского центра IBM Almaden. С этой пионерской работы возрос интерес к ассоциативным правилам; на середину 90-х годов прошлого века пришелся пик исследовательских работ в этой области, и с тех пор каждый год появлялось по несколько алгоритмов.
Классификация знаний7. Ассоциативные правила позволяют находить закономерности между связанными событиями. Примером такого правила, служит утверждение, что покупатель,

Слайд 40Классификация знаний
8. Классификационные знания. Применяются главным образом в науке; Примеры

- классификации Линнея, периодическая система элементов Д. И. Менделеева, классификации

тестов и т.п. Классификационные знания являются обобщенными, системными знания.
Классификация знаний8. Классификационные знания. Применяются главным образом в науке; Примеры - классификации Линнея, периодическая система элементов Д.

Слайд 41Классификация знаний
9. Причинные знания, знания причинно-следственных отношений, знание оснований. Как

писал В. Шекспир, пора необъяснимого прошла, всему приходится подыскивать причины.

В современной науке причинный анализ является основным направлением исследований.
Классификация знаний9. Причинные знания, знания причинно-следственных отношений, знание оснований. Как писал В. Шекспир, пора необъяснимого прошла, всему

Слайд 42Классификация знаний
9. Методы установления причинно-следственных связей
Метод сходства заключается в том,

что, если два и более случая исследуемого явления сходны только

в одном обстоятельстве, существует вероятность, что именно это обстоятельство и есть причина или часть причины данного явления.
Например:
При условиях АВС возникает явление а.
При условиях ADE возникает явление а.
При условиях AFG возникает явление а.
Вероятно, обстоятельство А есть причина а .
Классификация знаний9. Методы установления причинно-следственных связейМетод сходства заключается в том, что, если два и более случая исследуемого

Слайд 43Классификация знаний
9. Методы установления причинно-следственных связей
Метод различия состоит в следующем:

определяются два случая. Первый – тот, в котором происходит наступление

рассматриваемого явления. Второй случай – тот, при котором наступление этого явления не происходит. Если эти два случая между собой отличаются только одним обстоятельством, вероятно, оно и является причиной возникновения рассматриваемого явления.
Например:
При условиях АВС возникает явление а.
При условиях ВСВ возникает явление b.
Вероятно, обстоятельство А есть причина а.
Классификация знаний9. Методы установления причинно-следственных связейМетод различия состоит в следующем: определяются два случая. Первый – тот, в

Слайд 4410. Процессуальные, алгоритмические, процедурные знания. Являются основными в практической деятельности.

Овладение этими знаниями является существенным признаком профессиональной подготовленности и культуры.


10. Процессуальные, алгоритмические, процедурные знания. Являются основными в практической деятельности. Овладение этими знаниями является существенным признаком профессиональной

Слайд 4511. Технологические знания. Эти знания представляют собой особый вид знаний,

проявляющихся на разных уровнях подготовленности. Это может быть сравнительно простое

знание об отдельной операции технологической цепочки, или комплекса знаний, позволяющих непременно достигать поставленных целей с минимально возможными затратами.
11. Технологические знания. Эти знания представляют собой особый вид знаний, проявляющихся на разных уровнях подготовленности. Это может

Слайд 4612. Вероятностные знания. Такие знания нужны в случаях неопределенности, нехватки

имеющихся знаний, неточности имеющейся информации, при необходимости минимизировать риск ошибки

при принятии решений. Это знания о закономерностях распределения данных, достоверности различий, о степени обоснованности гипотез.
12. Вероятностные знания. Такие знания нужны в случаях неопределенности, нехватки имеющихся знаний, неточности имеющейся информации, при необходимости

Слайд 4713. Абстрактные знания. Эти особый вид знаний, при котором оперируют

идеализованными понятиями и объектами, несуществующими в реальности. Много таких объектов

в геометрии, естествознании, и в тех общественных науках, которые на Западе называют поведенческими - это психология, социология, педагогика. Вероятностные, абстрактные и специальные научные знания в каждой отдельной дисциплине знания составляют основу теоретических знаний. Это уровень теоретических знаний.
13. Абстрактные знания. Эти особый вид знаний, при котором оперируют идеализованными понятиями и объектами, несуществующими в реальности.

Слайд 4813. Метазнания - знания о знании, о том, как оно

устроено и структурировано; знания о получении знаний, т.е. приёмы и

методы познания (когнитивные умения) и о возможностях работы с ним. Понятие «метазнания» указывает на знания, касающиеся способов использования знаний, и знания, касающиеся свойств знаний.
13. Метазнания - знания о знании, о том, как оно устроено и структурировано; знания о получении знаний,

Слайд 49Конечно, между видами знаний нет непроходимой границы . Более того,

иногда бывает так, что знание трудно отнести к одному конкретному

виду. Например, алгоритмы вычисления математических функций (sin, cos, и т.д.) для эффективности представляют в виде набора коэффициентов разложения по специальным полиномам. Эти коэффициенты, конечно, являются данными, то есть фактографическим знанием, а используются как алгоритмическое знание.
Конечно, между видами знаний нет непроходимой границы . Более того, иногда бывает так, что знание трудно отнести

Слайд 50По степени научности

Знания могут быть научными и вненаучными.
Научные знания могут

быть
эмпирическими (на основе опыта или наблюдения)
теоретическими (на основе анализа абстрактных

моделей).
Научные знания в любом случае должны быть обоснованными на эмпирической или теоретической доказательной основе.
Теоретические знания — абстракции, аналогии, схемы, отображающие структуру и природу процессов, протекающих в предметной области. Эти знания объясняют явления и могут использоваться для прогнозирования поведения объектов.
По степени научностиЗнания могут быть научными и вненаучными.Научные знания могут бытьэмпирическими (на основе опыта или наблюдения)теоретическими (на

Слайд 51Вненаучные знания могут быть:
паранаучными — знания несовместимые с имеющимся научным

стандартом. Широкий класс паранаучного (пара от греч. — около, при)

знания включает в себя учения или размышления о феноменах, объяснение которых не является убедительным с точки зрения критериев научности;
Вненаучные знания могут быть:паранаучными — знания несовместимые с имеющимся научным стандартом. Широкий класс паранаучного (пара от греч.

Слайд 52Вненаучные знания могут быть:
Донаучные знания. Науке предшествует преднаука, где зарождаются

элементы (предпосылки) науки. Зачатки знаний на Древнем Востоке, в Греции

и Риме, а также в средние века, вплоть до 16-17 столетия. Этап преднауки завершается тогда и «наука в собственном смысле» начинается с того момента, когда в последней наряду с эмпирическими правилами и зависимостями (которые знала и преднаука) формируется особый тип знания — теория, позволяющая получить эмпирические зависимости как следствия из теоретических постулатов.
Вненаучные знания могут быть:Донаучные знания. Науке предшествует преднаука, где зарождаются элементы (предпосылки) науки. Зачатки знаний на Древнем

Слайд 53В современной практике термин «паранаука» применяется в разнообразных контекстах:
По отношению

к новым, ещё не завоевавшим авторитета теориям, не соответствующим доминирующей

теоретической парадигме. Примеры таких теорий, как космонавтика Циолковского или теория дрейфа материков Вегенера, свидетельствуют, что некоторые паранауки со временем имеют шанс войти в сферу «нормальной» науки.
В современной практике термин «паранаука» применяется в разнообразных контекстах:По отношению к новым, ещё не завоевавшим авторитета теориям,

Слайд 54По отношению к комплексу практического познания мира, для которого не

обязателен идеал научной рациональности. Например, «народные науки» — народная медицина,

народная архитектура, народная педагогика, народная метеорология и т.д., или современные прикладные руководства по различной тематике — «семейные науки», «кулинарные науки» и др. Эти дисциплины учат полезным знаниям и навыкам, но не содержат системы научных знаний.
По отношению к комплексу практического познания мира, для которого не обязателен идеал научной рациональности. Например, «народные науки»

Слайд 55По отношению к концепциям и учениям, преувеличивающим роль определенных природных

закономерностей или постулирующим существование особых, неизвестных науке или сверхъестественных сущностей,

явлений и сил. Например, парапсихология, уфология, «оккультные науки» — алхимия, астрология, френология, геомантия, хиромантия, физиогномика, толкование сновидений и т.д.
По отношению к концепциям и учениям, преувеличивающим роль определенных природных закономерностей или постулирующим существование особых, неизвестных науке

Слайд 56Псевдонаучные знания:
Среди основных отличий псевдонауки от науки — некритичное использование

новых непроверенных методов, сомнительных и зачастую ошибочных данных и сведений,

а также отрицание возможности опровержения, тогда как наука основана на фактах (проверенных сведениях), верифицируемых методах и постоянно развивается, расставаясь с опровергнутыми теориями и предлагая новые.
Псевдонаучные знания:Среди основных отличий псевдонауки от науки — некритичное использование новых непроверенных методов, сомнительных и зачастую ошибочных

Слайд 57Псевдонаучные знания:
В. Л. Гинзбург, Нобелевский лауреат по физике: Лженаука —

это всякие построения, научные гипотезы и так далее, которые противоречат

твёрдо установленным научным фактам. Я могу это проиллюстрировать на примере. Вот, например, природа теплоты. Мы сейчас знаем, что теплота — это мера хаотического движения молекул. Но это когда-то не было известно. И были другие теории, в том числе теория теплорода, состоящая в том, что есть какая-то жидкость, которая переливается и переносит тепло. И тогда это не было лженаукой, вот что я хочу подчеркнуть. Но если сейчас к вам придёт человек с теорией теплорода, то это невежда или жулик. Лженаука — это то, что заведомо неверно
Псевдонаучные знания:В. Л. Гинзбург, Нобелевский лауреат по физике: Лженаука — это всякие построения, научные гипотезы и так

Слайд 58Квазинаучные знания
Они ищут себе сторонников и приверженцев, опираясь на методы

насилия и принуждения. Квазинаучное знание, как правило, расцветает в условиях

строго иерархированной науки, где невозможна критика власть предержащих, где жестко проявлен идеологический режим. В истории России периоды «триумфа квазинауки» хорошо известны: лысенковщина, фиксизм как квазинаука в советской геологии 50-х гг., шельмование кибернетики и т.д;
Квазинаучные знанияОни ищут себе сторонников и приверженцев, опираясь на методы насилия и принуждения. Квазинаучное знание, как правило,

Слайд 59Выдвинул концепцию наследственности, изменчивости и видообразования, которую назвал "мичуринским учением".

Считал, что искусственным путем можно вывести абсолютно любые растения, в

т.ч. в результате влияния природной среды, что полностью согласовывалось, по мнению руководства партии, с основным положением марксизма. Отрицал ныне общепризнанную теорию хромосомной наследственности. В своих теориях и научных работах в качестве доказательств в т.ч. использовал ссылки на решения ЦК партии. Монополизм Лысенко в биологии, совмещенный со сталинскими методами борьбы с инакомыслием, вызвал уничтожение целых научных школ, гибель многих ученых (в т.ч. Н.И. Вавилова). Под руководством Лысенко была полностью разгромлена советская генетика.

Лысенко Трофим Денисович

Выдвинул концепцию наследственности, изменчивости и видообразования, которую назвал

Слайд 60Обыденно-практические знания — доставляют элементарные сведения о природе и окружающей

действительности. Люди, как правило, располагают большим объемом обыденного знания, которое

производится повседневно и является исходным пластом всякого познания. Иногда аксиомы здравомыслия противоречат научным положениям, препятствуют развитию науки.
Обыденное знание включает в себя и здравый смысл, и приметы, и назидания, и рецепты, и личный опыт, и традиции. Оно хотя и фиксирует истину, но делает это не систематично и бездоказательно. Его особенностью является то, что оно используется человеком практически неосознанно и в своем применении не требует предварительных систем доказательств. Другая его особенность — принципиально бесписьменный характер.
Обыденно-практические знания — доставляют элементарные сведения о природе и окружающей действительности. Люди, как правило, располагают большим объемом

Слайд 61Классификация знаний
Знания, имеющих определенную степень достоверности: «Следующим днем календаря после

31 мая является 1 июня» и «Для кипячения воды при

нормальном давлении требуется ее нагрев до 100 °С».
Знания с нечеткой степенью достоверности: «Завтра в Москве будет дождь» и «При игре в шахматы не следует располагать коня на краю доски».
Классификация знанийЗнания, имеющих определенную степень достоверности: «Следующим днем календаря после 31 мая является 1 июня» и «Для

Слайд 62Концептуальные свойства знаний
1) внутренняя интерпретация;
2) наличие внутренней структуры связей;
3) наличие

внешней структуры связей;
4) шкалирование;
5) погружение в пространство с семантической метрикой;
6)

наличие активности.
Концептуальные свойства знаний1) внутренняя интерпретация;2) наличие внутренней структуры связей;3) наличие внешней структуры связей;4) шкалирование;5) погружение в пространство

Слайд 63Внутренняя интерпретация знаний
Позволяет соотнести данные, хранящиеся в памяти ЭВМ, с

их смысловым содержанием. Например, пусть в оперативном запоминающем устройстве ЭВМ

записано число «4». Очевидно, что этот факт сам по себе мало что говорит, так как непонятно, что конкретно обозначает число «4».
Внутренняя интерпретация знанийПозволяет соотнести данные, хранящиеся в памяти ЭВМ, с их смысловым содержанием. Например, пусть в оперативном

Слайд 64Внутренняя интерпретация знаний
По иному обстоят дела, если информация представлена выражением:

«Оценка студента Иванова на экзамене 4». Поскольку оценка на экзамене

— целое число, не большее 5 и не меньшее 2, такое представление накладывает ограничения на данные, заносимые в поле оценки.
Внутренняя интерпретация знанийПо иному обстоят дела, если информация представлена выражением: «Оценка студента Иванова на экзамене 4». Поскольку

Слайд 65Наличие внутренней и внешней структур связей
Основываются на структурном подходе к

представлению ПрО, согласно которому в объекте ПрО могут быть выделены

его части (элементы). Отношения между объектом-целым и его составляющими называются отношениями типа целое-часть (включение) и часть-целое (вхождение).
Наличие внутренней и внешней структур связейОсновываются на структурном подходе к представлению ПрО, согласно которому в объекте ПрО

Слайд 66Шкалирование знаний
Позволяет сопоставлять и упорядочивать качественно одинаковые, но различающиеся в

количественном плане свойства и отношения объектов ПрО. Мера этого различия

называется интенсивностью свойства или отношения.
Шкалирование знанийПозволяет сопоставлять и упорядочивать качественно одинаковые, но различающиеся в количественном плане свойства и отношения объектов ПрО.

Слайд 67Шкалирование знаний

Шкалирование знаний

Слайд 68Шкалирование знаний
Оппозиционные шкалы - разновидность порядковых шкал, концы которых соответствуют

крайним, несовместимым интенсивностям свойств и отношений, обозначаемым парами слов-антонимов. Среднее,

промежуточное положение на оппозиционных шкалах является нейтральным.
Шкалирование знанийОппозиционные шкалы - разновидность порядковых шкал, концы которых соответствуют крайним, несовместимым интенсивностям свойств и отношений, обозначаемым

Слайд 69Шкалирование знаний
Например: быстрый—медленный, острый—тупой, сильный—слабый, добрый— злой и т. д.

Применение оппозиционных шкал позволяет не только сопоставлять интенсивности свойств и

отношений, но и прослеживать направления их потенциальных изменений, а также очерчивать границы этих изменений.
Шкалирование знанийНапример: быстрый—медленный, острый—тупой, сильный—слабый, добрый— злой и т. д. Применение оппозиционных шкал позволяет не только сопоставлять

Слайд 70Многомерное семантическое пространство
Интеграция базовых оппозиционных шкал образует многомерное семантическое пространство,

точки которого соответствуют различным понятиям, а расстояния между точками —

семантической дистанции между этими понятиями. Само понятие многомерной шкалы выходит за рамки традиционной математической интерпретации шкалы как чисто линейного (т. е. одномерного) объекта типа координатной оси.
Многомерное семантическое пространствоИнтеграция базовых оппозиционных шкал образует многомерное семантическое пространство, точки которого соответствуют различным понятиям, а расстояния

Слайд 71Многомерное семантическое пространство
Вместе с тем, поскольку многие свойства и отношения

могут изменяться в нескольких аспектах (интенсивностях), существование подобных шкал объективно.

Так, например, звук принято характеризовать амплитудой, частотой и фазой (трехмерное представление), а положение точки на плоскости — значениями пары координат по осям X и Y (два измерения).
Многомерное семантическое пространствоВместе с тем, поскольку многие свойства и отношения могут изменяться в нескольких аспектах (интенсивностях), существование

Слайд 72Активность знаний
При поступлении в систему новых знаний должна осуществляться их

верификация с целью согласования новых знаний и уже содержащейся в

БЗ информации. Результатом этой верификации может быть модификация новых знаний и (или) сведений из БЗ, генерация запроса на уточнение «сомнительных » положений или же полная фальсификация поступившей информации.
Активность знанийПри поступлении в систему новых знаний должна осуществляться их верификация с целью согласования новых знаний и

Слайд 73Классификация по степени использования различных видов знаний
В зависимости от

того, какие виды знаний используются, и каким образом это происходит,

системы искусственного интеллекта можно классифицировать несколькими способами.
Классификация по степени использования различных видов знаний В зависимости от того, какие виды знаний используются, и каким

Слайд 741. Если в программной системе используются только фактографические знания, то

такую программную систему называют базой данных (БД) и в современных

условиях обычно не считают содержащей искусственный интеллект.
1. Если в программной системе используются только фактографические знания, то такую программную систему называют базой данных (БД)

Слайд 752. Если в программной системе используются главным образом алгоритмические знания,

то такую программную систему принято называть пакетом прикладных программ. Отнесение

такого пакета программ к системе ИИ обычно явно указывается. Если пакет прикладных программ используется просто как библиотека процедур, то его не относят к искусственно-интеллектуальным системам. Если же в нем используются методы ИИ, например, если программу решения конкретной задачи строит не пользователь, а автоматический планировщик, то такой пакет прикладных программ может считаться системой с искусственным интеллектом.
2. Если в программной системе используются главным образом алгоритмические знания, то такую программную систему принято называть пакетом

Слайд 763. Если в программной системе в той или иной форме

используются концептуальные знания, то такую систему считают искусственно-интеллектуальной.

3. Если в программной системе в той или иной форме используются концептуальные знания, то такую систему считают

Слайд 77Классификация по виду ответа при решении задач
Решая конкретную задачу,

прикладная система ИИ получает на входе знания в той или

иной форме, а на выходе выдает ответ, который также имеет некоторую форму и представляет собой некоторое (новое) знание. В соответствии с введенной классификацией видов знаний искусственно-интеллектуальные системы можно классифицировать по уровню выдаваемого ответа.
0. Логический ответ (да или нет); не очень удобны в использовании, сейчас применяются редко.
1. Фактографический ответ (ответ-факт); если выдается конкретный ответ на один вопрос, то такие системы часто называют информационными системами. В настоящее время наиболее распространенный класс систем.
Классификация по виду ответа при решении задач Решая конкретную задачу, прикладная система ИИ получает на входе знания

Слайд 782.Процедурный ответ; решая задачу, система может создать и запустить процедуру

(система синтеза программ, автоматическое программирование). Очень интересное и перспективное направление,

привлекающее внимание большого числа исследователей.
3. Понятийный ответ; ответ-закон, строится не решение, а схема решения класса задач, может быть даже на компьютере не выполнимая. В настоящее время полномасштабные реализации пока неизвестны.
2.Процедурный ответ; решая задачу, система может создать и запустить процедуру (система синтеза программ, автоматическое программирование). Очень интересное

Слайд 79Приведем примеры ответов разных уровней, используя модельный пример с сортировкой

чисел из параграфа 0 (напомним, задача состоит в следующем: мы

хотим, чтобы компьютер отсортировал набор из трех чисел в порядке их возрастания).
(0) 2 5 7 → да
5 2 7 → нет
(1) 5 2 7 → 2 5 7
(2) {x, y, z}?{x < y < z} → Sort3
(3) {xi} отсортировать  γ i, j ( i < j → xi < xj )
Приведем примеры ответов разных уровней, используя модельный пример с сортировкой чисел из параграфа 0 (напомним, задача состоит

Слайд 80На уровне 0 мы предъявляем последовательность, а система только проверяет,

отсортирована она или нет. На уровне 1 мы предъявляем последовательность,

и система ее послушно сортирует. На уровне 2 система строит процедуру сортировки, примерно так, как это показано в параграфе 0. Наконец, на уровне 3 гипотетическая система объясняет нам, что это значит — отсортировать массив чисел
На уровне 0 мы предъявляем последовательность, а система только проверяет, отсортирована она или нет. На уровне 1

Слайд 81ЛОГИЧЕСКАЯ МОДЕЛЬ ПРЕДСТАВЛЕНИЯ ЗНАНИЙ
В логических моделях знания представляются в виде

совокупности правильно построенных формул какой-либо формальной системы (ФС), которая задается

четверкой:
ФС= {T,P,A,R},
где Т— множество базовых (терминальных) элементов, из которых формируются все выражения ФС;
ЛОГИЧЕСКАЯ МОДЕЛЬ ПРЕДСТАВЛЕНИЯ ЗНАНИЙВ логических моделях знания представляются в виде совокупности правильно построенных формул какой-либо формальной системы

Слайд 82ЛОГИЧЕСКАЯ МОДЕЛЬ ПРЕДСТАВЛЕНИЯ ЗНАНИЙ
Р — множество синтаксических правил, определяющих синтаксически

правильные выражения из терминальных элементов ФС;
А — множество аксиом

ФС, соответствующих синтаксически правильным выражениям, которые в рамках данной ФС априорно считаются истинными;
R — конечное множество правил вывода, позволяющих получать из одних синтаксически правильных выражений другие.
ЛОГИЧЕСКАЯ МОДЕЛЬ ПРЕДСТАВЛЕНИЯ ЗНАНИЙР — множество синтаксических правил, определяющих синтаксически правильные выражения из терминальных элементов ФС; А

Слайд 83ЛОГИЧЕСКАЯ МОДЕЛЬ ПРЕДСТАВЛЕНИЯ ЗНАНИЙ
Простейшей логической моделью является исчисление высказываний.
Высказыванием

называется предложение, смысл которого можно выразить значениями: истина (Т) или

ложь (F). Например, предложения «лебедь белый» и «лебедь чёрный» будут вы­сказываниями.
Из простых высказываний можно составить более сложные:
«лебедь белый или лебедь черный»,
«лебеду белый и лебедь черный»,
«если лебедь небелый, то лебедь черный».
ЛОГИЧЕСКАЯ МОДЕЛЬ ПРЕДСТАВЛЕНИЯ ЗНАНИЙПростейшей логической моделью является исчисление высказываний. Высказыванием называется предложение, смысл которого можно выразить значениями:

Слайд 84ЛОГИЧЕСКАЯ МОДЕЛЬ ПРЕДСТАВЛЕНИЯ ЗНАНИЙ
Логика высказываний оперирует логическими связями между высказываниями,

т. е. она решает вопросы типа: «Можно ли на основе

высказывания А получить высказывание В»; «Истинно ли В при истинности А?» и т.п.
Элементарные высказывания рассматриваются как переменные логического типа, над которыми разрешены следующие логические операции:
¬ отрицание (унарная операция);
ЛОГИЧЕСКАЯ МОДЕЛЬ ПРЕДСТАВЛЕНИЯ ЗНАНИЙЛогика высказываний оперирует логическими связями между высказываниями, т. е. она решает вопросы типа: «Можно

Слайд 85ЛОГИЧЕСКАЯ МОДЕЛЬ ПРЕДСТАВЛЕНИЯ ЗНАНИЙ
^ конъюнкция (логическое умножение);
v дизъюнкция (логическое сложение);

импликация (если - то);
↔ эквивалентность.

ЛОГИЧЕСКАЯ МОДЕЛЬ ПРЕДСТАВЛЕНИЯ ЗНАНИЙ^ конъюнкция (логическое умножение);v дизъюнкция (логическое сложение);→ импликация (если - то);↔	эквивалентность.

Слайд 86ЛОГИЧЕСКАЯ МОДЕЛЬ ПРЕДСТАВЛЕНИЯ ЗНАНИЙ

ЛОГИЧЕСКАЯ МОДЕЛЬ ПРЕДСТАВЛЕНИЯ ЗНАНИЙ

Слайд 87ЛОГИЧЕСКАЯ МОДЕЛЬ ПРЕДСТАВЛЕНИЯ ЗНАНИЙ
Исчисление высказываний позволяет формализовать лишь малую часть

множества рассуждений, поскольку этот аппарат не позволяет учитывать внутреннюю структуру

высказывания, которая существует в естественных языках.
ЛОГИЧЕСКАЯ МОДЕЛЬ ПРЕДСТАВЛЕНИЯ ЗНАНИЙИсчисление высказываний позволяет формализовать лишь малую часть множества рассуждений, поскольку этот аппарат не позволяет

Слайд 88ЛОГИЧЕСКАЯ МОДЕЛЬ ПРЕДСТАВЛЕНИЯ ЗНАНИЙ
В логике высказываний для обозначения фактов

используются буквы(имена или идентификаторы или фразы), не имеющие структуры (используемые

как атомарные объекты), и принимающие значения "1" или "0" ("да" или "нет"). То, что фразы имеют атомарный характер, не позволяет обнаружить похожесть их смысла. Например, высказывания "расстояние от Земли до Солнца – 150 млрд. км" и "расстояние от Земли до Марса – 60 млн. км" имеют похожий смысл, но абсолютно разные в логике высказываний.
ЛОГИЧЕСКАЯ МОДЕЛЬ ПРЕДСТАВЛЕНИЯ ЗНАНИЙ В логике высказываний для обозначения фактов используются буквы(имена или идентификаторы или фразы), не

Слайд 89ЛОГИЧЕСКАЯ МОДЕЛЬ ПРЕДСТАВЛЕНИЯ ЗНАНИЙ
Рассмотрим ставший классическим пример рассуждения о Сократе:
Р:

«Все люди смертны»
Q: «Сократ — человек»
R : «Сократ

- смертен»
Используя для обозначения высказываний логические переменные Р, Q, R можно составить формулу: (P ^ Q) →R , которая может быть интерпретирована как «Если все люди смертны и Сократ является человеком, то Сократ является смертным».
ЛОГИЧЕСКАЯ МОДЕЛЬ ПРЕДСТАВЛЕНИЯ ЗНАНИЙРассмотрим ставший классическим пример рассуждения о Сократе:Р: «Все люди смертны» Q: «Сократ — человек»

Слайд 90ЛОГИЧЕСКАЯ МОДЕЛЬ ПРЕДСТАВЛЕНИЯ ЗНАНИЙ
Однако эта формула не является общезначимой, поскольку

относится только к одному объекту (Сократу). Кроме того, высказывание R

не выводится из Р и Q, т.е., если бы мы не сформулировали R заранее, мы не смогли бы записать приведенную выше формулу.

ЛОГИЧЕСКАЯ МОДЕЛЬ ПРЕДСТАВЛЕНИЯ ЗНАНИЙОднако эта формула не является общезначимой, поскольку относится только к одному объекту (Сократу). Кроме

Слайд 91ЛОГИЧЕСКАЯ МОДЕЛЬ ПРЕДСТАВЛЕНИЯ ЗНАНИЙ
Чтобы осуществить этот примитивный логический вывод, высказывание

Q следует разделить на две части: «Сократ» (субъект) и «человек»

(свойство субъекта) и представить в виде отношения «субъект — свойство», которое можно записать с помощью функции человек (Сократ).
ЛОГИЧЕСКАЯ МОДЕЛЬ ПРЕДСТАВЛЕНИЯ ЗНАНИЙЧтобы осуществить этот примитивный логический вывод, высказывание Q следует разделить на две части: «Сократ»

Слайд 92ЛОГИЧЕСКАЯ МОДЕЛЬ ПРЕДСТАВЛЕНИЯ ЗНАНИЙ
Очевидно, что свойство конкретного субъекта с именем

«Сократ» быть «человеком» может быть присуще и ряду других субъектов,

что позволяет заменить константу «Сократ» на некоторую переменную, например X. Тогда получим запись человек (X), которая обладает внутренней структурой, т.е. значение такого высказывания будет зависеть от его компонент. Записанная функция уже не является элементарным высказыванием, она называется предикатом.
ЛОГИЧЕСКАЯ МОДЕЛЬ ПРЕДСТАВЛЕНИЯ ЗНАНИЙОчевидно, что свойство конкретного субъекта с именем «Сократ» быть «человеком» может быть присуще и

Слайд 93ЛОГИЧЕСКАЯ МОДЕЛЬ ПРЕДСТАВЛЕНИЯ ЗНАНИЙ
«Под предикатом будем понимать некоторую связь, которая

задана на наборе из констант или переменных.
Пример предиката: «Р больше

Q».
Если семантика P и Q не задана, то о предикате сказать особенно нечего. Но при задании семантики ( т.е. областей определения переменных Р и Q) о предикате можно будет сказать существенно больше.
ЛОГИЧЕСКАЯ МОДЕЛЬ ПРЕДСТАВЛЕНИЯ ЗНАНИЙ«Под предикатом будем понимать некоторую связь, которая задана на наборе из констант или переменных.Пример

Слайд 94ЛОГИЧЕСКАЯ МОДЕЛЬ ПРЕДСТАВЛЕНИЯ ЗНАНИЙ
Например, если P и Q - площади

городов в России и Японии, то при задании списков городов

и подстановке значений из этих списков в переменные мы получим отношение между двумя сущностями и сможем судить о его истинности, например:
«Площадь Волгограда больше площади Хиросимы» = Т.
«Площадь Вологды больше площади Токио»=F.
ЛОГИЧЕСКАЯ МОДЕЛЬ ПРЕДСТАВЛЕНИЯ ЗНАНИЙНапример, если P и Q - площади городов в России и Японии, то при

Слайд 95ЛОГИЧЕСКАЯ МОДЕЛЬ ПРЕДСТАВЛЕНИЯ ЗНАНИЙ
В логике предикатов факты обозначаются n-арными логическими

функциями – предикатами F(x1,x2,...,xm), где F – имя предиката (функтор)

и xi – аргументы предиката. Имена предикатов неделимы, т.е. являются так называемыми атомами.
ЛОГИЧЕСКАЯ МОДЕЛЬ ПРЕДСТАВЛЕНИЯ ЗНАНИЙВ логике предикатов факты обозначаются n-арными логическими функциями – предикатами F(x1,x2,...,xm), где F –

Слайд 96ЛОГИЧЕСКАЯ МОДЕЛЬ ПРЕДСТАВЛЕНИЯ ЗНАНИЙ
Аргументы могут быть атомами или функциями f(x1,x2,...,xm),

где f – имя функции, а x1,...,xm, так же как

и аргументы предикатов являются переменными или константами предметной области. В результате интерпретации предиката функторы и аргументы принимают значения констант из предметной области (строк, чисел, структур и т.д.).
ЛОГИЧЕСКАЯ МОДЕЛЬ ПРЕДСТАВЛЕНИЯ ЗНАНИЙАргументы могут быть атомами или функциями f(x1,x2,...,xm), где f – имя функции, а x1,...,xm,

Слайд 97ЛОГИЧЕСКАЯ МОДЕЛЬ ПРЕДСТАВЛЕНИЯ ЗНАНИЙ
Выше приведенные примеры высказываний в виде предикатов

будут выглядеть как "расстояние(Земля, Солнце, 150000000000)" и "расстояние(Земля, Марс, 60000000)".

Так как они имеют определенную структуру, их можно сравнивать по частям, моделируя работу с содержащимся в них смыслом.
ЛОГИЧЕСКАЯ МОДЕЛЬ ПРЕДСТАВЛЕНИЯ ЗНАНИЙВыше приведенные примеры высказываний в виде предикатов будут выглядеть как

Слайд 98ЛОГИЧЕСКАЯ МОДЕЛЬ ПРЕДСТАВЛЕНИЯ ЗНАНИЙ
Предикат с арностью n > 1 может

используется в инженерии знаний для представления n-арного отношения, связывающего между

собой n сущностей (объектов) – аргументов предиката. Например, предикат отец("Иван", "Петр Иванович") может означать, что сущности "Иван" и "Петр Иванович" связаны родственным отношением, а именно, последний является отцом Ивана или наоборот.
ЛОГИЧЕСКАЯ МОДЕЛЬ ПРЕДСТАВЛЕНИЯ ЗНАНИЙПредикат с арностью n > 1 может используется в инженерии знаний для представления n-арного

Слайд 99ЛОГИЧЕСКАЯ МОДЕЛЬ ПРЕДСТАВЛЕНИЯ ЗНАНИЙ
Предикат "компьютер(память, клавиатура, процессор, монитор)" может обозначать

понятие "компьютер" как отношение, связывающее между собой составные части компьютера,

предикат "внутри(процессор_Pentium, компьютер)" – то, что внутри компьютера находится процессор Pentium.
ЛОГИЧЕСКАЯ МОДЕЛЬ ПРЕДСТАВЛЕНИЯ ЗНАНИЙПредикат

Слайд 100ЛОГИЧЕСКАЯ МОДЕЛЬ ПРЕДСТАВЛЕНИЯ ЗНАНИЙ
Предикат с арностью n = 1 может

представлять свойство сущности (объекта), обозначенного аргументом или характеристику объекта, обозначенного

именем предиката. Например, кирпичный(дом), оценка(5), улица("Красный проспект"), дата_рождения("1 апреля 1965 г."), быстродействие("1 Мфлопс").
Предикат с арностью n = 0 (без аргументов) может обозначать событие, признак или свойство, относящееся ко всей предметной области. Например, "конец работы".
ЛОГИЧЕСКАЯ МОДЕЛЬ ПРЕДСТАВЛЕНИЯ ЗНАНИЙПредикат с арностью n = 1 может представлять свойство сущности (объекта), обозначенного аргументом или

Слайд 101ЛОГИЧЕСКАЯ МОДЕЛЬ ПРЕДСТАВЛЕНИЯ ЗНАНИЙ

ЛОГИЧЕСКАЯ МОДЕЛЬ ПРЕДСТАВЛЕНИЯ ЗНАНИЙ

Слайд 102ЛОГИЧЕСКАЯ МОДЕЛЬ ПРЕДСТАВЛЕНИЯ ЗНАНИЙ
Переменные, находящиеся в сфере действия кванторов, называют

связанными, остальные переменные в логических формулах называются свободными. Для того

чтобы можно было говорить об истинности какого-либо утверждения без подстановки значений в переменные, все входящие в него переменные должны быть связаны кванторами.
ЛОГИЧЕСКАЯ МОДЕЛЬ ПРЕДСТАВЛЕНИЯ ЗНАНИЙПеременные, находящиеся в сфере действия кванторов, называют связанными, остальные переменные в логических формулах называются

Слайд 103ЛОГИЧЕСКАЯ МОДЕЛЬ ПРЕДСТАВЛЕНИЯ ЗНАНИЙ
К недостаткам логики предикатов как метода представления

знаний можно отнести следующее:
монотонность логического вывода, т.е. невозможность пересмотра полученных

промежуточных результатов (они считаются фактами, а не гипотезами);
ЛОГИЧЕСКАЯ МОДЕЛЬ ПРЕДСТАВЛЕНИЯ ЗНАНИЙК недостаткам логики предикатов как метода представления знаний можно отнести следующее:монотонность логического вывода, т.е.

Слайд 104ЛОГИЧЕСКАЯ МОДЕЛЬ ПРЕДСТАВЛЕНИЯ ЗНАНИЙ
невозможность применения в качестве параметров предикатов других

предикатов, т.е. невозможность формулирования знаний о знаниях;
детерминированность логического вывода, т.е.

отсутствие возможности оперирования с нечеткими знаниями.
Но логику предикатов можно использовать как основу для конструирования более сложных и удобных логических методов представления знаний.
ЛОГИЧЕСКАЯ МОДЕЛЬ ПРЕДСТАВЛЕНИЯ ЗНАНИЙневозможность применения в качестве параметров предикатов других предикатов, т.е. невозможность формулирования знаний о знаниях;детерминированность

Обратная связь

Если не удалось найти и скачать доклад-презентацию, Вы можете заказать его на нашем сайте. Мы постараемся найти нужный Вам материал и отправим по электронной почте. Не стесняйтесь обращаться к нам, если у вас возникли вопросы или пожелания:

Email: Нажмите что бы посмотреть 

Что такое TheSlide.ru?

Это сайт презентации, докладов, проектов в PowerPoint. Здесь удобно  хранить и делиться своими презентациями с другими пользователями.


Для правообладателей

Яндекс.Метрика