Разделы презентаций


Лекция 5 Прямая и двойственная задача линейного программирования

Определение двойственной задачиКаждой задаче линейного программирования можно определенным образом сопоставить некоторую другую задачу ЛП называемую двойственной или сопряженной по отношению к исходной или прямой задаче

Слайды и текст этой презентации

Слайд 1Лекция 5 Прямая и двойственная задача линейного программирования
Вопрос 1. Определение двойственной

задачи
Вопрос 2. Связь между решениями прямой и двойственной задачи


Лекция 5 Прямая и двойственная задача линейного программированияВопрос 1. Определение двойственной задачи Вопрос 2. Связь между решениями

Слайд 2Определение двойственной задачи
Каждой задаче линейного программирования можно определенным образом сопоставить

некоторую другую задачу ЛП называемую двойственной или сопряженной по отношению

к исходной или прямой задаче
(1).

Вопрос 1. Определение двойственной задачи

При условии (2):

Определение двойственной задачиКаждой задаче линейного программирования можно определенным образом сопоставить некоторую другую задачу ЛП называемую двойственной или

Слайд 3Определение
Задача, состоявшая в нахождении минимального значения функции
(3)
при условиях

(4)



называется двойственной по

отношению к задаче (1)-(2).
Задачи (1)-(2) и (3)-(4) двойственную пару задач.
Двойственные

задачи получаются друг из друга транспонированием, при этом значение оптимума целевой функции меняется на противоположный.

Вопрос 1. Определение двойственной задачи

ОпределениеЗадача, состоявшая в нахождении минимального значения функции(3)при условиях(4)называется двойственной по отношению к задаче (1)-(2).Задачи (1)-(2) и (3)-(4)

Слайд 4Правила составления двойственной задачи
Целевая функция исходной задачи (1)-(2) задается на

максимум, а целевая функция двойственной (3)-(4) – на минимум.
Матрица составленная

из коэффициентов при неизвестных в системе ограничений (2) исходной задачи (1)-(2), и аналогичная матрица в двойственной задаче (3)-(4) получаются друг из друга транспонированием.




Число переменных в двойственной задаче (3)-(4) равно числу ограничений системы (2) исходной задачи (1)-(2), а число ограничений в системе (4) двойственной задачи- числу переменных в исходной задаче.

Вопрос 1. Определение двойственной задачи

Правила составления двойственной задачиЦелевая функция исходной задачи (1)-(2) задается на максимум, а целевая функция двойственной (3)-(4) –

Слайд 5Правила составления двойственной задачи (продолжение)
Коэффициентами при неизвестных в целевой функции

(3) двойственной задачи (3)-(4) являются свободные члены в системе (2)

исходной задачи (1)-(2),
а правыми частями в соотношениях системы (4) двойственной задачи – коэффициенты при неизвестных в целевой функции (1) исходной задачи.
Если переменная xj исходной задачи (1)-(2) может принимать только лишь положительные значения, то j–е условие в системе (4) двойственной задачи (3)-(4) является неравенством вида xj >0.
Если же переменная xj может принимать как положительные, так и отрицательные значения, то c1-е соотношения в системе (34) представляет собой уравнение.

Вопрос 1. Определение двойственной задачи

Правила составления двойственной задачи (продолжение)Коэффициентами при неизвестных в целевой функции (3) двойственной задачи (3)-(4) являются свободные члены

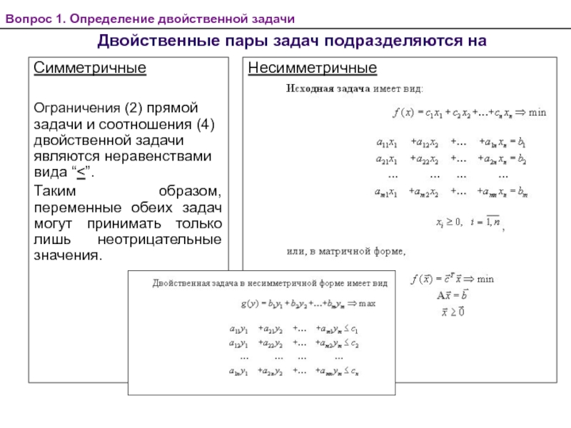
Слайд 6Двойственные пары задач подразделяются на
Симметричные

Ограничения (2) прямой задачи и соотношения

(4) двойственной задачи являются неравенствами вида “

обеих задач могут принимать только лишь неотрицательные значения.

Вопрос 1. Определение двойственной задачи

Несимметричные

Двойственные пары задач подразделяются наСимметричныеОграничения (2) прямой задачи и соотношения (4) двойственной задачи являются неравенствами вида “

Слайд 7Рассмотрим пару двойственных задач, образованную основной задачей линейного программирования и

двойственной к ней. Исходная задача: найти максимум функции

(5)

при условии
(6)
(7)

Двойственная задача

– найти минимум функции

(8) , (9)

Вопрос 2. Связь между решениями прямой и двойственной задачи

Рассмотрим пару двойственных задач, образованную основной задачей линейного программирования и двойственной к ней.  Исходная задача: найти

Слайд 8Вопрос 2. Связь между решениями прямой и двойственной задачи

Вопрос 2. Связь между решениями прямой и двойственной задачи

Слайд 9Теорема двойственности
Лемма 1. Если Х – некоторый план исходной задачи

(5) – (7), a Y – произвольный план двойственной задачи

(6), (9), то значение целевой функции исходной задачи при плане Х всегда не превосходит значения целевой функции двойственной задачи при плане Y, т. е.
Лемма 2. Если для некоторых планов X* и Y* задач (5) – (7) и (8), (9), то X* – оптимальный план исходной задачи, а Y* – оптимальный план двойственной задачи.
Первая теорема двойственности. Если одна из задач двойственной пары (5) – (7) или (8), (9) имеет оптимальный план, то и другая имеет оптимальный план и значения целевых функций задач при их оптимальных планах равны между собой, т. е.
Если же целевая функция одной задачи из двойственной пары неограничена (для исходной (5) – (7) – сверху, для двойственной (8), (9) – снизу), то другая задача вообще не имеет планов.
Вторая теорема двойственности. План задачи (5) – (7) и план задачи (8), (9) являются оптимальными планами этих задач тогда и только тогда, когда для любого выполняется равенство

Вопрос 2. Связь между решениями прямой и двойственной задачи

Теорема двойственностиЛемма 1. Если Х – некоторый план исходной задачи (5) – (7), a Y – произвольный

Слайд 10Геометрическая интерпретация двойственных задач
При этом имеет место один из

следующих трех взаимно исключающих друг друга случаев:
обе задачи имеют

планы;
планы имеет только одна задача;
для каждой задачи двойственной пары множество планов пусто.

Вопрос 2. Связь между решениями прямой и двойственной задачи

Геометрическая интерпретация двойственных задач При этом имеет место один из следующих трех взаимно исключающих друг друга случаев:

Обратная связь

Если не удалось найти и скачать доклад-презентацию, Вы можете заказать его на нашем сайте. Мы постараемся найти нужный Вам материал и отправим по электронной почте. Не стесняйтесь обращаться к нам, если у вас возникли вопросы или пожелания:

Email: Нажмите что бы посмотреть 

Что такое TheSlide.ru?

Это сайт презентации, докладов, проектов в PowerPoint. Здесь удобно  хранить и делиться своими презентациями с другими пользователями.


Для правообладателей

Яндекс.Метрика