Разделы презентаций


ЛЕКЦИЯ 9

План лекцииФормула Стокса (связь КИ с ПИ)2. Формула Остроградского (связь ПИ с тройным интегралом) Стокс Джордж Габриель (1819 – 1903)Остроградский Михаил Васильевич (1801-1861)

Слайды и текст этой презентации

Слайд 1ЛЕКЦИЯ 9
ФОРМУЛА СТОКСА
ФОРМУЛА ОСТРОГРАДСКОГО

ЛЕКЦИЯ 9ФОРМУЛА СТОКСАФОРМУЛА ОСТРОГРАДСКОГО

Слайд 2План лекции

Формула Стокса
(связь КИ с ПИ)
2. Формула

Остроградского
(связь ПИ с тройным интегралом)


Стокс Джордж Габриель (1819 – 1903)
Остроградский Михаил Васильевич (1801-1861)







План лекцииФормула Стокса   (связь КИ с ПИ)2. Формула Остроградского    (связь ПИ с

Слайд 3 1. Формула Стокса

1. Формула Стокса

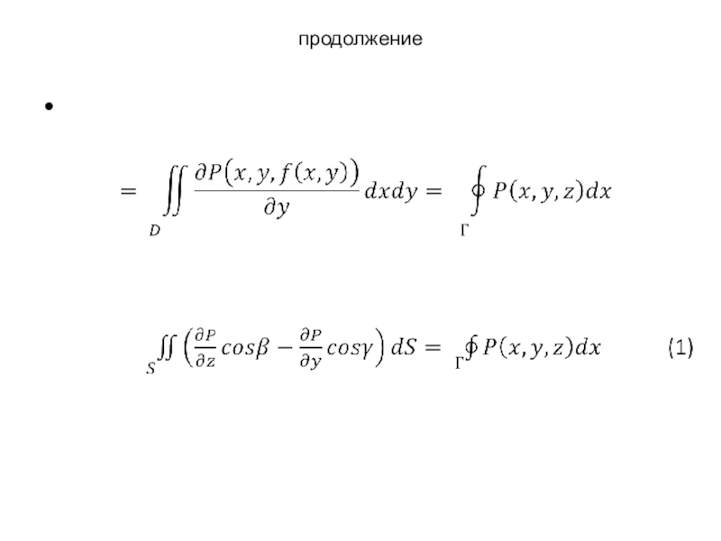
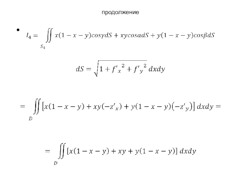
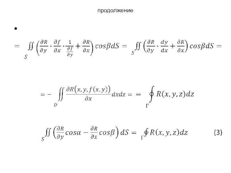
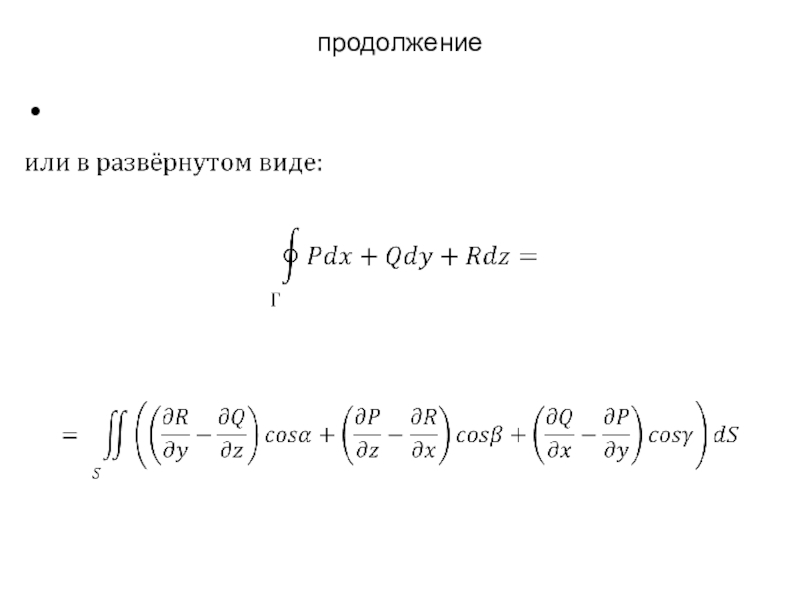
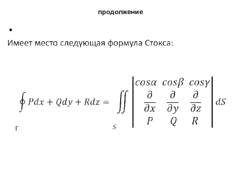
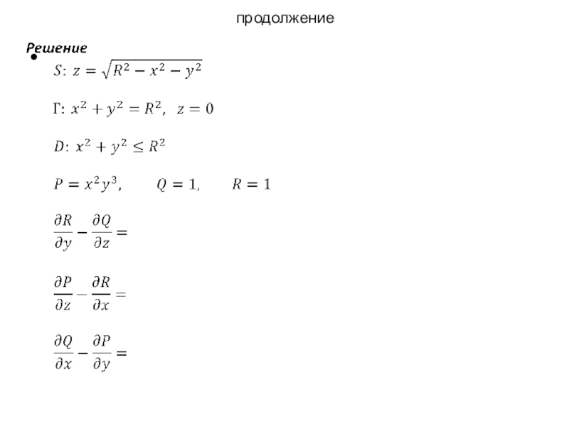
Слайд 4продолжение

продолжение

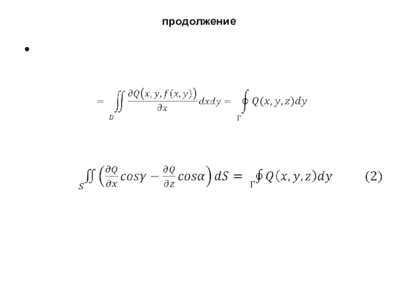
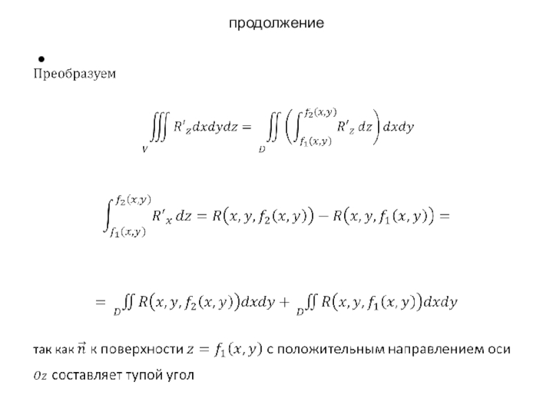
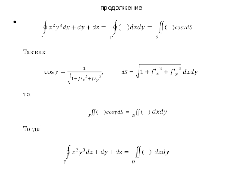
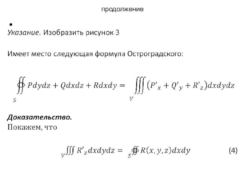
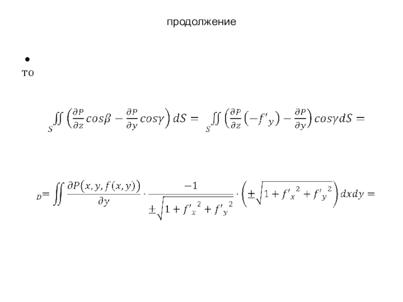
Слайд 5продолжение

продолжение

Слайд 6продолжение

продолжение

Слайд 7продолжение

продолжение

Слайд 8продолжение

продолжение

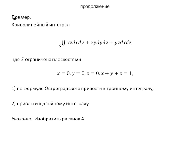
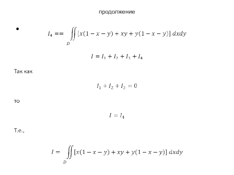
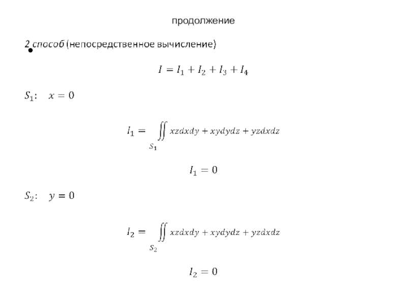
Слайд 9продолжение

продолжение

Слайд 10продолжение

продолжение

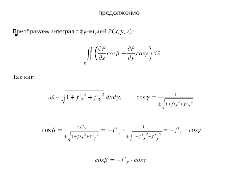
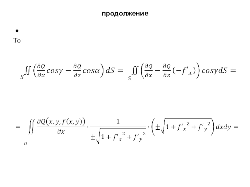
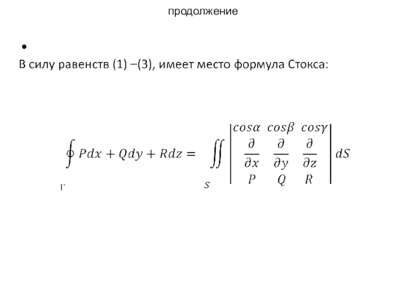
Слайд 11продолжение

продолжение

Слайд 12продолжение

продолжение

Слайд 13продолжение

продолжение

Слайд 14продолжение

продолжение

Слайд 15продолжение

продолжение

Слайд 16продолжение

продолжение

Слайд 17продолжение

продолжение

Слайд 18продолжение

продолжение

Слайд 19продолжение

продолжение

Слайд 20продолжение

продолжение

Слайд 21продолжение

продолжение

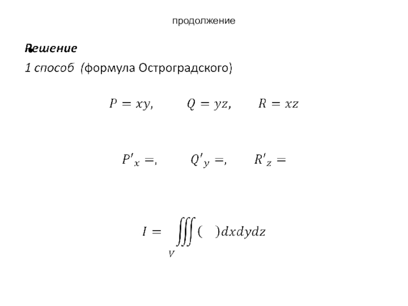
Слайд 222. Формула Остроградского

2. Формула Остроградского

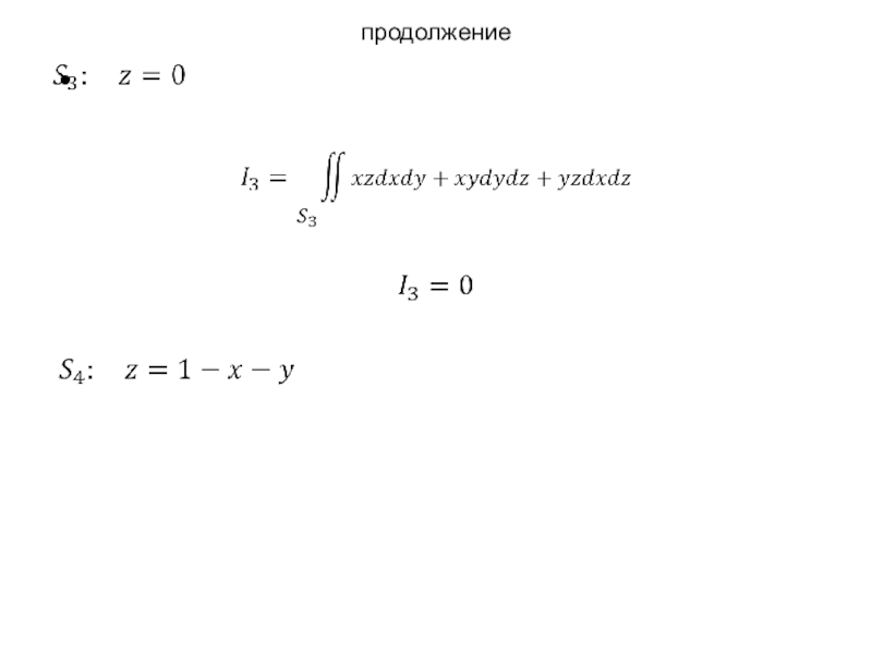
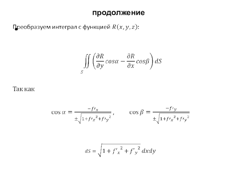
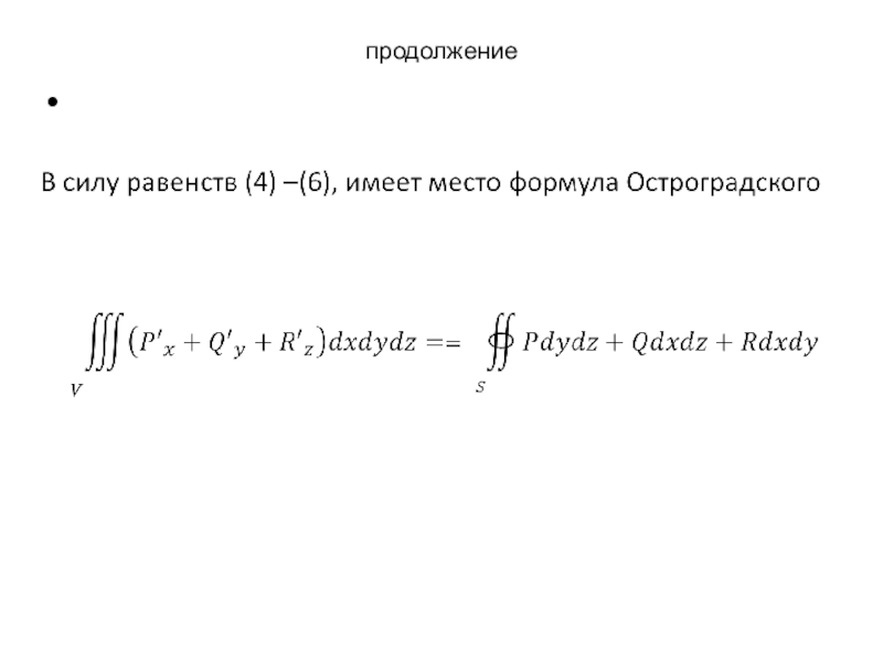
Слайд 23продолжение

продолжение

Слайд 24продолжение

продолжение

Слайд 25продолжение

продолжение

Слайд 26продолжение

продолжение

Слайд 27продолжение

продолжение

Слайд 28продолжение

продолжение

Слайд 29продолжение

продолжение

Слайд 30продолжение

продолжение

Слайд 31продолжение

продолжение

Слайд 32продолжение

продолжение

Слайд 33продолжение

продолжение

Слайд 34продолжение

продолжение

Обратная связь

Если не удалось найти и скачать доклад-презентацию, Вы можете заказать его на нашем сайте. Мы постараемся найти нужный Вам материал и отправим по электронной почте. Не стесняйтесь обращаться к нам, если у вас возникли вопросы или пожелания:

Email: Нажмите что бы посмотреть 

Что такое TheSlide.ru?

Это сайт презентации, докладов, проектов в PowerPoint. Здесь удобно  хранить и делиться своими презентациями с другими пользователями.


Для правообладателей

Яндекс.Метрика