Разделы презентаций


Магистральные трубопроводы

Содержание

ТРУБОПРОВОДНЫЙ ТРАНСПОРТ ГазаМагистральные трубопроводы.Лекция №7

Слайды и текст этой презентации

Слайд 1Магистральные трубопроводы
Лекция №7

Магистральные трубопроводыЛекция №7

Слайд 2ТРУБОПРОВОДНЫЙ ТРАНСПОРТ Газа
Магистральные трубопроводы.
Лекция №7

ТРУБОПРОВОДНЫЙ ТРАНСПОРТ ГазаМагистральные трубопроводы.Лекция №7

Слайд 3СОСТАВ СООРУЖЕНИЙ И КЛАССИФИКАЦИЯ МАГИСТРАЛЬНЫХ ГАЗОПРОВОДОВ

СОСТАВ СООРУЖЕНИЙ И КЛАССИФИКАЦИЯ МАГИСТРАЛЬНЫХ ГАЗОПРОВОДОВ

Слайд 4Система доставки продукции газовых месторождений до потребителей представляет собой единую

технологическую цепочку. Газ с месторождений поступает через газосборный пункт по промысловому коллектору на

установку подготовки газа, где производится осушка газа, очистка от механических примесей, углекислого газа и сероводорода. Далее газ поступает на головную компрессорную станцию и в магистральный газопровод (МГ).
Система доставки продукции газовых месторождений до потребителей представляет собой единую технологическую цепочку. Газ с месторождений поступает через

Слайд 5В состав сооружений магистрального газопровода входят следующие основные объекты:
головные сооружения;
компрессорные

станции (КС);
газораспределительные станции (ГРС);
подземные хранилища газа (ПХГ);
линейные сооружения.

В состав сооружений магистрального газопровода входят следующие основные объекты:головные сооружения;компрессорные станции (КС);газораспределительные станции (ГРС);подземные хранилища газа (ПХГ);линейные

Слайд 7На головных сооружениях производится подготовка газа, его учет и компримирование

с целью дальнейшей транспортировки.
В комплекс по подготовке газа входят установки

по его очистке от механических примесей, влаги, углекислого газа и гелия. Этот комплекс размещается на территории компрессорной станции.

Вид на сооружения УКПГ-Н на Ныдинском участке Медвежьего месторождения. 1 декабря 2011 года

За пультом управления УКПГ-Н на Ныдинском участке Медвежьего месторождения. 1 декабря 2011 года

На головных сооружениях производится подготовка газа, его учет и компримирование с целью дальнейшей транспортировки.В комплекс по подготовке

Слайд 8Компрессорные станции (КС) размещаются по трассе газопровода с интервалом 80…120

км и служат для восстановления давления перекачиваемого газа. Объекты КС

проектируются в блочно-модульном исполнении и оборудуются центробежными нагнетателями с приводом от газотурбинных установок или электродвигателей. В настоящее время газотурбинным приводом оснащено более 88% всех КС, а электроприводом – около 12%.
Компрессорные станции (КС) размещаются по трассе газопровода с интервалом 80…120 км и служат для восстановления давления перекачиваемого

Слайд 10КС-9 (Компрессорная станция Тобольского линейного производственного управления магистральных газопроводов)

КС-9 (Компрессорная станция Тобольского линейного производственного управления магистральных газопроводов)

Слайд 11Газоперекачивающие агрегаты (ГПА) предназначены для сжатия природного газа, достаточного для

обеспечения его транспортировки с заданными технологическими параметрами. Газоперекачивающие агрегаты размещаются

в блок-контейнерах, состоящих из отсеков двигателей (приводов) и нагнетателей. Базовая сборочная единица - блок турбоагрегата и оборудование технологических систем.
Газоперекачивающие агрегаты (ГПА) предназначены для сжатия природного газа, достаточного для обеспечения его транспортировки с заданными технологическими параметрами.

Слайд 13Установка охлаждения газа преимущественно состоит из аппаратов воздушного охлаждения (АВО).

При компримировании (сжатии) газ нагревается, что приводит к увеличению его

вязкости, затрат мощности на перекачку и увеличению продольных напряжений в трубопроводе. Охлаждение газа после его компримирования увеличивает производительность и устойчивость газопровода, ослабляет действие коррозионных процессов. Газ охлаждают водой и воздухом в теплообменных аппаратах различной конструкции. Конструктивно АВО представляет собой вентилятор с диаметром лопастей до 7 м. Количество АВО определяется теплотехническими расчетами. Рабочая температура охлаждаемой среды на входе в аппарат до 70С, на выходе - до  45С.
Установка охлаждения газа преимущественно состоит из аппаратов воздушного охлаждения (АВО). При компримировании (сжатии) газ нагревается, что приводит

Слайд 14а – аппарат нагнетательного вида; б – аппарат вытяжного вида
1

– теплообменная секция; 2 – колесо вентилятора; 3 – привод

вентилятора; 4 – диффузор с коллектором; 5 - металлоконструкция
а – аппарат нагнетательного вида; б – аппарат вытяжного вида1 – теплообменная секция; 2 – колесо вентилятора;

Слайд 15Аппарат воздушного охлаждения 2АВГ-75СВ

Аппарат воздушного охлаждения 2АВГ-75СВ

Слайд 16Газораспределительные станции (ГРС) предназначены для снижения (редуцирования) давления газа до

рабочего давления газораспределительной системы потребителей. ГРС также оборудуются узлами учета

и установками очистки и одоризации газа (придания ему специфического запаха для облегчения обнаружения утечки газа с целью предупреждения взрывоопасных ситуаций и отравления людей).
Газораспределительные станции (ГРС) предназначены для снижения (редуцирования) давления газа до рабочего давления газораспределительной системы потребителей. ГРС также

Слайд 18После ГРС газ поступает в газовые сети населенных пунктов, которые

подают его к месту потребления. Снижение и поддержание в необходимых

пределах давления газа в газораспределительных сетях осуществляется на пунктах редуцирования газа.
После ГРС газ поступает в газовые сети населенных пунктов, которые подают его к месту потребления. Снижение и

Слайд 19Для сглаживания неравномерности потребления газа крупными населенными пунктами сооружаются станции

подземного хранения газа (СПХГ). Для закачки газа в подземное газохранилище

СПХГ оборудуется собственной дожимной компрессорной станцией (ДКС)
Для сглаживания неравномерности потребления газа крупными населенными пунктами сооружаются станции подземного хранения газа (СПХГ). Для закачки газа

Слайд 20К линейным сооружениям относятся:
собственно магистральный трубопровод,
отводы от МГ для

подачи части транспортируемого газа потребителям,
линейные запорные устройства,
узлы очистки газопровода,
переходы через

естественные и искусственные препятствия,
станции противокоррозионной защиты, дренажные устройства,
линии технологической связи,
сооружения линейной эксплуатационной службы
К линейным сооружениям относятся: собственно магистральный трубопровод,отводы от МГ для подачи части транспортируемого газа потребителям,линейные запорные устройства,узлы

Слайд 21Расстояние между линейными запорными устройствами должно быть не более 30

км. Управление линейными кранами следует предусматривать дистанционным – из помещения

операторной компрессорной станции, а также ручным – по месту. Линейная запорная арматура должна оснащаться автоматическими механизмами аварийного перекрытия.
При параллельной прокладке двух и более магистральных газопроводов в одном технологическом коридоре предусматривается соединение их перемычками с запорной арматурой. Перемычки следует размещать на расстоянии не менее 40 и не более 60 км друг от друга у линейных кранов, а также до и после компрессорных станций.
Расстояние между линейными запорными устройствами должно быть не более 30 км. Управление линейными кранами следует предусматривать дистанционным

Слайд 22Вспомогательные линейные сооружения магистрального газопровода принципиально не отличаются от сооружений

магистрального нефтепровода. К ним относятся линии связи, вдольтрассовые дороги, вертолетные

площадки, площадки аварийного запаса труб, усадьбы линейных ремонтеров и т.д.
В зависимости от конкретных условий эксплуатации состав сооружений магистрального газопровода может изменяться. Так, на газопроводах небольшой протяженности может не быть промежуточных КС. Если в добываемом газе отсутствует сероводород или углекислый газ, то необходимость в установках очистки газа от них отпадает. Станции подземного хранения газа обычно сооружаются только вблизи крупных городов или районов газопотребления.
Вспомогательные линейные сооружения магистрального газопровода принципиально не отличаются от сооружений магистрального нефтепровода. К ним относятся линии связи,

Слайд 24Газопроводы, эксплуатируемые при давлениях ниже 1,2 МПа, к магистральным газопроводам

не относятся.
Протяженность магистральных газопроводов составляет обычно от нескольких десятков

до нескольких тысяч километров, а диаметр – от 150 до 1420 мм включительно. Большая часть газопроводов имеет диаметр от 720 до 1420 мм.
Газопроводы, эксплуатируемые при давлениях ниже 1,2 МПа, к магистральным газопроводам не относятся. Протяженность магистральных газопроводов составляет обычно

Слайд 25ОСНОВНЫЕ ФИЗИЧЕСКИЕ СВОЙСТВА ГАЗОВ

ОСНОВНЫЕ ФИЗИЧЕСКИЕ СВОЙСТВА ГАЗОВ

Слайд 26В настоящее время для газоснабжения используются в основном природные газы.

Они имеют сложный многокомпонентный состав. В зависимости от происхождения природные

газы подразделяют на три группы:
Газы, добываемые из чисто газовых месторождений, на 82...98% состоящие из метана;
Газы газоконденсатных месторождений, содержащие 80...95% метана;
Газы нефтяных месторождений (попутные нефтяные газы), содержащие 30…70 % метана и значительное количество тяжелых углеводородов.
Газы с содержанием тяжелых углеводородов (от пропана и выше) менее 50 г/м3 принято называть сухими или «тощими», а с большим содержанием углеводородов — «жирными».
В настоящее время для газоснабжения используются в основном природные газы. Они имеют сложный многокомпонентный состав. В зависимости

Слайд 27В последнее время часто начали говорить о четвертой группе природных

газов - о сланцевом газе и о метане из угольных

пластов. Сланцевый газ - природный газ, добываемый из сланца, состоящий преимущественно из метана. Сланцевый газ образуется в результате деградации керогена, который содержится в горючих сланцах; газ находится там в микротрещинах. Масштабное промышленное производство сланцевого газа было начато в США в начале 2000-х на месторождении Barnett Shale. Благодаря резкому росту его добычи, названному в СМИ «газовой революцией», в 2009 году США стали мировым лидером добычи газа, Причём более 40% приходилось на нетрадиционные источники (метан из угольных пластов и сланцевый газ). Метан угольных пластов содержится в угленосных отложениях. Является причиной взрывов в угольных шахтах. Метан угольных пластов — экологически более чистое, чем уголь, и эффективное топливо.
В последнее время часто начали говорить о четвертой группе природных газов - о сланцевом газе и о

Слайд 28Для выполнения гидравлического и теплового расчета газопроводов и расчета режимов

работы компрессорных станций необходимо знать основные свойства природных газов:
плотность,
вязкость,
газовую постоянную,
псевдокритические

значения давления и температуры,
теплоемкость,
коэффициент сжимаемости,
коэффициент Джоуля-Томпсона
Для выполнения гидравлического и теплового расчета газопроводов и расчета режимов работы компрессорных станций необходимо знать основные свойства

Слайд 29Плотность газа (газовой смеси) определяется по правилу аддитивности (пропорционального сложения)




Согласно

уравнению Менделеева - Клапейрона (состояния)



Плотность газа (газовой смеси) определяется по правилу аддитивности (пропорционального сложения)Согласно уравнению Менделеева - Клапейрона (состояния)

Слайд 30Т.е. плотность газовой смеси зависит от термодинамических условий, и поэтому

данные о ней должны сопровождаться указанием давления и температуры (условий),

для которых она найдена.
Т.е. плотность газовой смеси зависит от термодинамических условий, и поэтому данные о ней должны сопровождаться указанием давления

Слайд 31При нормальных условиях плотность газа можно определить по его молярной

массе






При нормальных условиях плотность газа можно определить по его молярной массе

Слайд 32Пересчет плотности газа с одних параметров состояния (P*, T*, Z*)

на другие (P, T, Z) можно осуществить по формуле






Пересчет плотности газа с одних параметров состояния (P*, T*, Z*) на другие (P, T, Z) можно осуществить

Слайд 33В расчетах часто пользуются величиной относительной плотности газа, численно равной

отношению плотности газа г к плотности воздуха возд при одних

и тех же условиях



Удобство использования относительной плотности заключается в том, что величина не зависит от давления и температуры.
В расчетах часто пользуются величиной относительной плотности газа, численно равной отношению плотности газа г к плотности воздуха

Слайд 34Газовая постоянная природного газа (Дж/(кг∙К)) зависит от состава газовой смеси

и вычисляется по формуле




Газовая постоянная природного газа (Дж/(кг∙К)) зависит от состава газовой смеси и вычисляется по формуле

Слайд 35Критические параметры индивидуальных газов. Состояние индивидуального (однокомпонентного) газа определяется зависимостью

между давлением Р, объемом V и температурой Т.

Критические параметры индивидуальных газов. Состояние индивидуального (однокомпонентного) газа определяется зависимостью между давлением Р, объемом V и температурой

Слайд 36Геометрическое место точек Ai, Bi ограничивает область двухфазного состояния газа.

Наивысшая из этих точек (К) соответствует давлению Ркр, объему Vкр

и температуре Ткр, которые называются критическими. При температуре выше критической газ не переходит в жидкость ни при каких давлениях. И наоборот, при давлении выше критического конденсат не станет газом ни при какой температуре.
Геометрическое место точек Ai, Bi ограничивает область двухфазного состояния газа. Наивысшая из этих точек (К) соответствует давлению

Слайд 37Псевдокритические температура и давление газовой смеси определяются по формулам






Псевдокритические параметры

природного газа в соответствии с нормами технологического проектирования магистральных газопроводов

могут быть также найдены по известной плотности газовой смеси ст при стандартных условиях



Псевдокритические температура и давление газовой смеси определяются по формуламПсевдокритические параметры природного газа в соответствии с нормами технологического

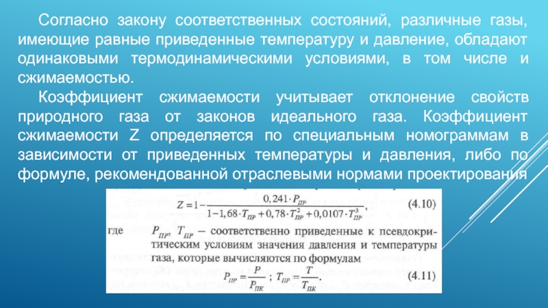
Слайд 38Согласно закону соответственных состояний, различные газы, имеющие равные приведенные температуру

и давление, обладают одинаковыми термодинамическими условиями, в том числе и

сжимаемостью.
Коэффициент сжимаемости учитывает отклонение свойств природного газа от законов идеального газа. Коэффициент сжимаемости Z определяется по специальным номограммам в зависимости от приведенных температуры и давления, либо по формуле, рекомендованной отраслевыми нормами проектирования






Согласно закону соответственных состояний, различные газы, имеющие равные приведенные температуру и давление, обладают одинаковыми термодинамическими условиями, в

Слайд 39Вязкость газа является мерой внутреннего трения и определяет величину сопротивления

при его движении в газопроводе. Величина вязкости газа, как правило,

значительно меньше, чем вязкость жидкости, а характер ее изменения в зависимости от температуры и давления является сложным. При низких давлениях с повышением температуры вязкость газа увеличивается, так как возрастает частота столкновения его молекул. При высоких давлениях газ настолько уплотнен, что определяющее влияние на его вязкость, как и у жидкостей, оказывают силы межмолекулярного притяжения, которые с ростом температуры ослабляются, и соответственно, вязкость газа уменьшается.
Различают динамическую и кинематическую вязкости газа.
Вязкость газа является мерой внутреннего трения и определяет величину сопротивления при его движении в газопроводе. Величина вязкости

Слайд 40Динамическая вязкость газа (Па∙с)определяется по формуле




Кинематическая вязкость газа определяется как отношение динамической

вязкости к плотности газа при одних и тех же значениях

температуры и давления


Динамическая вязкость газа (Па∙с)определяется по формулеКинематическая вязкость газа определяется как отношение динамической вязкости к плотности газа при одних и

Слайд 41Теплоемкость газа зависит от его состава, давления и температуры. Изобарная теплоемкость(кДж/(кг∙К))

природного газа с содержанием метана 85 % и более согласно

отраслевым нормам проектирования газопроводов определяется по формуле



Теплоемкость газа зависит от его состава, давления и температуры. Изобарная теплоемкость(кДж/(кг∙К)) природного газа с содержанием метана 85 %

Слайд 42Понижение давления по длине газопровода и дросселирование газа на ГРС

сопровождается охлаждением газа. Это явление связано с эффектом Джоуля -

Томсона. Количественное изменение температуры при уменьшении его давления характеризуется коэффициентом Джоуля - Томсона (К/МПа). Для природных газов с содержанием метана 85 % и более отраслевыми нормами рекомендуется зависимость





Понижение давления по длине газопровода и дросселирование газа на ГРС сопровождается охлаждением газа. Это явление связано с

Обратная связь

Если не удалось найти и скачать доклад-презентацию, Вы можете заказать его на нашем сайте. Мы постараемся найти нужный Вам материал и отправим по электронной почте. Не стесняйтесь обращаться к нам, если у вас возникли вопросы или пожелания:

Email: Нажмите что бы посмотреть 

Что такое TheSlide.ru?

Это сайт презентации, докладов, проектов в PowerPoint. Здесь удобно  хранить и делиться своими презентациями с другими пользователями.


Для правообладателей

Яндекс.Метрика