Разделы презентаций


МАКРОЭКОНОМИКА

Содержание

«Для изучения экономической теории не требуется какого-либо особенного дара. Экономическая теория не так уж сложна, как философия или чистая наука. Но мало кому удалось заслужить отличные оценки по этому легкому предмету!

Слайды и текст этой презентации

Слайд 1МАКРОЭКОНОМИКА
Лектор:

Матвеева Татьяна Юрьевна


МАКРОЭКОНОМИКА          Лектор: Матвеева Татьяна Юрьевна

Слайд 2«Для изучения экономической теории не требуется какого-либо особенного дара. Экономическая

теория не так уж сложна, как философия или чистая наука.

Но мало кому удалось заслужить отличные оценки по этому легкому предмету! Парадокс объясняется тем, что профессиональный экономист должен обладать редкой комбинацией способностей. Он должен быть в определенной степени математиком, историком, философом, государственным деятелем. Он должен понимать значение символов и уметь выражать мысли словами. Он должен выражать частное в терминах общего и одновременно касаться абстрактного и конкретного. Он должен изучать настоящее в свете прошлого для создания будущего. Ни одна часть человеческой природы или человеческих институтов не должна укрыться от его взора. Он должен быть целеустремленным и не идти на поводу у настроения, быть таким же равнодушным и неподкупным, как художник, хотя иногда таким же приземленным, как политик».
Дж.М.Кейнс
«Для изучения экономической теории не требуется какого-либо особенного дара. Экономическая теория не так уж сложна, как философия

Слайд 3Тогда вперед!
Вы не сомневаетесь в своих способностях?

Тогда вперед!Вы не сомневаетесь в своих способностях?

Слайд 4Лекция 1 Предмет макроэкономики и методы макроэкономического анализа
Предмет макроэкономики и

важность ее изучения
История макроэкономической науки
Основные макроэкономические проблемы
Принципы макроэкономического анализа
Макроэкономические агенты

и макроэкономические рынки
Модель кругооборота продукта, расходов и дохода
Макроэкономическая система
Лекция 1 Предмет макроэкономики и методы макроэкономического анализа Предмет макроэкономики и важность ее изученияИстория макроэкономической наукиОсновные макроэкономические

Слайд 5 Макроэкономика представляет собой раздел экономической теории.

Экономическая теория изучает как распределяются ограниченные ресурсы, чтобы максимизировать

производство в обществе. Это общественная наука, которая рассматривает экономическое поведение индивидов и организаций в процессе производства, распределения и потребления товаров и услуг.
Экономическая теория включает два раздела:

Экономическая теория

Микроэкономика

Макроэкономика

Экономическая теория и ее разделы

Макроэкономика представляет собой раздел экономической теории.   Экономическая теория изучает как распределяются ограниченные

Слайд 6История термина «макроэкономика»
В переводе с греческого

«микро» означает «маленький», «макро» - «большой»; а «экономика» - «ведение хозяйства»
Впервые термин “макроэкономика” использовал
в 1933 г. в статье норвежский экономист-математик
Рагнар Фриш (Нобелевская премия, 1969 г.),
который ввел понятия “микроэкономической” и “макроэкономической динамики”.
В 1941 г. Пит де Вольф выделил в экономической теории
микроэкономику и макроэкономику.

История термина «макроэкономика»В переводе с греческого

Слайд 7Отличие мАкроэкономики от мИкроэкономики
Maкроэкономика
анализирует экономику в целом;
изучает

совокупное экономичес-кое поведение ‒ поведение сово-купных экономических агентов (секторов экономики)

на сово-купных экономических рынках;
рассматривает экономические проблемы, которые воздействуют на всю экономику и затрагивают общество в целом;
оперирует совокупными пере-менными, такими как валовой внутренний продукт, националь-ный доход, совокупный спрос, совокупное предложение, общий уровень цен, уровень безработи-цы, дефицит госбюджета, валют-ный курс и др.

Mикроэкономика
анализирует индивидуальные
компоненты экономики;
изучает экономическое поведе-
ние индивидуальных единиц
(индивидуальной фирмы или
индивидуального домохозяйст-
ва) на рынках отдельных
товаров и услуг (рынке зерна,
компьютеров, нефти, золота,
велосипедов и др.);
рассматривает, как принимают
экономические решения
отдельная фирма (производи-
тель) или домохозяйство
(потребитель);
оперирует такими перемен-ными как выпуск отдельной фирмы или доход потребите-ля, спрос и предложение отдельного товара и его цена.

Отличие мАкроэкономики от мИкроэкономикиMaкроэкономика анализирует экономику в целом; изучает совокупное экономичес-кое поведение ‒ поведение сово-купных экономических агентов

Слайд 8Соотношение микроэкономического и макроэкономического анализа

Соотношение микроэкономического  и макроэкономического анализа

Слайд 9Использование микроэкономики в макроэкономике
Макроэкономические

события проистекают из взаимодействия людей, стремящихся максимизировать свое собственное благосостояние.

Общеэкономические тенденции являются результатом миллионов индивидуальных решений. Поэтому когда мы изучаем макроэкономику, мы должны принимать во внимание микроэкономические основы.

Микроэкономика

Макроэкономика

В то же время все решения индивидуальных агентов принимаются на основе учета макроэкономической ситуации.

Использование микроэкономики       в макроэкономике	Макроэкономические события проистекают из взаимодействия людей, стремящихся максимизировать

Слайд 10Макроэкономика как специальная дисциплина
Но …
несмотря на то, что обе дисциплины

используют одни и те же переменные, макроэкономические переменные - это

не просто сумма переменных, отражающих индивидуальные решения (примеры: совокупный выпуск, совокупный спрос, общий уровень цен и т.п.);
не каждое утверждение, являющееся верным для индивида, всегда верно для экономики в целом (пример: «парадокс сбережений»).

Таким образом, микроэкономика и макроэкономика имеют специфические предметы исследований и методы анализа и основываются на специфических подходах и теориях.
Их даже преподают как отдельные дисциплины.

Макроэкономика как специальная дисциплинаНо …несмотря на то, что обе дисциплины используют одни и те же переменные, макроэкономические

Слайд 11
Основателем макроэкономики как специального раздела экономической теории является

выдающийся английский экономист лорд
Джон Мэйнард Кейнс, который в 1936 году опубликовал книгу “Общая теория занятости, процента и денег”


Вклад Кейнса в экономическую теорию был настолько велик, что его идеи получили название «Кейнсианской революции».

Кейнс показал, что макроэкономика имеет собственный предмет и некоторые специфические методы анализа.

Основатель макроэкономики

Основателем макроэкономики как специального раздела экономической теории является

Слайд 12История макроэкономики
ХVIII век – начало ХХ века – классическая

школа в экономической теории.
Дэвид Юм «O торговом балансе», 1752

– анализ связи между массой денег, торговыми балансами и уровнем цен; заложил основы количественной теории денег.
Основные положения классического подхода к анализу экономи-ческих процессов развивали Адам Смит («Исследование о природе и причинах богатства народов», 1776), Давид Рикардо («Начала политической экономии и налогового обложения», 1817), Жан-Батист Сэй («Трактат политической экономии, или Простое изложение способа формирования, распределения и потребления богатства», 1803), Леон Вальрас («Элементы чистой экономической теории», 1874), Альфред Маршалл («Принципы экономической теории», 1890), Джон Бэйтс Кларк («Распределение богатства», 1908), Артур Пигу («Богатство и благосостояние», 1912).

История макроэкономики 	ХVIII век – начало ХХ века – классическая школа в экономической теории. 	Дэвид Юм «O

Слайд 13Представители классической школы

Представители классической школы

Слайд 14Классическая школа: основные положения
В экономика существуют два независимых сектора:

реальный и денежный  реальные показатели не зависят от номинальных

= принцип «классической дихотомии» и «нейтральности денег».
На всех рынках совершенная конкуренция  экономический агенты не могут влиять на рыночные цены (price-takers).
Все цены гибкие и устанавливаются по соотношению спроса и предложения  принцип «невидимой руки» А.Смита и самоуравновешивания рынков («market clearing»).
Государство (правительство) не должно вмешиваться в управление экономикой  принцип «laissez faire, laissez passer».
Классическая школа: основные положения В экономика существуют два независимых сектора: реальный и денежный  реальные показатели не

Слайд 15B
Если на рынке неравновесие, и цена равна P1 (более высокой,

чем равновесная цена PE) или P2 (более низкая, чем равновесная

цена PE), то цена начнет изменяться, чтобы обеспечить равенство величины спроса на товар со стороны покупателей величине предложения товара продавцами.

C

E

PE

QE

Самоуравновешивание рынка

нехватка

избыток

A

D

При цене P1 величина предложе-ния товара превышает величину спроса на товар = избыточное предложение(=AB)  цена будет снижаться пока не достигнет равновесного уровня PE.

При цене P2 величина спроса на товар превышает величину пред-ложения товара = избыточный спрос (=CD)  цена будет повышаться пока не достигнет равновесного уровня PE.

P1

P2

Этот процесс называется самоуравновешиванием рынка (market clearing).

B	Если на рынке неравновесие, и цена равна P1 (более высокой, чем равновесная цена PE) или P2 (более

Слайд 16Самоуравновешивание рынка
При гибких ценах рынок также самоуравновешивается,

если меняется спрос или предложение.
Самоуравновешивание рынка При гибких ценах рынок также самоуравновешивается,

Слайд 17Классическая школа: основные положения
Основная проблема экономики – ограниченность ресурсов,

которые поэтому используются полностью и экономика всегда находится на потенциальном

уровне выпуска.
Ограниченность ресурсов выдвигает на первый план проблему производства  анализ поведения экономики со стороны совокупного предложения («supply-side»).
В экономике действует «закон Сэя»: «предложение порождает адекватный спрос», так как каждый экономический агент является одновременно и продавцом и покупателем.
Проблема увеличения производственных возможностей экономики решается медленно, взаимное уравновешивание рынков – процесс длительный  описание поведения экономики в долгосрочном периоде («long run»).
Классическая школа: основные положения Основная проблема экономики – ограниченность ресурсов, которые поэтому используются полностью и экономика всегда

Слайд 18История макроэкономики
Однако вплоть до ХХ в. макроэкономика не существовала

как самостоятельная дисциплина.
Три события имели фундаментальное значение для развития

макроэкономики:
начало сбора и систематизации агрегированных данных (период I мировой войны), что обеспечило эмпирическую базу макроэкономических исследований (1920-е гг. - создание системы национальных счетов - Саймон Кузнец и Ричард Стоун);
обоснование того факта, что деловой цикл является повторяющимся экономическим явлением (1920-е годы - Уэсли Клер Митчелл);
Великая депрессия (1929-1933 гг.) – экономическая катастрофа мирового масштаба (Великий крах), которая противоречила постулатам экономистов-классиков о саморегулирующейся экономике.
История макроэкономики Однако вплоть до ХХ в. макроэкономика не существовала как самостоятельная дисциплина. Три события имели фундаментальное

Слайд 19«Кейнсианская революция»
В 1936 выдающийся британский экономист,

лорд Джон Мейнард Кейнс опубликовал свою книгу “Общая теория занятости, процента и денег”, в которой проанализировал Великую Депрессию и показал, что изменение макроэкономической ситуации требует новых методов анализа, отличающихся от тех, которые использовали представители классической школы.
Он подверг критике основные постулаты экономистов-классиков и дал собственное объяснение макроэкономическим явлениям.
Макроэкономика превратилась в специальную дисциплину, и появился новый подход к макроэкономическому анализу.
«Кейнсианская революция» В 1936 выдающийся британский экономист,

Слайд 20Подход Кейнса: основные положения
Реальный и денежный сектор взаимосвязаны 

деньги влияют на реальные показатели, ставка процента устанавливается не на

рынке заемных средств, а на денежном рынке.
На рынках несовершенная конкуренция.
Цены (номинальные показатели) жесткие («липкие»).
Равновесие на рынках устанавливается, но не на уровне полной занятости ресурсов.
Расходы частного сектора не в состоянии обеспечить величину совокупного спроса, требуемого для достижения потенциального уровня выпуска, поэтому необходимо государственное вмешательство и государственное регулирование экономики.
В условиях неполной занятости ресурсов основной проблемой становится совокупный спрос («demand-side»).
Стабилизационная политика правительства влияет на экономику в краткосрочном периоде и жесткость цен существует относительно недолго  описание поведения экономики в краткосрочном периоде («short run»).
Подход Кейнса: основные положения Реальный и денежный сектор взаимосвязаны  деньги влияют на реальные показатели, ставка процента

Слайд 21Центральный пункт теории Кейнса – рыночная экономика не гарантирует экономическую

стабильность, поэтому для противодействия экономическим кризисам и высокой безработице необходимо

государственное вмешательство в экономику и проведение стабилизационной политики.
В течение 25 лет после II мировой войны – период быстрого роста в большинстве стран – вера, что государство способно предотвращать экономические спады, активно используя фискальную и монетарную политику.
Однако в 1970-е годы – стагфляция (сочетание инфляции и стагнации, т.е. низких или отрицательных темпов роста экономики и высокой безработицы в совокупности с высокой инфляцией) – вывод: главный источник нестабильности – сама политика стабилизации  «неоклассическая контрреволюция».

История макроэкономики

Центральный пункт теории Кейнса – рыночная экономика не гарантирует экономическую стабильность, поэтому для противодействия экономическим кризисам и

Слайд 22Основные направления, альтернативные кейнсианству:
монетаризм (Милтон Фридман, Эдмунд Фелпс)
- рыночная

экономика является саморегулирующейся и сама способна

возвращаться к уровню полной занятости;
- экономические колебания – результат изменений в денежной массе, поэтому для обеспечения стабильности центральный банк должен поддерживать неизменный темп роста предложения денег массы («монетарное правило»);
новая классическая макроэкономика (Роберт Лукас, Томас Саржент, Нейл Уоллес) (концепция рациональных ожиданий)
- если ожидания экономических агентов рациональны, экономическая политика правительства неэффективна;
теория реального делового цикла (Финн Кидланд, Эдвард Прескотт)
- источник потрясений в экономике не экономическая политика, а технологические шоки.
теория экономики предложения (Артур Лаффер)
- политика правительства должна быть нацелена на стимулирование совокупного предложения, а не совокупного спроса.

История макроэкономики

Основные направления, альтернативные кейнсианству:монетаризм (Милтон Фридман, Эдмунд Фелпс) 	- рыночная экономика является саморегулирующейся и сама

Слайд 23 Основные направления,

альтернативные кейнсианству
Монетаризм
Теория реального делового цикла
Теория экономики предложения


Новая классическая макроэкономика

Основные направления,           альтернативные кейнсианствуМонетаризмТеория реального делового

Слайд 24Развитие макроэкономики
Макроэкономика как наука постоянно развивается  изменения

касаются и сути изучаемых вопросов, и содержания предлагаемых ответов.
Эти изменения

происходят под влиянием двух групп факторов:

Появление новых теорий,
в то время как старые отбрасываются как несоответствующие действительности или
как устаревшие в связи с появлением новых концепций

Сама мировая экономика постоянно развивается, выдвигая новые вопросы и требуя новых ответов. Примеры: стагфляция, интернационализация

Развитие макроэкономики Макроэкономика как наука постоянно развивается   изменения касаются и сути изучаемых вопросов, и содержания

Слайд 25Неоклассическая модель
Кейнсианская модель
Монетаристская модель
Рациональные ожидания
Реальный деловой цикл
Разнообразие макроэкономических концепций
«Даже

если экономистам поручат довести
до конца хотя бы одно дело,

они никогда
не придут к согласию». Дж.Б.Шоу
«Если бы в игру «Счастливый случай» сыграли
экономисты, ее ведущий получил бы на
100 вопросов 3000 ответов». Р.Рейган

Разнообразие подходов к объяснению эконо-
мических процессов и в особенности проблем макроэкономической политики обусловлено тем, что разные группы экономистов строят свои теории, используя разные предпосылки, могут по-разному трактовать одни и те же события, поэтому приходят к разным теорети-ческим и практическим выводам и дают разные политические рекомендации. Такое разнообра-зие идей обусловлено сложностью макроэко-номических проблем и позволяет рассматри-вать их всесторонне и с разных точек зрения

Неоклассическая модельКейнсианская модель Монетаристская модельРациональные ожиданияРеальный деловой циклРазнообразие макроэкономических концепций«Даже если экономистам поручат довести до конца хотя

Слайд 26Вопросы, на которые пытается
ответить макроэкономика
?
?
?
?
?
?
?
Каковы факторы и

источники экономического роста? Почему одни страны развиваются быстрее, чем другие?

Почему одни страны богаче других?
Почему существуют деловые циклы и в экономике могут происходит спады и подъемы? Что служит причиной деловых циклов – внешние шоки или внутренние источники?
Что является причиной высокой или низкой безработицы? Является ли безработица неотъемлемой частью экономической жизни?
Почему растут цены? Почему в одних странах уровень инфляции выше, чем в других? Каковы издержки инфляции для общества?
Почему в одних странах дефицит государственного бюджета, а в других – профицит? Как финансировать дефицит бюджета и как использовать средства при профиците бюджета?
Вопросы, на которые пытается ответить макроэкономика ??????? Каковы факторы и источники экономического роста? Почему одни страны развиваются

Слайд 27?
Вопросы, на которые пытается
ответить макроэкономика
?
?
?
?
?
?

Почему меняются ставки

процента? Какое воздействие оказывает эти изменения на денежный рынок и

рынок ценных бумаг?
В состоянии ли политика правительства повлиять на темпы долговременного экономического роста? Могут ли действия правительства сгладить или устранить краткосрочные колебания в экономике?
Что определяет валютный курс национальной денежной единицы? Каковы последствия удешевления и удорожания валюты?
Какое значение имеет состояние торгового баланса? Что определяет его краткосрочные и долгосрочные колебания? Как связан торговый дисбаланс с потоками капитала между странами? Стране лучше быть международным кредитором или должником? Каковы краткосрочные и долгосрочные последствия займов?
Как экономические изменения в одной стране сказываются на экономическом положении других стран?

?Вопросы, на которые пытается ответить макроэкономика ?????? Почему меняются ставки процента? Какое воздействие оказывает эти изменения на

Слайд 28Основные макроэкономические проблемы
Макроэкономика исследует проблемы, общие для всей экономики:

экономического роста, его темпов и факторов;
экономического цикла и его

причин;
занятости и безработицы;
денежного обращения и инфляции;
колебаний ставки процента и ситуации на рынке ценных бумаг
государственного бюджета и государственного долга;
платежного баланса и валютных курсов;
макроэкономической политики.


Основные макроэкономические проблемыМакроэкономика исследует проблемы, общие для всей экономики:  экономического роста, его темпов и факторов; экономического

Слайд 29Важность изучения макроэкономики

Знание макроэкономики имеет важное значение:
для экономического здоровья каждой нации;
для каждого

экономического агента как основа принятия экономических решений;
для оценки предложений, выдвигаемых политическими деятелями, которые могут иметь серьезные последствия для национальной и мировой экономики.

Макроэкономическая ситуация воздействует:
на жизнь и благосостояние каждого человека;
на экономическую деятельность каждой фирмы;
на государственную политику;
на благополучие всего общества.

Важность изучения макроэкономики        Знание макроэкономики имеет важное значение:для экономического здоровья

Слайд 30Макроэкономика
выявляет и исследует закономерности макроэкономических процессов и явлений −

причинно-следственные связи в экономике;
служит основой для разработки принципов и

инструментов экономической политики;
позволяет составлять прогнозы экономического развития, предвидеть будущие экономические проблемы.
Макроэкономика представляет собой увлекательнейшее интеллектуальное занятие, имеющее важное практическое значение.


Значение макроэкономики

Макроэкономика выявляет и исследует закономерности макроэкономических процессов и явлений − причинно-следственные связи в экономике; служит основой для

Слайд 31Принципы макроэкономического
анализа
Экономическая модель - это

стилизованное, упрощенное представление действительности, обобщение или абстракция реальности, формализованное (графическое

или алгебраическое) описание экономических процессов с целью выявления наиболее важных факторов и причин экономического явления для лучшего понимания и анализа этого явления.
Чтобы изучить самые существенные элементы, объясняющие, как работает экономика в целом, макроэкономические модели основываются на предпосылках, которые отсекают неважные для анализа данного процесса или явления детали и упрощают сложности экономического поведения.

Макроэкономика – это общественная наука и контролируемые эксперименты невозможны.
Экономические явления очень сложны, поэтому экономисты используют модели.

Принципы макроэкономического анализа    Экономическая модель - это стилизованное, упрощенное представление действительности, обобщение или абстракция

Слайд 32Макроэкономические модели
Макроэкономические модели создаются и используются для того, чтобы:
упростить

анализ сложных макроэкономических явлений;
выявить взаимосвязи между экономическими явлениями и закономерности

их развития;
понять, как функционирует экономика в целом;
разработать варианты решения сложных макроэкономи-ческих проблем;
выработать политику, которая может предотвратить проблемы, скорректировать или улучшить экономическую ситуацию;
предвидеть развитие экономических процессов в будущем.

Макроэкономические модели Макроэкономические модели создаются и используются для того, чтобы:упростить анализ сложных макроэкономических явлений;выявить взаимосвязи между экономическими

Слайд 33Макроэкономические модели

В моделях экономическое поведение может быть представлено как взаимосвязь

между зависимой (эндогенной) переменной и несколькими или даже одной независимой

(экзогенной) переменной.



Экзогенная (независимая) переменная – это переменная, значение которой задается извне, формируется вне модели.

Эндогенная (зависимая) переменная – это переменная, значение которой определяется внутри модели.

Среди экзогенных переменных в макроэкономике особую роль играют политические переменные (переменные, устанавливаемые правительством).
Модель позволяет показать, как изменение экзогенных переменных влияет на изменение эндогенных переменных.

Модель

Экзогенная
переменная

Эндогенная
переменная

Макроэкономические моделиВ моделях экономическое поведение может быть представлено как взаимосвязь между зависимой (эндогенной) переменной и несколькими или

Слайд 34Часто эндогенная переменная представляется как зависящая только от одной экзогенной

переменной при предпосылке, что все остальные экзогенные переменные остаются неизменными

Этот принцип обозначается латинским словом ceteris paribus и означает “при прочих равных условиях”.
Модели должны быть простыми и сосредоточены на рассмотрении изучаемого явления или процесса. Они не должны быть «реалистичными», но должны согласовываться с фактами.
Должна обеспечиваться возможность перехода от одной модели к другой в зависимости от контекста.
Не может быть построена одна большая модель, точно и полностью отражающая экономическую действительность.


Правила построения макроэкономических моделей

Часто эндогенная переменная представляется как зависящая только от одной экзогенной переменной при предпосылке, что все остальные экзогенные

Слайд 35 в виде таблицы:




в виде уравнения, показывающего, что С

положительно зависит от YD, но есть и другие факторы, влияющие

на потреби-тельские расходы, т.е. существует независимое от дохода автономное потребление :

Моделируемое поведение может быть представлено в виде функции, уравнения, таблицы или графика.
Например, зависимость величины потребительских расходов (С) от имеющегося в распоряжении человека дохода (т.е. располагаемого дохода YD) может быть представлена:

Виды представления моделируемого поведения

в виде таблицы: в виде уравнения, показывающего, что С положительно зависит от YD, но есть и

Слайд 36Важность использования графиков
График – это способ:
визуального представления зависимостей и

взаимосвязей между экономическими переменными;
наглядного выражения идей и теорий, которые менее

понятны, если их описывают только с помощью слов;
иллюстрации предлагаемых экономистами моделей.
В курсе макроэкономики графики используются для лучшего восприятия студентами теоретических положений.

«Графики строятся экономистами, чтобы запутывать студентов»
Студенческая шутка

Важность использования графиковГрафик – это способ: визуального представления зависимостей и взаимосвязей между экономическими переменными;наглядного выражения идей и

Слайд 37Виды визуального представления данных
Круговая диаграмма
Столбиковая диаграмма
Временнóй ряд
Система координат
потребительские
расходы на
продовольственные
товары

– 33,8%
потребительские
расходы на
непродовольствен
ные товары – 38,6%
потребительские
расходы на услуги
– 27,6%
Ставка

процента

Инвестиции

I(r)

Кривая инвестиционного спроса

Структура потребительских расходов, Россия, 2011 г.

Темпы роста ВВП в разных странах

Виды визуального представления данныхКруговая диаграммаСтолбиковая диаграмма Временнóй рядСистема координатпотребительскиерасходы напродовольственныетовары – 33,8%потребительскиерасходы нанепродовольственные товары – 38,6%потребительскиерасходы на

Слайд 38Виды анализа в макроэкономике
Макроэкономический анализ – это сочетание анализа:
функционального

(алгебраического);
графического (визуального);
интуитивного (содержательного).
В нашем курсе первостепенную роль будет

играть интуитивный анализ, поскольку задача экономиста не просто продекларировать связь между экономическими явлениями, но прежде всего и самое главное - объяснить ее экономический смысл.

Интуитивный анализ предполагает исследование и объяснение механизма макроэкономических процессов, построение логических цепочек последовательности макроэкономических событий, т.е. рассмотрение и обоснование воздействия одного события на другое, которое в свою очередь, приводит к третьему и т.д.

Виды анализа в макроэкономике 	Макроэкономический анализ – это сочетание анализа: функционального (алгебраического); графического (визуального); интуитивного (содержательного).	В нашем

Слайд 39Для упрощения анализа мы будем исходить из предпосылки, что зависимости

между переменными линейные и могут быть представлены в виде уравнений

вида:
y = a + bx или y = a – bx
где
y – эндогенная (зависимая) переменная, которая откладывается на оси координат – это следствие;
x – экзогенная (независимая) переменная, которая откладывается на оси координат – это причина или фактор; ее изменение приводит к движению вдоль кривой.
a – автономная переменная (объединяющая все прочие условия, влияющие на эндогенную переменную), которая может отображаться как пересечение кривой с осью координат; ее изменение приводит к параллельному сдвигу кривой;

Алгебраический и графический анализ: взаимосвязь

Для упрощения анализа мы будем исходить из предпосылки, что зависимости между переменными линейные и могут быть представлены

Слайд 40знаки «+» или «–» характеризуют зависимость между экзогенной и эндогенной

переменной (соответственно прямая или обратная), что отображается положительным или отрицательным

наклоном кривой;
b – чувствительность (степень реакции) изменения эндогенной переменной к изменению экзогенной переменной
; ее изменение приводит к изменению наклона кривой.

Алгебраический и графический анализ: взаимосвязь

В линейных функциях вида y = a + bx или y = a – bx

знаки «+» или «–» характеризуют зависимость между экзогенной и эндогенной переменной (соответственно прямая или обратная), что отображается

Слайд 41Позитивный и нормативный экономический анализ
Позитивная

экономическая теория
имеет дело с

фактами;
свободна от субъективных оценочных суждений;
пытается формулировать научные представления об экономическом поведении;
изучает то, что есть;
отражает суждение ученого

Нормативная
экономическая теория
представляет собой оценочные суждения о том, какой должна быть экономика или какую политическую меру следует предпринять, основываясь на определенной экономической теории;
выражает субъективные представления о том, что должно быть;
отражает суждение политика

Позитивный и нормативный экономический анализПозитивная           экономическая теория

Слайд 42В макроэкономике, как правило, анализируются равновесные состояния и объясняется, каким

образом отдельные рынки и экономика в целом приходят к равновесию.


Под равновесием в экономической теории понимают такое состояние на рынке, при котором спрос равен предложению и отсутствует давление к изменению ситуации.
Равновесная цена – это цена, при которой количество, предлагаемое к продаже, равно количеству, на которое предъявляется спрос.

Равновесие

Равновесная
цена (PE)

Равновесное количество (QE)

В макроэкономике, как правило, анализируются равновесные состояния и объясняется, каким образом отдельные рынки и экономика в целом

Слайд 43Виды равновесных состояний
Устойчивое равновесие
которое имеет место
в том

случае, если, будучи выведенной
из равновесного состояния, система самостоятельно в

него возвращается

Неустойчивое равновесие
которое имеет место, в случае, если будучи выведенной из равновесного состояния, система самостоятельно в него не возвращается

Неопределенное (индифферентное)
если невозможно определенно сказать, вернется система в исходное состояние, будучи из него выведенной,
или нет


Различают три вида равновесных состояний:

Виды равновесных состояний Устойчивое равновесие которое имеет место в том случае, если, будучи выведенной из равновесного состояния,

Слайд 44AD1
A
Типы макроэкономических моделей
В зависимости от того, как в анализе учитывается

фактор времени, различают три вида макроэкономических моделей:
Статические модели, которые описывают

экономическую ситуацию на определенный момент
времени.

Модели сравнительной статики,
которые показывают результат перехода экономической системы из одного равновесного состояния в другое, сравнивая эти состояния, но не исследуют, как происходит этот переход.

Динамические модели,
в которых изучается механизм процесса перехода из одного равновесного состояния в другое во времени.

E

AD2

Y

Y2

AS

B

P

P1

P2

Y1

AD1AТипы макроэкономических моделейВ зависимости от того, как в анализе учитывается фактор времени, различают три вида макроэкономических моделей:Статические

Слайд 45Долгосрочный и краткосрочный анализ
долгосрочный период - поведение экономики анализируется

при предпосылке гибких цен (самоуравновешивания рынков). Уровень выпуска определяется количеством

имеющихся экономических ресурсов и существующей технологией (производственной функцией и совокупным предложением). Этот уровень называется потенциальным выпуском. Его изменения представляют собой долгосрочный экономический рост.
краткосрочный период - поведение экономики анализируется при предпосылке жестких (или липких) цен. Уровень выпуска прежде всего определяется совокупными расходами в экономике (или совокупным спросом). Этот уровень называется фактическим выпуском. Его изменения представляют собой экономический цикл

В макроэкономике очень большое значение имеет фактор времени. В поведении экономики макроэкономисты, как правило, различают:

Долгосрочный и краткосрочный анализ долгосрочный период - поведение экономики анализируется при предпосылке гибких цен (самоуравновешивания рынков). Уровень

Слайд 46Долгосрочный экономический рост и экономический цикл
Совокупный выпуск
Время (годы)
Бизнес цикл (фактический

выпуск Y)
Экономический рост (потенциальный выпуск Y*)

Долгосрочный экономический рост и экономический циклСовокупный выпускВремя (годы)Бизнес цикл (фактический выпуск Y) Экономический рост (потенциальный выпуск Y*)

Слайд 47Временные интервалы
Оливье Бланшар выделяет три временных периода:
В соответствии с этими

временными интервалами акцент делается на изучение разных макроэкономических проблем и

основой для анализа служат разные макроэкономические модели

'

'

Временные интервалыОливье Бланшар выделяет три временных периода:В соответствии с этими временными интервалами акцент делается на изучение разных

Слайд 48Краткосрочный период
В моделях, изучающих поведение экономики
в краткосрочном периоде:
рассматриваются

причины ежегодных изменений объема выпуска;
исследуются проблемы краткосрочного равновесия;
анализируются условия

равновесия двух макроэкономических рынков – товарного рынка и финансового рынка;
предполагается жесткость всех цен в экономике – и на товары, и на ресурсы (прежде всего жесткость номинальной заработной платы);
используется кейнсианский подход к изучению поведения макроэкономических переменных;
базовой моделью является модель IS–LM для анализа закрытой экономики и соответственно модель IS–LM–ВР для анализа открытой экономики;
поведение экономики изучается со стороны совокупного спроса
Краткосрочный периодВ моделях, изучающих поведение экономики в краткосрочном периоде: рассматриваются причины ежегодных изменений объема  выпуска;исследуются проблемы

Слайд 49Среднесрочный период
В моделях, изучающих поведение экономики
в среднесрочном периоде:
рассматриваются

причины изменений не только объема выпуска, но и уровня цен

(т.е. проблема инфляции);
исследуются проблемы перехода экономики из краткосрочного равновесия к потенциальному объему выпуска;
анализируются условия равновесия трех макроэкономических рынков – товарного и финансового рынков, из которых выводится совокупный спрос, и рынка труда, из которого выводится совокупное предложение;
предполагается гибкие цены на товары, но жесткие цены на ресурсы (жесткая номинальная заработная плата) в краткосрочном периоде и гибкие цены на ресурсы (гибкая номинальная заработная плата) в более продолжительном периоде времени;
базовой моделью является модель совокупного спроса – совокупного предложения (модель AD–AS);
поведение экономики изучается со стороны взаимодействия совокупного спроса и совокупного предложения.
Среднесрочный периодВ моделях, изучающих поведение экономики в среднесрочном периоде: рассматриваются причины изменений не только объема выпуска, но

Слайд 50Долгосрочный период
В моделях, изучающих поведение экономики
в долгосрочном периоде:
рассматриваются

причины и факторы долговременного экономического роста;
исследуются проблемы изменения количества

и качества экономических ресурсов, т.е. накопления капитала и технологического прогресса;
анализируются условия увеличения производственных возможностей экономики и перехода экономики от одного потенциального уровня выпуска к другому;
предполагается совершенная гибкость всех цен в экономике (и на товары, и на экономические ресурсы);
используется неоклассический подход к изучению поведения макроэкономических переменных;
базовой моделью является модель экономического роста;
поведение экономики изучается со стороны совокупного предложения.
Долгосрочный периодВ моделях, изучающих поведение экономики в долгосрочном периоде: рассматриваются причины и факторы долговременного  экономического роста;исследуются

Слайд 51Агрегирование
Предметом макроэкономики является изучение совокупных экономических тенденций. Поэтому важнейшим принципом

макроэкономического анализа является агрегирование.

Агрегируются:
экономические агенты;
экономические рынки;
экономические взаимосвязи;
экономические показатели.

Агрегирование означает объединение отдельных элементов в одно целое, т.е. в агрегат или совокупность.

АгрегированиеПредметом макроэкономики является изучение совокупных экономических тенденций. Поэтому важнейшим принципом макроэкономического анализа является агрегирование.

Слайд 52Макроэкономические агенты и макроэкономические рынки
Предметом макроэкономики

является изучение агрегированного (совокупного) экономического поведения т.е. поведения агрегированных

(макроэкономических) агентов на агрегированных (макроэкономических) рынках.
Агрегирование, основанное на выявлении типичных черт экономического поведения, позволяет выделить четыре макроэкономических агента.
Агрегирование рынков, которое производится с целью выявления закономерностей функционирования каждого из них, позволяет выделить
четыре макроэкономических рынка.
Макроэкономические агенты и макроэкономические рынки    Предметом макроэкономики является изучение агрегированного (совокупного) экономического поведения

Слайд 53Макроэкономические агенты
Домохозяйства
собственники экономических ресурсов (обеспечивают
предложение факторов

производства);
получатели национального дохода;
основные потребители товаров и услуг
(предъявляют

спрос на совокупный продукт);
основные сберегатели (кредиторы).

Фирмы
основные производители товаров и услуг
(обеспечивают предложение совокупного
продукта);
предъявители спроса на экономические
ресурсы;
потребители части совокупного выпуска
(предъявляют спрос на инвестиционные
товары);
основные заемщики в экономике.

Домохозяйства и фирмы образуют частный сектор экономики.

Макроэкономические агентыДомохозяйства собственники экономических ресурсов (обеспечивают   предложение факторов производства);получатели национального дохода;основные потребители товаров и услуг

Слайд 54Макроэкономические агенты
Государственный сектор (правительство)
производитель общественных благ;
потребитель части совокупного выпуска


(покупатель товаров и услуг);
перераспределитель национального дохода (через сбор

налогов и выплату трансфертов и субсидий);
кредитор или заемщик на финансовом рынке (в зависимости от состояния государственного бюджета);
регулятор экономической деятельности:
– устанавливает и поддерживает институциональные
основы экономики («правила игры»);
– проводит макроэкономическую политику.
Частный и государственный сектора экономики образуют закрытую экономику
(или смешанную закрытую экономику), т.е. экономику,
не взаимодействующую с другими экономиками.

Макроэкономические агентыГосударственный сектор (правительство) производитель общественных благ;потребитель части совокупного выпуска  (покупатель товаров и услуг);перераспределитель национального дохода

Слайд 55Макроэкономические агенты
Иностранный сектор
взаимодействует с национальной экономикой через два канала:


международную

торговлю обмен товарами и услугами
международные потоки капитала
обмен активами,

прежде всего финансовыми (ценными бумагами)

Экономика, которая взаимодействует с другими экономиками (с остальным миром) называется
открытой экономикой.

Макроэкономические агенты		Иностранный секторвзаимодействует с национальной экономикой через два канала: международную торговлю обмен товарами и  услугамимеждународные потоки

Слайд 56Макроэкономические рынки
Анализ закономерностей функционирования

макроэкономических рынков предполагает:
исследование особенностей формирования спроса и предложения

и условий их равновесия на каждом из рынков;
определение равновесной цены и равновесного объема на основе соотношения спроса и предложения;
анализ последствий изменения равновесия на каждом из рынков.

Рынок товаров и услуг
Рынок экономических ресурсов
Финансовый рынок, включающий два сегмента:



денежный рынок

рынок ценных бумаг

Валютный рынок

Макроэкономические рынкиАнализ закономерностей функционирования        макроэкономических рынков предполагает: исследование особенностей формирования

Слайд 57 Чтобы понять, как функционирует экономика и проанализировать совокупное экономическое поведение,

экономисты используют модель кругооборота (круговых потоков) продукта, расходов и дохода,

представляющую собой
взаимодействие между макроэкономическими агентами через макроэкономические рынки.

Модель кругооборота

Название модели объясняется тем, что доходы и расходы в ней движутся по кругу. Доход каждого экономического агента расходуется, создавая доход другому экономическому агенту, что, в свою очередь, служит основой для его расходов. Увеличение расходов ведет к росту дохода, а рост дохода является предпосылкой для дальнейшего увеличения расходов.
Начнем с простой или частной или двухсекторной модели.

Чтобы понять, как функционирует экономика и 		проанализировать совокупное экономическое 		поведение, экономисты используют модель 		кругооборота (круговых потоков) продукта,

Слайд 58Простая двухсекторная модель кругооборота (частная закрытая экономика)
Рынок товаров
Домохозяйства

Фирмы
Рынок ресурсов
Денежные потоки
Потоки товаров и услуг и факторов производства

Выручка

Расходы

Товары и услуги

Товары и услуги

Заработная плата, рента, процент, прибыль

Доходы

Услуги факторов

Труд, земля, капитал, предприниматель-ские способности

Простая двухсекторная модель кругооборота (частная закрытая экономика)Рынок товаровДомохозяйства   ФирмыРынок ресурсовДенежные потокиПотоки товаров и услуг и

Слайд 59Кругооборот в двухсекторной модели: выводы
совокупный доход Y (yield) равен совокупным

расходам АЕ (aggregate expenditures) (весь доход расходуется, все расходы превращаются

в чей-то доход);
совокупные расходы AE равны стоимости совокупного продукта (совокупного выпуска Y);
совокупный доход (Y) равен стоимости совокупного продукта (совокупного выпуска Y).
Движение дохода, расходов и продукта образуют круг, т.е. получаем кругооборот (круговые потоки).
Кругооборот  в двухсекторной модели: выводысовокупный доход Y (yield) равен совокупным расходам АЕ (aggregate expenditures) (весь доход

Слайд 60 Двухсекторная модель кругооборота с финансовым рынком
Рынок

товаров (Y)
Домохозяйства
Фирмы
Рынок ресурсов
Выручка
Потребительские расходы

(C)

Доходы (Y)

Заработная плата, рента, процент, прибыль

Финансовый рынок

Сбережения (S)

Заемные средства (F)

Инвестиционные расходы (I)

Двухсекторная модель кругооборота с финансовым рынком  Рынок товаров (Y)Домохозяйства ФирмыРынок ресурсов  Выручка

Слайд 61Будучи рациональными, домохозяйства расходуют
только часть своего дохода, остальную часть

они
сберегают, потому что сбережения могут принести
дополнительный доход, если деньги

используются
на финансовом рынке в форме:
депозита в коммерческом банке, или
покупки ценных бумаг (акций или облигаций), выпущенных фирмами.
Сбережения домохозяйств используются фирмами для покупки инвестиционных (или капитальных) товаров (оборудования, зданий), необходимых для поддержания и расширения выпуска.
Расходы, сделанные фирмами на покупку инвестиционных товаров, называются инвестиционными расходами. Чтобы получить необходимые средства, фирмы берут кредиты в банках и/или выпускают и продают ценные бумаги домохозяйствам.
Финансовый рынок связывает сбережения и инвестиции.

Роль финансового рынка

Будучи рациональными, домохозяйства расходуют только часть своего дохода, остальную часть они сберегают, потому что сбережения могут принестидополнительный

Слайд 62
В двухсекторной экономике расходы делятся на две части:
-

потребительские расходы домохозяйств (C);
- инвестиционные расходы фирм (I).

АЕ = C + I
Доход делится также на две части:
- потребительские расходы (C);
- сбережения (S).
Y = C + S




Расходы и доход в модели частной экономики с финансовым рынком

В двухсекторной экономике расходы делятся на две части:		- потребительские расходы домохозяйств (C);		- инвестиционные расходы фирм

Слайд 63 Равенство между совокупными расходами (АЕ) и совокупным выпуском (Y) и

равенство между совокупным доходом и стоимостью совокупного продукта сохраняется:

АЕ  Y
или
C + I  C + S
следовательно
I  S.
Это означает, что инъекции тождественно равны изъятиям.



Инъекции и изъятия

Инъекция – это то, что ведет к увеличению выпуска и дохода

Изъятие – это то, что может привести к сокращению выпуска и дохода

Инвестиции – это инъекция, сбережения – это изъятие.

Равенство между совокупными расходами (АЕ) и совокупным выпуском (Y) и равенство между совокупным доходом и стоимостью совокупного

Слайд 64Роль государственного сектора
Добавив государственный сектор (правительство) в анализ, получаем трехсекторную

модель экономики.
Воздействие правительства осуществляется

через:

Государственные закупки товаров и услуг (G)
включающие:
оплату услуг государственных служащих и военнослужащих;
покупку товаров необходимых для правительства и армии.

Государственные выплаты
не предполагающие ока-зание прямых услуг реципиентами:
трансферты (Tr) – социальные пособия до домохозяйствам (по безработице, по беднос-ти, пенсии, стипендии);
субсидии (Sb) фирмам
проценты (i  BG) по государственному долгу.

Налоги (Tx)
которые налагаются:
на собственность и доходы (прямые налоги);
на товары (косвен-
ные налоги): НДС, налоги с продаж, акцизные налоги) с
целью обеспечения возможности оплаты закупок товаров и услуг и выплат домохозяйствам и фирмам.

Роль государственного сектораДобавив государственный сектор (правительство) в анализ, получаем трехсекторную модель экономики.     Воздействие

Слайд 65Государственные закупки (G)
Займ правительству
(если G +

Tr + Sb + i  BG > Tx)
Tрансферты(Tr)
Заемные

средства (F)

Заработная плата, рента, процент, прибыль

Сбережения (S)

Субсидии (Sb)

Модель кругооборота с государственным сектором (смешанная закрытая экономика)

Госсектор

Налоги (Tx)

Налоги (Tx)

Потребительские расходы (C)

Выручка

Рынок товаров (Y)

Инвестиционные расходы (I)

Домохозяйства

Финансовый рынок

Фирмы

Доходы (Y)

Рынок ресурсов

Государственные закупки (G) Займ правительству   (если G + Tr + Sb + i  BG

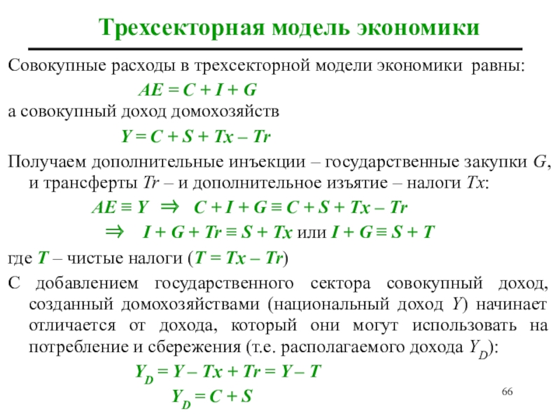
Слайд 66Трехсекторная модель экономики
Совокупные расходы в трехсекторной модели экономики равны:

АЕ = C + I + G
а совокупный доход домохозяйств
Y

= C + S + Tx – Tr
Получаем дополнительные инъекции – государственные закупки G, и трансферты Tr – и дополнительное изъятие – налоги Tx:
АЕ  Y  C + I + G  C + S + Tx – Tr
 I + G + Tr  S + Tx или I + G  S + T
где T – чистые налоги (T = Tx – Tr)
С добавлением государственного сектора совокупный доход, созданный домохозяйствами (национальный доход Y) начинает отличается от дохода, который они могут использовать на потребление и сбережения (т.е. располагаемого дохода YD):
YD = Y – Tx + Tr = Y – T
YD = C + S
Трехсекторная модель экономикиСовокупные расходы в трехсекторной модели экономики равны:				  АЕ = C + I + Gа

Слайд 67Государственный бюджет
Государственный бюджет – это соотношение расходов и доходов

правительства. Доходы – это налоги, расходы – государственные закупки, трансферты,

субсидии и процентные выплаты по государственному долгу.
Если доходы превышают расходы (Tx > G + Tr + Sb + i  BG), то имеется профицит бюджета.
Если они равны (Tx = G + Tr + Sb + i  BG), бюджет сбалансирован.
Если расходы превышают доходы (Tx < G + Tr + Sb + i  BG), то имеется дефицит бюджета.
Чтобы профинансировать дефицит бюджета, правительство либо берет займ на финансовом рынке, выпуская государственные облигации и продавая их населению (выступает заемщиком), или центральному банку (печатает деньги).
Если имеется профицит бюджета, то правительство выступает сберегателем. Превышение доходов бюджета над расходами называется сбережениями правительства (SG):
SG = Tx – (G + Tr + Sb + i  BG)

Государственный бюджет Государственный бюджет – это соотношение расходов и доходов правительства. Доходы – это налоги, расходы –

Слайд 68Государствен-ные закупки (G)
Заемные средства (F)
Сбережения (S)
Трансферты (Tr)

Субсидии (Sb)
Импорт (Im)
Модель кругооборота с государственным и иностранным сектором (открытая

экономика)

Рынок товаров (Y)

Домохозяйства

Фирмы

Рынок ресурсов

Потребительские расходы (C)

Доходы (Y)

Заработная плата, рента, процент, прибыль

Инвестиционные расходы (I)

Госсектор

Выручка

Иностранный сектор

Экспорт (Ex)

Налоги (Tx)

Налоги (Tx)

Приток капитала
(если Im > Ex)

Финансовый рынок

Займ правительству
(если G + Tr + Sb + i  BG > Tx)

Государствен-ные закупки (G)Заемные средства (F)   Сбережения (S)Трансферты (Tr) Субсидии (Sb)Импорт (Im)Модель кругооборота с государственным и

Слайд 69Роль иностранного сектора
Добавив иностранный сектор, получаем новые потоки.
Страна

экспортирует (продает другим странам) внутренние товары и услуги (Ex) и

импортирует (покупает у других стран) иностранные товары и услуги (Im).
В четырехсекторной модели экономики совокупный продукт
Y = C + I + G + (Ex – Im)
Разница между стоимостью экспорта и стоимостью импорта называется чистым экспортом (net exports NX)
NX = Ex – Im
и представляет собой торговый баланс страны.
Страна может иметь: • излишек торгового баланса (Ex > Im)
или • дефицит торгового баланса (Im > Ex).
В случае излишка торгового баланса страна выступает сберегателем (кредитором) и происходит отток капитала.
В случае дефицита торгового баланса страна выступает заемщиком и происходит приток капитала (сбережения иностранного сектора (SF) притекают в экономику страны).
SF = Im – Ex
Роль иностранного сектора Добавив иностранный сектор, получаем новые потоки. Страна экспортирует (продает другим странам) внутренние товары и

Слайд 70Чистые иностранные инвестиции
Чистые иностранные инвестиции = покупка иностранных

активов резидентами страны – покупка внутренних активов иностранцами = отток

капитала – приток капитала.
Если резидент страны
покупает и контролирует капитал в другой стране, то это прямые иностранные инвестиции;
покупает акции иностранной корпорации, но не имеет прямого контроля над компанией, то это портфельные иностранные инвестиции.
Чистые иностранные инвестиции (net foreign investment NFI) по величине всегда равны чистому экспорту (NX):
NFI = NX
Если чистый экспорт положителен (Ex – Im > 0), чистые иностранные инвестиции положительны (чистый отток капитала). Если чистый экспорт отрицателен (Ex – Im < 0), чистые иностранные инвестиции отрицательны (чистый приток капитала).

Чистые иностранные инвестиции Чистые иностранные инвестиции = покупка иностранных активов резидентами страны – покупка внутренних активов иностранцами

Слайд 71В открытой экономике тождество расходов и доходов имеет вид:

C + I + G + (Ex –

Im)  C + S + (Tx – Tr)
Так как в открытой экономике появляется дополнительная инъекция (Ex) и дополнительное изъятие (Im), то тождество инъекций и изъятий теперь имеет вид:
I + G + Tr + Ex  S + Tх + Im
Совокупные инвестиции равны сумме совокупных сбережений: I  S + (Tx – G – Tr) + (Im – Ex)

Частные сбережения

Сбережения правительства

Сбережения иностранного сектора

Национальные сбережения

Четырехсекторная модель: важные тождества

Это уравнение называется уравнением формирования капитала.
Оно показывает источники финансирования внутренних инвестиций.

В открытой экономике тождество расходов и доходов имеет вид:	    C + I + G

Слайд 72Из тождества инъекций и изъятий также можно получить
уравнение использования

сбережений частного сектора:
S  I + (G + Tr

– Tx) + (Ex – Im)





уравнение источников финансирования дефицита государственного бюджета:
(G + Tr – Tx)  S – (I + NX)

Четырехсекторная модель: важные тождества

Финансирование внутренних инвестиций

Финансирование дефицита бюджета

Предоставление кредита иностранному сектору

Дефицит государственного бюджета

Займ у иностранного сектора

Сбережения частного сектора

Сокращение внутренних инвестиций

Из тождества инъекций и изъятий также можно получить уравнение использования сбережений частного сектора: S  I +

Слайд 73Условия равновесия всех рынков в экономике: закон Вальраса
Чтобы вывести закон

Вальраса, проанализируем бюджетные ограничения всех макроэкономических агентов. Бюджетное ограничение –

это соотношение доходов экономического агента (источников поступления средств) с его расходами (направлениями использования этих средств).

Закон Вальраса:
для краткосрочного периода:
Сумма спросов и предложений на всех взаимосвязанных рынках равна нулю.
или
Избыточный спрос на одной части взаимосвязанных рынков должен быть равен избыточному предложению на оставшейся части рынков.
для долгосрочного периода:
Если в экономике n взаимосвязанных рынков и на (n – 1) рынке равновесие, то на n–ом рынке – также равновесие.

Условия равновесия всех рынков  в экономике: закон ВальрасаЧтобы вывести закон Вальраса, проанализируем бюджетные ограничения всех макроэкономических

Слайд 74Условия равновесия рынков: закон Вальраса
Бюджетное ограничение домохозяйств

Y S

– Tx + Tr + i  BGov = CD + S
МD FD = ED + BD
Бюджетное ограничение фирм
ES + BSFirms = ID
FS
Бюджетное ограничение государственного сектора
МS + BSGov = (GD + Tr + i  BGov ) – Тх
Бюджетное ограничение иностранного сектора
Im – Ex = FD
–NXD
Сумма
[Y S– (CD+ID+GD+NXD)]+(МS–МD)+[(ES+BSFirms+ BSGov) –FD]= 0


Товарный рынок

Денежный рынок

Рынок ценных бумаг

ценные бумаги

BDFirms BDGov

Условия равновесия рынков: закон Вальраса Бюджетное ограничение домохозяйств

Слайд 75Переменные потока и запаса
Поток – это экономическая величина, измеряемая за

определенный период времени (год, неделю, час).
Все переменные в модели

кругооборота (выпуск, доход, потребление, сбережения, инвестиции, налоги, дефицит бюджета, торговый излишек и др.) являются потоками.

Запас – это экономическая величина, измеряемая на определенный момент времени (например, на 1 января 2015 года).
Примеры: богатство, накопления, государственный долг, запас капитала, денежная масса, численность безработных и т.п.

Макроэкономические переменные могут быть разделены на переменные потоков и переменные запасов.

Потоки увеличивают или уменьшают запасы. Например, поток инвестиций меняет запас капитала, поток дефицита бюджета увеличивает запас государственного долга.

Переменные потока и запасаПоток – это экономическая величина, измеряемая за определенный период времени (год, неделю, час). Все

Слайд 76

ПОТОК
ПОТОК
ЗАПАС
ЗАПАС

ПОТОК ПОТОКЗАПАС ЗАПАС

Слайд 77P
Y
LRAS
SRAS
SRAS
AD
Макроэкономическая система
Внешние факторы
Цели
Инструменты
Рыночная экономика

PYLRASSRASSRASADМакроэкономическая система Внешние факторыЦелиИнструменты Рыночная экономика

Слайд 78Макроэкономическая система
Это рыночная экономика, которая
находится под влиянием внешних


(экзогенных) фaкторов:
естественных (погода, землетрясе-ния, пятна на солн-це, извержения

вул-канов, цунами и др.)
социальных (войны, революции, военные перевороты
смена правительств)

имеет целями
(индуцированные переменные):
устойчивый
экономический
рост;
полную занятость
ресурсов;
стабильные цены;
равновесие пла-
тежного баланса

использует
инструменты
(политические
переменные):
фискальная
политика;
монетарная
политика;
политика доходов;
политика внешней
торговли и
валютного курса.

Макроэкономическая политика

Макроэкономическая системаЭто рыночная экономика, которая находится под влиянием внешних  (экзогенных) фaкторов: естественных (погода, землетрясе-ния, пятна на

Слайд 79Совокупный спрос и Совокупное предложение
Потребление
Инвестиции
Государственные закупки


Чистый
экспорт
Совокупный спрос


Общий уровень цен

Совокупное предложение

Людские ресурсы

Капитальные ресурсы

Природные ресурсы

Технология

Совокупный выпуск

P

Y

P

Y*

SRAS

SRAS

LRAS

Y

AD

Рыночная экономика: основные понятия

Совокупный спрос и Совокупное предложение Потребление Инвестиции Государственные закупки  Чистый    экспорт Совокупный спрос

Слайд 80Макроэкономическая политика
Политика экономического роста
Стабилизационная политика
нацелена

на сглаживание
экономического цикла в
краткосрочном периоде и
уменьшение глубины

спадов
и высоты подъемов;
предполагает изменения
прежде всего в совокупном
спросе

нацелена на стимулирование
экономического роста в
долгосрочном периоде и
увеличение производственных
возможностей экономики;
предполагает изменения
прежде всего в совокупном
предложении

Макроэкономическая политика  Политика экономического роста  Стабилизационная политика нацелена на сглаживание экономического цикла в краткосрочном периоде

Обратная связь

Если не удалось найти и скачать доклад-презентацию, Вы можете заказать его на нашем сайте. Мы постараемся найти нужный Вам материал и отправим по электронной почте. Не стесняйтесь обращаться к нам, если у вас возникли вопросы или пожелания:

Email: Нажмите что бы посмотреть 

Что такое TheSlide.ru?

Это сайт презентации, докладов, проектов в PowerPoint. Здесь удобно  хранить и делиться своими презентациями с другими пользователями.


Для правообладателей

Яндекс.Метрика