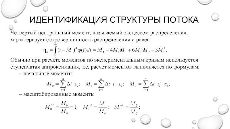
функций отклика. Используется понятие момента, согласно которому, функция распределения случайной
величины может быть охарактеризована числовыми величинами (моментами различных порядков).Безразмерным начальным моментом i - го порядка, характеризующим - кривую, является интеграл вида:
где t и (t) – безразмерные время и концентрация.
Безразмерный центральный момент i - го порядка имеет вид:


