Разделы презентаций


Методы определения модуля деформации грунта и его связь с коэффициентом постели

Содержание

Характеристикой деформируемости грунтов при сжатии является модуль деформации, который определяют в полевых и лабораторных условиях. Для предварительных расчетов, а также для окончательных расчетов оснований зданий и сооружений II и III класса

Слайды и текст этой презентации

Слайд 1Методы определения модуля деформации грунта и его связь с коэффициентом

постели
Государственное образовательное учреждение
высшего образования
Новосибирский Государственный Архитектурно-Строительный Университет (Сибстрин)
Новосибирск

2016
Методы определения модуля деформации грунта и его связь с коэффициентом постелиГосударственное образовательное учреждение высшего образования Новосибирский Государственный

Слайд 2Характеристикой деформируемости грунтов при сжатии является модуль деформации, который определяют

в полевых и лабораторных условиях. Для предварительных расчетов, а также

для окончательных расчетов оснований зданий и сооружений II и III класса допускается принимать модуль деформации по ГОСТ 25100-2011 Грунты. Классификация и СП 22.13330-2011 Основания зданий и сооружений.

МЕТОДЫ ОПРЕДЕЛЕНИЯ МОДУЛЯ ДЕФОРМАЦИИ ГРУНТА

Характеристикой деформируемости грунтов при сжатии является модуль деформации, который определяют в полевых и лабораторных условиях. Для предварительных

Слайд 3Модуль деформации определяют испытанием грунта статической нагрузкой на штамп. Испытания проводят в шурфах жестким круглым штампом площадью 5000 см2, а ниже УГВ и на больших глубинах - скважинах штампом площадью 600 см2. Для определения модуля деформации используют график зависимости осадки от давления, на котором выделяют линейный участок, проводят через него осредняющую прямую и вычисляют модуль деформации Е в соответствии с теорией линейно-деформируемой среды по формуле Шлейхера (1):
Определение модуля деформации в полевых условиях

Модуль деформации определяют испытанием грунта статической нагрузкой на штамп. Испытания проводят в шурфах жестким круглым штампом площадью 5000 см2, а ниже УГВ и на больших глубинах - скважинах штампом площадью 600 см2. Для определения модуля деформации используют график зависимости осадки от давления, на котором выделяют линейный участок, проводят через него осредняющую прямую и вычисляют модуль деформации Е в соответствии с теорией линейно-деформируемой среды по формуле Шлейхера (1):Определение модуля деформации в полевых условиях

Слайд 4где n  -коэффициент  Пуассона 
(коэффициент  поперечной  деформации), равный  0.27  для

крупнообломочных грунтов, 0.30 для песков и супесей, 0.35 для суглинков и 0.42 для глин; 
W – безразмерный коэффициент, равный 0,79;
d — диаметр штампа; 
Dp  — приращение давления на штамп;
Ds — приращение осадки штампа, соответствующее Dp .
При испытании грунтов необходимо, чтобы толщина слоя однородного грунта под штампом была не менее двух диаметров штампа.

где n  -коэффициент  Пуассона  (коэффициент  поперечной  деформации), равный  0.27  для крупнообломочных грунтов, 0.30 для песков и супесей, 0.35 для суглинков и 0.42 для глин; W – безразмерный коэффициент, равный 0,79;d — диаметр штампа; Dp  — приращение давления на штамп; Ds — приращение осадки штампа, соответствующее Dp

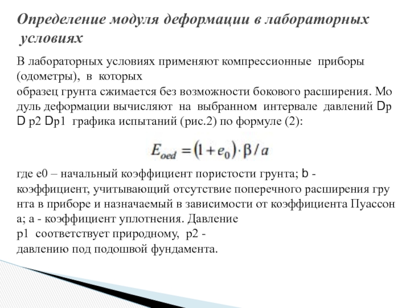
Слайд 5В лабораторных условиях применяют компрессионные  приборы  (одометры),  в  которых образец грунта сжимается без возможности бокового расширения. Модуль деформации вычисляют  на  выбранном  интервале  давлений

Dp D p2 Dp1  графика испытаний (рис.2) по формуле (2):


где е0 – начальный коэффициент пористости грунта; b -коэффициент, учитывающий отсутствие поперечного расширения грунта в приборе и назначаемый в зависимости от коэффициента Пуассона; а - коэффициент уплотнения.

Давление  p1  соответствует природному,  p2 -давлению под подошвой фундамента.

Определение модуля деформации в лабораторных условиях

В лабораторных условиях применяют компрессионные  приборы  (одометры),  в  которых образец грунта сжимается без возможности бокового расширения. Модуль деформации вычисляют  на  выбранном  интервале  давлений Dp D p2 Dp1  графика испытаний (рис.2) по формуле (2):где е0 – начальный коэффициент пористости

Слайд 6Значения модулей деформации по компрессионным испытаниям получаются для всех грунтов (за исключением сильносжимаемых) заниженными,  поэтому  они  могут использоваться для сравнительной оценки сжимаемости. При
расчетах осадки эти данные следует корректировать на основе сопоставительных испытаний того же грунта в полевых условиях штампом.
При проектировании определяющим размеры фундаментов, чаще всего, является расчет по
деформациям. Основным показателем, характеризующим  деформационные  свойства  грунта,
является модуль деформации.
Были  проведены 

эксперименты  по  исследованию возможности использования результатов статических испытаний свай для определения модуля деформации грунта. Шесть свай испытано статической вдавливающей нагрузкой.

Значения модулей деформации по компрессионным испытаниям получаются для всех грунтов (за исключением сильносжимаемых) заниженными,  поэтому  они  могут использоваться для сравнительной оценки сжимаемости. Прирасчетах осадки эти данные следует корректировать на основе сопоставительных испытаний того же грунта в полевых условиях штампом.При проектировании определяющим размеры фундаментов, чаще всего, является расчет подеформациям. Основным показателем, характеризующим  деформационные  свойства  грунта,является модуль деформации.Были  проведены  эксперименты  по  исследованию возможности использования результатов статических испытаний свай для определения модуля деформации грунта. Шесть свай испытано статической вдавливающей нагрузкой.

Слайд 7Передаваемая нагрузка от домкрата на сваю
контролировалась с помощью динамометра.
Вертикальные перемещения измерялись в уровне приложения вертикальной  нагрузки.  Измерения  проводились с помощью прогибомеров Аистова (ПАО ЛИСИ).
Значение модуля деформации вычислялись по формуле:


Диаметр  штампа d определялся согласно указаниям СП 24.13330-2011

«Свайные фундаменты».
Характер изменения модуля деформации грунта Е в зависимости от нагрузки, передаваемой на сваю, представлен на рис.3.

Передаваемая нагрузка от домкрата на сваюконтролировалась с помощью динамометра.Вертикальные перемещения измерялись в уровне приложения вертикальной  нагрузки.  Измерения  проводились с помощью прогибомеров Аистова (ПАО ЛИСИ).Значение модуля деформации вычислялись по формуле: Диаметр  штампа d определялся согласно указаниям СП 24.13330-2011 «Свайные фундаменты».Характер изменения модуля деформации грунта Е в зависимости от нагрузки, передаваемой на сваю, представлен на рис.3.

Слайд 8Результаты определения  модуля деформации крупнообломочных грунтов по результатам
статических испытаний свай с использованием
метода СП 24.13330-2011 «Свайные фундаменты» и «Методика обоснования прочностных и деформационных характеристик крупнообломочных
грунтов по данным определения их физических свойств» представлены на рис.4.

Результаты определения  модуля деформации крупнообломочных грунтов по результатамстатических испытаний свай с использованиемметода СП 24.13330-2011 «Свайные фундаменты» и «Методика обоснования прочностных и деформационных характеристик крупнообломочныхгрунтов по данным определения их физических свойств» представлены на рис.4.

Слайд 10Между расчетными значениями модуля деформации Е0 и коэффициентом постели, исходя

из приравнивания осадок, вычисленных по той и другой гипотезе, устанавливается

связь (формула 6.126):


Значение k0 определяется по рис. 6.33 в зависимости от отношения сторон прямоугольного фундамента a, его опорной площади А и коэффициента Пуассона грунта n.

Связь между расчетными значениями модуля деформации и коэффициента постели.

Между расчетными значениями модуля деформации Е0 и коэффициентом постели, исходя из приравнивания осадок, вычисленных по той и

Слайд 11Осадки жесткого прямоугольного фундамента на однородном основании определяются по формуле

:



Осадки жесткой плиты лишь немного меньше (на 7%) средних осадок

гибкой плиты при равномерной нагрузке.
Расчеты по обеим гипотезам, даже при использовании формулы дают, как правило, различные результаты в отношении изгибающих моментов в конструкции и ее изгиба.
Осадки жесткого прямоугольного фундамента на однородном основании определяются по формуле :Осадки жесткой плиты лишь немного меньше (на

Слайд 12Только для узких балок при a>10 можно подобрать отличие от

определяемого формулой значение коэффициента постели, при котором результаты расчета будут

близки. Однако при равномерной нагрузке или при нагрузке, приближающейся к ней, получить близкие результаты расчета при любом соотношении между Е0 и k невозможно. Формула соотношения между Е0 и ks для узких балок шириной В имеет вид:


Гибкие фундаменты в настоящее время рассчитываются преимущественно по гипотезе упругого полупространства. Этот расчет при фундаментах большой опорной площади, в десятки или сотни квадратных метров, дает, однако, преувеличенное значение осадки, изгиба и изгибающих моментов, т.к. гипотеза игнорирует уплотнение грунта с глубиной, вызванное действием его собственного веса.
Только для узких балок при a>10 можно подобрать отличие от определяемого формулой значение коэффициента постели, при котором

Слайд 13Кроме того, при больших опорных площадях грунт под фундаментом сжимается

в основном без возможности бокового расширения, что не учитывается при

опытном определении модуля деформации штампом.
Чтобы приблизить расчетные условия к действительным, при больших опорных площадях используют схему, согласно которой основание представляет собой сжимаемый слой, подстилаемый несжимаемым основанием. Удобно также использовать схему однородного полупространства с повышенным модулем деформации так, чтобы расчет по этой схеме давал значение, равное ожидаемой осадке.
Кроме того, при больших опорных площадях грунт под фундаментом сжимается в основном без возможности бокового расширения, что

Слайд 14ВЫВОД.
Анализ полученных результатов показывает, что
для крупнообломочного грунта модуль деформации не является постоянной величиной, а зависит от напряжений и допускаемых перемещений. При этом с увеличением глубины значения Е повышаются. Значение модуля деформации, полученное по результатам статических испытаний свай является более достоверным, чем при использовании методики обоснования прочностных и деформатционных характеристик крупнообломочных грунтов Крыма, что подтверждают  полученные при проведении статических испытаний графики зависимости осадки сваи от нагрузки,

а также отказы свай при проведении сваебойных работ.

ВЫВОД.Анализ полученных результатов показывает, чтодля крупнообломочного грунта модуль деформации не является постоянной величиной, а зависит от напряжений и допускаемых перемещений. При этом с увеличением глубины значения Е повышаются. Значение модуля деформации, полученное по результатам статических испытаний свай является более достоверным, чем при использовании методики обоснования прочностных и деформатционных характеристик крупнообломочных грунтов Крыма, что подтверждают  полученные при проведении статических испытаний графики зависимости осадки сваи от нагрузки, а также отказы свай при проведении сваебойных работ.

Обратная связь

Если не удалось найти и скачать доклад-презентацию, Вы можете заказать его на нашем сайте. Мы постараемся найти нужный Вам материал и отправим по электронной почте. Не стесняйтесь обращаться к нам, если у вас возникли вопросы или пожелания:

Email: Нажмите что бы посмотреть 

Что такое TheSlide.ru?

Это сайт презентации, докладов, проектов в PowerPoint. Здесь удобно  хранить и делиться своими презентациями с другими пользователями.


Для правообладателей

Яндекс.Метрика