Разделы презентаций


Методы зондирования окружающей среды

Содержание

Радиорефракцией называется искривление траектории распространения электромагнитных волн в атмосфере. Явление радиорефракции связано с изменением показателя преломления электромагнитной волны n в атмосфере.

Слайды и текст этой презентации

Слайд 1Методы зондирования окружающей среды
Профессор Кузнецов Анатолий Дмитриевич
Радиорефракция


Российский государственный гидрометеорологический университет

Методы зондирования окружающей средыПрофессор Кузнецов Анатолий ДмитриевичРадиорефракцияРоссийский государственный гидрометеорологический университет

Слайд 2

Радиорефракцией называется искривление траектории распространения электромагнитных волн в атмосфере.



Явление

радиорефракции связано с изменением показателя преломления электромагнитной волны n в

атмосфере.






Радиорефракцией называется искривление траектории распространения электромагнитных волн в атмосфере. 		Явление радиорефракции связано с изменением показателя преломления электромагнитной

Слайд 3 Из-за неоднородности атмосферы как в горизонтальном, так и в вертикальном

направлениях, соответственно указанные искривления траектории могут наблюдаться так же как

в горизонтальной и в вертикальной плоскостях.

В земной атмосфере масштабы неоднородностей в горизонтальной и в вертикальной плоскостях значительно отличаются.

Поэтому при рассмотрении радиорефракции обычно учитывается только искривление траектории распространения электромагнитных волн в вертикальной плоскости.
Из-за неоднородности атмосферы как в горизонтальном, так и в вертикальном направлениях, соответственно указанные искривления траектории могут наблюдаться

Слайд 4





Распространение радиоволн
в
тропосфере

Распространение радиоволн в тропосфере

Слайд 5





Тропосфера  приземной слой атмосферы от ее поверхности до тропопаузы

(в полярных широтах до 8-10 км в умеренных - до

10-12 км, в тропических - до 16-18 км). В тропосфере сосредоточены более 4/5 всей массы воздуха, почти весь водяной пар, гидрометеоры (жидкие и твердые), в ней возникают самые разнообразные формы облаков и виды осадков.

Газовый состав тропосферы постоянен и идентичен составу у поверхности: 78% азота, 21% кислорода, 0,33% аргона, 0,03% CO2 и т. д. Содержание водяного пара  от 0 до 4% по объёму.

Тропосфера  приземной слой атмосферы от ее поверхности до тропопаузы (в полярных широтах до 8-10 км в

Слайд 6





Основные зависящие от высоты h параметры тропосферы: p  общее

давление, pc  давление сухого воздуха, T - абсолютная температура,

e – парциальное давление водяного пара.

Температура в тропосфере с высотой h в среднем падает. Верхней границей тропосферы считается высота, на которой падение температуры прекращается (причина роста температуры с уменьшением высоты здесь  нагрев поверхности Земли).
Основные зависящие от высоты h параметры тропосферы: p  общее давление, pc  давление сухого воздуха, T

Слайд 7





Особенности распространения электромагнитного излучения в неоднородной среде

Особенности распространения электромагнитного излучения в неоднородной среде

Слайд 8 Если электромагнитный луч попадает на границу раздела плоскопараллельных сред

с разными значениями коэффициента n, то искривление траектории

луча будет происходить по закону


n1 sin1 = n2 sin2 = … = ni sin i = const.


Если электромагнитный луч попадает на границу раздела плоскопараллельных сред с разными значениями коэффициента  n, то

Слайд 9
Если луч переходит из cреды с большим значением n в

cреду с меньшим значением n, то угол 2 должен

быть больше угла 1, т.е. траектория луча будет обращена вогнутостью в сторону границы раздела.










n1 sin1 = n2 sin2 = … = ni sin i = const.

Если луч переходит из cреды с большим значением n в cреду с меньшим значением n, то угол

Слайд 10

Плотность реальной атмосферы ее плотность убывает с высотой.

Поэтому, если

бы коэффициент преломления в земной атмосфере зависел бы только от

плотности, то тогда луч, направленный с земной поверхности вверх, будет переходить из области с большим значением плотности в области с меньшими значениями плотности и, следовательно, всегда отклонялся бы в сторону земной поверхности.

Плотность реальной атмосферы ее плотность убывает с высотой. 	Поэтому, если бы коэффициент преломления в земной атмосфере зависел

Слайд 11





Распространение радиоволн при нормальной тропосферной рефракцией

Распространение радиоволн при нормальной тропосферной рефракцией

Слайд 12

Коэффициент преломления n в тропосфере обычно определяется с помощью полуэмпирической

формулы
Величину N = (n  1)106 называют индексом коэффициента

преломления.
Локальные изменения давления, а также температурные инверсии приводят к колебаниям ко­эффициента преломления вблизи земной поверхности n = 1,00026  1,00046.
Выше 10 км полагают n = сonst = 1,00011.
Коэффициент преломления n в тропосфере обычно определяется с помощью полуэмпирической формулы 	Величину N = (n  1)106

Слайд 13 Для характеристики вертикальной изменчивости коэффициента преломления атмосферы используют величину

его вертикального градиента.
Вертикальный градиент коэффициента преломления атмосферы может быть определен

с помощью соотношений вида




или






где n1 ( N1) и n2 (N2)  соответствующие значения коэффициента преломления на высотах нижней и верхней границ рассматриваемого слоя ( h1 и h2).
Для характеристики  вертикальной изменчивости коэффициента преломления атмосферы используют величину его вертикального градиента.	Вертикальный градиент коэффициента преломления атмосферы

Слайд 14 Стандартная радиоатмосфера.

При радиометеорологическом зондировании атмосферы, а также при решении

целого ряда других прикладных задач, обычно используются параметры стандартной радиоатмосферной,

максимально приближенные к стандартной атмосфере.

В тропосфере для стандартной радиоатмосфере задается линейное уменьшение температуры воздуха с высотой, равное 6.50С на 1 км.

Стандартная радиоатмосфера.	При радиометеорологическом зондировании атмосферы, а также при решении целого ряда других прикладных задач, обычно используются

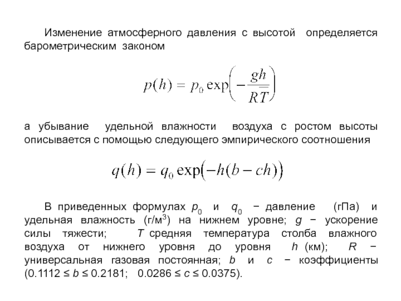
Слайд 15 Изменение атмосферного давления с высотой определяется барометрическим законом





а убывание удельной

влажности воздуха с ростом высоты описывается с помощью следующего эмпирического

соотношения




В приведенных формулах p0 и q0  давление (гПа) и удельная влажность (г/м3) на нижнем уровне; g  ускорение силы тяжести; Т средняя температура столба влажного воздуха от нижнего уровня до уровня h (км); R  универсальная газовая постоянная; b и c  коэффициенты (0.1112  b  0.2181; 0.0286  c  0.0375).
Изменение атмосферного давления с высотой определяется барометрическим законома убывание удельной влажности воздуха с ростом высоты описывается с

Слайд 16
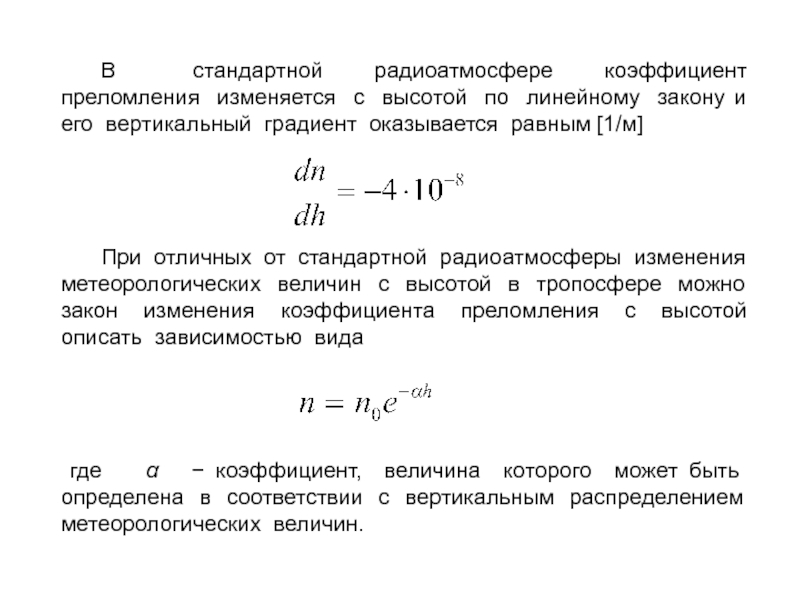
В стандартной радиоатмосфере коэффициент преломления изменяется с высотой по

линейному закону и его вертикальный градиент оказывается равным [1/м]




При

отличных от стандартной радиоатмосферы изменения метеорологических величин с высотой в тропосфере можно закон изменения коэффициента преломления с высотой описать зависимостью вида




где   коэффициент, величина которого может быть определена в соответствии с вертикальным распределением метеорологических величин.

В  стандартной радиоатмосфере коэффициент преломления изменяется с высотой по линейному закону и  его вертикальный градиент

Слайд 17 Виды рефракции радиоволн
в
тропосфере

Виды рефракции радиоволн в тропосфере

Слайд 18





Схематическое представления видов атмосферной рефракции в тропосфере Земли

Во всех представленных

случаях луч первоначально посылается при угле возвышения антенны, равном 00

(параллельно поверхности Земли).

Место расположения антенны радиолокатора.

Схематическое представления видов атмосферной рефракции в тропосфере ЗемлиВо всех представленных случаях луч первоначально посылается при угле возвышения

Слайд 19





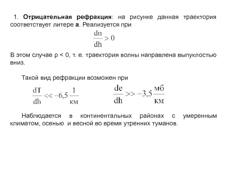
1. Отрицательная рефракция: на рисунке данная траектория соответствует литере

а. Реализуется при



В этом случае  < 0, т. е.

траектория волны направлена выпуклостью вниз.

Такой вид рефракции возможен при




Наблюдается в континентальных районах с умеренным климатом, осенью и весной во время утренних туманов.
1. Отрицательная рефракция: на рисунке данная траектория соответствует литере а. Реализуется приВ этом случае  <

Слайд 20





2. Положительная рефракция. Реализуется при



В этом случае  >

0 и, следовательно, траектория радиолуча обращена выпуклостью вверх.

Различают следующие

частные случаи:

- нормальная рефракция (на рисунке данная траектория соответствует литере б);

- повышенная рефракция (на рисунке данная траектория соответствует литере в);

- критическая рефракция (на рисунке данная траектория соответствует литере г);


- пониженная рефракция (на рисунке данная траектория соответствует литере д);

2. Положительная рефракция. Реализуется при 	В этом случае  > 0 и, следовательно, траектория радиолуча обращена выпуклостью

Слайд 21





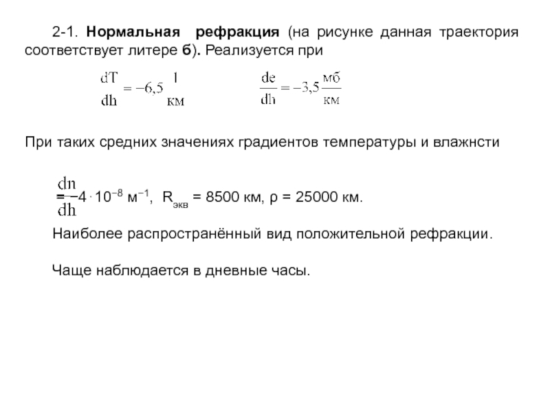
2-1. Нормальная рефракция (на рисунке данная траектория соответствует литере б).

Реализуется при




При таких средних значениях градиентов температуры и влажнсти




= 4108 м1, Rэкв = 8500 км,  = 25000 км.

Наиболее распространённый вид положительной рефракции.

Чаще наблюдается в дневные часы.
2-1. Нормальная рефракция (на рисунке данная траектория соответствует литере б). Реализуется при При таких средних значениях градиентов

Слайд 22





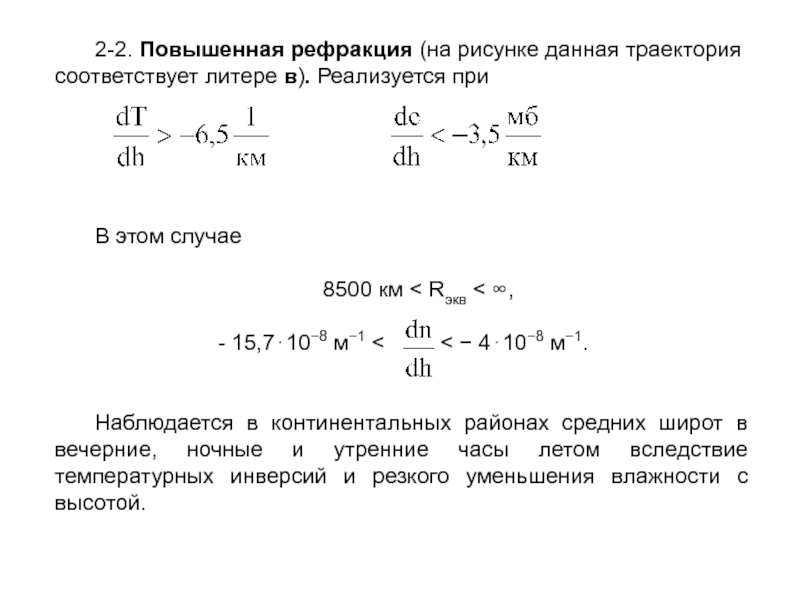
2-2. Повышенная рефракция (на рисунке данная траектория соответствует литере в).

Реализуется при





В этом случае

8500 км

Rэкв < ,

- 15,7108 м1 < <  4108 м1.


Наблюдается в континентальных районах средних широт в вечерние, ночные и утренние часы летом вследствие температурных инверсий и резкого уменьшения влажности с высотой.
2-2. Повышенная рефракция (на рисунке данная траектория соответствует литере в). Реализуется при	В этом случае   8500

Слайд 23





2-3. Критическая рефракция (на рисунке данная траектория соответствует литере г).

Реализуется при

= 15,7108 м1.


В этом случае радиолуч движется параллельно поверхности Земли на постоянной высоте:

Rэкв =  ,  = RЗ.

Наблюдается в континентальных районах средних широт в вечерние, ночные и утренние часы летом вследствие температурных инверсий и резкого уменьшения влажности с высотой;
2-3. Критическая рефракция (на рисунке данная траектория соответствует литере г). Реализуется при

Слайд 24





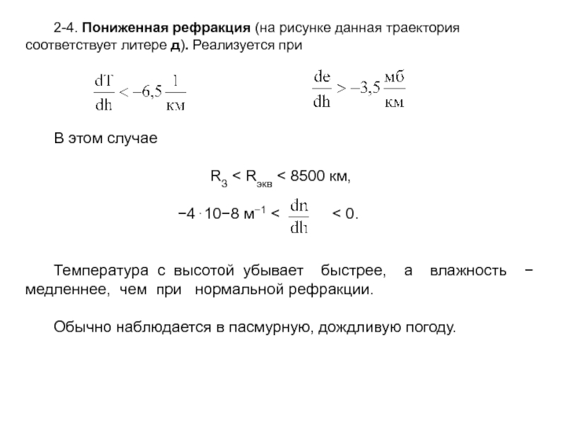
2-4. Пониженная рефракция (на рисунке данная траектория соответствует литере д).

Реализуется при




В этом случае

RЗ < Rэкв < 8500 км,



4108 м1 < < 0.


Температура с высотой убывает быстрее, а влажность  медленнее, чем при нормальной рефракции.

Обычно наблюдается в пасмурную, дождливую погоду.
2-4. Пониженная рефракция (на рисунке данная траектория соответствует литере д). Реализуется при	В этом случае RЗ < Rэкв

Слайд 25





3. Сверхрефракция (волноводная рефракция) (на рисунке данная траектория соответствует литере

е). Реализуется при




При таких градиентах

< - 1/Rэкв,  < RЗ, Rэкв < 0.

В этом случае волна, отразившись от области высокого градиента, достигает поверхности Земли, отражается от нее, снова преломляется в тропосфере и т. д. Так появляется тропосферный волновод.
Условия появления: резкое понижение n с высотой обычно вследствие температурной инверсии как вблизи поверхности, так и на вы­сотах 2  3 км.
Поскольку температурные инверсии наблюдаются нерегулярно, можно прогнозировать только вероятность появления волновода в определённом районе в определённое время.
3. Сверхрефракция (волноводная рефракция) (на рисунке данная траектория соответствует литере е). Реализуется при 	При таких градиентах

Слайд 26
Количественные характеристики, описывающие радиорефракцию
в атмосфере Земли

Количественные характеристики, описывающие радиорефракцию в атмосфере Земли

Слайд 27 1. Эффективная высота коэффициента преломления

Кроме коэффициента преломления

n и индекса коэффициента преломления N для количественного описания характера

распределения коэффициента преломления с высотой вводят в рассмотрение еще одну характеристику: эффективную высоту коэффициента преломления Hэ.

Эффективная высота коэффициента преломления  это высота, на которой величина коэффициента преломления уменьшается по сравнению с исходным значением в e раз.

В случае стандартной, или нормальной атмосферы, когда N0 = 25310-6, эффективная высота оказывается равной около 8 км.
1. Эффективная высота коэффициента преломления 	Кроме коэффициента преломления n и индекса коэффициента преломления N для

Слайд 28

2. Радиус кривизны радиолуча в атмосфере

Для количественного описания траектории

распространения радиолуча в атмосфере при наличии радиорефракции используется такая количественная

характеристика как радиус кривизны радиолуча в атмосфере .

Найдём связь между средним градиентом коэффициента преломления в тропосфере и радиусом кривизны радиолуча.
2. Радиус кривизны радиолуча в атмосфере		Для количественного описания траектории распространения радиолуча в атмосфере при наличии радиорефракции

Слайд 29

Пусть плоская волна, распространяясь в слое с коэффициентом преломления n

под углом , падает на слой толщиной dh с коэффициентом

преломления n + dn. Проходя такой слой, она преломится и выйдет из него под углом  + d.
На участке AB траекторию волны можно представить отрезком кривой с радиусом . Угол между касательными к кривой в точках A и B, а следовательно, и AOB, равен d.
Тогда для радиуса кривизны траектории можно записать: .

Пусть плоская волна, распространяясь в слое с коэффициентом преломления n под углом , падает на слой толщиной

Слайд 30

Но


Продифференцируем равенство
nsin = const :

d(nsin =

const) = sin dn+ n cos  d = 0,


Из последних двух равенств после их подстановки в формулу для радиуса кривизны траектории получаем





Но 		Продифференцируем равенство nsin = const :  d(nsin = const) = sin dn+ n cos 

Слайд 31



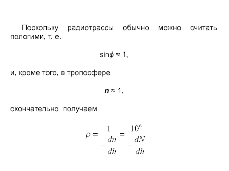
Поскольку радиотрассы обычно можно считать пологими, т. е.

sin 

1,

и, кроме того, в тропосфере

n  1,

окончательно

получаем

Поскольку радиотрассы обычно можно считать пологими, т. е. sin  1, и, кроме того, в тропосфере n

Слайд 32 Если коэффициент преломления меняется с высотой по линейному закону, то

радиус кривизны траектории с высотой не меняется, т. е. имеем

распространение по дуге окружности.

Для модели нормальной тропосферы

м1 ,


следовательно,   25000 км  4 RЗ.

Напомним, что распространение радиоволн по дуге круга такого радиуса называется нормальной тропосферной рефракцией.
Если коэффициент преломления меняется с высотой по линейному закону, то радиус кривизны траектории с высотой не меняется,

Слайд 33





ρ < 0
ρ = RЗ
ρ = 4 RЗ
Место расположения антенны

радиолокатора.

Во всех представленных случаях луч первоначально посылается при угле

возвышения антенны, равном 00 (параллельно поверхности Земли).

ρ < 0ρ = RЗρ = 4 RЗМесто расположения антенны радиолокатора. Во всех представленных случаях луч первоначально

Слайд 34
Законы рефракции в сферической атмосфере Земли

Законы рефракции в сферической атмосфере Земли

Слайд 35 Если луч падает на границу раздела сферических слоев с различными

значениями коэффициента преломления, то, считая в пределах каждого слоя распространение

прямолинейным (что представляется вполне возможным при достаточно тонких слоях), для точки A можно записать



n1sin 1 = n2sin ’1.

Теперь на основе теоремы синусов определим из треугольника AOB значение sin ’1.

Если луч падает на границу раздела сферических слоев с различными значениями коэффициента преломления, то, считая в пределах

Слайд 36
Теорема синусов: для произвольного треугольника выполняется следующее равенство


где a, b, c

— стороны треугольника, α, β, γ — соответственно противолежащие им

углы, а R — радиус описанной около треугольника окружности.
В нашем случае выполняется следующее равенство:


Теорема синусов: для произвольного треугольника выполняется следующее равенство  где a, b, c — стороны треугольника, α,

Слайд 37
Подставляя в соотношение
n1sin 1 = n2sin ’1
значение n2sin ’1 из

соотношения


получаем

n1 R1 sin1 = n2 R2 sin2

Или, в общем случае
n

R sin = const.
Подставляя в соотношениеn1sin 1 = n2sin ’1значение n2sin ’1 из соотношенияполучаемn1 R1 sin1 = n2 R2 sin2Или,

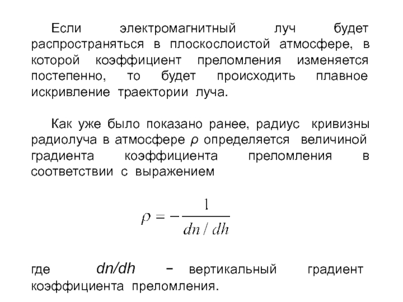
Слайд 38 Если электромагнитный луч будет распространяться в плоскослоистой атмосфере, в которой

коэффициент преломления изменяется постепенно, то будет происходить плавное искривление

траектории луча.

Как уже было показано ранее, радиус кривизны радиолуча в атмосфере  определяется величиной градиента коэффициента преломления в соответствии с выражением





где dn/dh  вертикальный градиент коэффициента преломления.
Если электромагнитный луч будет распространяться в плоскослоистой атмосфере, в которой коэффициент преломления изменяется постепенно, то будет происходить

Слайд 39 Когда радиус кривизны радиолуча, направленного вдоль земной поверхности, равен

радиусу кривизны земной поверхности, луч огибает земной шар.

Такая рефракция называется критической рефракцией.

Условием критической рефракции будет






где [dn/dh] = 1/м , Rз  радиус Земли.
Когда радиус кривизны радиолуча, направленного вдоль земной поверхности, равен  радиусу кривизны земной поверхности, луч огибает

Слайд 40 Учет явления радиорефракции необходим:

- при определении высоты

объектов над земной поверхностью, измеренной радиолокационным методом;

- при

определении предельной дальности обнаружения метеообьектов.

Учет явления радиорефракции  необходим: 	-  при определении высоты объектов над земной поверхностью, измеренной радиолокационным методом;

Слайд 41
Методы учета радиорефракции


Методы учета радиорефракции

Слайд 42

Различают два основных метода учета радиорефракции в атмосфере:

- метод

эквивалентного радиуса Земли;

- метод приведенного коэффициента преломления.

Различают два основных метода учета радиорефракции в атмосфере: 	- метод эквивалентного радиуса Земли; 	-  метод приведенного

Слайд 43
Метод
эквивалентного радиуса Земли

Метод эквивалентного радиуса Земли

Слайд 44 Метод эквивалентного радиуса сводит задачу криволинейного распространения радиоволн

к задаче с прямолинейным распространением.

Для этого криволинейную траекторию луча

как бы “разгибают”, изменяя радиус Земли до тех пор, пока траектория луча не станет прямолинейной.

Полученный таким образом радиус сферы называют эквивалентным радиусом Земли Rэ.


Метод эквивалентного радиуса   сводит задачу криволинейного распространения радиоволн к задаче с прямолинейным распространением. 	Для этого

Слайд 45
Определим эквивалентный радиус для случая, когда:

- вертикальный градиент

коэффициента преломления постоянен,

- луч первоначально направлен под углом

0 к вертикали.
Определим эквивалентный радиус  для случая, когда:	 	- вертикальный градиент коэффициента преломления постоянен, 	- луч первоначально направлен

Слайд 46

К определению эквивалентного радиуса Земли

К определению эквивалентного радиуса Земли

Слайд 47 Для двух точек, одна из которых расположена на земной поверхности,

а вторая  на высоте H, на основании соотношения

n

R sin  = const

можно записать

n0 Rз sin 0 = n (Rз + H) sin  ,

где n0 и n  значения коэффициента преломления на уровне земной поверхности и на высоте H соответственно.

Из последнего выражения выразим значение sin0 для двух случаев: при отсутствии рефракции и при ее наличии.

Для двух точек, одна из которых расположена на земной поверхности, а вторая   на высоте H,

Слайд 48

Случай 1: рефракция отсутствует.

В этом случае всегда n = n0

и из уравнения

n0 Rз sin0 = n0 (Rз +

H) sin
получаем

Rз sin0 = Rз sin + H sin
Или

sin0 = [1 + H/ Rз ] sin
Случай 1: рефракция отсутствует.В этом случае всегда n = n0 и из уравнения n0 Rз sin0 =

Слайд 49
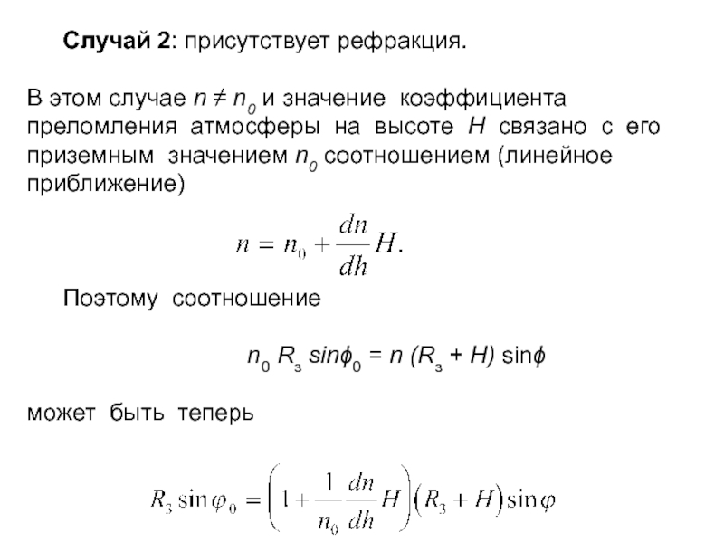
Случай 2: присутствует рефракция.

В этом случае n ≠ n0

и значение коэффициента преломления атмосферы на высоте H связано с

его приземным значением n0 соотношением (линейное приближение)



Поэтому соотношение

n0 Rз sin0 = n (Rз + H) sin

может быть теперь




Случай 2: присутствует рефракция.В этом случае n ≠ n0 и значение коэффициента преломления атмосферы на высоте

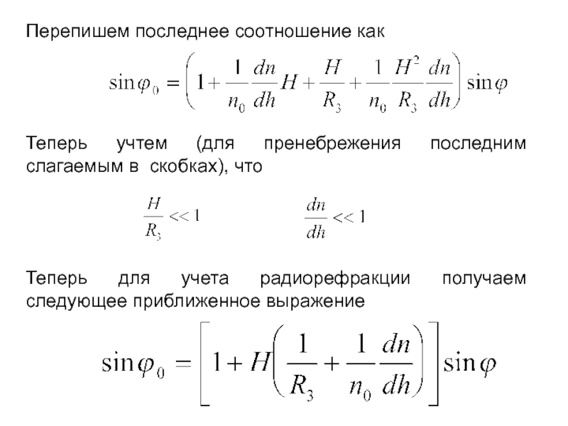
Слайд 50Перепишем последнее соотношение как




Теперь учтем (для пренебрежения последним слагаемым

в скобках), что




Теперь для учета радиорефракции получаем следующее приближенное выражение





Перепишем последнее соотношение как Теперь учтем (для пренебрежения последним слагаемым в скобках), чтоТеперь для учета радиорефракции получаем

Слайд 51
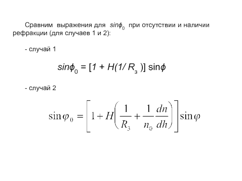
Сравним выражения для sin0 при отсутствии и наличии рефракции (для

случаев 1 и 2):

- случай 1

sin0 =

[1 + H(1/ Rз )] sin

- случай 2







Сравним выражения для sin0 при отсутствии и наличии рефракции (для случаев 1 и 2): 	- случай 1

Слайд 52
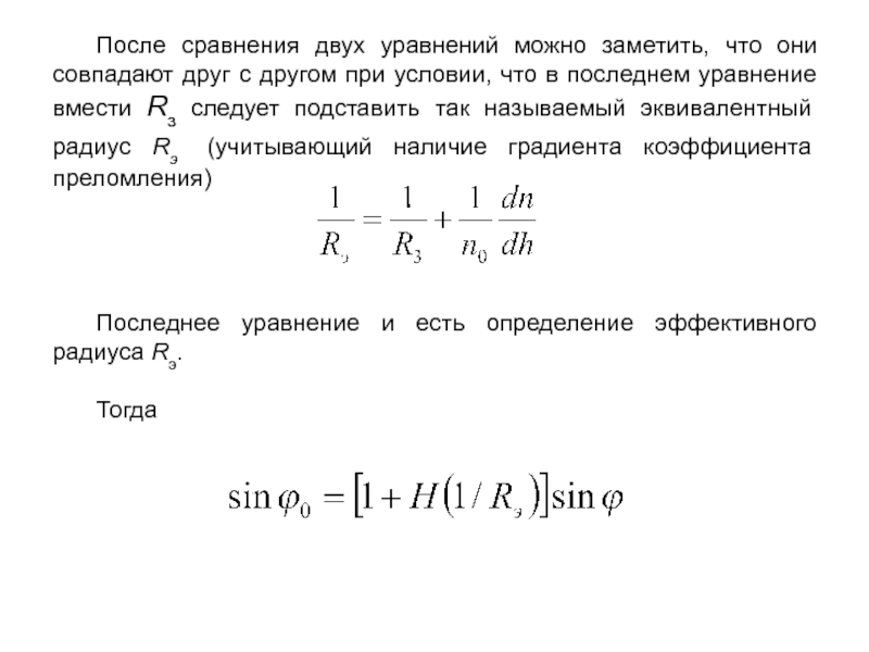
После сравнения двух уравнений можно заметить, что они совпадают друг

с другом при условии, что в последнем уравнение вмести Rз

следует подставить так называемый эквивалентный радиус Rэ (учитывающий наличие градиента коэффициента преломления)




Последнее уравнение и есть определение эффективного радиуса Rэ.

Тогда



После сравнения двух уравнений можно заметить, что они совпадают друг с другом при условии, что в последнем

Слайд 53
Определение
дальности радиовидимости

при наличии радиорефракции

с использованием
метода эквивалентного

радиуса Земли

Определение дальности радиовидимости при наличии радиорефракции с использованием метода эквивалентного радиуса Земли

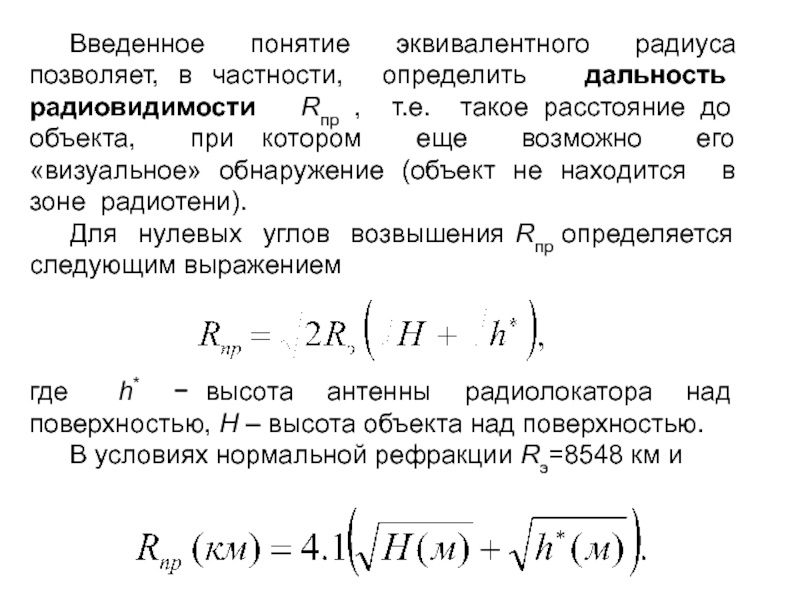
Слайд 54 Введенное понятие эквивалентного радиуса позволяет, в частности, определить дальность

радиовидимости Rпр , т.е. такое расстояние до объекта, при

котором еще возможно его «визуальное» обнаружение (объект не находится в зоне радиотени).
Для нулевых углов возвышения Rпр определяется следующим выражением



где h  высота антенны радиолокатора над поверхностью, H – высота объекта над поверхностью.
В условиях нормальной рефракции Rэ=8548 км и

Введенное понятие эквивалентного радиуса позволяет, в частности, определить  дальность радиовидимости  Rпр , т.е. такое расстояние

Слайд 55
Определение
высоты объектов

при использовании для учета радиорефракции метода эквивалентного

радиуса Земли

Определение высоты объектов при использовании для учета радиорефракции метода эквивалентного радиуса Земли

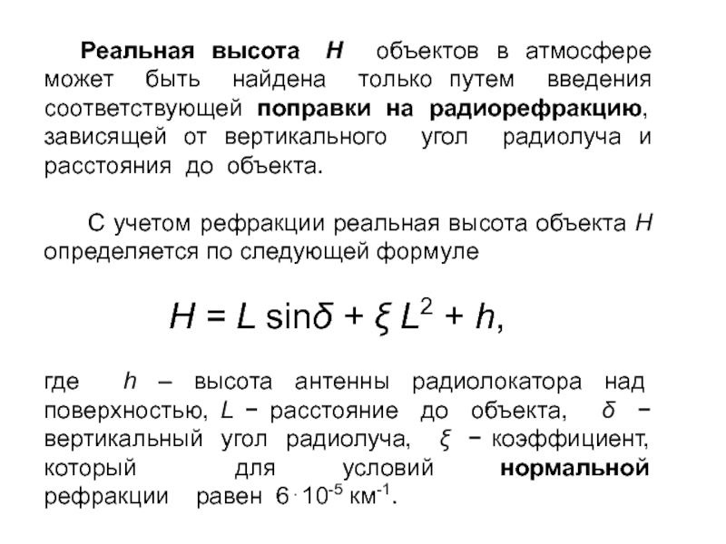
Слайд 56 Реальная высота H объектов в атмосфере может быть

найдена только путем введения соответствующей поправки на радиорефракцию, зависящей от

вертикального угол радиолуча и расстояния до объекта.

С учетом рефракции реальная высота объекта H определяется по следующей формуле

H = L sin +  L2 + h,

где h – высота антенны радиолокатора над поверхностью, L  расстояние до объекта,   вертикальный угол радиолуча,   коэффициент, который для условий нормальной рефракции равен 610-5 км-1.
Реальная высота  H  объектов в атмосфере может быть найдена только путем введения соответствующей поправки на

Слайд 57
Метод приведенного коэффициента преломления

Метод приведенного коэффициента преломления

Слайд 58 Использование метода приведенного коэффициента преломления позволяет рассматривать распространение луча над

плоской поверхностью.

При этом влияние кривизны земной поверхности и кривизны

сферической слоистой атмосферы учитываются за счет введения дополнительного значения коэффициента преломления атмосферы: Δn. Таким образом, задача построения траектории луча сводится к построению траектории над плоской поверхностью при для профиля приведенного коэффициента преломления

nприв(H) = n(H) + Δn(H),
где H – высота.


Использование метода приведенного коэффициента преломления позволяет рассматривать распространение луча над плоской поверхностью. 		При этом влияние кривизны земной

Слайд 59
С помощью приведенного коэффициента преломления криволинейная траектория луча вместе

с земной поверхностью «разгибается» до тех пор, пока сферическая поверхность

Земли не превратиться в плоскую. При этом луч будет иметь другую, по сравнению со сферической атмосферой, кривизну и его новая траектория как раз и будет определяться приведенным коэффициентом преломления.

С помощью приведенного коэффициента преломления криволинейная траектория луча вместе с земной поверхностью «разгибается» до тех пор,

Слайд 60 Для получения аналитического выражения для задания приведенного коэффициента преломления вспомним,

что для плоскопараллельной неоднородной атмосферы выполняется соотношение

n sin = const,



а для сферической неоднородной атмосферы

n R sin = const.


Для получения аналитического выражения для задания приведенного коэффициента преломления вспомним, что для плоскопараллельной неоднородной атмосферы выполняется соотношение	n

Слайд 61
В том случае, если нам удастся свести последнее соотношение к

случаю плоскопараллельной атмосферы (убрав зависимость от R), мы и получим

метод приведенного коэффициента преломления.

Для этого снова обратимся к соотношению для сферической атмосферы для двух точек, одна из которых расположена на земной поверхности, а вторая  на высоте H

n0 Rз sin0 = n (Rз + H) sin ,

где n0 и n  значения коэффициента преломления на уровне земной поверхности и на высоте H соответственно.
В том случае, если нам удастся свести последнее соотношение к случаю плоскопараллельной атмосферы (убрав зависимость от R),

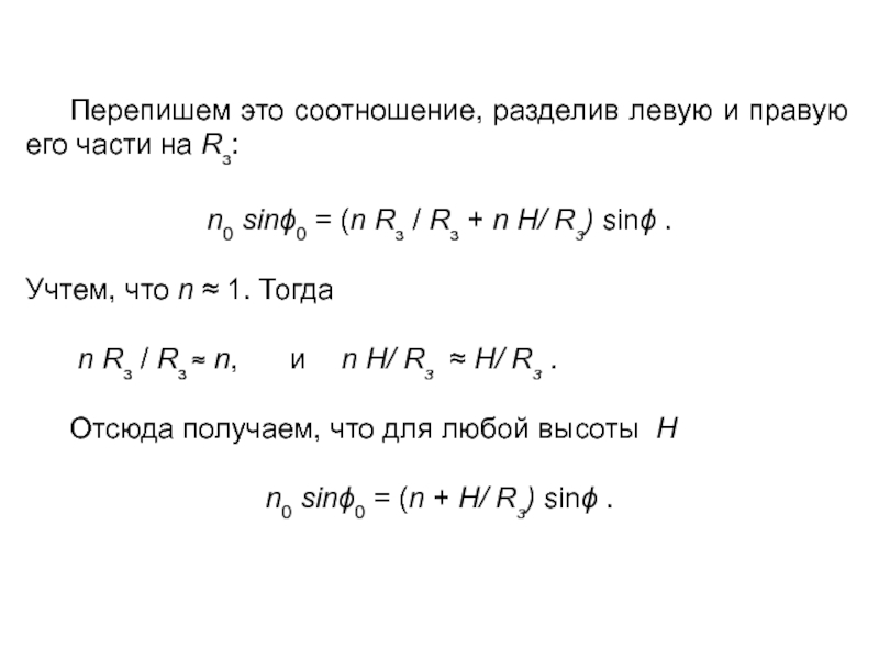
Слайд 62 Перепишем это соотношение, разделив левую и правую его части на

Rз:

n0 sin0 = (n Rз / Rз + n H/

Rз) sin .

Учтем, что n ≈ 1. Тогда

n Rз / Rз ≈ n, и n H/ Rз ≈ H/ Rз .

Отсюда получаем, что для любой высоты H

n0 sin0 = (n + H/ Rз) sin .


Перепишем это соотношение, разделив левую и правую его части на Rз:n0 sin0 = (n Rз / Rз

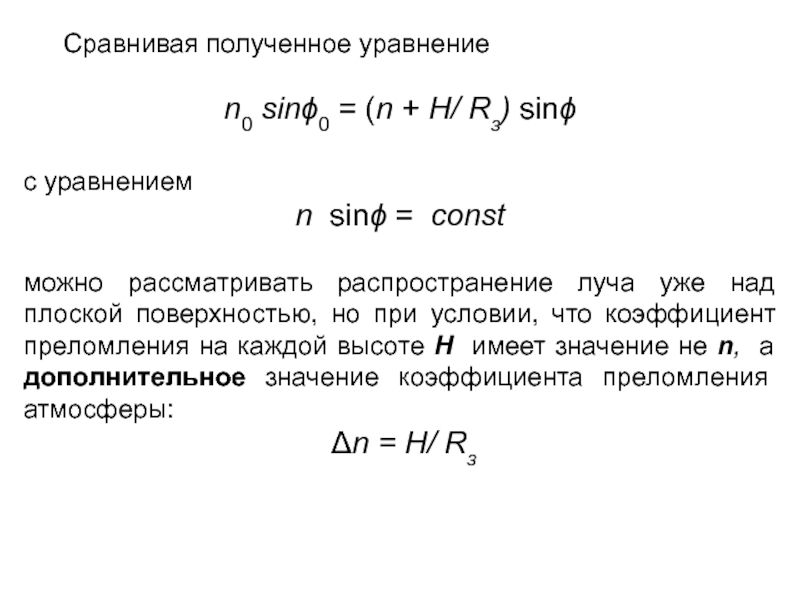
Слайд 63 Сравнивая полученное уравнение

n0 sin0 = (n + H/ Rз) sin

с

уравнением
n sin = const

можно рассматривать распространение луча уже над плоской

поверхностью, но при условии, что коэффициент преломления на каждой высоте H имеет значение не n, а дополнительное значение коэффициента преломления атмосферы:
Δn = H/ Rз
Сравнивая полученное уравнениеn0 sin0 = (n + H/ Rз) sinс уравнениемn sin = constможно рассматривать распространение луча

Слайд 64 Иными словами, теперь закон распространения будет иметь следующий вид (рефракция

над плоской поверхностью):

nприв sin = const,

где для любой высоты H

при расчете траектории распространения вместо истинного значения коэффициента преломления n следует использовать его приведенное значение nприв :

nприв = n + H/ Rз .
Иными словами, теперь закон распространения будет иметь следующий вид (рефракция над плоской поверхностью):nприв sin = const,где для

Слайд 65Влияние радиорефракции
на
работу МРЛ

Влияние радиорефракции на работу МРЛ

Слайд 66





Изменение траектории распространения и расширение радиолокационного луча с расстоянием от

ДМРЛ (нормальная рефракция при «плоской» поверхности Земли).

Изменение траектории распространения и расширение радиолокационного луча с расстоянием от ДМРЛ (нормальная рефракция при «плоской» поверхности Земли).

Слайд 67





Влияние атмосферной рефракции на определение высоты отражающего объема
При отсутствии рефракции
R
H1
H2

Влияние атмосферной рефракции на определение высоты отражающего объемаПри отсутствии рефракцииRH1H2

Слайд 68Какие будут вопросы ?

Какие будут вопросы ?

Слайд 69





Атмосферная рефракция

Атмосферная рефракция

Обратная связь

Если не удалось найти и скачать доклад-презентацию, Вы можете заказать его на нашем сайте. Мы постараемся найти нужный Вам материал и отправим по электронной почте. Не стесняйтесь обращаться к нам, если у вас возникли вопросы или пожелания:

Email: Нажмите что бы посмотреть 

Что такое TheSlide.ru?

Это сайт презентации, докладов, проектов в PowerPoint. Здесь удобно  хранить и делиться своими презентациями с другими пользователями.


Для правообладателей

Яндекс.Метрика