Разделы презентаций


Нелинейная динамика

Содержание

Методы анализа нелинейных системТочное интегрирование дифференциальных уравнений- Уравнения, интегрируемые непосредственно- Линейное уравнение- Уравнение, сводящееся к линейным

Слайды и текст этой презентации

Слайд 1Нелинейная динамика
Лекция 4

Нелинейная динамикаЛекция 4

Слайд 2Методы анализа нелинейных систем
Точное интегрирование дифференциальных уравнений
- Уравнения, интегрируемые непосредственно
-

Линейное уравнение
- Уравнение, сводящееся к линейным

Методы анализа нелинейных системТочное интегрирование дифференциальных уравнений- Уравнения, интегрируемые непосредственно- Линейное уравнение- Уравнение, сводящееся к линейным

Слайд 3Методы анализа нелинейных систем
- Уравнение с разделяющимися переменными
Уравнение второго порядка,

не содержащее зависимой
переменной в явном виде
Уравнение второго порядка, не

содержащее независимой
переменной в явном виде
Методы анализа нелинейных систем- Уравнение с разделяющимися переменнымиУравнение второго порядка, не содержащее зависимой переменной в явном видеУравнение

Слайд 4Методы анализа нелинейных систем
- Уравнение второго порядка, сводящиеся к эллиптическим


функциям
Метод припасовывания

Методы анализа нелинейных систем- Уравнение второго порядка, сводящиеся к эллиптическим функциямМетод припасовывания

Слайд 5Эллиптические интегралы
R – рациональная функция двух своих аргументов
w2=P(z), где P(z)

– полином 3ей или 4ой степени
Неполные эллиптические интегралы
в нормальной форме

Лежандра

k – модуль интеграла
n - параметр

– дополнительный модуль

Эллиптические интегралыR – рациональная функция двух своих аргументовw2=P(z), где P(z) – полином 3ей или 4ой степениНеполные эллиптические

Слайд 6Полные эллиптические интегралы

Полные эллиптические интегралы

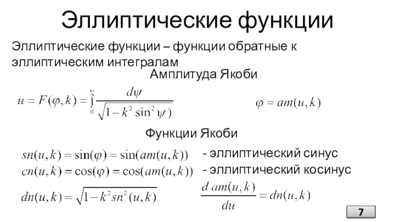
Слайд 7Эллиптические функции
Эллиптические функции – функции обратные к эллиптическим интегралам
Амплитуда Якоби
Функции

Якоби
- эллиптический синус
- эллиптический косинус

Эллиптические функцииЭллиптические функции – функции обратные к эллиптическим интеграламАмплитуда ЯкобиФункции Якоби- эллиптический синус- эллиптический косинус

Слайд 8Уравнение движения маятника
Рассмотрим случай колебаний
Сделаем замену:

Уравнение движения маятникаРассмотрим случай колебанийСделаем замену:

Слайд 9Уравнение движения маятника
Период sn(u,k) равен 4K(k)

Уравнение движения маятникаПериод sn(u,k) равен 4K(k)

Обратная связь

Если не удалось найти и скачать доклад-презентацию, Вы можете заказать его на нашем сайте. Мы постараемся найти нужный Вам материал и отправим по электронной почте. Не стесняйтесь обращаться к нам, если у вас возникли вопросы или пожелания:

Email: Нажмите что бы посмотреть 

Что такое TheSlide.ru?

Это сайт презентации, докладов, проектов в PowerPoint. Здесь удобно  хранить и делиться своими презентациями с другими пользователями.


Для правообладателей

Яндекс.Метрика