Слайд 1Буторина Наталья Борисовна
Объектно-ориентированное 
программирование в С++
ООП
                            							
							
							
						 
											
                            Слайд 2Структура курса
        
                                                            
                                    
  
ООП
Глава 1.
Классы и объекты
Глава 2.
Наследование,
полиморфизм
Глава 3.
Классы-шаблоны,
БСШ*
Приложение.
Класс Faculty
БСШ* –
                                    Библиотека Стандартных Шаблонов
                                
                            							
														
						 
											
                            Слайд 3inline-функции
Код тела функции задается в отдельном месте ОП.
При обращении к
                                                            
                                    
функции компилятор 
	- запоминает определенную информацию для организации возврата в
                                    вызывающую функцию,
	- организует передачу аргументов в вызываемую функцию и 
	- переходит на нее.
Перед выходом из функции компилятор
восстанавливает информацию для правильного
продолжения работы вызывающей функции. 
                                
                            							
														
						 
											
                            Слайд 4inline-функции
Компилятор может выполнить подстановку
тела функции в место её вызова, если
определить
                                                            
                                    функцию как встраиваемую с
помощью ключевого слова inline
	
inline определение_функции
inline int sum2(int
                                    a, int b)
{ return a+b;}
При вызове функции, например,
int x = sum2(5, 7);
компилятор выполнит 
подстановку 
фактических аргументов и тела функции
int x = 5 + 7;
                                
 
                            							
														
						 
											
                            Слайд 5Замечание.
inline-функциями имеет смысл 
определять только небольшие функции, в
частности, без циклов
                                                            
                                    
и оператора
switch.
                                                                    
                            							
														
						 
											
                            Слайд 6Область видимости
Операция :: называется операцией определения
области видимости(области действия).
Это двуместная операция
                                                            
                                    формата
	имя_класса :: имя_ч/функции(ч/данного)
Существует и одноместная операция :: формата
	:: имя_глобальной_переменной
int x
                                    = 7; // глобальная переменная
void ff( int y)
{ int x = 1, z;
  z  = x  + ::x;
}
//лок
лок
глоб
                                
 
                            							
														
						 
											
                            Слайд 7Введение. Принципы ООП
ООП – технология разработки больших программ
Центральное понятие ООП
                                                            
                                    объект
Объект – это данные и операции(функции), их обрабатывающие, любого уровня
                                    сложности. 
Объект = данные + операции и функции, 
        их обрабатывающие
                                
 
                            							
														
						 
											
                            Слайд 8Причем в ООП наибольшее внимание уделяется не реализации объектов, а
                                                            
                                    
связям между ними 
Эти связи организованы в виде сложных иерархических
                                    структур, где новые типы объектов создаются на основе имеющихся. 
                                
                            							
														
						 
											
                            Слайд 9ООП базируется на 3-х основных принципах 
1. Инкапсуляция
2. Наследование
3. Полиморфизм
ООП
                            							
														
						 
											
                            Слайд 101. Инкапсуляция - сокрытие информации 
Этот принцип предполагает создание пользовательских
                                                            
                                    
типов данных, включающих как данные, так и операции и функции,
                                    их обрабатывающие
 Никакие другие данные не могут использовать эти операции и функции и наоборот
Контроль за санкционированным использованием данных и функций выполняет компилятор
Такие данные называются абстрактными в отличие от стандартных (встроенных) типов данных (int, char,...)
Механизм создания абстрактных типов данных осуществляется через понятие класса. 
                                
                            							
														
						 
											
                            Слайд 112. Наследование – создание иерархии абстрактных типов данных 
Определяется базовый
                                                            
                                    
класс,
содержащий общие характеристики
(прародительский класс), а из него по
правилам наследования строятся
порожденные
                                    классы, сохраняющие
свойства и методы базового класса и
дополненные своими характерными
свойствами и методами.
                                
                            							
														
						 
											
                            Слайд 123. Полиморфизм - множественность форм
Это принцип использования одинаковых
имен функций и
                                                            
                                    знаков операций для
обозначения однотипных действий
В языке С++ полиморфизм используется в
двух
                                    видах: 
а) для обычных функций и операций над стандартными и абстрактными типами данных. Это так называемая «перегрузка функций и операций»; 
б) для функций, определенных в иерархии наследования. Это так называемые «виртуальные функции».
                                
 
                            							
														
						 
											
                            Слайд 13Язык С++ был создан в лаборатории Bell
Labs в начале 80-х
                                                            
                                    годов программистом
Бьярном Страуструпом в течение
нескольких месяцев путем добавления к
С аппарата
                                    классов. Первый
компиляторы появились в 1985 г.
Буторина Н.Б., Матросова А.Ю., Сибирякова В.А. Основы технологии объектно-ориентированного программирования в языке С++
Литературы много. В НБ:
                                
 
                            							
														
						 
											
											
                            Слайд 15п1. Определение класса. Сокрытие информации
Структура - это комбинированный тип данных,
один
                                                            
                                    
элемент которого может включать произвольное
количество данных разных типов, которые называются
полями
                                    структуры. 
	Формат определения структуры: 
  
struct  имя_структуры  {поле1; поле2;...;};
                                
                            							
														
						 
											
                            Слайд 16п1. Определение класса. Сокрытие информации
Например,
 
 struct anketa 
 
                                                            
                                     {char fio[25], faclt[10]; int group;};
Определение структуры обычно задается вне
                                    функций,
в начале программы, как глобальное.
Определим переменную 
	anketa p; 
    strcpy(p.fio,”Петров”); 
    strcpy(p.faclt,”ФПМК”);
	p.group = 1122;
anketa – 
новый тип данных
                                
 
                            							
														
						 
											
                            Слайд 17Инициализация
Структуру можно инициализировать при
определении переменных
anketa s = { “Шарапов”, ”ЮФ”,
                                                            
                                    
711};
Можно задать указатель на структуру
anketa *t;
t = &s;
t->group = 773;
Операция
                                    -> называется «взять значение поля по адресу» или «разадресация»
                                
                            							
														
						 
											
                            Слайд 18Определение класса базируется на понятии
структуры и имеет вид
class имя_класса {тело_класса};
Тело
                                                            
                                    
класса содержит определение данных
класса – 
член-данных 
и объявление или определение
                                    функций, их
обрабатывающих, – 
член-функций 
По иной терминологии ч/данные - свойства,
ч/функции - методы
                                
                            							
														
						 
											
                            Слайд 19const int MS = 255;
class String
  { char line[MS];
                                                            
                                       int len;
    void Fill(const
                                    char *); 
	  int Len()  { return len;} 
	  void Print() { cout << line; }  	 
    char & Index(int i); 
  };
Здесь член-данные - line, len; 
член-функции - Fill, Print, Len, Index.
Класс String
объявление
определение
объявление
определение
                                
 
                            							
														
						 
											
                            Слайд 20Член-функции отличаются от обычных
функций следующим:
а) они имеют привилегированный доступ к
                                                            
                                    
член-данным класса, т.е. используют их непосредственно;
б) область их видимости(действия) -
                                    класс, т.е. они могут использоваться только с переменными этого класса через операцию ‘.’(точка);
в) член-данные могут располагаться в любом месте описания класса, они «видны» всем его член-функциям. 
                                
                            							
														
						 
											
                            Слайд 21К сожалению, 
Таким образом определенный класс мы использовать не сможем.
                                                            
                                    
Единственное, что мы можем – это определить переменные этого типа
                                    или указатель
Например,
String str1,*str; 
str1.len =10; 
‘String::len’ is not accessible  - 
«Переменная len из класса String недоступна»
                                
                            							
														
						 
											
                            Слайд 22Типы доступа
Для того, чтобы работать с классом, для его
член-данных и
                                                            
                                    член-функций надо определить
тип доступа.
Существует 3 типа доступа:
private - член-данные и
                                    член-функции доступны
только член-функциям класса; 
protected - член-данные и член-функции 
доступны член-функциям базового и
порожденного классов (гл. 2);
public - член-данные и член-функции 
общедоступны.
Обычно бóльшую часть член-данных размещают
 в части private - сокрытие информации, 
а бóльшую часть член-функций – в public – 
интерфейс с программой 
                                
 
                            							
														
						 
											
                            Слайд 23Умолчание
Для классов по умолчанию считается
доступ - private (поэтому в нашем
примере
                                                            
                                    
оказался тип доступа private для
всех член-данных и член-функций, т.е.
всё мы
                                    «спрятали в капсулу». Отюда
термин “инкапсуляция”), 
для структур, наоборот, - public. 
                                
                            							
														
						 
											
                            Слайд 24const int MS = 255;
class String
  { char line[MS];
                                                            
                                       int len;
    void Fill(const
                                    char *); 
	  int Len()  { return len;} 
	  void Print() { cout << line; }  	 
    char & Index(int i); 
  };
public:
Описания private и public могут стоять в любом месте описания класса и повторяться.
Теперь можно записать оператор
int m = str1.Len();  // функция Len() общедоступна
                                
 
                            							
														
						 
											
                            Слайд 25Член-функции и операция ::
Вернемся к член-функциям: 
две из них определены
                                                            
                                    
в классе(Len и Print),
две объявлены(Fill и Index)
Определить объявленные функции можно
                                    вне
класса, используя операцию ‘::’
Формат определения:
тип_возвращаемого_значения имя_класса ::
имя_функции (список_аргументов)
{тело_функции}
                                
                            							
														
						 
											
                            Слайд 26Определим вне класса функции,
объявленные в нём:
void String:: Fill ( const
                                                            
                                    char *s)
 { for( len = 0; line[len] != ‘\0’;
                                    len++) 
       line[len] = s[len]; }
char & String:: Index( int i )
 { return line[i]; // функция возвращает i-ый  	        // элемент строки
}
const означает -
s менять нельзя!
                                
 
                            							
														
						 
											
                            Слайд 27?
Чем же отличаются член-
функции, определенные в теле
класса и вне его?
                            							
														
						 
											
                            Слайд 28При определении в теле класса они получают неявно статус inline
                                                            
                                    
(поэтому, если функция определена
в классе и содержит операторы цикла,
то компилятор
                                    может выдать предупреждение о
возможной неэффективности).
Функциям, определенным вне класса, также
можно присвоить статус inline явно первым
словом
	inline char & String:: Index(...){...}
                                
                            							
														
						 
											
                            Слайд 29п2. Объект
Класс - это тип данных, а не объект 
Определение.Объект
                                                            
                                    
- это переменная, тип
которой – класс, и определяется он обычным
образом
                                    
void main()
{ String s1, s2, *s3; // s1, s2 - объекты, 	       	           // s3 - указатель на объект.
}
Говорят также, что s1, s2 - экземпляры класса.
Для каждого из них будет отведена память по
255 + 4 байтов.
                                
                            							
														
						 
											
                            Слайд 30Размещение в памяти
Заметим, что указатель s3 пока не определен, т.е.
                                                            
                                    
там тоже 
грязь.
? - это грязь
4
4
                                                                    
                            							
														
						 
											
                            Слайд 31Работа с объектами
К ч/функции обращаемся так же, 
как к полю
                                                            
                                    
структуры (через ‘.’) !
void String:: Fill ( const char *s)
                                    { for( len = 0; line[len] != ‘\0’; len++) 
       line[len] = s[len]; }
                                
                            							
														
						 
											
                            Слайд 32Заменим маленькую ‘о’ на большую в объекте s1
s1[0] = ’O’;
                                                            
                                    
s1.line[0] = ‘O’; 
// ошибка - s1 - это не
                                    массив,  	      // и операция [] в нем       	      // не определена!
//ошибка - line – приватное
// ч/данное, в main(как и в других // внешних функциях) его 	        // использовать нельзя!
                                
 
                            							
														
						 
											
                            Слайд 33
 Это верно - пока только так, через ч/функцию Index(int),
                                                            
                                    можно «добраться» до символа строки
cout 
                                          // s3 – указатель на строку s1
cout << s1.Len(); // Так можно получить длину строки
s3 -> Index(0) = ‘O’; // Используя функцию Index(int), 
	           // заменим еще раз букву ‘о’ на ’О’
s3 -> Print(); // Вывод слова «Объект»
 // ошибка - len приватное член-данное 
                                
 
                            							
														
						 
											
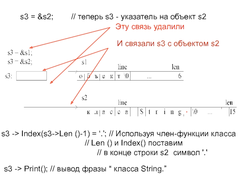
                            Слайд 34s3 = &s2;    // теперь s3 -
                                                            
                                    указатель на объект s2
Эту связь удалили
И связали s3 с объектом
                                    s2
s3 -> Index(s3->Len ()-1) = ‘.’; // Используя член-функции класса 	 	              // Len () и Index() поставим
	                   // в конце строки s2 символ '.'
.
s3 -> Print(); // вывод фразы “ класса String.”
                                
 
                            							
														
						 
											
                            Слайд 35Динамический объект
s3 = new String;
s3 -> Print(); 
}
// Связь с
                                                            
                                    s2 разорвана!
s3 ->Fill(“Объект в динамической памяти”);
    
                                    s3
// В динамической области(куче) берем память под 
// поля объекта String.