Разделы презентаций


Общая химическая технология

Содержание

15.02.2012НГУ, 3 курс ФЕН из 47Chemical Reaction EngineeringThird Edition, 1999Octave LevenspielDepartment of Chemical EngineeringOregon State UniversityРекомендуемая литература

Слайды и текст этой презентации

Слайд 1Общая химическая технология
Электронно-лекционный курс
Вадим К. Хлесткин, к.х.н.

Разработан в рамках Программы

развития НИУ - НГУ

Общая химическая технологияЭлектронно-лекционный курсВадим К. Хлесткин, к.х.н.Разработан в рамках Программы развития НИУ - НГУ

Слайд 215.02.2012
НГУ, 3 курс ФЕН
из 47
Chemical Reaction Engineering
Third Edition, 1999
Octave

Levenspiel
Department of Chemical Engineering
Oregon State University
Рекомендуемая литература

15.02.2012НГУ, 3 курс ФЕН из 47Chemical Reaction EngineeringThird Edition, 1999Octave LevenspielDepartment of Chemical EngineeringOregon State UniversityРекомендуемая литература

Слайд 3Общая химическая технология
НГУ, 3 курс ФЕН
Химическая технология — естественная прикладная

наука о способах и процессах производства продуктов (предметов потребления и

средств производства), осуществляемых с участием химических превращений, технически, экономически и социально целесообразным путем.

Химическая технология может быть такой

…и такой.

Химическая технология - не обязательно большие реакторы и значительные количества!

Общая химическая технологияНГУ, 3 курс ФЕНХимическая технология — естественная прикладная наука о способах и процессах производства продуктов

Слайд 4Где сейчас растущий рынок работы для химических инженеров?
Биотехнология входит

в стадию реальной коммерческой активности
Разработки биомедицинских устройств
Выходят на рынок MEMS

устройства
Нанотехнологии в стадии поиска выхода на рынок
«Продвинутые» материалы: полифункциональные материалы, проводящие полимеры, биоматериалы (например, инженерия органов) в процессе развития

“Традиционная” нефтяная и химическая промышленность являются сложившимися отраслями, активность разработчиков смещается в сторону растущих отраслей.

НГУ, 3 курс ФЕН

Где сейчас растущий рынок работы для химических инженеров? Биотехнология входит в стадию реальной коммерческой активностиРазработки биомедицинских устройствВыходят

Слайд 5Распределение выпускников – хим. инженеров в США
НГУ, 3 курс ФЕН
Northeastern

University
Boston, MА, 2001

Распределение выпускников –  хим. инженеров в СШАНГУ, 3 курс ФЕНNortheastern UniversityBoston, MА, 2001

Слайд 6Современная технология тонкого синтеза – совокупность знаний и навыков
Технология тонкого

синтеза
Глубокие знания в химии и математике
Логистика
Дизайн продукта
Способность руководить междисциплинарной командой
Гибкость,

способность адаптироваться

Экономика, рынок, экон анализ

НГУ, 3 курс ФЕН

Материало-ведение

Современная технология тонкого синтеза – совокупность знаний и навыковТехнология тонкого синтезаГлубокие знания в химии и математикеЛогистикаДизайн продуктаСпособность

Слайд 7Общая химическая технология
НГУ, 3 курс ФЕН



x
Не

затрагивается в данном курсе

Общая химическая технологияНГУ, 3 курс ФЕН  x Не затрагивается в данном курсе

Слайд 8Различия основного и тонкого синтеза
НГУ, 3 курс ФЕН
Простор для приложения

новейших достижений фундаментальной и инженерной науки, инноваций

Различия основного и тонкого синтезаНГУ, 3 курс ФЕНПростор для приложения новейших достижений фундаментальной и инженерной науки, инноваций

Слайд 9Примеры альтернативных технологий
НГУ, 3 курс ФЕН
Новая технология производства ибупрофена
Шестистадийный некаталитический

синтез заменен трехстадийным каталитическим.
На 20-40% сокращено потребление энергии.
Почти исключены отходы.
Сейчас

используется на заводе BASF в Техасе.
Примеры альтернативных технологийНГУ, 3 курс ФЕННовая технология производства ибупрофенаШестистадийный некаталитический синтез заменен трехстадийным каталитическим.На 20-40% сокращено потребление

Слайд 10Компоненты хим производства
НГУ, 3 курс ФЕН
Переменные

Сырье
Вспомогательные материалы
Продукты

(основной и дополнительный)
Отходы
Энергия
Постоянные

Аппаратура
Устройства контроля и

управления
Строительные конструкции
Обслуживающий персонал
Компоненты хим производстваНГУ, 3 курс ФЕНПеременные Сырье Вспомогательные материалы Продукты (основной и дополнительный) Отходы ЭнергияПостоянные Аппаратура Устройства

Слайд 11Сырье
НГУ, 3 курс ФЕН
Категории запасов сырья:
А – разведанные, опробованные, готовое

к переработке
В – разведанные, протестированные только в лаборатории
С – на

основе данных георазведки, частично протестированные
СырьеНГУ, 3 курс ФЕНКатегории запасов сырья:А – разведанные, опробованные, готовое к переработкеВ – разведанные, протестированные только в

Слайд 12Отходы
Россия и СНГ
Всего четыре основных группы
Новосибирск: 2.5 млн м3

бытовых отходов в год
НГУ, 3 курс ФЕН

Отходы Россия и СНГВсего четыре основных группыНовосибирск: 2.5 млн м3 бытовых отходов в годНГУ, 3 курс ФЕН

Слайд 13Традиционные критерии оценки технологии
НГУ, 3 курс ФЕН

Традиционные критерии оценки технологииНГУ, 3 курс ФЕН

Слайд 14Новые критерии оценки технологии
НГУ, 3 курс ФЕН
12 принципов «зеленой» технологии

(Anastas, Warner, 1998):

Предотвращение
лучше не допустить отходы, чем уничтожать или очищать

от них. Пример: использование технологий без растворителей.
Экономия атомов
Синтетические методы должны быть подобраны так, чтобы обеспечить максимальное использование всего исходного материала при превращении в конечный продукт. Пример: восстановление карбоновых кислот в альдегиды на твердом катализаторе.
Безопасный синтез
Должны использоваться либо получаться вещества с как можно меньшей токсичностью для человека и окружающей среды. Пример: синтез адипиновой кислоты окислением циклогексена перекисью водорода.
Безопасные продукты
Продукты синтеза должны нести нужные свойства, при этом обладать минимальной токсичностью. Пример: новые, менее токсичные гербициды.
Новые критерии оценки технологииНГУ, 3 курс ФЕН12 принципов «зеленой» технологии (Anastas, Warner, 1998):Предотвращение	лучше не допустить отходы, чем

Слайд 15НГУ, 3 курс ФЕН
Безопасные растворители и вспомогательные вещества
Пример: сверхкритические жидкости
Энергетическая

эффективность
Воздействие энергетики процесса на окружающую среду должно быть оценено и

минимизировано. Идеальный процесс – при комнатной температуре и атмосферном давлении. Пример: ферментативный синтез
Использование возобновляемых источников сырья
Пример: ПАВ из природных соединений (масел, аминокислот, сахаров)
Минимизировать использование производных
Постараться обойтись без блокирующих групп, стадий защиты\снятия, временные изменения процессов.

НГУ, 3 курс ФЕНБезопасные растворители и вспомогательные вещества	Пример: сверхкритические жидкостиЭнергетическая эффективность	Воздействие энергетики процесса на окружающую среду должно

Слайд 16НГУ, 3 курс ФЕН
Катализ
Каталитические процессы (как можно более селективные) для

стехиометрических процессов.
Разработка разлагающегося продукта
Химические продукты разрабатываются так, чтобы после

выполнения своей функции разлагались на безвредные вещества и не накапливались в окружающей среде. Пример: биоразлагаемые полимеры
Анализ в реальном времени
Наблюдение и контроль должны проводиться в процессе производства, до возникновения опасных ситуаций\веществ. Пример: внедрение потоковых анализаторов сточных вод
Безопасный дизайн процесса для предотвращения аварий
Вещества или формы веществ в химическом процессе подбираются так, чтобы минимизирвать вероятность инцидентов, утечек, взрывов и возгораний. Пример: диметилкарбонат в качестве метилирующего агента более безопасен, чем диметилсульфат или галогениды.
НГУ, 3 курс ФЕНКатализ	Каталитические процессы (как можно более селективные) для стехиометрических процессов. Разработка разлагающегося продукта	Химические продукты разрабатываются

Слайд 17Пример
НГУ, 3 курс ФЕН
Гомогенная
AlCl3 > 1 экв
Растворитель
Нужна стадия гидролиза продукта
Разделение

фаз
Перегонка продукта
Регенерация растворителя
Выход 85-95%
4.5 кг воды на кг продукта
Гетерогенная
Цеолит –

регенерируемый катализатор
Без растворителя
Не нужна вода
----
Перегонка продукта
----
Выход >95% и выше чистота
0.035 кг воды на кг продукта
ПримерНГУ, 3 курс ФЕНГомогеннаяAlCl3 > 1 эквРастворительНужна стадия гидролиза продуктаРазделение фазПерегонка продуктаРегенерация растворителяВыход 85-95%4.5 кг воды на

Слайд 18Количественные критерии оценки
НГУ, 3 курс ФЕН
Е-фактор
Е-фактор =
Всего отходов (кг)
Продукт

(кг)
Применяется как к процессу производства, так и к отмывке
Может разделяться

на органические отходы и водные
Меньше значение, меньше отходов
Количественные критерии оценкиНГУ, 3 курс ФЕНЕ-факторЕ-фактор = Всего отходов (кг)Продукт (кг)Применяется как к процессу производства, так и

Слайд 19НГУ, 3 курс ФЕН
Экономичность по атомам (atom economy)
% Экономичность по

атомам = 100 x
Мол вес продукта С
Мол вес А +

мол вес В

А + В С + побочные продукты

Показывает, какое количество вещества из исходных остается в продукте
Не учитывает растворители, выход, избыток реагентов
Чем ближе к 100%, тем лучше

Эффективность по атомам (atom efficiency)

% Эффективность по атомам = Выход реакции (0 – 1) х % Экономичность по атомам

Может использоваться вместо выхода и экономичности по атомам
Пример: экономичность по атомам может быть 100% и выход 5%, что делает процесс не очень «зеленым»

НГУ, 3 курс ФЕНЭкономичность по атомам (atom economy)% Экономичность по атомам = 100 xМол вес продукта СМол

Слайд 20НГУ, 3 курс ФЕН
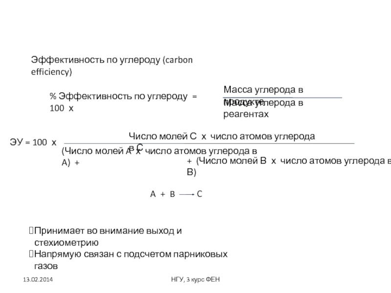
Эффективность по углероду (carbon efficiency)
% Эффективность по

углероду = 100 х
Масса углерода в продукте
Масса углерода в реагентах
ЭУ

= 100 х

Число молей С х число атомов углерода в С

(Число молей A х число атомов углерода в A) +

+ (Число молей В х число атомов углерода в В)

A + B C

Принимает во внимание выход и стехиометрию
Напрямую связан с подсчетом парниковых газов

НГУ, 3 курс ФЕНЭффективность по углероду (carbon efficiency)% Эффективность по углероду = 100 хМасса углерода в продуктеМасса

Слайд 21НГУ, 3 курс ФЕН
Эффективность всей реакционной массы (Reaction mass efficiency,

RME)
RME = 100 x
Масса С (кг)
Масса А

(кг) + Масса В (кг)

= выход х

Мол. вес С

Мол. Вес А + (мол вес В х мольное отношение В/А)

Учитывает экономичность по атомам, выход, стехиометрию реагентов

НГУ, 3 курс ФЕНЭффективность всей реакционной массы (Reaction mass efficiency, RME)RME =  100 x  Масса

Слайд 22Пример 1
НГУ, 3 курс ФЕН
Пример из Journal of Green Chemistry
2002,

4, 521-7
Выход 90%

Пример 1НГУ, 3 курс ФЕНПример из Journal of Green Chemistry2002, 4, 521-7Выход 90%

Слайд 23Пример 1 - продолжение
НГУ, 3 курс ФЕН
Constable at al. &

Curzons at. al

Пример 1 - продолжениеНГУ, 3 курс ФЕНConstable at al. & Curzons at. al

Слайд 24Пример 2
НГУ, 3 курс ФЕН
Экономичность по атомам = 360/860 =

42%
Экономичность по атомам = 120/138 = 87%

Пример 2НГУ, 3 курс ФЕНЭкономичность по атомам = 360/860 = 42%Экономичность по атомам = 120/138 = 87%

Слайд 25Пример 3
НГУ, 3 курс ФЕН
Оптимизация химического процесса

Пример 3НГУ, 3 курс ФЕНОптимизация химического процесса

Слайд 26План курса ОХТ
НГУ, 3 курс ФЕН
Введение.
Что такое «химическая технология». Различия

основного и тонкого синтеза. Компоненты химического производства. Сырье. Критерии оценки

химической технологии.

Элементы теории.
Реакторы.
Перемешивание, виды, практическая реализация.
Неоднородные системы, классификация, методы разделения.
Вязкость. Течение жидкостей.

Основной синтез.
Производство серы и серной кислоты. Параметры мирового и российского производства и потребления. Сырье. Технологии. Основные параметры процессов. Перспективы.
Производство аммиака, азотной кислоты, азотных удобрений. Сырье. Технологии. Основные параметры процессов. Перспективы.
Нефтепереработка. Продукты, основные процессы. Параметры мирового и российского производства и потребления. Сырье. Технологии. Основные параметры процессов. Перспективы.
План курса ОХТНГУ, 3 курс ФЕНВведение.Что такое «химическая технология». Различия основного и тонкого синтеза. Компоненты химического производства.

Слайд 27План курса лекций ОХТ (продолжение)
НГУ, 3 курс ФЕН
Тонкий синтез и

альтернативные технологии (в том числе на примере разработок институтов СО

РАН).
Новые среды (ионные и сверхкритические жидкости).
Новые физические реакционные условия (микрореакторы, микроволновой нагрев, электромагнитный нагрев, механохимия).
Новые подходы и работа с сырьем (растительное сырье, биопластики).
Композитные материалы.
Литий-ионные источники тока.

Стандартизация. Защита интеллектуальной собственности.
План курса лекций ОХТ (продолжение)НГУ, 3 курс ФЕНТонкий синтез и альтернативные технологии (в том числе на примере

Обратная связь

Если не удалось найти и скачать доклад-презентацию, Вы можете заказать его на нашем сайте. Мы постараемся найти нужный Вам материал и отправим по электронной почте. Не стесняйтесь обращаться к нам, если у вас возникли вопросы или пожелания:

Email: Нажмите что бы посмотреть 

Что такое TheSlide.ru?

Это сайт презентации, докладов, проектов в PowerPoint. Здесь удобно  хранить и делиться своими презентациями с другими пользователями.


Для правообладателей

Яндекс.Метрика