Разделы презентаций


ОПТИМИЗАЦИЯ В ЭЛЕКТРОЭНЕРГЕТИЧЕСКИХ СИСТЕМАХ Сидоркин Юрий Михайлович, кафедра

Содержание

Лекция 1 уст.

Слайды и текст этой презентации

Слайд 1 ОПТИМИЗАЦИЯ В ЭЛЕКТРОЭНЕРГЕТИЧЕСКИХ СИСТЕМАХ Сидоркин Юрий Михайлович, кафедра АЭЭС 2018

ОПТИМИЗАЦИЯ В ЭЛЕКТРОЭНЕРГЕТИЧЕСКИХ СИСТЕМАХ     Сидоркин Юрий Михайлович, кафедра АЭЭС  2018

Слайд 2Лекция 1 уст.

Лекция 1 уст.

Слайд 31. Введение

1. Введение

Слайд 4Задача курса
Изучение математических методов, позволяющих вести оптимальное управление нормальными режимами

работы энергосистем и решать другие задачи эксплуатации и развития энергосистем.


Задача курсаИзучение математических методов, позволяющих вести оптимальное управление нормальными режимами работы энергосистем и решать другие задачи эксплуатации

Слайд 5ХАРАКТЕРИСТИКА ДИСЦИПЛИНЫ
Лекции- 6 час.
Практические занятия-8час.
РГР
Экзамен

ХАРАКТЕРИСТИКА ДИСЦИПЛИНЫЛекции- 6 час.Практические занятия-8час.РГРЭкзамен

Слайд 6 СПИСОК ЛИТЕРАТУРЫ
Оптимизация в электроэнергетических системах. Методические указания и задания

к практическим занятиям и лабораторным работам для студентов IV курса

ФЭН, направление 140200 «Электроэнергетика»,Сидоркин Ю.М., Лыкин А.В., Медведков В.В.- Новосибирск: Изд-во НГТУ, 2005 (№ 3015).
Оптимизация в электроэнергетических системах. Учебно-методическое пособие ,Русина А.Г.,Сидоркин Ю.М., Лыкин А.В. ,Арестова А.Ю.,Бородин Д.Н. – Новосибирск: Изд-во НГТУ, 2015.-156 с.
Оптимизация режимов электростанций и энергосистем: Учебник / Русина А.Г., Сидоркин Ю.М., Филиппова Т.А.- Новосибирск: Изд-во НГТУ,2007.-356с.
Вентцель Е. С. Исследование операций : задачи, принципы, методология / - М., 1988. – 208с.

СПИСОК ЛИТЕРАТУРЫОптимизация в электроэнергетических системах. Методические указания и задания к практическим занятиям и лабораторным работам для

Слайд 7Типы задач оптимизации
Балансовые задачи: распределение требуемой потребителями мощности (электроэнергии) между

стациями и системами. Их часто называют оптимальное распределение нагрузки.
Транспортные задачи

оптимального использования ресурсов. Например, на каких шахтах закупать уголь, как распределять ограниченные материальные запасы со складов между предприятиями энергетики, как распределять ограниченные финансовые ресурсы и пр.
Задачи развития: где строить станции, какие параметры ЛЭП надо выбирать, какая должна быть структура мощностей ЭЭС и др.

Типы задач оптимизацииБалансовые задачи: распределение требуемой потребителями мощности (электроэнергии) между стациями и системами. Их часто называют оптимальное

Слайд 8Линейное программирование
Нелинейное программирование
Динамическое программирование
Методы ОПТИМИЗАЦИИ

Линейное программированиеНелинейное программированиеДинамическое программированиеМетоды ОПТИМИЗАЦИИ

Слайд 9МЕТОДЫ ЛИНЕЙНОГО ПРОГРАММИРОВАНИЯ (ЛП)
Используются при линейной зависимости функции от искомых

неизвестных и линейном характере всех ограничений типа равенств и неравенств.

МЕТОДЫ ЛИНЕЙНОГО ПРОГРАММИРОВАНИЯ (ЛП)Используются при линейной зависимости функции от искомых неизвестных и линейном характере всех ограничений типа

Слайд 10Задачи, решаемые методами ЛП
Задача о рациональном использовании ресурсов (сырья)
Задача о

рациональной загрузке оборудования
Транспортная задача
Задача о рациональной смеси

Задачи, решаемые методами ЛПЗадача о рациональном использовании ресурсов (сырья)Задача о рациональной загрузке оборудованияТранспортная задачаЗадача о рациональной смеси

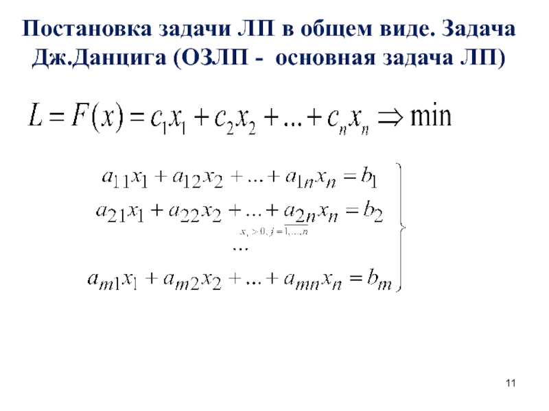
Слайд 11Постановка задачи ЛП в общем виде. Задача Дж.Данцига (ОЗЛП -

основная задача ЛП)

Постановка задачи ЛП в общем виде. Задача Дж.Данцига (ОЗЛП - основная задача ЛП)

Слайд 13Методы решения основной задачи линейного программирования (ОЗЛП)
Графический способ решения ОЗЛП

Симплекс

– метод (табличный способ замены переменных)

Метод решения транспортной задачи ЛП


Методы решения основной задачи линейного программирования (ОЗЛП)Графический способ решения ОЗЛПСимплекс – метод (табличный способ замены переменных)Метод решения

Слайд 14МЕТОДЫ НЕЛИНЕЙНОГО ПРОГРАММИРОВАНИЯ (НП)
Применяются при нелинейном характере функции и нелинейном

характере ограничений типа равенств и неравенств.

МЕТОДЫ НЕЛИНЕЙНОГО ПРОГРАММИРОВАНИЯ (НП)Применяются при нелинейном характере функции и нелинейном характере ограничений типа равенств и неравенств.

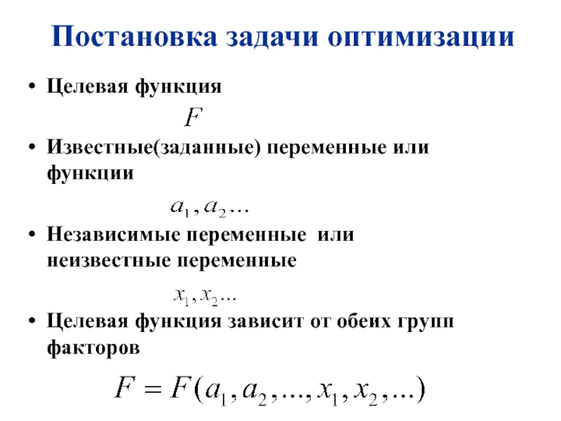
Слайд 15Постановка задачи оптимизации
Целевая функция

Известные(заданные) переменные или функции

Независимые переменные или неизвестные

переменные

Целевая функция зависит от обеих групп факторов

Постановка задачи оптимизацииЦелевая функцияИзвестные(заданные) переменные или функцииНезависимые переменные или неизвестные переменные Целевая функция зависит от обеих групп

Слайд 16МАТЕМАТИЧЕСКАЯ ПОСТАНОВКА ЗАДАЧИ ОПТИМИЗАЦИИ
При заданных условиях
найти такие значения ,

которые обращают показатель
в минимум (максимум).

МАТЕМАТИЧЕСКАЯ ПОСТАНОВКА ЗАДАЧИ ОПТИМИЗАЦИИПри заданных условиях		 найти такие значения 		, которые обращают показатель в минимум (максимум).

Слайд 17Это типичная математическая задача, относящаяся к классу вариационных задач.
Метод решения

- дифференцирование и приравнивание производных к нулю.

Это типичная математическая задача, относящаяся к классу вариационных задач.Метод решения - дифференцирование и приравнивание производных к нулю.

Слайд 182 Методы линейного программирования 2.1 Основная задача линейного программирования (ОЗЛП)

2 Методы линейного программирования   2.1 Основная задача линейного программирования (ОЗЛП)

Слайд 19Постановка задачи ЛП в общем виде. Задача Дж.Данцига (ОЗЛП -

основная задача ЛП)

Постановка задачи ЛП в общем виде. Задача Дж.Данцига (ОЗЛП - основная задача ЛП)

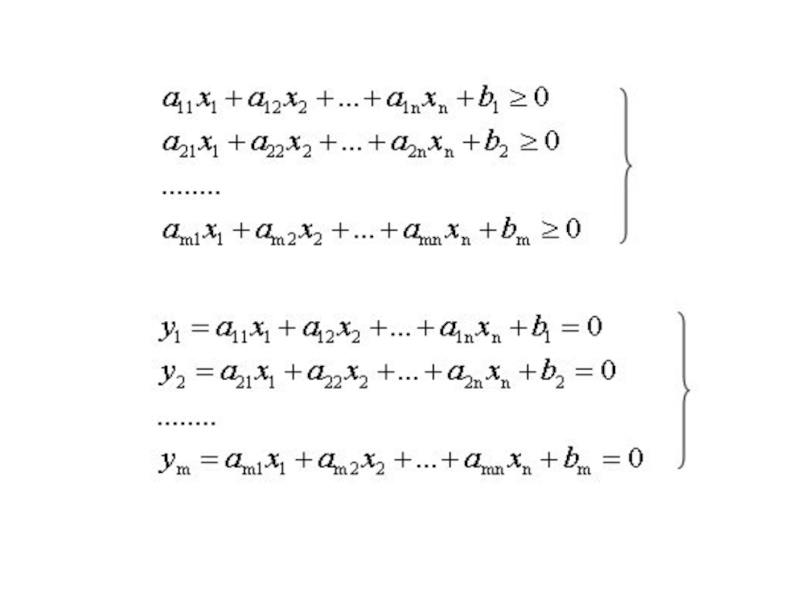
Слайд 20 Условимся называть допустимым решение (ДР) ОЗЛП любую

совокупность переменных

удовлетворяющую уравнениям (2.2).

Наличие ДР определяется только системой уравнений (2,2).
Оптимальным решением будем называть то из допустимых, при котором функция (2.1) обращается в минимум.
ОЗЛП может не иметь решения, когда:
- уравнения системы (2.2) несовместны
- получаются отрицательные х (нет допустимого решения)
- функция в области допустимого решения (ДР) не ограничена с какой-то стороны (нет оптимального решения)
Условимся называть допустимым решение (ДР) ОЗЛП любую совокупность переменных   удовлетворяющую уравнениям (2.2).

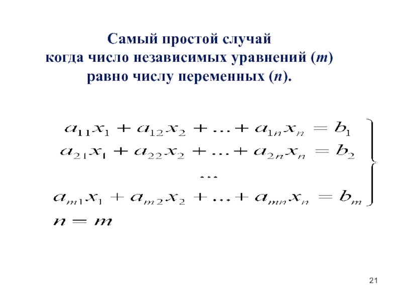
Слайд 21Самый простой случай когда число независимых уравнений (m) равно числу

переменных (n).

Самый простой случай  когда число независимых уравнений (m) равно числу переменных (n).

Слайд 22В этом случае система уравнений имеет единственное решение
Если в этом

решении хотя бы одна переменная отрицательна, то решение недопустимо и

ОЗЛП не имеет решения.
Если все переменные неотрицательны, то найденное решение допустимо. Оно же является оптимальным (других нет).
В этом случае система уравнений имеет единственное решениеЕсли в этом решении хотя бы одна переменная отрицательна, то

Слайд 23 Мы будем рассматривать случаи, когда (m

число независимых уравнений (m) меньше числа переменных (n). Если

система уравнений совместна, у нее существует множество решений. И если значения переменных этих решений неотрицательны, то каждое из них допустимо. И задача заключается в нахождении среди допустимых оптимального. Так как число переменных больше чем число уравнений, разделим их на две группы. (n-m) переменных будем называть свободными переменными, а остальные (m) переменные будем называть базисными. Базисные будем выражать через свободные.
Мы будем рассматривать случаи, когда (m

Слайд 242.2 Графическое решение ОЗЛП

2.2 Графическое решение ОЗЛП

Слайд 25Постановка задачи
n переменных
m
уравнений

Постановка задачиn переменныхm уравнений

Слайд 26Пусть (n-m) = 2, т.е. число переменных на два больше

числа независимых уравнений. В качестве свободных выберем x1 и x2. Остальные (m)

делаем базисными и выражаем их через свободные. Получили (m = n-2) уравнения.
Пусть (n-m) = 2, т.е. число переменных на два больше числа независимых уравнений. В качестве свободных выберем

Слайд 27Пример

Пример

Слайд 28Дадим задаче ЛП геометрическую интерпретацию. Построим допустимую область в координатах

свободных переменных.

Дадим задаче ЛП геометрическую интерпретацию. Построим допустимую область в координатах свободных переменных.

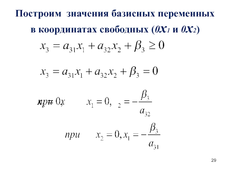
Слайд 29Построим значения базисных переменных в координатах свободных (0x1 и 0x2)

Построим значения базисных переменных в координатах свободных (0x1 и 0x2)

Слайд 30Теперь надо найти оптимальное решение. Выразим ЦФ через свободные переменные

и построим её в тех же координатах.

Теперь надо найти оптимальное решение. Выразим ЦФ через свободные переменные и построим её в тех же координатах.

Слайд 31Построим ЦФ (L) в координатах х1 и х2

Построим ЦФ (L) в координатах х1 и х2

Слайд 32Дадим задаче ЛП геометрическую интерпретацию. Построим допустимую область в координатах

свободных переменных.

Дадим задаче ЛП геометрическую интерпретацию. Построим допустимую область в координатах свободных переменных.

Слайд 332.3 Стандартные приемы преобразований в задачах линейного программирования

2.3 Стандартные приемы преобразований в задачах линейного программирования

Слайд 34Превращение задачи на минимум в задачу на максимум и наоборот

Превращение задачи на минимум в задачу на максимум и наоборот

Слайд 35Приведения ограничений типа равенств к стандартной форме

Приведения ограничений типа равенств к стандартной форме

Слайд 36РАСЧЕТНО-ГРАФИЧЕСКАЯ РАБОТА ПО КУРСУ Оптимизация в ЭЭС «Оптимальное распределение мощности

нагрузки в ЭЭС» ( вариант берёте по номеру в списке группы

на 20.06.18 г.)
РАСЧЕТНО-ГРАФИЧЕСКАЯ РАБОТА ПО КУРСУ Оптимизация в ЭЭС  «Оптимальное распределение мощности нагрузки в ЭЭС» ( вариант берёте

Слайд 37Задание 1
Оптимизировать план загрузки станций по активной мощности исходя из

максимума совокупной прибыли.
- распределить активную нагрузку между станциями

без учёта потерь мощности графическим методом решения задач линейного программирования;

Задание 1Оптимизировать план загрузки станций по активной мощности исходя из максимума совокупной прибыли.  - распределить активную

Слайд 38 Эквивалентная схема электроэнергетической системы

Эквивалентная схема электроэнергетической системы

Слайд 39Исходные данные (из учебно – методического пособия 2015 года)
Эквивалентная

схема электроэнергетической системы
Мощность нагрузки системы
Минимальные и максимальные мощности

станций
Исходные данные (из учебно – методического пособия 2015 года) Эквивалентная схема электроэнергетической системыМощность нагрузки системы  Минимальные

Слайд 40МЕТОДИЧЕСКИЕ УКАЗАНИЯ

Необходимо дать математическую постановку задачи (выбрать критерий, переменные,

ограничения)

Исходные данные по минимальной и максимальной мощности станций взять

из табл. П 1.3 методического пособия

Исходные данные по мощности нагрузки взять из табл. П 1.4 методического пособия (данные только по 1-4 месяцу)

Пример решения дан в параграфе 1.3 методического пособия

Определить эффект от оптимизации. Эффект определяется расчётом прибыли от продажи мощности станциями (L). Т0 из табл. П 1.2





МЕТОДИЧЕСКИЕ УКАЗАНИЯ 	Необходимо дать математическую постановку задачи (выбрать критерий, переменные, ограничения) Исходные данные по минимальной и максимальной

Слайд 41Исходные данные по мощностям станций и мощности нагрузки

Исходные данные по мощностям станций и мощности нагрузки

Слайд 422.4 Транспортная задача линейного программирования

2.4 Транспортная задача линейного программирования

Слайд 43

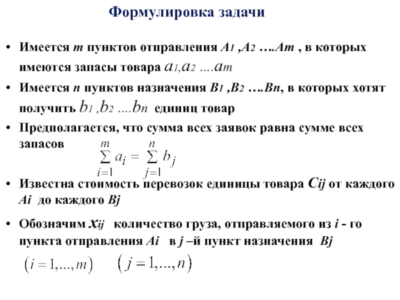
Формулировка задачи
Имеется m пунктов отправления А1 ,А2 ….Аm , в

которых имеются запасы товара а1,а2 ….аm
Имеется n пунктов назначения В1 ,В2 ….Вn, в которых хотят получить b1 ,b2 ….bn единиц товар
Предполагается, что сумма всех заявок равна сумме всех запасов

Известна стоимость перевозок единицы товара Cij от каждого Аi до каждого Вj
Обозначим хij количество груза, отправляемого из i - го пункта отправления Ai в j –й пункт назначения Bj
Формулировка задачиИмеется m пунктов отправления А1 ,А2

Слайд 44 Требуется составить такой план перевозок, при котором все заявки

были бы выполнены, и при этом общая стоимость всех перевозок

была бы минимальна, то есть сумма величин хij, умноженная на соответствующие стоимости Cij должна быть минимальна (это содержательная постановка задачи)
Требуется составить такой план перевозок, при котором все заявки были бы выполнены, и при этом

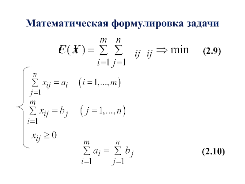
Слайд 45Математическая формулировка задачи
Число переменных (m+n) и все они должны быть

неотрицательны.

Математическая формулировка задачиЧисло переменных (m+n) и все они должны быть неотрицательны.

Слайд 46Переменные должны удовлетворять следующим условиям 1. Суммарное количество груза, направляемого из

каждого пункта отправления во все пункты назначения должно быть равно

запасу груза в данном пункте.

(2.7)

Переменные должны удовлетворять следующим условиям 1. Суммарное количество груза, направляемого из каждого пункта отправления во все пункты

Слайд 47Переменные должны удовлетворять следующим условиям 2. Суммарное количество груза, доставляемого в

каждый пункт назначения изо всех пунктов отправления должно быть равно

заявке, поданной данным пунктом.

(2.8)

Переменные должны удовлетворять следующим условиям 2. Суммарное количество груза, доставляемого в каждый пункт назначения изо всех пунктов

Слайд 48Математическая формулировка задачи
(2.9)
(2.10)

Математическая формулировка задачи(2.9) (2.10)

Слайд 49

Условимся:
Значения хij - количество единиц груза

из пункта Ai в пункт Bj будем называть перевозками.
Любую совокупность значений хij будем называть планом перевозок.
Допустимый план – план, удовлетворяющий условиям (2.7) и (2.8).
Допустимый план называется опорным, если в нем отличны от нуля не более (r =m+n-1) базисных переменных, а остальные равны нулю. Если отличных от нуля перевозок менее чем (r=m+n-1), то такой план называется вырожденным опорным планом.
Оптимальный план – это план с наименьшей стоимостью перевозок.
При решении такой задачи не требуется работа с симплекс – таблицами, достаточно составить транспортную таблицу.
Условимся:Значения хij -

Слайд 50Составим транспортную таблицу

Составим транспортную таблицу

Слайд 51РАСЧЕТНО-ГРАФИЧЕСКАЯ РАБОТА ПО КУРСУ Оптимизация в ЭЭС «Оптимальное распределение мощности

нагрузки в ЭЭС» (транспортная задача) Теория в главе 3 (стр. 17-20), пример

выполнения в приложении 5, п.1.1 (стр. 133-135) методического пособия 2015 г.
РАСЧЕТНО-ГРАФИЧЕСКАЯ РАБОТА ПО КУРСУ Оптимизация в ЭЭС  «Оптимальное распределение мощности нагрузки в ЭЭС» (транспортная задача) Теория

Слайд 52Задание 2
Составить оптимальный план поставок топлива на три станции от

трех поставщиков.

Задание 2Составить оптимальный план поставок топлива на три станции от трех поставщиков.

Слайд 53Исходные данные (из учебно – методического пособия 2015 года)

Характеристики системы топливоснабжения (табл. П 1.1)- запасы топлива на трёх

базах, потребность трёх станций в топливе, цены за перевозку топлива с баз на станции.

Исходные данные (из учебно – методического пособия 2015 года)  Характеристики системы топливоснабжения (табл. П 1.1)- запасы

Слайд 54МЕТОДИЧЕСКИЕ УКАЗАНИЯ
Составление оптимального плана поставок топлива на станции.
1.1. Составить

опорный план перевозок по методу северо – западного угла. План

составляется на основании данных табл. П 1.1.
1.2 Составить оптимальный план перевозок используя метод потенциалов .
Необходимо:
дать математическую постановку задачи;
привести результат решения в виде таблицы (П 5.1 методички) с указанием запасов топлива на базах, потребностей станций, объемов перевозок и стоимости перевозок.
1.3. Определить и сравнить годовые издержки системы на топливо (общая стоимость перевозок) для опорного и оптимального планов.
МЕТОДИЧЕСКИЕ УКАЗАНИЯ 		Составление оптимального плана поставок топлива на станции.1.1. Составить опорный план перевозок по методу северо –

Слайд 551.1.,1.2. Составить опорный и оптимальный план поставок топлива на станции

(таблица П1.1 методички, вариант по номеру в списке группы)

1.1.,1.2. Составить опорный и оптимальный план поставок топлива на станции (таблица П1.1 методички, вариант по номеру в

Слайд 563. Распределение нагрузки между станциями методом относительных приростов

3. Распределение нагрузки между станциями методом относительных приростов

Слайд 57Распределение нагрузки между станциями методом относительных приростов

Распределение нагрузки между станциями методом относительных приростов

Слайд 60ПРИМЕР

ПРИМЕР

Слайд 61УПРОЩЕННАЯ ПОСТАНОВКА ЗАДАЧИ ЭКОНОМИЧЕСКОГО РАСПРЕДЕЛЕНИЯ НАГРУЗКИ МЕЖДУ СТАНЦИЯМИ ПО МЕТОДУ

ОТНОСИТЕЛЬНЫХ ПРИРОСТОВ
Найти такие значения активных мощностей станций, которые обращают в

минимум суммарный расход топлива в системе с учетом уравнения баланса

УПРОЩЕННАЯ ПОСТАНОВКА ЗАДАЧИ ЭКОНОМИЧЕСКОГО РАСПРЕДЕЛЕНИЯ НАГРУЗКИ МЕЖДУ СТАНЦИЯМИ ПО МЕТОДУ ОТНОСИТЕЛЬНЫХ ПРИРОСТОВНайти такие значения активных мощностей станций,

Слайд 62ЗАВИСИМАЯ ПЕРЕМЕННАЯ МОЖЕТ БЫТЬ ВЫЧИСЛЕНА ЧЕРЕЗ ОСТАЛЬНЫЕ

ЗАВИСИМАЯ ПЕРЕМЕННАЯ МОЖЕТ БЫТЬ ВЫЧИСЛЕНА ЧЕРЕЗ ОСТАЛЬНЫЕ

Слайд 63ЧТОБЫ НАЙТИ МИНИМУМ НАДО ПРОДИФФЕРЕНЦИРОВАТЬ ЦФ ПО НЕЗАВИСИМЫМ ПЕРЕМЕННЫМ

ЧТОБЫ НАЙТИ МИНИМУМ НАДО ПРОДИФФЕРЕНЦИРОВАТЬ ЦФ ПО НЕЗАВИСИМЫМ ПЕРЕМЕННЫМ

Слайд 64Распределение нагрузки между станциями методом относительных приростов без учёта изменения

потерь мощности

Распределение нагрузки между станциями методом относительных приростов без учёта изменения потерь мощности

Слайд 66МИНИМУМ РАСХОДА ТОПЛИВА ДОСТИГАЕТСЯ ПРИ ТАКОМ РАСПРЕДЕЛЕНИИ НАГРУЗКИ, КОТОРАЯ СООТВЕТСТВУЕТ

РАВЕНСТВУ ОТНОСИТЕЛЬНЫХ ПРИРОСТОВ РАСХОДА ТОПЛИВА

МИНИМУМ РАСХОДА ТОПЛИВА ДОСТИГАЕТСЯ ПРИ ТАКОМ РАСПРЕДЕЛЕНИИ НАГРУЗКИ, КОТОРАЯ СООТВЕТСТВУЕТ РАВЕНСТВУ ОТНОСИТЕЛЬНЫХ ПРИРОСТОВ РАСХОДА ТОПЛИВА

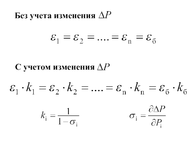
Слайд 67Без учета изменения
С учетом изменения

Без учета измененияС учетом изменения

Слайд 68РАСЧЕТНО-ГРАФИЧЕСКАЯ РАБОТА ПО КУРСУ Оптимизация в ЭЭС «Оптимальное распределение мощности

нагрузки в ЭЭС»

РАСЧЕТНО-ГРАФИЧЕСКАЯ РАБОТА ПО КУРСУ Оптимизация в ЭЭС  «Оптимальное распределение мощности нагрузки в ЭЭС»

Слайд 69Задание 3
Оптимизировать план загрузки станций по активной мощности для схемы

из двух станций:
- распределить активную нагрузку между станциями

без учёта потерь мощности методом относительных приростов;
- распределить активную нагрузку между станциями с учётом потерь мощности методом относительных приростов.

Задание 3Оптимизировать план загрузки станций по активной мощности для схемы из двух станций:  - распределить активную

Слайд 70 Эквивалентная схема электроэнергетической системы

Эквивалентная схема электроэнергетической системы

Слайд 71Исходные данные (из учебно – методического пособия 2015 года)
Эквивалентная

схема электроэнергетической системы номинальным напряжением 220кВ;

Мощность нагрузки системы (из табл.

П 1.4 взять данные только по 1 – 4 месяцу);

Активные сопротивления ЛЭП (из табл. П 1.3).

Расходные характеристики станций (табл. П 1.2);
Исходные данные (из учебно – методического пособия 2015 года) Эквивалентная схема электроэнергетической системы номинальным напряжением 220кВ;Мощность нагрузки

Слайд 72МЕТОДИЧЕСКИЕ УКАЗАНИЯ

Необходимо дать математическую постановку задачи (выбрать критерий, переменные,

ограничения) и получить условия оптимальности

2. Исходные данные взять

для 1-4 месяца из табл. П 1.2, П 1.3 и П 1.4

3. Пример решения дан в параграфах 4.2 и 4.3 методического пособия

4. Определить эффект от оптимизации. Эффект определяется определением прибыли от реализации мощности системой (П), (Т0 из табл. П 1.2).





МЕТОДИЧЕСКИЕ УКАЗАНИЯ 	Необходимо дать математическую постановку задачи (выбрать критерий, переменные, ограничения) и получить условия оптимальности 2.

Слайд 73Коэффициенты расходных характеристик станций, указанных в таблице, надо исправить умножением на

10 в указанной степени (красным)

Коэффициенты расходных характеристик станций, указанных в таблице, надо исправить умножением на 10 в указанной степени (красным)

Слайд 74Исходные данные по сопротивлениям ЛЭП и мощность нагрузки

Исходные данные по сопротивлениям ЛЭП и мощность нагрузки

Слайд 75Пример

Найти оптимальную загрузку для двух параллельно работающих ТЭС. Схема содержит

две станции (узлы 1 и 2) и одну нагрузку.

ПримерНайти оптимальную загрузку для двух параллельно работающих ТЭС. Схема содержит две станции (узлы 1 и 2) и

Слайд 76Исходные данные: номинальное напряжение сети 220 кВ, нагрузка Sн =

Pн + jQн = 100 + j60 МВ·А.
Расходные характеристики станций:

Решение
Найдем

характеристики относительных приростов станций.
Исходные данные: номинальное напряжение сети 220 кВ, нагрузка Sн = Pн + jQн = 100 + j60

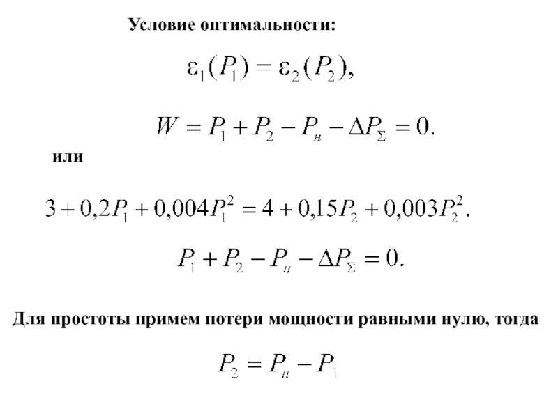
Слайд 77Условие оптимальности:



или

Для простоты примем потери мощности равными нулю, тогда

Условие оптимальности: илиДля простоты примем потери мощности равными нулю, тогда

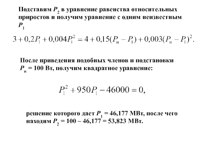
Слайд 78Подставим P2 в уравнение равенства относительных приростов и получим уравнение

с одним неизвестным P1

После приведения подобных членов и подстановки Pн

= 100 Вт, получим квадратное уравнение:

решение которого дает P1 = 46,177 МВт, после чего находим P2 = 100 – 46,177 = 53,823 МВт.

Подставим P2 в уравнение равенства относительных приростов и получим уравнение с одним неизвестным P1После приведения подобных членов

Слайд 79Пример

Найти оптимальную загрузку для двух параллельно работающих ТЭC методом равенства

относительных приростов с учётом изменения потерь

ПримерНайти оптимальную загрузку для двух параллельно работающих ТЭC методом равенства относительных приростов с учётом изменения потерь

Слайд 80Критерий экономичности для случая учета изменения потерь

Критерий экономичности для случая учета изменения потерь

Слайд 81Относительные приросты потерь мощности

Относительные приросты потерь мощности

Слайд 82Рассмотрим условия предыдущего примера, добавив к ним
дополнительные данные: U1

= 220 кВ, U2 = 242 кВ.
R1 = 2

Ом, R2 = 5 Ом, Q1 = 35 МВАр, Q2 = 30 МВАр.

Нагрузка Sн = Pн + jQн = 100 + j60 МВ·А.

Решение
Найдем характеристики относительных приростов станций.

Рассмотрим условия предыдущего примера, добавив к ним дополнительные данные: U1 = 220 кВ, U2 = 242 кВ.

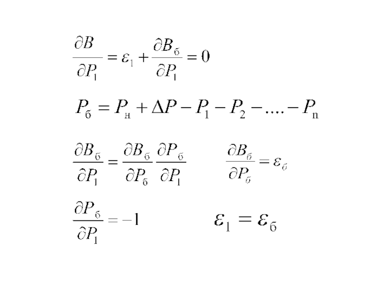
Слайд 83Относительный прирост расхода для балансирующей станции:

Условие оптимальности
для этого случая

записывается следующим образом
Балансирующей будем считать вторую станцию.

Относительный прирост расхода для балансирующей станции:Условие оптимальности для этого случая записывается следующим образом Балансирующей будем считать вторую

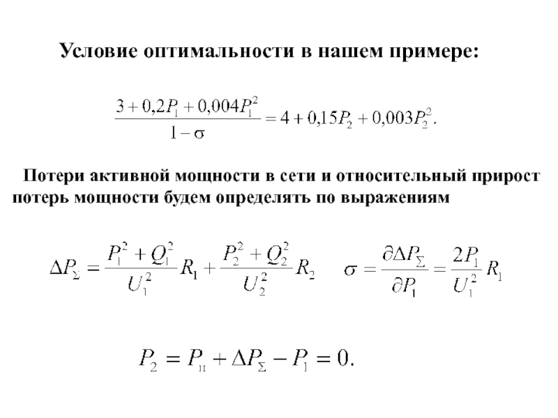
Слайд 84Условие оптимальности в нашем примере:


Потери активной мощности в сети

и относительный прирост потерь мощности будем определять по выражениям

Условие оптимальности в нашем примере: Потери активной мощности в сети и относительный прирост потерь мощности будем определять

Слайд 85Аналитическое решение этой системы уравнений затруднительно, поэтому её лучше решить

итеративно последовательными приближениями к решению.
Для лучшей эффективности процесса решения зададим

нулевое приближение к решению следующим образом: вначале найдем решение как в случае без учета изменения потерь в сети, но не с нулевыми потерями, как ранее, а полученными по потокам мощности в сети из предыдущего решения:
P1 = 46,177 МВт
и P2 = 53,823 МВт.
Аналитическое решение этой системы уравнений затруднительно, поэтому её лучше решить итеративно последовательными приближениями к решению.Для лучшей эффективности

Слайд 86Получим ΔPΣ
Затем найдем распределение нагрузки с учётом
найденных потерь


Далее выполняем несколько итераций, в каждой из которых
вычисляем:
1. Относительную

величину прироста потерь σ;
2. Мощность P1, путем решения уравнения

3. Мощность балансирующей станции


4. Потери мощности ΔPΣ и возврат к пункту 1.

Получим ΔPΣ Затем найдем распределение нагрузки с учётом найденных потерь Далее выполняем несколько итераций, в каждой из

Слайд 87Процесс вычислений заканчивается, когда мощности
станций перестанут изменяться сколь либо

значительно,
например, на величину не более 0,1 МВт.
Решение с учётом

изменения потерь: P1=46,3 МВт,
P2=54,14 МВт, ΔPΣ =0,442 МВт.

Процесс вычислений заканчивается, когда мощности станций перестанут изменяться сколь либо значительно, например, на величину не более 0,1

Обратная связь

Если не удалось найти и скачать доклад-презентацию, Вы можете заказать его на нашем сайте. Мы постараемся найти нужный Вам материал и отправим по электронной почте. Не стесняйтесь обращаться к нам, если у вас возникли вопросы или пожелания:

Email: Нажмите что бы посмотреть 

Что такое TheSlide.ru?

Это сайт презентации, докладов, проектов в PowerPoint. Здесь удобно  хранить и делиться своими презентациями с другими пользователями.


Для правообладателей

Яндекс.Метрика