Разделы презентаций


Основы программирования ФИСТ 1 курс Власенко Олег Федосович

Содержание

https://ru.wikipedia.org/wiki/%D0%9E%D0%BF%D0%B5%D1%80%D0%B0%D1%82%D0%B8%D0%B2%D0%BD%D0%B0%D1%8F_%D0%BF%D0%B0%D0%BC%D1%8F%D1%82%D1%8C Схемотехника ЭВМС точки зрения программиста, оперативная память – это одномерный массив байт:char memory[0x100000000]; Оперативная память

Слайды и текст этой презентации

Слайд 1Основы программирования ФИСТ 1 курс Власенко Олег Федосович
Лекция 8
Память и работа с

памятью в Си:
Оперативная память. Загрузка и выполнение программы. Код программы.


Разделы памяти: автоматическая, статическая, динамическая память.
Адрес. Указатель. Операции взятия адреса & и разыменования *.
[ Ассемблер и машинный код. Трансляция программы из ЯВУ в ассемблер. ]
Классы памяти: auto, static, register, extern.
Выделение и освобождение динамической памяти.
Основы программирования ФИСТ 1 курс Власенко  Олег  ФедосовичЛекция 8Память и работа с памятью в Си:Оперативная

Слайд 2https://ru.wikipedia.org/wiki/%D0%9E%D0%BF%D0%B5%D1%80%D0%B0%D1%82%D0%B8%D0%B2%D0%BD%D0%B0%D1%8F_%D0%BF%D0%B0%D0%BC%D1%8F%D1%82%D1%8C




Схемотехника ЭВМ

С точки зрения программиста, оперативная память – это

одномерный массив байт:
char memory[0x100000000];
Оперативная память

https://ru.wikipedia.org/wiki/%D0%9E%D0%BF%D0%B5%D1%80%D0%B0%D1%82%D0%B8%D0%B2%D0%BD%D0%B0%D1%8F_%D0%BF%D0%B0%D0%BC%D1%8F%D1%82%D1%8C 	 Схемотехника ЭВМС точки зрения программиста, оперативная память – это одномерный массив байт:char memory[0x100000000]; Оперативная память

Слайд 3Загрузка и выполнение программы
https://ru.wikipedia.org/wiki/%D0%97%D0%B0%D0%B3%D1%80%D1%83%D0%B7%D1%87%D0%B8%D0%BA_%D0%BF%D1%80%D0%BE%D0%B3%D1%80%D0%B0%D0%BC%D0%BC

«При запуске новой программы загрузчик должен:
Считать данные

из запускаемого файла.
Если необходимо — загрузить в память недостающие динамические библиотеки.
Заменить

в коде новой программы относительные адреса и символические ссылки на точные, с учётом текущего размещения в памяти, то есть выполнить связывание адресов (англ. Relocation).
Создать в памяти образ нового процесса и запланировать его к исполнению.»

Операционные системы
Системное программное обеспечение

Загрузка и выполнение программыhttps://ru.wikipedia.org/wiki/%D0%97%D0%B0%D0%B3%D1%80%D1%83%D0%B7%D1%87%D0%B8%D0%BA_%D0%BF%D1%80%D0%BE%D0%B3%D1%80%D0%B0%D0%BC%D0%BC«При запуске новой программы загрузчик должен:Считать данные из запускаемого файла.Если необходимо — загрузить в память

Слайд 4Код программы
Машинный код:
https://ru.wikipedia.org/wiki/%D0%9C%D0%B0%D1%88%D0%B8%D0%BD%D0%BD%D1%8B%D0%B9_%D0%BA%D0%BE%D0%B4

Организация ЭВМ и систем

Код программыМашинный код:https://ru.wikipedia.org/wiki/%D0%9C%D0%B0%D1%88%D0%B8%D0%BD%D0%BD%D1%8B%D0%B9_%D0%BA%D0%BE%D0%B4 Организация ЭВМ и систем

Слайд 5Разделы памяти: автоматическая, статическая, динамическая память
«Размещение объектов в оперативной памяти.

Понятие указателя»
https://rsdn.org/article/cpp/ObjectsAndPointers.xml?print

Статическая память — это область памяти, выделяемая при

запуске программы до вызова функции main из свободной оперативной памяти для размещения глобальных и статических объектов, а также объектов, определённых в пространствах имён.
Автоматическая память — это специальный регион памяти, резервируемый при запуске программы до вызова функции main из свободной оперативной памяти и используемый в дальнейшем для размещения локальных объектов: объектов, определяемых в теле функций и получаемых функциями через параметры в момент вызова. Автоматическую память часто называют стеком.
Динамическая память — это совокупность блоков памяти, выделяемых из доступной свободной оперативной памяти непосредственно во время выполнения программы под размещение конкретных объектов.
Разделы памяти: автоматическая, статическая, динамическая память«Размещение объектов в оперативной памяти. Понятие указателя»https://rsdn.org/article/cpp/ObjectsAndPointers.xml?print Статическая память — это область

Слайд 6Структура памяти программы во время выполнения

Структура памяти программы во время выполнения

Слайд 7Адрес. Указатель. Операции взятия адреса & и разыменования *.
void main()

{
// char memory[0x100000000];
int a;
int b;
int * p1;
int * p2;
a

= 10;
b = 20;
printf(" a = %d b = %d\n", a, b);
p1 = &a;
p2 = p1;
*p1 = 30;
printf(" a = %d b = %d\n", a, b);
}
Адрес. Указатель. Операции взятия адреса &  и разыменования *.void main() {	// char memory[0x100000000]; 	int a;	int b;	int

Слайд 8Ассемблер и машинный код. Трансляция программы из ЯВУ в ассемблер.
;

14 : b = 20;

0002f c7 45 e8 14

00
00 00 mov DWORD PTR _b$[ebp], 20 ; 00000014H

; 16 : p1 = &a;

0004b 8d 45 f4 lea eax, DWORD PTR _a$[ebp]
0004e 89 45 dc mov DWORD PTR _p1$[ebp], eax

http://ru.stackoverflow.com/questions/250673/%D0%9C%D0%BE%D0%B6%D0%BD%D0%BE-%D0%BB%D0%B8-%D0%B2-vs-2012-%D0%BF%D0%BE%D1%81%D0%BC%D0%BE%D1%82%D1%80%D0%B5%D1%82%D1%8C-%D0%B0%D1%81%D1%81%D0%B5%D0%BC%D0%B1%D0%BB%D0%B5%D1%80%D0%BD%D1%8B%D0%B9-%D0%BA%D0%BE%D0%B4
>> Добрый день! Скажите, пожалуйста, можно ли в VS 2012 pro посмотреть ассемблерный код написанной программки? …
> Project Properties > Configuration Properties > C/C++ > Output Files > Assembler output
Ассемблер и машинный код.  Трансляция программы из ЯВУ в ассемблер.; 14  : 	b = 20;

Слайд 9Классы памяти: auto, static, register, extern
Спецификаторы классов памяти extern, auto, register, static 
используются для изменения

способа создания памяти для переменных в языках C (и C++).


Эти спецификаторы ставятся перед именем типа, который они модифицируют.
auto
static
register
extern

http://ic.asf.ru/~/docs/cpp/cppd_qualifier.htm


Классы памяти: auto, static, register, externСпецификаторы классов памяти extern, auto, register, static используются для изменения способа создания памяти для переменных в языках

Слайд 10auto и static
Спецификатор auto уведомляет компилятор о том, что локальная переменная, перед

именем которой он стоит, создается при входе в блок и

разрушается при выходе из блока. Все переменные, определённые внутри функции, являются автоматическими по умолчанию, и поэтому ключевое слово auto используется крайне редко.
Спецификатор static указывает компилятору на хранение локальной переменной во время всего жизненного цикла программы вместо ее создания и разрушения при каждом входе в область действия и выходе из неё. Следовательно, возведение локальных переменных в ранг статистических позволяет поддерживать их значения между вызовами функций.
void f() {
static int a = 3;
auto int b = 3;
a++;
b++;
}
auto и staticСпецификатор auto уведомляет компилятор о том, что локальная переменная, перед именем которой он стоит, создается при входе

Слайд 11auto и static (2)
Что Вы увидите на экране?

void f() {
static

int a = 3;
auto int b = 3; // РАБОТАЕТ

ТОЛЬКО ДЛЯ *.C ФАЙЛОВ!!!
a++;
b++;
printf("%d %d\n", a, b);
}

void main() {
f(); // Вывод: 4 4 \n
f(); // ????
f(); // ????
}
auto и static (2)Что Вы увидите на экране?void f() {	static int a = 3;	auto int b =

Слайд 12register
Когда язык C был только изобретён, спецификатор register можно было использовать лишь

для локальных целых или символьных переменных, поскольку он заставлял компилятор

пытаться сохранить эту переменную в регистре центрального процессора вместо того, чтобы её просто разместить в памяти. В таком случае все ссылки на переменную работали исключительно быстро. С тех пор определение спецификатора расширилось. Теперь любую переменную можно определить как register и тем самым возложить заботу об оптимизации доступа к ней на компилятор. Для символов и целых это по прежнему означает их хранение в регистре процессора, но для других типов данных, это может означать, например, использование кеш-памяти. Следует иметь в виду, что использование спецификатора register — это всего лишь заявка, которая может быть и не удовлетворена. Компилятор волен её проигнорировать. Причина этого состоит в том, что только ограниченное число переменных можно оптимизировать ради ускорения обработки данных. При превышении этого предела компилятор будет просто игнорировать дальнейшие register-"заявки".
registerКогда язык C был только изобретён, спецификатор register можно было использовать лишь для локальных целых или символьных переменных, поскольку

Слайд 13register (2)
double get_average_even(int arr[NUM]) {

register int s = 0;
register int

cnt_even = 0;
register int i = 0;
while (i < NUM)

{
if (arr[i] % 2 == 0) {
s += arr[i];
cnt_even++;
}
i++;
}

return s / cnt_even;
}
register (2)double get_average_even(int arr[NUM]) {	register int s = 0;	register int cnt_even = 0;	register int i = 0;	while

Слайд 14extern
Если спецификатор extern размещается перед именем переменной, компилятор будет "знать", что переменная

имеет внешнюю привязку, т.е. что память для этой переменной выделена

где-то в другом месте программы. Внешняя "привязка" означает, что данный объект виден вне его собственного файла. По сути, спецификатор extern сообщает компилятору лишь тип переменной, но не выделяет для неё области памяти. Чаще всего спецификатор extern используеться в тех случаях, когда одни и те же глобальные переменные используются в двух или более файлах.

extern int cnt_call;
externЕсли спецификатор extern размещается перед именем переменной, компилятор будет

Слайд 15extern (2)
// Файл main.c

#define _CRT_SECURE_NO_WARNINGS

#include

extern int cnt_call;
void call();

void main()

{
printf("cnt_call = %d\n", cnt_call);
call();
printf("cnt_call = %d\n", cnt_call);
call();
printf("cnt_call = %d\n", cnt_call);
}

extern (2)// Файл main.c#define _CRT_SECURE_NO_WARNINGS#include extern int cnt_call;void call();void main() {	printf(

Слайд 16extern (3)
// Файл call.c

#define _CRT_SECURE_NO_WARNINGS

#include


int cnt_call = 10;

void call()

{
printf("call!!!\n");
cnt_call++;
}

extern (3)// Файл call.c#define _CRT_SECURE_NO_WARNINGS#include int cnt_call = 10;void call() {	printf(

Слайд 17Куда попадут переменные?

Куда попадут переменные?

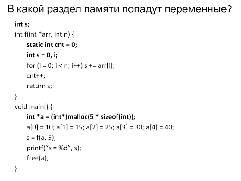
Слайд 18В какой раздел памяти попадут переменные?
int s;
int f(int *arr, int

n) {
static int cnt = 0;
int s = 0, i;
for

(i = 0; i < n; i++) s += arr[i];
cnt++;
return s;
}
void main() {
int *a = (int*)malloc(5 * sizeof(int));
a[0] = 10; a[1] = 15; a[2] = 25; a[3] = 30; a[4] = 40;
s = f(a, 5);
printf(“s = %d”, s);
free(a);
}
В какой раздел памяти попадут переменные?int s;int f(int *arr, int n) {	static int cnt = 0;	int s

Слайд 19Работа с динамической памятью

Работа с динамической памятью

Слайд 20Указатель void *
#include
void main() {
int a = 20;
int *

pa = &a;
void * p = pa;
int * p2 =

(int *)p;
printf("a = %d\n", a);
*pa = 25; // a = 25;
printf("a = %d\n", a);
// *p = 30;
*p2 = 30; // a = 30;
printf("a = %d\n", a);
}
Указатель void *#include void main() {	int a = 20;	int * pa = &a;	void * p = pa;	int

Слайд 21Выделение и освобождение динамической памяти
http://learnc.info/c/memory_allocation.html

Для выделения памяти на куче

в си используется функция malloc (memory allocation)

void * malloc(size_t

size);


После того, как мы поработали с памятью, необходимо освободить память функцией free.

void free(void * ptr);
Выделение и освобождение динамической памятиhttp://learnc.info/c/memory_allocation.html Для выделения памяти на куче в си используется функция malloc (memory allocation)

Слайд 22Задача: Обработка оценок по контрольной для произвольной группы
Задача:
Количество студентов в

группе задается перед началом обработки.
Нужно подсчитать среднее арифметическое оценки по

контрольной для группы. И отдельно вывести оценки ниже и выше средних с указанием индексов.

Пример ввода:
5
2 3 4 5 1

Вывод:
3
2(0) 1(4)
4(2) 5(3)
Задача: Обработка оценок по контрольной для произвольной группыЗадача:Количество студентов в группе задается перед началом обработки.Нужно подсчитать среднее

Слайд 23Задача (1)
#define _CRT_SECURE_NO_WARNINGS

#include

void main() {
int * a;
int n;
int i;
int

s;
double average;

printf("n=");
scanf("%d", &n);

a = (int *)malloc(n * sizeof(int));

Задача (1)#define _CRT_SECURE_NO_WARNINGS#include void main() {	int * a;	int n;	int i;	int s;	double average;	printf(

Слайд 24Задача (2)
printf("Please input %d numbers:", n);
i = 0;
while (i

n) {
scanf("%d", &a[i]);
i++;
}

s = 0;
i = 0;
while (i < n)

{
s += a[i];
i++;
}
average = s / (double)n;
printf("%4.1lf\n", average);
Задача (2)	printf(

Слайд 25Задача (3)
i = 0;
while (i < n) {
if (a[i]

average) {
printf("%d(%d) ", a[i], i);
}
i++;
}
printf("\n");
i = 0;
while (i < n)

{
if (a[i] > average) {
printf("%d(%d) ", a[i], i);
}
i++;
}
printf("\n");

Слайд 26Задача (4)

free(a);
}

Задача (4)	free(a);}

Слайд 27Домашнее задание
Изучить информацию по Выделению и освобождению динамической памяти: http://learnc.info/c/memory_allocation.html

Домашнее заданиеИзучить информацию по Выделению и освобождению динамической памяти: http://learnc.info/c/memory_allocation.html

Обратная связь

Если не удалось найти и скачать доклад-презентацию, Вы можете заказать его на нашем сайте. Мы постараемся найти нужный Вам материал и отправим по электронной почте. Не стесняйтесь обращаться к нам, если у вас возникли вопросы или пожелания:

Email: Нажмите что бы посмотреть 

Что такое TheSlide.ru?

Это сайт презентации, докладов, проектов в PowerPoint. Здесь удобно  хранить и делиться своими презентациями с другими пользователями.


Для правообладателей

Яндекс.Метрика