Разделы презентаций


Плоскость и прямая в пространстве

Содержание

Определение. Уравнением поверхности в пространстве называется такое уравнение между переменными которому удовлетворяют координаты всех точек данной поверхности и

Слайды и текст этой презентации

Слайд 1 Плоскость и прямая в пространстве

Плоскость и прямая в пространстве

Слайд 2 Определение. Уравнением поверхности в пространстве

называется такое уравнение между переменными

которому удовлетворяют координаты всех точек данной поверхности и не удовлетворяют координаты точек, не лежащих на этой поверхности.
Определение. Уравнением поверхности в пространстве     называется такое уравнение между переменными

Слайд 3 Назовем нормалью к плоскости вектор, перпендикулярный к этой

плоскости. Обозначают нормаль



Назовем нормалью к плоскости вектор, перпендикулярный к этой плоскости. Обозначают нормаль

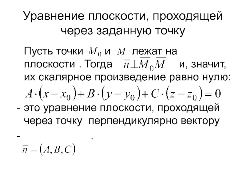
Слайд 4Уравнение плоскости, проходящей через заданную точку
Пусть точки

и лежат на плоскости .

Тогда и, значит, их скалярное произведение равно нулю:

это уравнение плоскости, проходящей через точку перпендикулярно вектору
.
Уравнение плоскости, проходящей через заданную точку  Пусть точки    и    лежат

Слайд 6 общее уравнение плоскости
Из предыдущего уравнения легко

получить общее уравнение плоскости

общее уравнение плоскости  Из предыдущего уравнения легко получить общее уравнение плоскости

Слайд 7Частные случаи общего уравнения
1.
плоскость проходит через начало координат.

2.
плоскость параллельна оси OX.
3.
плоскость параллельна плоскости XOY.
4.
Плоскость

проходит через ось OX.

5.
плоскость является плоскостью XOY.
Остальные случаи рассмотреть самостоятельно.
Частные случаи общего уравнения 1. плоскость проходит через начало координат. 2. плоскость параллельна оси OX. 3. плоскость

Слайд 8 Уравнение в отрезках
Перенесем свободный член

в правую часть уравнения и разделим на него все слагаемые






Введя соответствующие обозначения , имеем

.
Уравнение в отрезках Перенесем свободный член в правую часть уравнения и разделим на

Слайд 10Уравнение плоскости, проходящей через три точки


Пусть точки , ,
лежат на плоскости. Точка
- текущая точка плоскости.

П

Уравнение плоскости, проходящей через три точки

Слайд 11Запишем координаты векторов:





Эти векторы компланарны, т.к. лежат в


одной плоскости. Следовательно их смешанное

произведение равно нулю.
Получаем уравнение:
Запишем координаты векторов:  Эти векторы компланарны, т.к. лежат в   одной  плоскости. Следовательно

Слайд 12Уравнение плоскости, проходящей через три точки

Уравнение плоскости, проходящей через три точки

Слайд 13Взаимное расположение плоскостей

Взаимное расположение плоскостей

Слайд 14Угол между плоскостями
Даны две плоскости

и

:




Тогда:

Угол между плоскостями  Даны две плоскости      и

Слайд 15Условие перпендикулярности плоскостей
Если плоскости перпендикулярны друг к другу,

то соответственно перпендикулярны их нормальные векторы

Условие перпендикулярности  плоскостей  Если плоскости перпендикулярны друг к другу, то соответственно перпендикулярны их нормальные векторы

Слайд 16Условие параллельности плоскостей
Если плоскости параллельны друг к другу, то

соответственно параллельны их нормальные векторы:

Условие параллельности плоскостей  Если плоскости параллельны друг к другу, то соответственно параллельны их нормальные векторы:

Слайд 17Расстояние от точки

до плоскости

Расстояние от точки          до плоскости

Слайд 18Пример
Найти уравнение плоскости, проходящей через точки

.

Пример  Найти уравнение плоскости, проходящей через точки .

Слайд 19Решение
В уравнение плоскости, проходящей через три точки,

подставим координаты данных точек:



Раскладывая определитель по элементам

первой строки, имеем
.
Решение   В уравнение плоскости, проходящей через три точки, подставим координаты данных точек:   Раскладывая

Слайд 20Прямая в пространстве.

Прямая в пространстве.

Слайд 22Канонические уравнения прямой.

-направляющий вектор

прямой,

-точка прямой. Тогда
Канонические уравнения прямой.

Слайд 23Параметрические уравнения (вывести самостоятельно)

t-переменный параметр.

Параметрические уравнения (вывести самостоятельно) t-переменный параметр.

Слайд 24Уравнение прямой, проходящей через две точки
Точки

и
лежат

на прямой. Вывод уравнения сделать самостоятельно.
Уравнение прямой, проходящей через две точки Точки

Слайд 25Общее уравнение прямой
Прямая линия в пространстве определяется

как линия пересечения двух плоскостей

Общее уравнение прямой    Прямая линия в пространстве определяется как линия пересечения двух плоскостей

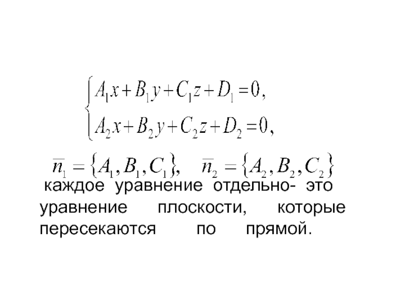
Слайд 26




каждое уравнение отдельно- это

уравнение плоскости, которые пересекаются

по прямой.
каждое уравнение отдельно- это    уравнение   плоскости,   которые

Слайд 27Пример
Записать канонические уравнения прямой, заданной общими уравнениями




Решение. Найдем точку на прямой. Пусть, например,

z = 0. Система примет вид




Пример   Записать канонические уравнения прямой, заданной общими уравнениями    Решение. Найдем точку на

Слайд 28 Сложив уравнения, получим

Тогда из

второго уравнения

Точка на прямой А(1; -2; 0).


Сложив уравнения, получим    Тогда из второго уравнения Точка на прямой А(1; -2; 0).

Слайд 29 Найдем направляющий вектор этой прямой:



Получим

канонические уравнения прямой

Найдем направляющий вектор этой прямой:   Получим канонические уравнения прямой

Слайд 30Взаимное расположение прямых в пространстве

Взаимное расположение прямых в пространстве

Слайд 31Угол между прямыми
Угол между прямыми равен углу между их

направляющими векторами

Угол между прямыми Угол между прямыми равен углу между их направляющими векторами

Слайд 32Параллельность прямых
Если то

Параллельность прямыхЕсли      то

Слайд 33Перпендикулярность прямых

Если

то

Перпендикулярность прямых  Если         то

Слайд 34Взаимное расположение прямой и плоскости

Взаимное расположение прямой и плоскости

Слайд 35Угол между прямой и плоскостью
φ

Угол между прямой и плоскостьюφ

Слайд 36 Углом между прямой и плоскостью
называется угол

между прямой и ее
ортогональной проекцией на плоскость

Углом между прямой и плоскостью  называется угол между прямой и ее  ортогональной проекцией

Слайд 37Угол между прямой и плоскостью

-нормаль плоскости П,
-направляющий вектор прямой .
Угол между прямой и плоскостью

Слайд 38Условие параллельности прямой и плоскости


Если

то

Условие параллельности  прямой и плоскостиЕсли         то

Слайд 39Условие перпендикулярности прямой и плоскости


Если

то

Условие перпендикулярности прямой и плоскостиЕсли         то

Слайд 40Точка пересечения прямой и плоскости
Пусть требуется найти точку

пересечения прямой

и плоскости
Запишем параметрические

уравнения прямой

и подставим выражения для х, у, z в уравнение плоскости.

Точка пересечения прямой и плоскости  Пусть требуется найти точку пересечения прямой   и плоскости

Слайд 41 Получим уравнение вида
относительно параметра t.

Выразив t из этого уравнения и подставив в параметрические уравнения

прямой, найдем координаты точки пересечения прямой и плоскости.
Получим уравнение вида  относительно параметра t. Выразив t из этого уравнения и подставив в

Слайд 42 Замечание. Если уравнение относительно t примет вид 0t

= 0 (то есть M = N = 0), то

любое действительное значение t будет его решением, значит, прямая и плоскость имеют множество общих точек, то есть прямая лежит в плоскости.
Замечание. Если уравнение относительно t примет вид 0t = 0 (то есть M = N

Слайд 43Пример
Найти точку пересечения прямой


и плоскости



ПримерНайти точку пересечения прямой и плоскости

Слайд 44Пример
Написать уравнение плоскости, проходящей через точки А(1;2;0) и

В(2;1;1) перпендикулярно заданной плоскости –х+у-1=0.
А
В
М

Пример  Написать уравнение плоскости, проходящей через точки А(1;2;0) и В(2;1;1) перпендикулярно заданной плоскости –х+у-1=0.АВМ

Слайд 45Пример
Показать, что прямая

лежит в плоскости

Решение.

Используем параметрические уравнения прямой






Пример Показать, что прямая лежит в плоскости   Решение. Используем параметрические уравнения прямой

Слайд 46 Подставим в уравнение плоскости: -


Получили равенство, верное при любых Следовательно, прямая лежит в плоскости.

Подставим в уравнение плоскости:  -  Получили равенство, верное при любых Следовательно, прямая лежит

Слайд 47Пример
Найти уравнение перпендикуляра к плоскости

,
проходящего через точку А(2;-1:3), и определить координаты основания этого перпендикуляра.

Пример  Найти уравнение перпендикуляра к плоскости

Обратная связь

Если не удалось найти и скачать доклад-презентацию, Вы можете заказать его на нашем сайте. Мы постараемся найти нужный Вам материал и отправим по электронной почте. Не стесняйтесь обращаться к нам, если у вас возникли вопросы или пожелания:

Email: Нажмите что бы посмотреть 

Что такое TheSlide.ru?

Это сайт презентации, докладов, проектов в PowerPoint. Здесь удобно  хранить и делиться своими презентациями с другими пользователями.


Для правообладателей

Яндекс.Метрика