Разделы презентаций


Поля коммутации

Содержание

Коммутационное поле Коммутационное поле (КП, SN – Switching Network) предназначено для коммутации любого канала входящего тракта с любым каналом исходящего тракта. Под коммутацией понимается любой вид переключения электрических цепей (замыкание,

Слайды и текст этой презентации

Слайд 1Цифровые системы распределения сообщений Лекция №2 «Поля коммутации» Салифов

Ильнур Илдарович

Цифровые системы распределения сообщений   Лекция №2   «Поля коммутации»   Салифов Ильнур Илдарович

Слайд 2Коммутационное поле
Коммутационное поле (КП, SN – Switching Network)

предназначено для коммутации любого канала входящего тракта с любым каналом

исходящего тракта.
Под коммутацией понимается любой вид переключения электрических цепей (замыкание, размыкание, переключение с одной цепи на другую).
Для реализации процесса коммутации применяются коммутационные приборы – это устройство, обеспечивающее замыкание, размыкание и переключение электрических цепей, подключенных к его входам и выходам, при поступлении управляющего сигнала.
Замыкание или размыкание электрической цепи в коммутационном приборе осуществляется коммутационным элементом, который в простейшем случае представляет собой один контакт на замыкание.
Коммутационное поле  Коммутационное поле (КП, SN – Switching Network) предназначено для коммутации любого канала входящего тракта

Слайд 3Элементная база систем коммутации
Цикл работы коммутационного прибора состоит

из трех фаз:
- фаза срабатывания (замыкания), длительность которой определяется временем

переключения прибора из нерабочего состояния в рабочее и зависит от конструктивных особенностей и схемы включения управляющих цепей;
- фаза удержания (активное состояние), длительность которой зависит от функций прибора;
- фаза выключения (отпускания), длительность которой определяется скоростью возврата прибора в нерабочее состояние и зависит от конструкции прибора и схемы включения управляющих цепей.




Элементная база систем коммутации  Цикл работы коммутационного прибора состоит из трех фаз:- фаза срабатывания (замыкания), длительность

Слайд 4Элементная база систем коммутации
Коммутационные приборы могут быть классифицированы

по следующим признакам:
1. По назначению:
- коммутация цепей управления (реле);

- коммутация трактов в поле (искатели, соединители различных типов).
2. По способу удержания точки коммутации в рабочем состоянии:
- механическое удержание;
- электрическое (магнитный поток создается током, протекающим по обмоткам прибора);
- магнитное (магнитный поток для удержания создается либо постоянным магнитом, либо за счет остаточной индукции сердечника или контактных пружин).
3. По структурным параметрам :
- число входов n;
- число выходов m;
- доступность D;
- число одновременно коммутируемых линий (проводность) р.
Производными от этих параметров являются общее число точек коммутации и коммутационных элементов, максимальное число одновременных соединений.




Элементная база систем коммутации  Коммутационные приборы могут быть классифицированы по следующим признакам:1. По назначению: - коммутация

Слайд 5Элементная база систем коммутации
3. По структурным параметрам (число входов n;

число выходов m; доступность D; число одновременно коммутируемых линий (проводность)

р):
Производными от этих параметров являются общее число точек коммутации и коммутационных элементов, максимальное число одновременных соединений.

- коммутационные приборы типа реле (1×1):







- коммутационные приборы типа искателей (1×m):







Элементная база систем коммутации3. По структурным параметрам (число входов n; число выходов m; доступность D; число одновременно

Слайд 6Элементная база систем коммутации
- коммутационные приборы типа соединителей (n×m):








- коммутационные приборы типа многократных соединителей n(1×m):








Элементная база систем коммутации - коммутационные приборы типа соединителей (n×m): - коммутационные приборы типа многократных соединителей n(1×m):

Слайд 7Элементная база систем коммутации
4. По временным параметрам :
- время

срабатывания (tср) – интервал времени между подключением питания к управляющим

входам и переключением всех коммутационных элементов в рабочее состояние;
- время отпускания (tотп) – интервал времени между подачей команды на отключение и возвратом всех коммутационных элементов в нерабочее состояние.




Элементная база систем коммутации4. По временным параметрам : - время срабатывания (tср) – интервал времени между подключением

Слайд 8Векторное представление канала
В настоящее время базовыми координатами, по которым разделяются

цифровые каналы, являются время и пространство. Это связано с тем,

что группообразование каналов осуществляется на основе временного разделения. Учитывая, что временные каналы образуются в пространственно-разнесенных трактах, цифровая коммутация принципиально должна реализовать два типа преобразования: изменение временной и пространственной координат канала.

Реализация каждого типа преобразования осуществляется в отдельном функционально-ориентирванном модуле:
цифровой коммутации каналов в пространстве;
цифровой коммутации каналов во времени;
гибридной коммутации цифровых каналов.

Создание всего цифрового коммутационного поля осуществляется путем объединения соответствующих коммутационных модулей. На практике чисто временной коммутации не применяют.

Векторное представление каналаВ настоящее время базовыми координатами, по которым разделяются цифровые каналы, являются время и пространство. Это

Слайд 9Векторное представление канала
Для описания процессов цифровой коммутации используется математическая модель

цифрового канала.

В цифровой системе коммутации каждый сигнал Sgi передается по

каналу Ki, принадлежащему определенному тракту R с номером k.

где n – количество каналов, организованных
в одном тракте,

где N – число трактов.

Местонахождение каждого цифрового канала Ki в коммутационном поле определяется двумя координатами:
ti – временной интервал – номер временного интервала, закрепленного за Ki;
Sk – пространственная координата – номер тракта, в котором организован данный канал.



Векторное представление каналаДля описания процессов цифровой коммутации используется математическая модель цифрового канала.В цифровой системе коммутации каждый сигнал

Слайд 10Векторное представление канала
Таким образом, имеем векторное
представление канала Ki(Sk, ti)


в ортогональной системе
координат S, t.







Коммутация цифровых каналов – процесс

образования соединительного тракта, в простейшем случае, между двумя цифровыми каналами:
В ортогональной системе координат процесс коммутации может быть представлен в виде двух классов процессов:
Ys – преобразование пространственной координаты или
пространственная коммутация;
Yt – преобразование временной координаты или
временная коммутация.



Векторное представление каналаТаким образом, имеем векторное представление канала Ki(Sk, ti) в ортогональной системе координат S, t.Коммутация цифровых

Слайд 11Векторное представление канала
Последовательность процессов преобразования каждой координаты, а также число

этапов преобразования каждого вида может быть различной, но каждой из

них соответствует своя структура поля:

П - В (S - T) → L1 = {Ys, Yt} - пространство-время;

В - П (T - S) → L2 = {Yt, Ys} - время - пространство;

В - П - В (T - S - T) → L3 - время - пространство-время;

П - В - П - В (S - T - S - T - S) → L4.


S (space) – пространство
T (time) – время



Векторное представление каналаПоследовательность процессов преобразования каждой координаты, а также число этапов преобразования каждого вида может быть различной,

Слайд 12Модуль пространственной коммутации
Математическое описание процесса коммутации двух каналов в модуле

пространственной коммутации:


В силу ортогональности S, T имеет смысл при ti

= tj.

Векторное представление такого преобразования:









Т.о. пространственная коммутация – это коммутация одноименных каналов различных трактов.
Иначе говоря, пространственная коммутация канала Ki∈R(Sk), и канала Kj∈R(Sm), сводится к коммутации трактов во временном интервале ti.



Модуль пространственной коммутацииМатематическое описание процесса коммутации двух каналов в модуле пространственной коммутации:В силу ортогональности S, T имеет

Слайд 13Модуль пространственной коммутации
Функциональное описание процесса коммутации в модуле пространственной коммутации

N×M.




Имеем Nвх входящих трактов и Мисх исходящих трактов, в каждом

из которых n каналов.
Если
Xi - логическую переменная входящего тракта;
Zj - логическую переменная входящего тракта;
aij - обобщенная переменная управления, определяющая обобщенный адрес коммутируемых трактов.
Тогда


Если модуль полнодоступный, то его функционально можно описать множеством логических уравнений:


На основании этого множества синтезируются различные структуры МПК.







Модуль пространственной коммутацииФункциональное описание процесса коммутации в модуле пространственной коммутации N×M.Имеем Nвх входящих трактов и Мисх исходящих

Слайд 15Модуль пространственной коммутации
Cигнал на входе этой матрицы в каждый момент

времени определяется только значением входного сигнала и управляющего сигнала и

не зависит от того, что было на этих входах в предыдущий момент. Следовательно, матрица представляет собой комбинационный автомат с N информационными входами, М информационными выходами и N×M точками коммутации, работа которых определяется управляющей частью.



Модуль пространственной коммутацииCигнал на входе этой матрицы в каждый момент времени определяется только значением входного сигнала и

Слайд 16Модуль пространственной коммутации
Комбинационная часть S-ступени может быть реализована различными способами:
на

электронных ключах.
на интегральных схемах средней степени интеграции.
мультиплексорах и демультиплексорах.


Модуль пространственной коммутацииКомбинационная часть S-ступени может быть реализована различными способами:на электронных ключах. на интегральных схемах средней степени

Слайд 17Модуль пространственной коммутации


Модуль пространственной коммутации

Слайд 18Синтез МПК


Если модуль полнодоступный, то его функционально можно описать множеством

логических уравнений:



Или









На основании этого множества синтезируются различные структуры МПК двумя

методами:
- методом декомпозиции по выходам;
- методом декомпозиции по входам.



Синтез МПКЕсли модуль полнодоступный, то его функционально можно описать множеством логических уравнений:ИлиНа основании этого множества синтезируются различные

Слайд 19Синтез МПК методом декомпозиции по выходам


Из множества G выбираются функции

Zj, имеющие одноименные индексы j. В результате из множества G

выделяется подмножество Gj, являющееся строчкой общей матрицы.



Каждое подмножество Gj определяет субмодуль с N входящими трактами и одним исходящим.
Подмножество Gj определяет компоненты обобщенной функции, соответствующей исходящему тракту



Это справедливо для любого тракта, поэтому модуль можно описать системой:



Переменная aij при декомпозиции по выходам выступает как адрес входа (входящего тракта).






Синтез МПК  методом декомпозиции по выходамИз множества G выбираются функции Zj, имеющие одноименные индексы j. В

Слайд 20Синтез МПК методом декомпозиции по выходам


Переменная aij является совокупностью адресных

переменных кодирования, количество которых зависит от технологических особенностей реализации управления

коммутационным полем.

При кодировании адреса aij возможны два подхода:
- общее кодирование по всему множеству N×M;
- раздельное с ограничением, которое и получило распространение.

При последнем методе количество переменных кодирования, входящих в адрес (длина адреса), определяется из выражения:






Синтез МПК  методом декомпозиции по выходамПеременная aij является совокупностью адресных переменных кодирования, количество которых зависит от

Слайд 21Синтез МПК методом декомпозиции по выходам


Структурный эквивалент МПК строится в

соответствии с системой Z*j.



Функция Z*j каждого тракта реализуется своим субмодулем

(СМПК), поэтому их количество равно числу исходящих трактов.





Синтез МПК  методом декомпозиции по выходамСтруктурный эквивалент МПК строится в соответствии с системой Z*j.Функция Z*j каждого

Слайд 22Синтез МПК методом декомпозиции по выходам


Реализация МПК при декомпозиции по

выходам наиболее эффективна при использовании мультиплексоров – избирательных схем типа

(n×1), осуществляющих коммутацию различных входных сигналов на один выход в соответствии с поступающим адресом числу исходящих трактов.

Мультиплексор в общем случае реализует функцию типа:


fi(a) - функция адреса i-ого входа - представляет собой конъюнкцию адресных переменных кодирования, дополняемую переменной Si стробирования (управления в определенном временном интервале).
Количество адресных переменных определяется по длине адреса, которая, в свою очередь, зависит от количества входов мультиплексора.








Синтез МПК  методом декомпозиции по выходамРеализация МПК при декомпозиции по выходам наиболее эффективна при использовании мультиплексоров

Слайд 23Синтез МПК методом декомпозиции по выходам


Например, мультиплексор К15БКП1 16х1.




Длина адреса











Синтез МПК  методом декомпозиции по выходамНапример, мультиплексор К15БКП1 16х1.Длина адреса

Слайд 24Синтез МПК методом декомпозиции по входам


Из множества G выбираются функции

Zj, имеющие одноименные индексы i. В результате из множества G

выделяется подмножество Gi, являющееся строчкой общей матрицы.



Каждое подмножество Gi определяет субмодуль с одним входом и M выходами.
Подмножество Gi определяет компоненты обобщенной функции, соответствующей исходящему тракту



Это справедливо для любого тракта, поэтому модуль можно описать системой уравнений:


Переменная aij при декомпозиции по входам выступает как адрес выхода (исходящего тракта).









Синтез МПК  методом декомпозиции по входамИз множества G выбираются функции Zj, имеющие одноименные индексы i. В

Слайд 25Синтез МПК методом декомпозиции по входам


Структурный эквивалент МПК строится в

соответствии с системой Zi *.



Функция Z*I каждого тракта реализуется одним

субмодулем (СМПК), поэтому их количество равно числу входящих трактов.





Синтез МПК  методом декомпозиции по входамСтруктурный эквивалент МПК строится в соответствии с системой Zi *.Функция Z*I

Слайд 26Синтез МПК методом декомпозиции по входам


Реализация МПК при декомпозиции по

входам наиболее эффективна при использовании демультиплексоров – избирательных схем типа

(1×m), осуществляющих коммутацию различных входных сигналов на один выход в соответствии с поступающим адресом числу исходящих трактов.

Мультиплексор в общем случае реализует функцию типа:


fj(a) - функция адреса j-ого входа - представляет собой дизъюнкцию адресных переменных кодирования, дополняемую переменной Si стробирования (управления в определенном временном интервале).
Количество адресных переменных определяется по длине адреса, которая, в свою очередь, зависит от количества выходов мультиплексора.










Синтез МПК  методом декомпозиции по входамРеализация МПК при декомпозиции по входам наиболее эффективна при использовании демультиплексоров

Слайд 27Двухкаскадные структуры МПК


Если каждая функция Zj реализуется одним субмодулем МПК,

то схема называется однокаскадной (однозвенной). Это возможно, если число трактов

не превышает количества входов мультиплексора (входящих трактов) или числа выходов демультиплексора (исходящих трактов).

Если эти условия не соблюдаются, то выполняется многокаскадная декомпозиция множества G.

В результате получают функциональное описание многокаскадной структуры, в соответствии с которым эта структура синтезируется с использованием определенной элементной базы.

Пример двухкаскадного МПК 128х128:






Реализуется на мультиплексорах 8х1 (зв. А) и 16х1 (зв. В).
Связность в блоке f =1.












Двухкаскадные структуры МПКЕсли каждая функция Zj реализуется одним субмодулем МПК, то схема называется однокаскадной (однозвенной). Это возможно,

Слайд 28Двухкаскадные структуры МПК


Звено А:
Реализуется на MS8х1, декомпозиция по выходам.



Из MS8х1

синтезируются МПК звена А с параметрами (8х16).













Таких МПК на звене

А:













Двухкаскадные структуры МПКЗвено А:Реализуется на MS8х1, декомпозиция по выходам.Из MS8х1 синтезируются МПК звена А с параметрами (8х16).Таких

Слайд 29Двухкаскадные структуры МПК


Звено А (продолжение):
Обобщенная функция исходящего тракта звена А

для одного МПК:



Длина адреса входа:

Система уравнений МПК:


Система уравнений

всего звена А:


Длина адреса:



















Двухкаскадные структуры МПКЗвено А (продолжение):Обобщенная функция исходящего тракта звена А для одного МПК: Длина адреса входа: Система

Слайд 30Двухкаскадные структуры МПК


Звено В:
Реализуется на MS16х1, декомпозиция по выходам.



Из MS16х1

синтезируются МПК звена В с параметрами (16х8).













Таких МПК на звене

В:














Двухкаскадные структуры МПКЗвено В:Реализуется на MS16х1, декомпозиция по выходам.Из MS16х1 синтезируются МПК звена В с параметрами (16х8).Таких

Слайд 31Двухкаскадные структуры МПК


Звено В (продолжение):
Обобщенная функция исходящего тракта звена В

для одного МПК:



Длина адреса входа:

Система уравнений МПК:


Система уравнений

всего звена В:


Длина адреса:


























Двухкаскадные структуры МПКЗвено В (продолжение):Обобщенная функция исходящего тракта звена В для одного МПК: Длина адреса входа: Система

Слайд 32Двухкаскадные структуры МПК


Структурная схема двухкаскадной структуры:


















Связность:


























Двухкаскадные структуры МПКСтруктурная схема двухкаскадной структуры:Связность:

Слайд 33Принцип управления МПК


Для управления МПК используется адресная управляющая память (АЗУ),

в которой каждый массив закреплен за одним МПК.


где БА

– базовый адрес
MS - мультиплексор












Принцип управления МПКДля управления МПК используется адресная управляющая память (АЗУ), в которой каждый массив закреплен за одним

Слайд 34Принцип управления МПК


Пример:
Пространственная коммутация вида

в интервале t2.

Для мультиплексора адрес коммутации определяется по номеру входящего тракта:





Управляющее устройство, произведя выбор временных каналов, заполняет ячейки адресных ЗУ. Запись адресов управления производится в ациклическом режиме:

Число строк (ячеек) управляющей памяти для МПК может быть определено из выражения:

где 32 – объем одного массива;
КА, КВ – соответственно количество МПК звеньев А и В (количество
массивов в АЗУ).















Принцип управления МПКПример:Пространственная коммутация вида

Слайд 35Принцип управления МПК


Пример (продолжение):
Базовый адрес массива МПК звена А:

где

НА – начальный адрес области ОЗУ, отведенной под АЗУ,

20 – объем массива в шестнадцатеричной системе (2016=3210),
КiA – номер МПК звена А (определяется по номеру входящего тракта).

Базовый адрес массива МПК звена В:

где НА – начальный адрес области ОЗУ, отведенной под АЗУ,
20 – объем массива в шестнадцатеричной системе (2016=3210),
КjВ – номер МПК звена В (определяется по номеру исходящего тракта).

Адрес ячейки в массиве АЗУ звена А:

где ni – номер канала приема.

Адрес ячейки в массиве АЗУ звена В:

где nj – номер канала передачи.




















Принцип управления МПКПример (продолжение):Базовый адрес массива МПК звена А: где НА – начальный адрес области ОЗУ, отведенной

Слайд 36Модуль временной коммутации
Модуль, осуществляющий функцию временной коммутации цифрового сигнала (преобразование

его временной координаты), называется временной ступенью коммутации или Т-ступенью (от

англ. time – время).

Временная коммутация состоит в обеспечении возможности передачи информации, поступающей в одном временном интервале ti, в течение другого интервала tj. Поскольку моменты приема и передачи информации разнесены во времени, то процесс коммутации включает хранение информации в течение времени .

Согласно принципам цифровой передачи и недопустимости потери информации это время не должно превышать длительности одного цикла


Модуль временной коммутацииМодуль, осуществляющий функцию временной коммутации цифрового сигнала (преобразование его временной координаты), называется временной ступенью коммутации

Слайд 37Модуль временной коммутации
Математическое описание процесса коммутации двух каналов в модуле

пространственной коммутации:


В силу ортогональности S, T имеет смысл при Sk

= Sm.

Векторное представление такого преобразования:









Т.о. временная коммутация – это коммутация разноименных каналов одного тракта.
Иначе говоря, временная коммутация канала Ki∈R(Sk), и канала Kj∈R(Sm), сводится к коммутации каналов в тракте Sk.





Модуль временной коммутацииМатематическое описание процесса коммутации двух каналов в модуле пространственной коммутации:В силу ортогональности S, T имеет

Слайд 38Модуль временной коммутации











Модуль временной коммутации имеет два вида запоминающих устройств:


информационное запоминающее устройство (ИЗУ), которое предназначено для записи/считывания кодовых слов

коммутируемых канальных интервалов.
адресное запоминающее устройство (АЗУ), которое содержит адреса записи/считывания для ячеек ИЗУ.

Эти адреса записываются в АЗУ из управляющих устройств систем коммутации.







Модуль временной коммутацииМодуль временной коммутации имеет два вида запоминающих устройств: информационное запоминающее устройство (ИЗУ), которое предназначено для

Слайд 39Модуль временной коммутации
ИЗУ Т-ступени работают в режиме

«последовательная запись/произвольное считывание»: последовательная запись кодовых слов в информационное ЗУ

по сигналам специально организованного коммутатора адресов (КА) ячеек ИЗУ и произвольное считывание из информационного ЗУ по адресам, получаемым либо из адресного ЗУ, либо из управляющего устройства.
В этом случае определенные ячейки памяти закрепляются за соответствующими каналами входящей ИКМ линии. Информация каждого входящего временного интервала запоминается в последовательных ячейках памяти, что обеспечивается увеличением на единицу содержимого счетчика коммутатора адресов на каждом временном интервале.

АЗУ Т-ступени работают в режиме «произвольная запись/ последовательное считывание»: произвольная запись кодовых слов в информационное ЗУ по адресам, получаемым из управляющего устройства и последовательное считывание из адресного ЗУ по сигналам специально организованного коммутатора адресов (КА) ячеек АЗУ.
В этом случае определенные ячейки памяти закрепляются за соответствующими каналами исходящей ИКМ линии. Информация каждого исходящего временного интервала запоминается в последовательных ячейках памяти, что обеспечивается увеличением на единицу содержимого счетчика коммутатора адресов на каждом временном интервале.







Модуль временной коммутации   ИЗУ Т-ступени работают в режиме «последовательная запись/произвольное считывание»: последовательная запись кодовых слов

Слайд 40Модуль временной коммутации
ЗУ реализуются на микросхемах полупроводниковых ОЗУ с произвольным

доступом.


Модуль временной коммутацииЗУ реализуются на микросхемах полупроводниковых ОЗУ с произвольным доступом.

Слайд 41Модуль временной коммутации


Модуль временной коммутации

Слайд 42Модуль временной коммутации


Объем информационного ЗУ:

VИЗУ = N × n,

где N

– число входящих трактов,
n – число каналов в тракте приема.

Адрес

ячейки ИЗУ соответствует порядковому номеру канала приема.


Объем адресного ЗУ:

VАЗУ = M × m,

где M – число исходящих трактов,
m – число каналов в тракте передачи.

Адрес ячейки АЗУ соответствует порядковому номеру канала передачи.
Для трактов ИКМ n = m =32
Модуль временной коммутацииОбъем информационного ЗУ:VИЗУ = N × n,где 	N – число входящих трактов,	n – число каналов

Слайд 43Ступень пространственно-временной коммутации


Ступень пространственно-временной коммутации (S/T-ступень) организует запись кодовых слов

в информационное ЗУ, поступающих из каналов трактов ИКМ, в соответствующие

входящим (для ИЗУ) и исходящим (для АЗУ) трактам массивы памяти.









На практике временной коммутации, а соответственно модулей, реализующих функцию только временной коммутации цифровых каналов, никогда не применяют. Поэтому в дальнейшем, говоря о МВК, будет иметься в виду модуль, реализующий функцию пространственно-временной коммутации.
Ступень пространственно-временной коммутацииСтупень пространственно-временной коммутации (S/T-ступень) организует запись кодовых слов в информационное ЗУ, поступающих из каналов трактов

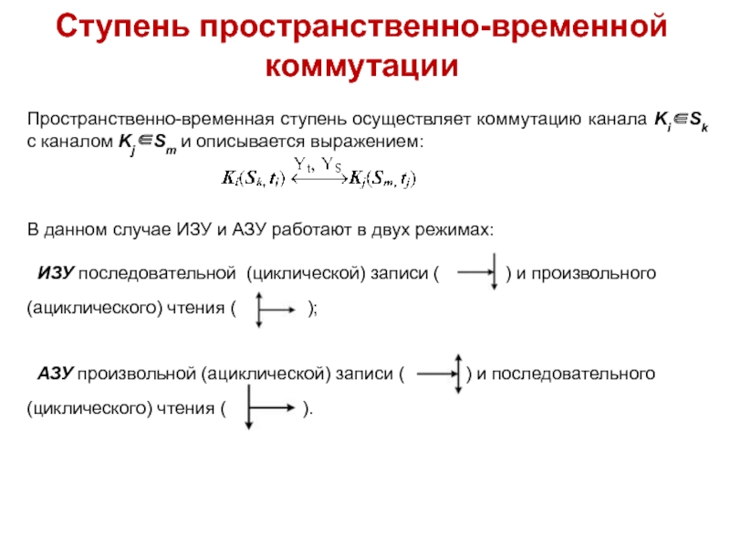
Слайд 44Ступень пространственно-временной коммутации


Пространственно-временная ступень осуществляет коммутацию канала Ki∈Sk с каналом

Kj∈Sm и описывается выражением:



В данном случае ИЗУ и АЗУ

работают в двух режимах:

ИЗУ последовательной (циклической) записи ( ) и произвольного

(ациклического) чтения ( );


АЗУ произвольной (ациклической) записи ( ) и последовательного

(циклического) чтения ( ).


Ступень пространственно-временной коммутацииПространственно-временная ступень осуществляет коммутацию канала Ki∈Sk с каналом Kj∈Sm и описывается выражением: В данном случае

Слайд 45Ступень пространственно-временной коммутации


Пример: МВК 32х32.

ИЗУ:
VИЗУ = 1024 ячейки,
(N=32, n=32)

Длина адреса:


Разрядность

ячеек:
КИЗУ=8


АЗУ
VАЗУ = 1024 ячейки,
(M=32, m=32)
Длина адреса:


Разрядность ячеек:
КАЗУ=10



Ступень пространственно-временной коммутацииПример: МВК 32х32.ИЗУ:VИЗУ = 1024 ячейки,(N=32, n=32)Длина адреса:Разрядность ячеек:КИЗУ=8АЗУVАЗУ = 1024 ячейки,(M=32, m=32)Длина адреса:Разрядность ячеек:КАЗУ=10

Слайд 46Ступень пространственно-временной коммутации


Адреса ячеек ИЗУ и АЗУ, задействованные в коммутации

каналов и представленные в шестнадцатеричной системе, определяются из выражений:






В рассмотренном

примере показаны номера и содержимое ячеек,

задействованных в коммутации

Адрес ИЗУ:


Адрес АЗУ:






Ступень пространственно-временной коммутацииАдреса ячеек ИЗУ и АЗУ, задействованные в коммутации каналов и представленные в шестнадцатеричной системе, определяются

Слайд 47Ступень пространственно-временной коммутации


Работа блока временной коммутации заключается в

циклической записи всех информационных слов в порядке их поступления (т.е.

в порядке следования каналов) и в считывании этих слов во временном интервале, заданном управляющей программой с помощью адресной памяти.

УУ после выбора исходящего канала для дальнейшего установления соединения в режиме ( ) заносит в ячейку АЗУ исходящего канала адрес ячейки ИЗУ входящего канала, с которым производится коммутация.

Ячейки ИЗУ заполняются информацией входящих каналов в режиме ( ). Ячейки АЗУ «просматриваются» УУ в режиме ( ). Если при обращении к ячейке АЗУ в ней обнаруживается адрес, то по нему происходит обращение к ИЗУ и содержимое ячейки ИЗУ выставляется в исходящую линию. Т.о. информация входящего канала выставляется в нужный исходящий канал. Перенос информации из канала приема в канал передачи производится циклически до тех пор, пока из ячейки АЗУ исходящего канала не будет стерт адрес ячейки ИЗУ входящего канала.

Для уменьшения времени задержки сигнала в МВК такты записи и считывания чередуются.






Ступень пространственно-временной коммутации  Работа блока временной коммутации заключается в циклической записи всех информационных слов в порядке

Слайд 48Требования к быстродействию МВК


Одним из основных требований к

микросхемам ОЗУ, на которых строятся МВК, является время обращения к

памяти, определяющее частоту работы ЗУ. Реализация процесса временной коммутации требует двух обращений к памяти в течение одного временного интервала для каждого входящего и исходящего канала. Тогда время обращения к ЗУ (длительность цикла памяти):



где Тц – длительность цикла;
n – количество каналов в цикле.
Если известен тип микросхем ОЗУ, то можно определить количество каналов, обслуживаемых при заданном быстродействии ЗУ:




где τ – время обращения к ЗУ.








Требования к быстродействию МВК  Одним из основных требований к микросхемам ОЗУ, на которых строятся МВК, является

Слайд 49Способы повышения быстродействия МВК


Для повышения быстродействия МВК могут

применяться следующие структурные методы:

1. Метод двойной памяти;

2. Увеличение скорости передачи;

3.

Переход от последовательного кода к параллельному.








1. Метод двойной памяти:

МВК состоит из двух идентичных ИЗУ. Моменты записи и считывания в каждом ИЗУ разносятся во времени так, что во время записи в одно ИЗУ из другого производится считывание.
Для исключения потери информации скорость переключения сигнала з/с должна быть не менее частоты следования цикла:


Способы повышения быстродействия МВК  Для повышения быстродействия МВК могут применяться следующие структурные методы:1. Метод двойной памяти;2.

Слайд 50Способы повышения быстродействия МВК









Метод двойной памяти:

Достоинства:
- достаточно простая реализация

МВК;
- скорость работы МВК примерно
равна скорости цифрового потока.

Недостатки:

- необходимость дополнительной
синхронизации, т. к. МВК поставлен
в жесткие временные рамки;
- удвоенные аппаратные затраты.
Способы повышения быстродействия МВКМетод двойной памяти:Достоинства: - достаточно простая реализация МВК; - скорость работы МВК примерно равна

Слайд 51Способы повышения быстродействия МВК









Метод двойной памяти:
Во время цикла

Тi производится запись речевых слов, поступающих из входящего ИКМ тракта,

в ИЗУ1 и считывание речевых слов, поступивших в цикле Ti-1, из
ИЗУ2.
Во время
цикла Тi+1
производится
запись речевых
слов,
поступающих
из входящего
ИКМ тракта,
в ИЗУ2 и
считывание
речевых слов,
поступивших
в цикле Ti,
из ИЗУ1.
Способы повышения быстродействия МВКМетод двойной памяти:  Во время цикла Тi производится запись речевых слов, поступающих из

Слайд 52Способы повышения быстродействия МВК









2. Увеличение скорости передачи (сверхуплотнение):

При

данном способе скорость внутренних трактов увеличивается в четыре раза по

сравнению с внешними трактами. Например, при входящем потоке ИКМ-30 скорость внутреннего тракта будет равно 8,912 Мбит/с.

При увеличении скорости передачи в 4 раза за время одного канала Кi (3,9 мкс) можно передать 4 восьмиразрядных слова,
т. е. один тракт позволяет организовать 32*4=128 временных каналов.

Способы повышения быстродействия МВК2. Увеличение скорости передачи (сверхуплотнение):  При данном способе скорость внутренних трактов увеличивается в

Слайд 53Способы повышения быстродействия МВК









3. Переход от последовательного кода к параллельному:

При данном методе последовательно-параллельный преобразователь

S – P преобразуют последовательный код, поступающий из входящих трактов ИКМ в параллельный, который далее передается к коммутационному полю.
На выходе коммутационного поля осуществляется обратное преобразование P – S.

Способы повышения быстродействия МВК3. Переход от последовательного кода к параллельному:  При данном методе последовательно-параллельный преобразователь

Слайд 54Способы повышения быстродействия МВК









3. Переход от
последовательного
кода к параллельному:

Пример преобразования
второго канального
интервала трактов
с 0-го по

7-й
стандартного потока
ИКМ-30 в поток из восьми
трактов для МВК 8×8.
Способы повышения быстродействия МВК3. Переход от последовательного кода к параллельному:  Пример преобразования второго канального интервала трактов

Слайд 55Поле коммутации АТС DX-200









DX-200 - система разработана

и выпускается финской фирмой NOKIA. Имеет две модификации:
- DX-210 –

станция малой емкости до 3500 абонентов. Используется на СТС.
DX-220 – станция большой емкости до 39000 абонентов. Используется на ГТС.

Состоит из четырех функционально
самостоятельных блоков:
ступени абонентского искания (SSW);
ступени группового искания (GSW);
блока подключения соединительных
линий (ET);
ЭВМ технической эксплуатации (OMC).

Коммутация всегда четырехпроводная,
т.е. оба направления передачи
коммутируются отдельно.
Поле коммутации АТС DX-200   DX-200 - система разработана и выпускается финской фирмой NOKIA. Имеет две

Слайд 56Поле коммутации АТС DX-200








Абонентский модуль (SUB) производит

концентрацию абонентских линий в потоки ИКМ и направляет в сторону

ступени абонентского искания (SSW). Модуль SUB может быть как местным, так и удаленным.

Ступень абонентского искания (SSW) представляет собой одноступенчатую неполнодоступную (т.к. интенсивность нагрузки между абонентами в пределах одной ступени крайне мала) систему с временным разделением каналов (S/T) и максимальной емкостью 96 ИКМ линий (3 МВК емкостью 3072 временных канала). Реализует функцию свободного искания пути коммутации от абонентского модуля (SUB) к ступени группового искания (GSW).

Поле коммутации АТС DX-200   Абонентский модуль (SUB) производит концентрацию абонентских линий в потоки ИКМ и

Слайд 57Поле коммутации АТС DX-200









Ступень группового искания (GSW)

представляет собой одноступенчатую полнодоступную систему с временным разделением каналов (S/T)

и максимальной емкостью 256 ИКМ линий (8 МВК емкостью 8192 временных канала). Реализует функцию коммутации необходимых временных каналов без специального поиска путей.

Каждая из двух ступеней строится на базе типовых модулей МВК, обеспечивающих коммутацию 32х32 ИКМ линий (1024 временных канала приема и 1024 временных канала передачи). Посредством таких МВК осуществляется наращивание емкости КП.

Работой каждого МВК (32х32) управляет свой Маркер (М), который определяет коммутируемые временные каналы, подает соответствующие команды управления для установления или разъединение точек коммутации, а также контролирует текущие состояния МВК.
Маркер состоит из трех блоков:
Интерфейс управления записывает
в управляющее ЗУ информацию
о требуемых коммутациях, считывает
содержимое ЗУ и генерирует необходимые
тактовые сигналы.
Поле коммутации АТС DX-200   Ступень группового искания (GSW) представляет собой одноступенчатую полнодоступную систему с временным

Слайд 58Поле коммутации АТС DX-200









Функционально любая из ступеней

разбивается на 6 модулей:

Поле коммутации АТС DX-200   Функционально любая из ступеней разбивается на 6 модулей:

Слайд 59Поле коммутации АТС DX-200









В состав КП входят:

64 информационных ЗУ (информационная память) по 1024 ячейки в каждом,

ячейки 8-ми разрядные; 8 адресных ЗУ (управляющая память) по 1024 ячейки в каждом, ячейки 13-ти разрядные (10 разрядов – адрес ИП, 3 – номер ИП в строке).
ИП построена на массивах, фиксирующих информацию, поступающую по каналу приема. 64 ИП образуют матрицу 8×8, в которой каждый столбец закреплен за группой каналов приема, а каждая строка за группой каналов передачи.
Поле коммутации АТС DX-200   В состав КП входят: 64 информационных ЗУ (информационная память) по 1024

Слайд 60Поле коммутации DX-200 (ГИ на 8192 канала)









Поле коммутации DX-200 (ГИ на 8192 канала)

Слайд 61Поле коммутации АТС MT-20/25









Емкость АТСЭ MT-20/25 может

изменяться от 768
до 64000 номеров.

Состоит из пяти

основных
функциональных блоков:
согласующее оборудование
для подключения
аналоговых линий (UAD);
оборудование
сигнализации (USI);
коммутационное
поле (UCX);
устройство
управления (UCD);
промежуточное
оборудование.

MT-20/25 - система разработана фирмой Telephon Tomson (Франция). Используется на нерайонированных и районированных ГТС.

Поле коммутации АТС MT-20/25   Емкость АТСЭ MT-20/25 может изменяться от 768до 64000 номеров.

Слайд 62Поле коммутации АТС MT-20/25









Согласующее оборудование для подключения

аналоговых линий (UAD) производит концентрацию до 763 абонентских линий в

2-6 ИКМ линии и направляет в сторону коммутационного поля (UCX). Модуль UAD может быть как местным, так и удаленным (до 0,5 км.).

Коммутационное поле (UCX) представляет собой однонаправленную полнодоступную систему с единством стыков для включения входящих и исходящих цифровых линий и с двумя вариантами структуры:
время – время (В-В) с максимальной емкостью 512 ИКМ линий (480 – для передачи разговорных сигналов, 32 – для передачи сигнализации);
время – пространство – время (В-П-В) с максимальной емкостью 2048 ИКМ линий (1920 – для передачи разговорных сигналов, 128 – для передачи сигнализации).

Коммутационное поле реализует функцию коммутации не только разговорных сигналов, но и сигналов управления. Для повышения надежности имеет две ветви (В0 и В1).


Поле коммутации АТС MT-20/25   Согласующее оборудование для подключения аналоговых линий (UAD) производит концентрацию до 763

Слайд 63Поле коммутации АТС MT-20/25









Структура коммутационного поля “время-время“:
состоит из коммутаторов приема

(CTR) и передачи (CTE)

Поле коммутации АТС MT-20/25Структура коммутационного поля “время-время“:состоит из коммутаторов приема (CTR) и передачи (CTE)

Слайд 64Поле коммутации АТС MT-20/25









Структура коммутационного поля “время-пространство-время“:
состоит из коммутаторов приема

(CTR) и передачи (CTE), а также из пространственных коммутаторов (SG)

Поле коммутации АТС MT-20/25Структура коммутационного поля “время-пространство-время“:состоит из коммутаторов приема (CTR) и передачи (CTE), а также из

Слайд 65Поле коммутации АТС MT-20/25









Функционально коммутационное поле состоит из трех

ключевых элементов:
- согласующего устройства (TR);
- блока временных коммутаторов

(GT);
- блока пространственных коммутаторов (SG).
Поле коммутации АТС MT-20/25 Функционально коммутационное поле состоит из трех ключевых элементов: - согласующего устройства (TR); -

Слайд 66Поле коммутации АТС MT-20/25







За коммутационным оборудованием закрепляются два

управляющих устройства: РРМ и РРС.
PPM – маркеры, обеспечивающие

проключение
трактов в поле. Каждый из PPM имеет доступ ко
всем устройствам коммутации. Доступ PPM
организуется по принципу «временного окна»
с периодом 125 мкс.
РРМ осуществляет активный контроль
правильности и исправности установленного
соединения. Этому контролю подвергается все
коммутационное поле. На уровне CTR вводится
фиксированный код в заданный канал (35 - 00110101 – во время нечетного цикла и СА - 11001010 – во время четного
цикла). На уровне CTE в момент появления
заданного канала на выходе
Коммутационного поля происходит
сравнение кодов активного контроля.

Результат фиксируется в памяти РРМ и передается УУ. Если код активного контроля неверен, путь считается неисправным и выдается команда РРМ на установление другого пути.


Поле коммутации АТС MT-20/25  За коммутационным оборудованием закрепляются два управляющих устройства: РРМ и РРС.  PPM

Слайд 67Поле коммутации АТС MT-20/25









РРС - устройство пассивного

контроля. Осуществляет контроль, который не вносит изменений в коммутационном поле,

т.е. не использует проверочные комбинации, а контролирует прохождение естественного трафика. Дополняя средства активного контроля, РРС обнаруживает ошибки в течение фазы разговора. Путь, установленный в коммутационном поле, объявляется верным, если две последовательные выборки с входящей линии (прием) идентичны двум последовательным выборкам с исходящей линии (передача).
Если обнаружена ошибка, проводится дополнительное тестирование и при его негативном результате путь объявляется ошибочным.

Согласующее устройство (TR) содержит в себе преобразователь кода (TRC) и блок выбора ветви (SV).
TRC выполняет две функции – прием и передача информации между внешней ИКМ линией и коммутационным оборудованием. При приеме обеспечивает перекодировку линейного кода HDB3 в биполярный код TTЛ. А при передаче – обратную перекодировку из биполярного кода ТТЛ в линейный код HDB3.
SV выбирает одну из ветвей коммутации (В0 и В1). При нормальной работе обоих ветвей вероятность блокировки равна нулю. При выходе из строя одной из ветвей оставшаяся работать ветвь допускает внутреннюю блокировку поступающей нагрузки с коэффициентом не более 10-5.
Поле коммутации АТС MT-20/25   РРС - устройство пассивного контроля. Осуществляет контроль, который не вносит изменений

Слайд 68Поле коммутации АТС MT-20/25









Временной коммутатор (GT) является

базовым модулем коммутационного поля. Каждый модуль обслуживает 32 ИКМ линии.

Состоит из следующих элементов:
интерфейс коммутации приема (ICR) обеспечивает сверхуплотнение 32 ИКМ линий (по 32 восьмибитных канала в каждой) в одну линию с частотой 8,192 МГц, содержащий 1024 восьмибитных канала, а также переход от последовательного кода к параллельному;
интерфейс коммутации передачи (ICE) обеспечивает разуплотнение общей линии в 32 ИКМ линии со снижением скорости до 2,048 МГц, а также переход от параллельного кода к последовательному;
модули временной коммутации (МВК) осуществляют перенос информации из одного временного канала в другой. Одновременно работают с 1024 восьмибитными временными каналами в цикле 125 мкс и частотой 8,192 МГц. Содержит блок на приеме (CRA) и блок на передаче (CEA). Содержит два массива оперативной памяти:
1) информационный (MPAR);
2) адресный (MATR).
интерфейс преобразований (CTR и CTE) обеспечивает переход от параллельного кода (8,192 МГц) к последовательному (4,096 МГц) в блоке CRB и обратно в блоке CEB;
Поле коммутации АТС MT-20/25   Временной коммутатор (GT) является базовым модулем коммутационного поля. Каждый модуль обслуживает

Слайд 69Поле коммутации АТС MT-20/25









Входные данные записываются последовательно

в MPAR, состоящий из 1024 ячеек по 8 бит. Адрес

считывания информации MPAR определяется его MATR, состоящей из 1024 ячеек по 10 бит:
5 бит – для адресации 32 ИКМ линий;
5 бит – для адресации 32 временных каналов.
В необходимую ячейку
MATR записывается адресная
информация силами маркера
PPM. Считывание информации
с MATR происходит циклически
под контролем внутреннего
тактового генератора. Номер
ячейки чтения из MPAR
соответствует адресу,
записанному в ячейку MATR, а
временной интервал чтения –
номеру ячейки MATR.
Поле коммутации АТС MT-20/25   Входные данные записываются последовательно в MPAR, состоящий из 1024 ячеек по

Слайд 70Поле коммутации АТС MT-20/25









Пространственный коммутатор (SG) является

дополнительным модулем коммутационного поля, применяемым при числе цифровых линий более

512. Осуществляет коммутацию каналов между различными временными коммутаторами (SG). Реализуется на коммутационных матрицах 8х16 или 16х8. Матрицы собраны на мультиплексорах. Управление точками коммутации
осуществляет
адресная память
(MAG), состоящей
из 64 ячейки – по
числу временных
каналов внутренней
соединительной
линии. В ячейку MAG
записывается адрес
точки коммутации
соответствующего
мультиплексора под
управлением маркера
PPM.
Поле коммутации АТС MT-20/25   Пространственный коммутатор (SG) является дополнительным модулем коммутационного поля, применяемым при числе

Слайд 71Поле коммутации АТС MT-20/25









Поле коммутации АТС MT-20/25

Слайд 72








Система разработана фирмой Ericsson (Швеция). Используется как

УАК, АМТС, ГТС, СТС и в ИС.

Имеет

гибкую модульную структуру с емкостью до 250.000 абонентских и до 128.000 соединительных линий.

Имеет множество различных модификаций.

Поле коммутации АТС AXE-10

Система разработана фирмой Ericsson (Швеция). Используется как УАК, АМТС, ГТС, СТС и в ИС.

Слайд 73Поле коммутации АТС AXE-10









1. Коммутационная система (APT)

состоит из следующих элементов:
Подсистема коммутации абонентов (SSS)

содержит цифровой абонентский коммутатор для аналогового и цифрового доступа;
Подсистема групповой коммутации (GSS) содержит цифровой групповой коммутатор и генератор тактовых сигналов;
Подсистема соединительных линий и сигнализации (TSS) содержит схемы подключения СЛ и устройств сигнализации к групповому коммутатору;
Подсистема сигнализации по общему каналу (CCS) содержит терминалы сигнализации (ST) и подсистему передачи сообщений (MTP).

2. Система управления (APZ) представляет собой иерархическую систему управления реального времени, состоящую из трех подсистем:
Подсистема центрального процессора (CPS) состоит из продублированного центрального процессора (CP) решающего задачи высокого уровня, контроля программ и управления данными;
Подсистема региональных процессоров (RPS) состоит из распределенных региональных процессоров (RP), разгружающих CP от решения простых, рутинных и часто повторяющихся задач;
Подсистема процессора поддержки (SPS) состоит из распределенных процессоров поддержки (SP), решающих задачи ввода-вывода и управления приложениями.
Поле коммутации АТС AXE-10   1. Коммутационная система (APT) состоит из следующих элементов:   Подсистема

Слайд 74Поле коммутации АТС AXE-10









Подсистема коммутации абонентов (SSS)

производит концентрацию абонентских линий и их доступ в подсистему групповой

коммутации (GSS). Может располагаться как локально (CSS) либо удаленно (RSS).
Подсистема SSS состоит из расширенных групповых модулей (EMG), каждый из которых состоит из нескольких (до 16) линейных модулей (LSM). Каждый LSM имеет емкость до 128 линий аналогового доступа, а также до 64 линий базового доступа ISDN (2B+D) или до 4 линий первичного доступа ISDN (30B+D).
Линейный модуль LSM состоит из следующих элементов:
линейный комплект (LIC) – для подключения аналоговой абонентской линии;
временной коммутатор (TSW) – для соединения абонентов одного EMG между собой и для проключения в сторону GSS для соединения с другими абонентами;

- комплект станционного терминала (ETB) – для обеспечения интерфейса между LSM и GSS по ИКМ линии. В CSS вместо ETB находится комплект соединительного терминала (JTC);
приемник тонального набора номера (KRC);
региональный процессор расширенного модуля (EMRP) – для координации работы процессоров каждого блока (DP) и региональным процессором (RP);
тестер линейных цепей абонента (SLCT);
генератор вызывного тока (REU).

Поле коммутации АТС AXE-10   Подсистема коммутации абонентов (SSS) производит концентрацию абонентских линий и их доступ

Слайд 75Поле коммутации АТС AXE-10









Подсистема группового коммутатора (GSS)

представляет собой полнодоступную двустороннюю трехступенчатую систему с временной и пространственной

коммутацией типа В-П-В. Наращивается шагами по 512 многоканальных портов. Обеспечивает коммутацию речевых и сигнальных трактов (в т.ч. и широкополосных n x 64 кбит/с), непрерывный и периодический контроль за каналами и поддержание стабильности тактовой частоты.
Подсистема содержит следующие функциональные блоки (все продублированы):
- модуль временной коммутации (TSM);
модуль пространственной
коммутации (SPM);
модуль тактовых сигналов (CLM).
В подсистеме GSS содержится до 256
TSM, работающих в синхронном
параллельном режиме. Для двухсторонней
связи все коммутации производятся одновременно в двух TSM.

Также подсистема GSS содержит до 64 SPM, с 32х32 точками коммутации каждый. К каждому SPM подключается до 32 TSM.
В каждый TSM включено 16 внешних трактов (цепи приема в ветвь приема TSM, цепи передачи - в ветвь передачи). Каждый TSM связан с соответствующими горизонталью и вертикалью SPM.

Поле коммутации АТС AXE-10   Подсистема группового коммутатора (GSS) представляет собой полнодоступную двустороннюю трехступенчатую систему с

Слайд 76Поле коммутации АТС AXE-10









В зависимости от емкости

различают четыре варианта комплектации подсистемы GSS:





Самым распространенным

является 0-й вариант.









Порядок преобразования сигналов при передаче через коммутационное поле
Поле коммутации АТС AXE-10   В зависимости от емкости различают четыре варианта комплектации подсистемы GSS:

Слайд 77Поле коммутации АТС AXE-10









Основными элементами TSM являются

запоминающие устройства речи (информационные ЗУ - SSA,SSB) и управления (адресные

ЗУ - CSC,CSA,CSB).



Любой входящий/исходящий канал позволяет передавать информацию в обоих направлениях.












Разговорный тракт А-В


Поле коммутации АТС AXE-10   Основными элементами TSM являются запоминающие устройства речи (информационные ЗУ - SSA,SSB)

Слайд 78Поле коммутации АТС AXE-10









Речевой сигнал от абонента приходит в групповой

коммутатор и запоминается в речевом запоминающем устройстве А (SSA). Каждый

канал в тракте ИКМ, соединенном в TSM, имеет свою собственную позицию в SSA. В свою очередь, SSA имеет 512 ячеек памяти, т.е. одна ячейка на каждый канал (16х32).
Каждое канальное подключение или ячейка памяти в TSM называется точкой подключения (MUP). На один TSM приходится 512 MUP.
Коммутатор SPM предоставляет возможность коммутации между TSM и участвует в коммутации даже в том случае, если абоненты А и Б находятся в одном TSM.
SPM проключает речевой сигнал и отправляет его в нужный TSM, где речевой сигнал запоминается в другом речевом запоминающем устройстве В (SSB), которое полностью аналогично устройству SSA.


Поле коммутации АТС AXE-10Речевой сигнал от абонента приходит в групповой коммутатор и запоминается в речевом запоминающем устройстве

Слайд 79Поле коммутации АТС AXE-10








Временными коммутаторами TSM управляют

региональные процессоры RP (два дублированных RP обслуживают 8 TSM).

Электронными контактами матрицы SPM управляют адресные ЗУ CSC того TSM, который будет осуществлять передачу.


Поле коммутации АТС AXE-10   Временными коммутаторами TSM управляют региональные процессоры RP (два дублированных RP обслуживают

Слайд 80Поле коммутации АТС AXE-10









Центральный процессор (CP) по

результатам анализа сигнальной информации производит выбор внутреннего отрезка времени и

выдает команды в региональные процессоры (RP) на заполнение ячеек управляющих ЗУ.
Адреса ячеек SSA определяются по координатам каналов приема.
Адреса ячеек SSB, CSA, CSC определяются по координатам внутреннего отрезка времени (по TSM передачи).
Адреса CSB определяются по координатам каналов передачи.
Память SSA TSM приема работает в режиме ( ) в соответствии с тактами приема внешних трактов ИКМ. Считывание из SSA производится в режиме ( ) в зависимости от координат внутреннего отрезка времени.
Память SSB TSM передачи работает в режиме ( ) в соответствии с тактами внутренних трактов ИКМ, поэтому сигнал, считанный из SSA через открытый ЭК матрицы SPM, передается в ячейку SSB, закрепленную за внутренним отрезком времени. Считывание из SSB производится в режиме ( ) по тактам, определяемым работой CSB.




Поле коммутации АТС AXE-10   Центральный процессор (CP) по результатам анализа сигнальной информации производит выбор внутреннего

Слайд 81








Система EWSD разработана фирмой  Siemens AG (Германия).

Используется как УАК, АМТС, ГТС, СТС и в ISDN.

Имеет гибкую модульную структуру с емкостью до 250.000 абонентских и до 60.000 соединительных линий.

Имеет модульную конструкцию.

Пять основных подсистем cоставляют основу конфигурации:
цифровой абонентский блок (DLU);
линейная группа (LTG);
коммутационное поле (SN);
управляющее устройство сети сигнализации по общему каналу (CCNC);
координационный процессор (CP).

Поле коммутации АТС EWSD

Система EWSD разработана фирмой  Siemens AG (Германия). Используется как УАК, АМТС, ГТС, СТС и

Слайд 82Поле коммутации АТС EWSD












Цифровой абонентский блок (DLU).

Блоки DLU предназначены для концентрации трафика от абонентов.

Они могут быть установлены на самом сетевом узле либо выполнены в виде выносных блоков и размещены в непосредственной близости от абонентских групп, в результате чего сокращается протяженность АЛ, а абонентский трафик к коммутационной станции концентрируется на цифровых трактах передачи.
Важной функцией удаленного DLU является предоставление услуг в случае прерывания каналов сигнализации в направлении управляющего сетевого узла EWSD и поддерживание телефонной связи между абонентами, включенными в данный DLU.
DLU могут комплектоваться абонентскими комплектами (АК) как для аналоговых, так и для цифровых абонентов. К блоку DLU можно подключить от 384 цифровых до 952 аналоговых АЛ различного типа.
С целью обеспечения надежности каждый блок DLU подключается к двум различным линейным группам LTG, а все модули этого блока, имеющие одинаковые функции управления, дублируются и работают в режиме разделения нагрузки. Подключение DLU к LTG возможно по одной, двум, четырем мультиплексным линиям первичного цифрового потока (PDC 2048 Кбит/с). Локальное подключение к LTG осуществляется по двум линиям – 4096 Кбит/с.

Линейная группа (LTG).
Линейные группы образуют интерфейс между окружением станции и коммутационным полем. Каждая группа LTG соединяется с обеими плоскостями дублированного КП по мультиплексным линиям 8 Мбит/с, которые содержат 128 каналов по 64 Кбит/с.

Поле коммутации АТС EWSD   Цифровой абонентский блок (DLU).   Блоки DLU предназначены для концентрации

Слайд 83Поле коммутации АТС EWSD












Применение подключения блоков DLU

Поле коммутации АТС EWSDПрименение подключения блоков DLU

Слайд 84Поле коммутации АТС EWSD












Коммутационное поле (SN).

КП EWSD состоит из временных и пространственных ступеней. Параметры

Т- и S-ступеней (4/4, 16/16, 8/15, 15/8) представляют собой определенное количество мультиплексируемых линий со скоростью передачи 8 Мбит/с, каждая из которых имеет по 128 каналов.








Существуют три варианта коммутационного поля: SN, SNB, SND.
Коммутационное поле SNB представляет собой компактный вариант SN. Функции, выполняемые функциональными блоками поля SNB, полностью соответствуют функциям коммутационного поля SN. Однако в SNB на каждый модуль приходится большее число функциональных блоков. Коммутационное поле SND позволило повысить в 4 раза значения параметров, т.е. возможность подключения 240 000 портов и 2016 портов LTG. SND имеет одноступенчатую структуру и обеспечивает проключение соединений без блокировок, что дает неограниченную возможность реализации функций nх64 Кбит/с. Для установления соединений в SND используются волоконно-оптические линии.
Поле коммутации АТС EWSD   Коммутационное поле (SN).   КП EWSD состоит из временных и

Слайд 85Поле коммутации АТС EWSD












Коммутационное поле EWSD дублируется

и состоит из двух сторон (SN0 и SN1). В больших

станциях каждая из двух сторон коммутационного поля со ступенями емкости SN:504LTG, SN:252LTG и SN:126LTG подразделяется на группы ступени временной коммутации (TSG) и на группы ступени пространственной коммутации (SSG).
Ступени емкости коммутационного поля (SN:504LTG, SN:252LTG и SN:126LTG) имеют следующую структуру: одна ступень временной коммутации – входящая (TSI), три ступени пространственной коммутации (SSM), одна ступень временной коммутации – исходящая (TSO).
Ступени емкости коммутационного поля SN:63LTG в станциях средней емкости имеют следующую структуру: одна ступень временной коммутации – входящая (TSI), одна ступень пространственной коммутации (SS), одна ступень временной коммутации – исходящая (TSO).
Соединительный путь коммутационного поля с 504, 252 или с 126 LTG состоит из следующих типов модулей: модуль интерфейса между TSM и LTG (LIL), модуль ступени временной коммутации (TSM), модуль интерфейса между TSG и SSG (LIS), модули ступени пространственной коммутации 8/15 (SSM8/15) и 16/16 (SSM16/16).
Количество TSM в коммутационном поле всегда равняется количеству LIL. Каждый модуль TSM состоит из одной входящей ступени временной коммутации TSI и одной исходящей ступени временной коммутации TSO, которые обрабатывают входящую или исходящую информацию в КП.

Поле коммутации АТС EWSD   Коммутационное поле EWSD дублируется и состоит из двух сторон (SN0 и

Слайд 86Поле коммутации АТС EWSD












Поле коммутации АТС EWSD

Слайд 87Поле коммутации АТС EWSD












Основными функциями коммутационного поля

являются:
коммутация пути;
коммутация пути передачи сообщений;
переключение на резерв.

Коммутация пути. Коммутационное поле осуществляет коммутацию отдельных каналов и трансляционных соединений со скоростью передачи 64 Кбит/с, а также многоканальных соединений со скоростью nх64 Кбит/с. Для каждого соединения, устанавливаемого по отдельному каналу, необходимы два пути проключения.
Коммутация пути передачи сообщений. Кроме соединений, задаваемых абонентами путем ввода информации о наборе номера, коммутационное поле коммутирует соединения между линейными группами и координационным процессором СР. Эти соединения используются для обмена управляющей информацией. Будучи однажды установлены, они затем всегда имеются в распоряжении, поэтому такие соединения называются полупостоянными коммутируемыми соединениями.
Переключение на резерв. Все соединительные пути дублированы, т.е. они коммутируются через SN0 и SN1. Благодаря этому обеспечивается обходной путь для каждого соединения в случае возникновения неисправностей. Если неисправность возникает в коммутационном поле, СР инициализирует необходимые мероприятия по переключению на резерв и выдает соответствующие сообщения.
Поле коммутации АТС EWSD   Основными функциями коммутационного поля являются: коммутация пути; коммутация пути передачи сообщений;

Слайд 88








Система Si-2000 разработана фирмой  IskraTel (Словения), а также совместным предприятием

ИскраУралТел (Екатеринбург). Используется как ГТС, СТС и в ISDN и

может предоставлять множество дополнительных услуг. Включает две типа станций:
Si-2000/224 – многомодульная АТС;
Si-2000/214 – экономичная одномодульная АТС.


Имеет гибкую модульную структуру с распределенным управлением и многослойной структурой. Максимальная емкость до 40.000 абонентских и до 7.000 соединительных линий.


Каждый из модулей самостоятельно выполняет свою задачу и управляется собственным процессором. Между собой модули взаимосвязаны посредством межмодульных трактов. Эти тракты централизованы в групповом переключателе.

Поле коммутации АТС Si-2000

Система Si-2000 разработана фирмой  IskraTel (Словения), а также совместным предприятием ИскраУралТел (Екатеринбург). Используется как ГТС, СТС и

Слайд 89








В состав АТС входят следующие функциональные модули:
групповой переключатель (GSM);


административный модуль (ADM);
тарифный модуль (CHM);
аналоговый сетевой

модуль (ANM);
удаленный аналоговый сетевой модуль (RANM);

Поле коммутации АТС Si-2000

аналоговый абонентский модуль (ASM);
удаленный аналоговый абонентский модуль (RASM);
цифровой сетевой модуль (DNM);
модуль ОКС7/ISDN (CCSM/DSM);
центр эксплуатации и техобслуживания (OMC);
интегрированная система электропитания (IPS и MPS).

В состав АТС входят следующие функциональные модули: групповой переключатель (GSM); административный модуль (ADM); тарифный модуль (CHM); аналоговый

Слайд 90








Поле коммутации АТС Si-2000
Модули аналоговых абонентов (ASM

и RASM) позволяют подключить до 239 аналоговых абонентских линий. Осуществляют

концентрацию абонентов в соотношении 239/30 и все стандартные функции абонентских комплектов. Управление модулем происходит процессором (SCC) с помощью периферийной шины (PIN и SIN).
Через интерфейс SIN процессор SCC управляет организацией точек коммутации в блоке пространственно-временной коммутации (MXC) и осуществляет контроль и управление абонентскими линиями в блоке линейных комплектов (PLC).
Через интерфейс PIN процессор SCC выполняет преобразование речевого сигнала из аналоговой формы в цифровую (блок ADC), группирует разговорные сигналы в единый ИКМ канал в сторону модуля GSM (блок UPI), генерирует вызывные токи и акустические сигналы в абонентские линии (блок RTG).
Аналоговый сетевой модуль (ANM и RANM) обеспечивает подключение аналоговых соединительных линий. В состав модуля входят 30 аналоговых линейных комплектов (AT) и сигнальные блоки.
Цифровой сетевой модуль (DNM) позволяет согласовать систему с 32-канальной цифровой системой передачи. В состав модуля входят 30 цифровых линейных комплектов и соответствующие сигнальные блоки.
Поле коммутации АТС Si-2000   Модули аналоговых абонентов (ASM и RASM) позволяют подключить до 239 аналоговых

Слайд 91








Поле коммутации АТС Si-2000
Блок схема модулей ASM

Поле коммутации АТС Si-2000Блок схема модулей ASM

Слайд 92








Поле коммутации АТС Si-2000
Групповой переключатель (GSM) обеспечивает

коммутацию разговорных каналов от максимально 124 модулей. Каждый модуль подключается

посредством ИКМ линий (ML). Т.о. максимально обеспечивается коммутация 4096 каналов с помощью ступени временной коммутации (из них 3720 – разговорных). Для надежности GSM дублируется. Также в GSM имеется главный генератор тактовых частот всей станции, который синхронизирует работу всех модулей.
Все модули АТС соединены с GSM посредством межмодульных трактов (ML), подключаемым к обоим частям GSM. ML представляет собой стандартные потоки 2048 кБит/с.
К одному модулю MLI подключается восемь трактов ML. Всего модулей MLI – 16. Линейная схема LC в блоке MLI выполняет фазовую синхронизацию и контроль трактов ML.
Затем каналы со всех блоков MLI идут на блок SPS, выполняющий последовательно-параллельное преобразование, а затем на коммутационное поле (TS) емкостью 4096 каналов. Точки коммутации в поле TS создаются под управлением контроллера SCC через интерфейс ID.
Блок SFM измеряет частоту источников эталонной тактовой частоты в отношении к тактовой частоте внутреннего генератора.
Блок DM генерирует аварийные сигналы и контролирует устройства электропитания.
Поле коммутации АТС Si-2000   Групповой переключатель (GSM) обеспечивает коммутацию разговорных каналов от максимально 124 модулей.

Слайд 93








Поле коммутации АТС Si-2000
Блок схема модуля GSM

Поле коммутации АТС Si-2000Блок схема модуля GSM

Слайд 94Поле коммутации АТС Si-2000








Функциональная архитектура семейства SI2000

в полной мере отражает современные тенденции развития цифровых систем коммутации

и построения сетей связи. Она полностью удовлетворяет рекомендациям МСЭ-Т Q.511 и Q.512 и базируется на концепции универсального интерфейса для оборудования сети доступа. Архитектурное разделение узла коммутации (SN – Switch Node) и узлов сети доступа (AN - Access Node) различного функционального назначения, позволяет наиболее гибко внедрять новые перспективные услуги электросвязи и современные технологии абонентского доступа.
Компьютерная сеть предоставляет пользователю расширенные услуги, реализуя функции обработки голосовых запросов, центров обслуживания вызовов, расчетов с абонентами и т.п. Все эти сети управляются посредством общего интерфейса MNI сетью управления телекоммуникациями.




Где: UNI User Network Interface (интерфейс пользователь-сеть); SNI Service Network Interface (интерфейс коммутируемой сети и сети доступа); CTI Computer Telephony Interface (интерфейс компьютерной телефонии); MNI Management Network Interface (интерфейс сети управления телекоммуникациями).

Поле коммутации АТС Si-2000   Функциональная архитектура семейства SI2000 в полной мере отражает современные тенденции развития

Слайд 95Поле коммутации АТС Si-2000








Для построения коммутационных систем

малой и средней ёмкости в функциональной архитектуре семейства SI2000 предусмотрено

применение узла коммутации и доступа (SAN – Switch and Access Node), сочетающего функции оборудования сети доступа и коммутируемой сети на базе одного аппаратного модуля. 
Узел управления (MN – Management Node) позволяет проводить конфигурацию оборудования, мониторинг аварийных ситуаций, выполнять необходимые измерения параметров качества обслуживания и нагрузки. Второй важнейшей функцией узла управления является хранение и обработка станционных данных. Эти данные включают как контрольные копии загрузочного кода и базы полупостоянных станционных данных, так и данные статистики, системного журнала, тарификационные данные и т.п. 
Другой важный аспект интеграции компьютерных систем в оборудование телекоммуникаций нашел своё отражение в появлении в семействе SI2000 компьютерных узлов предоставления услуг (SVN – Service Node), реализующих функции центров обработки вызовов, справочных систем, серверов доступа к ресурсам сетей передачи данных и другие приложения.
Семейство SI2000 обеспечивает построение коммутационного оборудования ёмкостью:
до 40000 абонентских линий (В-каналов);
до 7200 цифровых или аналоговых соединительных линий (каналов);
до 60 сигнальных каналов системы сигнализации ОКС-7.
Расширение абонентской емкости и увеличение количества соединительных линий производится с помощью добавления типовых съемных блоков или модулей.




Поле коммутации АТС Si-2000   Для построения коммутационных систем малой и средней ёмкости в функциональной архитектуре

Слайд 96Поле коммутации АТС Si-2000











Поле коммутации АТС Si-2000

Слайд 97Поле коммутации АТС Si-2000








Платформы коммуникационных узлов семейства

SI2000.
Особенностью аппаратной платформы коммутационных узлов семейства SI2000

является многофункциональность отдельных модулей. В сочетании с гибкостью функциональной архитектуры такой подход позволяет создавать на базе одних и тех же аппаратных модулей различные сетевые конфигурации, а также изменять сетевые функции системы коммутации без замены аппаратного обеспечения. Это достигается путём перезагрузки полупостоянных станционных данных и части программного кода под управлением узла управления (MN).
Аппаратная платформа коммутационных узлов семейства SI2000 включает следующие основные модули:
MC (Module Central). Этот модуль является ядром коммутационной системы SI2000. На его базе реализуются узлы коммутации для станций большой и средней ёмкости. Данный модуль также может использоваться для построения небольших и средних транзитных коммутационных узлов различного функционального назначения;
MLC (Module Line type C). Этот модуль используется для построения широкополосных, узкополосных и комбинированных узлов сети доступа с применением технологий SDSL и ATM, а также для построения коммутационных станций малой ёмкости в качестве узла коммутации и доступа (SAN). Он может обслуживать как аналоговые абонентские линии, так и абонентские линии базового доступа и доступа на первичной скорости ЦСИС (Цифровых Сетей с Интеграцией Служб). В настоящее время выпускаются линейные модули версии B и версии C;




Поле коммутации АТС Si-2000   Платформы коммуникационных узлов семейства SI2000.   Особенностью аппаратной платформы коммутационных

Слайд 98Поле коммутации АТС Si-2000








Центральный модуль (Central Module

– MC), аппаратное обеспечение узла SN.
Центральный модуль

MC предоставляет аппаратную платформу для больших коммутационных узлов SN. MC включает в себя дублированную (по соображениям надежности) управляющую группу (Control Group - CG) - CG-A, CG-B и до 16 модулей подключения ИКМ трактов (TPC), каждый из которых обслуживает 16 трактов E1. Каждая управляющая группа (CG) содержит управляющий блок (CC) и компьютер (CV). Один из модулей TPC определяется как резервный по соображениям надежности.
Модули цифровых соединительных линий предназначены для подключения оптического кабеля и поддержки новых технологий передачи по медному кабелю.
Управляющий блок (CC) включает в себя процессорный модуль и не блокируемую коммутационную матрицу емкостью до 16K каналов, масштабируемую с шагом 4K, канал синхронизации и 16 линий последовательного высокоскоростного интерфейса HSL для связи с модулями TPC.
Центральный модуль SI2000 имеет два компьютерных модуля (CV) реализующих функции центрального управления.
Модуль TPC предназначен для обслуживания 16 трактов ИКМ (16 x E1 - G.703). Переключающая матрица замен (включающая модули RPA и RPC) позволяет резервному модулю TPC перехватить обслуживание всех 16 трактов E1 аварийного модуля TPC с сохранением параметров их конфигурации и текущего состояния. Переключение может быть также выполнено по команде оператора, что позволяет проводить тесты трактов E1. Каждый модуль TPC производит предварительную обработку сигнализации. Он обрабатывает сигнализации DTMF и MFC, а также ОКС №7, и обслуживает конференц-связь и LM (СОРМ).




Поле коммутации АТС Si-2000   Центральный модуль (Central Module – MC), аппаратное обеспечение узла SN.

Слайд 99Поле коммутации АТС Si-2000








Где: CG-A и CG-B – Control

Group (управляющие группы);
HLS – High speed line (высокоскоростная

последовательная шина); TPC – Trunk Processing control (модуль обслуживания трактов ИКМ); RPA, RPC – модули подключения трактов ИКМ.




Поле коммутации АТС Si-2000Где:   CG-A и CG-B – Control Group (управляющие группы);  HLS –

Слайд 100Поле коммутации АТС Si-2000








Линейный модуль (Line Module

– ML).
Модуль ML включает в себя: контроллер

линейного модуля (CL), состоящий из компьютерного модуля CD и модуля подключения трактов ИКМ - TP; блок электропитания линейного модуля (PL), включающий источник питания и генератор вызывного сигнала с блоком тестирования линий (KL); и периферийные модули для подключения абонентских линий и аналоговых соединительных линий и каналов.
Весь модуль ML управляется при помощи опционально дублируемого контроллера линейного модуля (CL), который обслуживает посредством расширяемых модулей TP до 32 трактов E1, соединения с установленными периферийными модулями, коммутационное поле емкостью до 4k входящих и 2k исходящих каналов ИКМ, обрабатывает конференц-связь и генерирует тональные сигналы, а также осуществляет обработку сигнализации. Контроллер линейного модуля CL совместно с модулем SG предоставляет услуги доставки АТМ (AAL1 и AAL5) для двух портов STM-1. Блок электропитания линейного модуля (PL) генерирует и распределяет все необходимые напряжения электропитания. Более того, он позволяет проводить комплексное тестирование абонентских линий и телефонных аппаратов посредством блока тестирования линий KL.
Линейный модуль ML включает следующие типы периферийных модулей:
SA (32 аналоговые абонентские линии);
SB (16 цифровых абонентских линий с поддержкой интерфейсов Uk0 или S0 ЦСИС);
TA (8 универсальных аналоговых соединительных линий с одночастотной, двухчастотной сигнализацией или сигнализацией E&M).
ML может включать до 22 периферийных модулей и допускает любые комбинации модулей SA, SB и TA.




Поле коммутации АТС Si-2000   Линейный модуль (Line Module – ML).   Модуль ML включает

Слайд 101Поле коммутации АТС Si-2000











Поле коммутации АТС Si-2000

Слайд 102Поле коммутации АТС Si-2000








Платформа MN.

Платформой MN является персональный компьютер по конфигурации отвечающий требованиям узла

управления (MN) для администрирования заданного числа абонентов и сетевых элементов. Наибольшей конфигурацией является многопроцессорный сервер Windows NT для управления большим количеством абонентов и коммутационных станций с высоким требуемым коэффициентом готовности. Однопроцессорный NT сервер используется для управления одной или несколькими коммутационными станциями и узлами сети доступа со сравнительно небольшой совокупной абонентской емкостью. Рабочая станция Windows NT используется как клиент MN для любой из упомянутых выше конфигураций сервера. Наименьшей конфигурацией модуля MN является портативный компьютер типа «notebook» использующий программное обеспечение портативного терминала управления (MT), в котором одновременно работают задачи сервера и клиента программного обеспечения MN.
Платформа SVN.
SVN могут базироваться на одно и многопроцессорных Windows NT или Unix компьютерах, которые удовлетворяют требованиям для работы приложений компьютерной телефонии (CTI) и реализации интерфейсов с узлами SN/SAN.




Поле коммутации АТС Si-2000   Платформа MN.   Платформой MN является персональный компьютер по конфигурации

Слайд 103Поле коммутации АТС Si-2000








Коммутационный узел (Switch Node

- SN)
Коммутационный узел - SN предназначен для коммутации

соединительных линий и управления телекоммуникационными услугами узлов доступа, а так же выполнения части функций управления, технического обслуживания, функций LM (СОРМ). Емкость SN до 240 трактов E1.
Узел SN используется в качестве групповой ступени коммутации. Может быть использован как при формировании городской или сельской АТС емкостью до 40000 портов или большой УАТС, так и как самостоятельный транзитный узел ёмкостью до 7200 каналов. Узел SN реализует также функции полупостоянной коммутации каналов 64 Кбит/с. Он может быть использован в качестве интегральной платформы для обслуживания коммутируемых и арендованных линий в различных сетях. Аппаратной платформой этого узла является модуль МС. 
Аналоговые и абоненты базового доступа ЦСИС подключаются к узлу коммутации только через узлы доступа. Для подключения узлов доступа разработан интерфейс V5.2. 
В состав
интерфейса
V5.2 могут входить
от 1 до 16 потоков
2048 кбит/сек. 




Поле коммутации АТС Si-2000   Коммутационный узел (Switch Node - SN)   Коммутационный узел -

Слайд 104Поле коммутации АТС Si-2000








Узел коммутации и доступа

(Switch and Access Node - SAN).
Узел коммутации

и доступа представляет собой полнофункциональную телекоммуникационную систему малой ёмкости с функциями ОКС-7, ЦСИС и LM (СОРМ). Одновременно выполняет функции узла коммутации и узла сети доступа. Реализованы все типы цифровых и аналоговых интерфейсов, указанных при описании узла коммутации и узлов доступа.
Может применяться в качестве сельской оконечной или узловой АТС, в качестве УАТС или подстанции на городской телекоммуникационной сети. Может также применяться в качестве конвертора для внутриполосных систем межстанционной телефонной сигнализации по аналоговым соединительным линиям, используемых на ВСС РФ и сетях связи стран СНГ.
Аппаратной платформой этого узла является линейный модуль ML в зависимости от требуемых функций, ёмкости и надёжности. При использовании модуля MLC возможно построение узла SAN с реализацией функций AN-BB.
Для подключения аналоговых соединительных линий разработан специальный типовой съёмный блок, оборудованный 8 интерфейсами типа С11.
При инсталляции комбинированного узла коммутации и доступа в качестве малой УАТС, для подключения её к сети общего пользования посредством аналоговых абонентских линий, разработан специальный периферийный съемный блок, оборудованный 16 Z-интерфейсами.
К одному комбинированному узлу коммутации и доступа при использовании модуля MLC максимально можно подключить до 32 потоков 2048 Кбит/сек для организации межстанционной связи и подключения узлов сети доступа.




Поле коммутации АТС Si-2000   Узел коммутации и доступа (Switch and Access Node - SAN).

Слайд 105Поле коммутации АТС Si-2000








Для расширения абонентской емкости

к узлу коммутации и доступа (SAN) могут быть подключены до

четырёх стандартных узлов доступа или до восьми аналоговых абонентских концентраторов (фаза 2). Однако для обеспечения требований по необходимой суммарной нагрузки на одну абонентскую линию, не рекомендуется подключать более двух узлов доступа полной конфигурации или более шести аналоговых концентраторов AXM. Оператор сети связи может первоначально инсталлировать небольшую коммутационную станцию SI2000, сконфигурированную только с использованием SAN, или с использованием SAN и, при необходимости, узла доступа AN-NB и/или AN-WLL (фаза 1). С увеличением числа абонентов могут добавляться узлы сети доступа. Когда емкости SAN становится недостаточно для требуемого расширения коммутационной станции, оператор внедряет SN, с переключением всех инсталлированных коммутационных узлов SAN в режим узлов сети доступа (AN). Узел SAN должен быть перезагружен программным обеспечением узла сети доступа (AN-NB или AN-BB) и далее будет эксплуатироваться оператором как вновь установленный узел сети доступа (фаза 3).




Где: AN-WLL, AN-NB, AN-BB – узлы сети доступа семейства SI2000; AXM – аналоговый абонентский концентратор семейства SI2000; SAN – узел коммутации и доступа семейства SI2000; SN - узел коммутации семейства SI2000; MN – узел управления.

Поле коммутации АТС Si-2000   Для расширения абонентской емкости к узлу коммутации и доступа (SAN) могут

Слайд 106Поле коммутации АТС Si-2000








Широкополосный узел сети доступа

- AN-BB
AN-BB реализован на базе модуля MLC,

который может включать в себя или только широкополосное оборудование – чистый широкополосный узел сети доступа AN-BB – или же он может включать в себя также узкополосное оборудование – смешанный (комбинированный) узел сети доступа AN-NB/BB.
Для подключения высокоскоростных цифровых абонентских линий разработан специальный типовой элемент замены, оборудованный 8 интерфейсами для линий SDSL.
Для взаимодействия с цифровой сетью доступны до 32 трактов E1 или до 4 двухсторонних оптических интерфейсов SDH STM-1 (155 Мбит/сек). Через STM-1 и посредством ATM протоколов эмуляции канала переносятся тракты E1 или трафик передачи данных.
Посредством интерфейса SDSL могут быть подключены сетевые окончания (Network Terminations – NT) различных поставщиков в соответствии с их конфигурацией и емкостью.
AN-BB может быть использован как узел доступа сетей передачи данных стека протоколов IP, или как чистый узел взаимодействия (IWF node), например АТМ и Е1, или как узел взаимодействия физически интегрированный с коммутационным узлом SN/SAN.
Узлы сети доступа AN-BB или AN-NB/BB могут быть подключены к коммутационному узлу SN/SAN посредством стека протоколов интерфейса V5.2 через тракт E1 через самовосстанавливающееся оптическое кольцо ATM.
AN-BB разделяет трафик данных от телефонного трафика так близко к месторасположению абонента как это возможно. Трафик данных, требующий широкополосных каналов, направляется в сеть передачи данных в обход местной телефонной станции.




Поле коммутации АТС Si-2000   Широкополосный узел сети доступа - AN-BB   AN-BB реализован на

Слайд 107Поле коммутации АТС Si-2000











Поле коммутации АТС Si-2000

Обратная связь

Если не удалось найти и скачать доклад-презентацию, Вы можете заказать его на нашем сайте. Мы постараемся найти нужный Вам материал и отправим по электронной почте. Не стесняйтесь обращаться к нам, если у вас возникли вопросы или пожелания:

Email: Нажмите что бы посмотреть 

Что такое TheSlide.ru?

Это сайт презентации, докладов, проектов в PowerPoint. Здесь удобно  хранить и делиться своими презентациями с другими пользователями.


Для правообладателей

Яндекс.Метрика