Разделы презентаций


Последовательности https://youtu.be/h0eoTAPm0KI

Содержание

Последовательности

Слайды и текст этой презентации

Слайд 1Последовательности
https://youtu.be/h0eoTAPm0KI

Последовательностиhttps://youtu.be/h0eoTAPm0KI

Слайд 2Последовательности

Последовательности

Слайд 3Положительные чётные числа в порядке возрастания:
2; 4; 6; 8;

… .
ПОСЛЕДОВАТЕЛЬНОСТЬ

Положительные чётные числа в порядке возрастания: 2; 4; 6; 8; … .ПОСЛЕДОВАТЕЛЬНОСТЬ

Слайд 5Последовательность
Правильные дроби с числителем в порядке убывания:
 
 

ПоследовательностьПравильные дроби с числителем в порядке убывания:  

Слайд 6Числа, образующие последовательность, называются
ЧЛЕНАМИ ПОСЛЕДОВАТЕЛЬНОСТИ.

Числа, образующие последовательность, называются ЧЛЕНАМИ ПОСЛЕДОВАТЕЛЬНОСТИ.

Слайд 7Члены последовательности обычно обозначают буквами с индексами, указывающими порядковый номер

члена.
 

Члены последовательности обычно обозначают буквами с индексами, указывающими порядковый номер члена. 

Слайд 8 
 
Последовательность обозначают:
 

  Последовательность обозначают: 

Слайд 9Последовательности, содержащие
бесконечно много членов называются бесконечными.
Последовательность может содержать конечное число

членов. В таком случае её называют
конечной.

Последовательности, содержащиебесконечно много членов называются бесконечными.Последовательность может содержать конечное число членов. В таком случае её называют конечной.

Слайд 10Конечная последовательность:
20; 21; 22; … ; 88; 89.
Чтобы задать последовательность,

надо указать способ, который позволяет найти член последовательности с любым

номером.
Конечная последовательность:20; 21; 22; … ; 88; 89.Чтобы задать последовательность, надо указать способ, который позволяет найти член

Слайд 11 
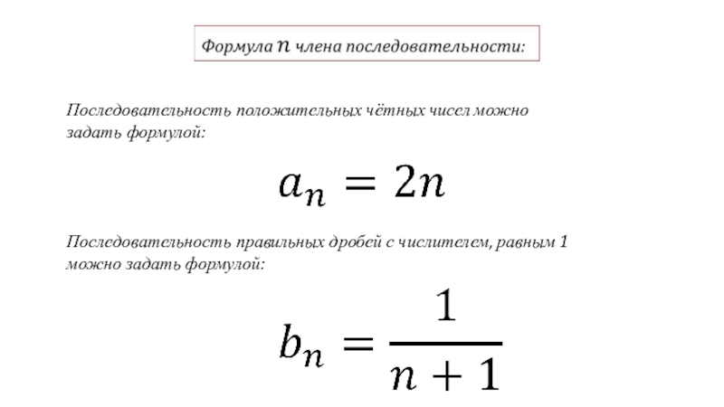
Последовательность положительных чётных чисел можно задать формулой:
 
Последовательность правильных дробей

с числителем, равным 1 можно задать формулой:
 

 Последовательность положительных чётных чисел можно задать формулой:  Последовательность правильных дробей с числителем, равным 1 можно задать формулой:

Слайд 12Пример 1
 
Подставляя вместо n натуральные числа 1, 2, 3, 4,


, получаем
 
Рассматриваемая последовательность равна:
 

Пример 1 Подставляя вместо n натуральные числа 1, 2, 3, 4, …, получаем Рассматриваемая последовательность равна: 

Слайд 13Пример 2
 
 
 
Рассматриваемая последовательность:
 

Пример 2   Рассматриваемая последовательность: 

Слайд 14Пример 3
 
 
Рассматриваемая последовательность равна:
 

Пример 3  Рассматриваемая последовательность равна: 

Слайд 15Другой способ задания последовательности:
указывают первый член или первые несколько членов

и формулу, которая выражает любой член последовательности, начиная с некоторого,

через предыдущие.

Такая формула называется РЕКУРРЕНТНОЙ,
а соответствующий способ задания последовательности – РЕКУРРЕНТНЫМ СПОСОБОМ.

Другой способ задания последовательности:указывают первый член или первые несколько членов и формулу, которая выражает любой член последовательности,

Слайд 16Пример 4
 
 
 
Выпишем первые несколько её членов:
 

Пример 4   Выпишем первые несколько её членов: 

Слайд 17 
Эта последовательность
описана в работах итальянского
математика Леонардо де Пизы,

известного под именем Леонардо
Фибоначчи.
Члены этой последовательности
называют ЧИСЛАМИ ФИБОНАЧЧИ.

 Эта последовательность описана в работах итальянского математика Леонардо де Пизы, известного под именем Леонардо Фибоначчи. Члены этой

Обратная связь

Если не удалось найти и скачать доклад-презентацию, Вы можете заказать его на нашем сайте. Мы постараемся найти нужный Вам материал и отправим по электронной почте. Не стесняйтесь обращаться к нам, если у вас возникли вопросы или пожелания:

Email: Нажмите что бы посмотреть 

Что такое TheSlide.ru?

Это сайт презентации, докладов, проектов в PowerPoint. Здесь удобно  хранить и делиться своими презентациями с другими пользователями.


Для правообладателей

Яндекс.Метрика