Разделы презентаций


Презентация к курсу: Исследование операций Тема: Транспортная задача

Содержание

Формулировка транспортной задачиТранспортная задача в общем виде состоит в определении оптимального плана перевозок некоторого однородного груза из m пунктов отправления А1 А2,,..., Аm в n пунктов назначения B1 ,B2 ,…,

Слайды и текст этой презентации

Слайд 1Презентация к курсу: «Исследование операций» Тема: «Транспортная задача»
Выполнила:
студентка 5 курса,
факультета Математики,

Информатики, Физики
Группы И - 51
Ченцова Е.А.
Научный руководитель:
Астахова Н.А. к.

п. н. , доцент
Презентация к курсу: «Исследование операций» Тема:  «Транспортная задача»Выполнила:студентка 5 курса, факультета Математики, Информатики, ФизикиГруппы И -

Слайд 2Формулировка транспортной задачи
Транспортная задача в общем виде состоит в определении

оптимального плана перевозок некоторого однородного груза из m пунктов отправления А1

А2,,..., Аm в n пунктов назначения B1 ,B2 ,…, Bn
В качестве критерия оптимальности можно взять минимальную стоимость перевозок всего груза, либо минимальное время его доставки.

Формулировка  транспортной задачиТранспортная задача в общем виде состоит в определении оптимального плана перевозок некоторого однородного груза

Слайд 3

Неизвестными транспортной задачи являются объёмы

перевозок от каждого i-го поставщика каждому j–му потребителю.

В транспортных задачах под поставщиками и потребителями понимаются различные промышленные и сельскохозяйственные предприятия, заводы, фабрики, склады, магазины и т.д. Под стоимостью перевозок понимают тарифы, расстояния, время, расход топлива и т.п.


Неизвестными транспортной задачи являются  объёмы перевозок от каждого i-го поставщика каждому j–му потребителю.

Слайд 4 Рассмотрим задачу с первым критерием (минимальная стоимость перевозок всего

груза), обозначив: Cij - тарифы перевозок единицы груза из i-гo пункта

отправления в j-й пункт назначения ai - запасы груза в пункте Аi bj - потребности в грузе пункта Bj xij - количество единиц груза, перевозимого из i-гo пункта в j-й пункт.
Рассмотрим задачу с первым критерием (минимальная стоимость перевозок всего груза), обозначив:  Cij - тарифы перевозок

Слайд 5Исходные данные транспортной задачи записываются в виде таблицы
спрос

Исходные данные транспортной задачи записываются в виде таблицы спрос

Слайд 6

Целевая функция имеет вид:

Целевая функция имеет вид:

Слайд 7Система ограничений состоит из двух групп уравнений
Первая группа

из m уравнений описывает тот факт, что запасы всех поставщиков

вывозятся полностью:




i = 1, 2, …, m.
Система ограничений состоит из двух групп уравнений  Первая группа из m уравнений описывает тот факт, что

Слайд 8 Вторая группа из n уравнений выражает требование полностью

удовлетворить запросы всех n потребителей:
j = 1, 2,…, n
Кроме этого,

переменные задачи должны быть неотрицательны:

i = 1, 2, …, m
j = 1, 2, …, n

Вторая группа из n уравнений выражает требование полностью удовлетворить запросы всех n потребителей:j = 1,

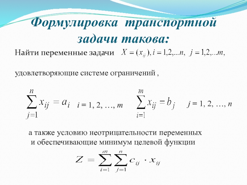
Слайд 9Формулировка транспортной задачи такова:
Найти переменные задачи
удовлетворяющие системе ограничений ,
i

= 1, 2, …, m
j = 1, 2, …, n
а

также условию неотрицательности переменных
и обеспечивающие минимум целевой функции
Формулировка транспортной задачи такова:Найти переменные задачи удовлетворяющие системе ограничений ,i = 1, 2, …, mj = 1,

Слайд 10 Пример: Данные задачи представлены в следующей таблице.

Составить математическую модель задачи.
30

Пример: Данные задачи представлены в следующей таблице. Составить математическую модель задачи.30

Слайд 11Решение: Пусть xij - объемы перевозок груза от i-го поставщика

– j-му потребителю. В таблице представлены затраты на перевозку единицы

груза от поставщика – потребителю.
Целевая функция имеет вид :
Решение: Пусть xij - объемы перевозок груза от i-го поставщика – j-му потребителю. В таблице представлены затраты

Слайд 12при ограничениях
1)
(Условие
, i = 1, 2, …,

m)
2)
(Условие
j = 1, 2, …, n)

при ограничениях 1) (Условие , i = 1, 2, …, m)2) (Условие j = 1, 2, …,

Слайд 13Опорный и оптимальный план транспортной задачи
Всякое неотрицательное решение систем

ограничений определяемое матрицей X = (xij ), называют опорным планом

ТЗ, а план при котором функция Z принимает минимальное значение - называется оптимальным планом ТЗ.

Опорный и оптимальный план транспортной задачи Всякое неотрицательное решение систем ограничений определяемое матрицей X = (xij ),

Слайд 14Необходимое и достаточное условие разрешимости транспортной задачи
Если общее количество

груза в пунктах отправления и общая потребность в нем в

пунктах назначения совпадают, т.е.

Модель такой задачи называется закрытой,
в противном случае открытой.

Необходимое и достаточное условие разрешимости транспортной задачи Если общее количество груза в пунктах отправления и общая потребность

Слайд 15Искусственные потребители и поставщики
Если спрос меньше предложения, то необходимо вводить

искусственного потребителя Bn+1
Если спрос больше предложения, то необходимо вводить

искусственного поставщика Am+1
Искусственные потребители и поставщикиЕсли спрос меньше предложения, то необходимо вводить искусственного потребителя Bn+1 Если спрос больше предложения,

Слайд 16Используемая литература:
Борзунова Т.Л., Барыкин М.П. , Данилов Е.А. Соловьева О.Ю.

- Математическое моделирование: учебное пособие/ВолгГТУ, - Волгоград, 2008.
Конюховский П.В. Математические

методы исследования операций в экономике – СПб: Питер, 2000.
Используемая литература:Борзунова Т.Л., Барыкин М.П. , Данилов Е.А. Соловьева О.Ю. - Математическое моделирование: учебное пособие/ВолгГТУ, - Волгоград,

Обратная связь

Если не удалось найти и скачать доклад-презентацию, Вы можете заказать его на нашем сайте. Мы постараемся найти нужный Вам материал и отправим по электронной почте. Не стесняйтесь обращаться к нам, если у вас возникли вопросы или пожелания:

Email: Нажмите что бы посмотреть 

Что такое TheSlide.ru?

Это сайт презентации, докладов, проектов в PowerPoint. Здесь удобно  хранить и делиться своими презентациями с другими пользователями.


Для правообладателей

Яндекс.Метрика