Разделы презентаций


Проектирование реакционного узла для жидкофазных реакторов

Содержание

Математические модели изотермических реакторов Обозначения: V – объём жидкости в реакторе: л,м3;q – объёмный расход реакционной массы: л,м3;co, co – концентрация компонента на входе в реактор, моль/л;c – концентрация на выходе из

Слайды и текст этой презентации

Слайд 1Проектирование реакционного узла для жидкофазных реакторов

Проектирование реакционного узла для жидкофазных реакторов

Слайд 2Математические модели изотермических реакторов
Обозначения:
 
V – объём жидкости в реакторе: л,м3;
q

– объёмный расход реакционной массы: л,м3;
co, co – концентрация компонента

на входе в реактор, моль/л;
c – концентрация на выходе из реактора, моль/л;
τ – время пребывания (заполнения) реактора;
t – время;
L (l) – длина реактора;
r, r(c) – скорость химической реакции;
w – линейная скорость.

Математические модели изотермических реакторов Обозначения: V – объём жидкости в реакторе: л,м3;q – объёмный расход реакционной массы: л,м3;co,

Слайд 3Пусть в реакторе протекает одна химическая реакция:
А + ……. →

….. продукты

c – концентрация компонента А исходного сырья.





1. Модель реактора

периодического действия:
Пусть в реакторе протекает одна химическая реакция:А + ……. → ….. продукты	c – концентрация компонента А исходного

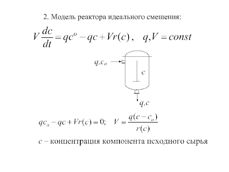
Слайд 42. Модель реактора идеального смешения:

2. Модель реактора идеального смешения:

Слайд 53. Модель реактора идеального вытеснения:

3. Модель реактора идеального вытеснения:

Слайд 64. Ячеечная модель:
n – число ячеек идеального смешения;

ci – молярная

концентрация компонента исходного сырья в ячейке i.

4. Ячеечная модель:n – число ячеек идеального смешения;	ci – молярная концентрация компонента исходного сырья в ячейке i.

Слайд 75. Однопараметрическая диффузионная модель:

5. Однопараметрическая диффузионная модель:

Слайд 86. Двухпараметрическая диффузионная модель:

6. Двухпараметрическая диффузионная модель:

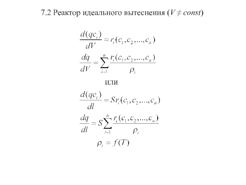
Слайд 97. Реакция идёт с изменением объёма:

7.1 Реактор периодического действия (V

≠ const)

7. Реакция идёт с изменением объёма:	7.1 Реактор периодического действия (V ≠ const)

Слайд 107.2 Реактор идеального вытеснения (V ≠ const)

7.2 Реактор идеального вытеснения (V ≠ const)

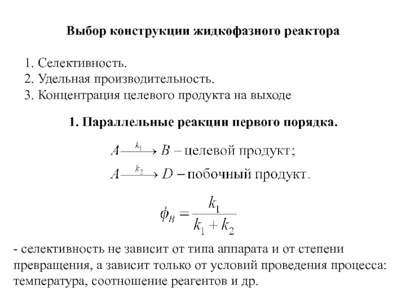
Слайд 11Выбор конструкции жидкофазного реактора

1. Селективность.
2. Удельная производительность.
3. Концентрация целевого продукта

на выходе

1. Параллельные реакции первого порядка.
- селективность не зависит от

типа аппарата и от степени превращения, а зависит только от условий проведения процесса: температура, соотношение реагентов и др.
Выбор конструкции жидкофазного реактора	1. Селективность.	2. Удельная производительность.	3. Концентрация целевого продукта на выходе1. Параллельные реакции первого порядка.- селективность

Слайд 12Выбор реактора по удельной производительности.

Выбор реактора по удельной производительности.

Слайд 132. Основная реакция первого порядка, побочная – второго порядка.

2. Основная реакция первого порядка, побочная – второго порядка.

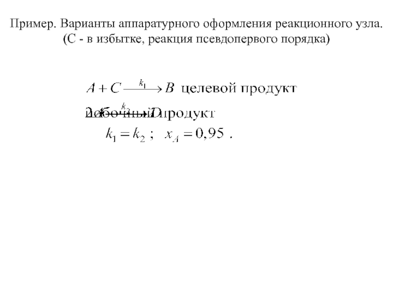
Слайд 15Пример. Варианты аппаратурного оформления реакционного узла.
(С - в избытке,

реакция псевдопервого порядка)

Пример. Варианты аппаратурного оформления реакционного узла. (С - в избытке, реакция псевдопервого порядка)

Слайд 173. Последовательные реакции первого порядка
Селективность уменьшается с увеличением степени превращения

и всегда больше в реакторе идеального вытеснения.
Удельная производительность всегда

больше в реакторе идеального вытеснения.
3. Последовательные реакции первого порядкаСелективность уменьшается с увеличением степени превращения и всегда больше в реакторе идеального вытеснения.

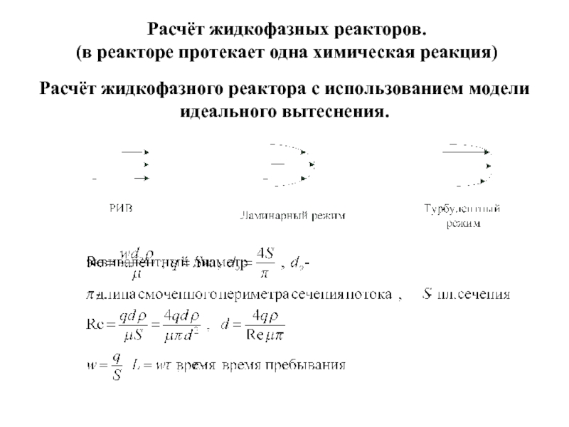
Слайд 19Расчёт жидкофазных реакторов.
(в реакторе протекает одна химическая реакция)
Расчёт жидкофазного реактора

с использованием модели идеального вытеснения.

Расчёт жидкофазных реакторов.(в реакторе протекает одна химическая реакция)Расчёт жидкофазного реактора с использованием модели идеального вытеснения.

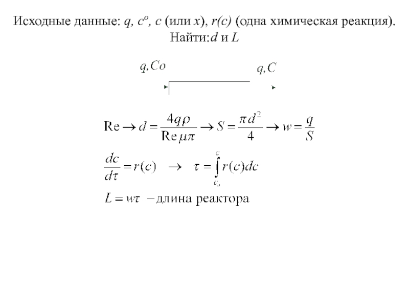
Слайд 20Исходные данные: q, co, c (или x), r(c) (одна химическая

реакция). Найти: d и L

Исходные данные: q, co, c (или x), r(c) (одна химическая реакция). Найти:	d и L

Слайд 21Расчёт жидкофазного реактора с использованием модели идеального смешения.
Исходные данные: q,

co, c (или x), r(c) (одна химическая реакция).
Найти: V

Расчёт жидкофазного реактора с использованием модели идеального смешения.Исходные данные: q, co, c (или x), r(c) (одна химическая

Слайд 22Расчёт каскада реакторов идеального смешения
Исходные данные: q,co,V, протекает одна реакция

ri(ci) , i=1,2,…,n, cn

сырьевого компонента на выходе из каскада.
Рассчитать: n – число реакторов в каскаде.
Уравнение материального баланса для реактора под номером i:
Расчёт каскада реакторов идеального смешенияИсходные данные: q,co,V, протекает одна реакция ri(ci) , i=1,2,…,n, cn

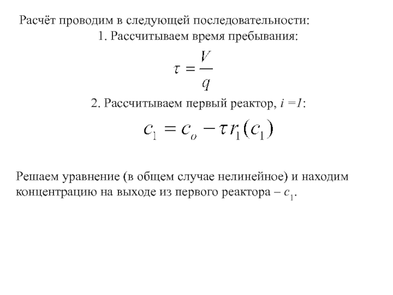
Слайд 23Расчёт проводим в следующей последовательности:
1. Рассчитываем время пребывания:
2. Рассчитываем первый

реактор, i =1:
Решаем уравнение (в общем случае нелинейное) и находим

концентрацию на выходе из первого реактора – с1.

Расчёт проводим в следующей последовательности:1. Рассчитываем время пребывания:2. Рассчитываем первый реактор, i =1:Решаем уравнение (в общем случае

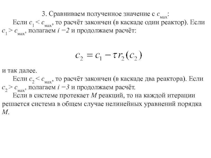
Слайд 24и так далее.
Если с2 < смах, то расчёт закончен (в

каскаде два реактора). Если с2 > смах, полагаем i =3

и продолжаем расчёт.
Если в системе протекает M реакций, то на каждой итерации решается система в общем случае нелинейных уравнений порядка М.

3. Сравниваем полученное значение с смах:
Если с1 < смах, то расчёт закончен (в каскаде один реактор). Если с1 > смах, полагаем i =2 и продолжаем расчёт:

и так далее.	Если с2 < смах, то расчёт закончен (в каскаде два реактора). Если с2 > смах,

Слайд 25Расчёт жидкофазного реактора с использованием ячеечной модели
n – число ячеек

идеального смешения;
ci – молярная концентрация компонента исходного сырья в ячейке

i.
Пусть в реакторе протекает одна химическая реакция:
А + ……. → ….. продукты.
Исходные данные: q, co, cn , r(c)
Необходимо рассчитать: cn, L, d.
Расчёт жидкофазного реактора с использованием ячеечной моделиn – число ячеек идеального смешения;	ci – молярная концентрация компонента исходного

Слайд 26Алгоритм расчёта:

Выбираем режим движения жидкости, задавшись значением критерия Рейнольдса (Re).

Зная

объёмный расход q, рассчитываем диаметр реактора d (см. расчёт реактора

по модели идеального вытеснения).

3. Рассчитываем коэффициент продольной диффузии

Задаёмся длиной реактора L (длина будет корректироваться в ходе расчёта).

5. Рассчитываем диффузионный критерий Пекле:

Алгоритм расчёта:Выбираем режим движения жидкости, задавшись значением критерия Рейнольдса (Re).Зная объёмный расход q, рассчитываем диаметр реактора d

Слайд 27Рассчитываем значение числа ячеек идеального смешения n по тем или

иным эмпирическим формулам, зная Pe.

Решаем систему уравнений материального баланса и

находим концентрацию на выходе из реактора – cpn.

Сравниваем расчетное значение концентрации cpn с заданным значением с. Если они не совпадают с заданной степенью точности, то корректируем длину реактора и повторяем расчёт с пункта 5. Так как n – целое число, достаточно, чтобы расчётная концентрация на выходе из реактора была немного меньше, чем заданное.

9. В результате расчёта получаем длину L и d - диаметр аппарата.
Рассчитываем значение числа ячеек идеального смешения n по тем или иным эмпирическим формулам, зная Pe.Решаем систему уравнений

Слайд 28Расчёт жидкофазного реактора с использованием однопараметрической диффузионной модели

Расчёт жидкофазного реактора с использованием однопараметрической диффузионной модели

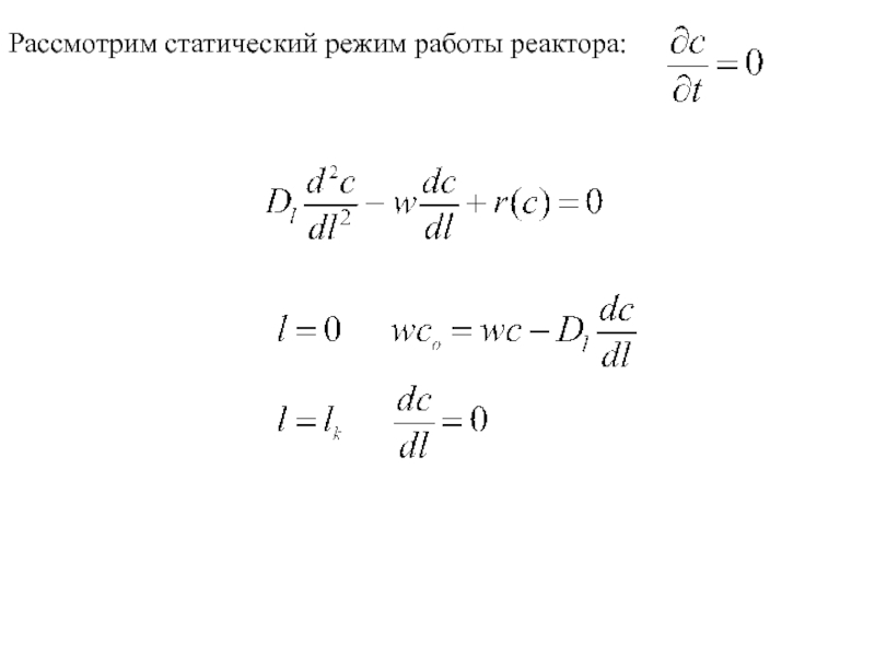
Слайд 29Рассмотрим статический режим работы реактора:

Рассмотрим статический режим работы реактора:

Слайд 30На графике приведена зависимость концентрации компонента с по длине реактора

l:
Введём новую переменную (y) и преобразуем уравнение материального баланса к

следующему виду:

Граничные условия:

На графике приведена зависимость концентрации компонента с по длине реактора l:Введём новую переменную (y) и преобразуем уравнение

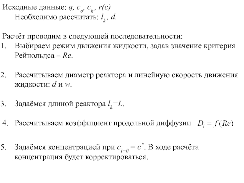
Слайд 31Исходные данные: q, co, ck , r(c)
Необходимо рассчитать: lk ,

d.
Расчёт проводим в следующей последовательности:
Выбираем режим движения жидкости, задав значение

критерия Рейнольдса – Re.

Рассчитываем диаметр реактора и линейную скорость движения жидкости: d и w.

Задаёмся длиной реактора lk=L.

4. Рассчитываем коэффициент продольной диффузии

Задаёмся концентрацией при cl=0 = c*. В ходе расчёта концентрация будет корректироваться.

Исходные данные: q, co, ck , r(c)	Необходимо рассчитать: lk , d.Расчёт проводим в следующей последовательности:Выбираем режим движения

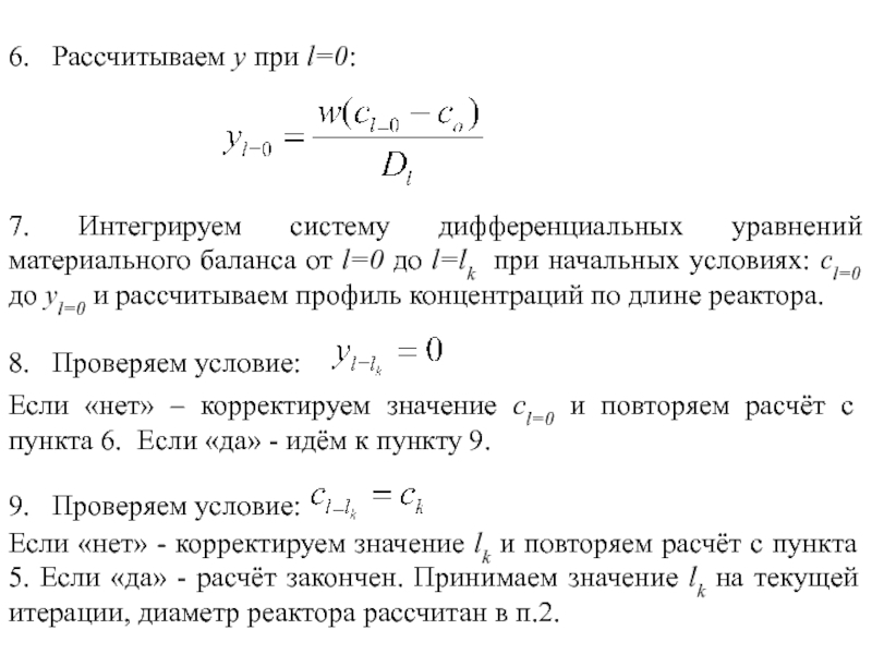
Слайд 326. Рассчитываем y при l=0:
7. Интегрируем систему дифференциальных уравнений

материального баланса от l=0 до l=lk при начальных условиях: сl=0

до yl=0 и рассчитываем профиль концентраций по длине реактора.

8. Проверяем условие:

Если «нет» – корректируем значение cl=0 и повторяем расчёт с пункта 6. Если «да» - идём к пункту 9.

9. Проверяем условие:

Если «нет» - корректируем значение lk и повторяем расчёт с пункта 5. Если «да» - расчёт закончен. Принимаем значение lk на текущей итерации, диаметр реактора рассчитан в п.2.

6.  Рассчитываем y при l=0:7. Интегрируем систему дифференциальных уравнений материального баланса от l=0 до l=lk при

Слайд 33Общий алгоритм расчёта реактора при произвольном числе реакций
Обозначения:
- qj –

объёмный расход одного из компонентов исходного сырья – j;
- хk

- степень превращения одного из компонентов к исходного сырья;
- φs - селективность образования целевого компонента по компоненту s исходного сырья;
- ri(с1,c2,...,cn) - скорость образования или исчезновения компонента i по всем химическим реакциям.
- d - диаметр реактора;
- L - длина реактора;
- V - объем реактора;
- ci - молярная концентрация компонента i.
Общий алгоритм расчёта реактора при произвольном числе реакцийОбозначения:	- qj – объёмный расход одного из компонентов исходного сырья

Слайд 34Исходные данные: - qj, φk, хk, ri(с1,c2,...,cn), состав исходного сырья

и др. Рассчитать: d,L,V, ci
1. Задаемся значениями факторов, влияющих на

селективность образования целевого продукта (температура, соотношение между реагентами, степень превращения компонентов исх. сырья и др);
2. Рассчитываем объемный расход реакционной массы q и начальные концентрации компонентов cio.
3. Задаемся временем пребывания реакционной массы в реакторе - τ (это отношение V/q).
4. Для модели идеального смешения рассчитываем объём реактора: V=qτ.
5. Для модели идеального вытеснения задаёмся диаметром аппарата d и рассчитываем площадь сечения реактора S=πd2/4, линейную скорость движения жидкости w=q/S и длину реактора L=wτ.

Исходные данные: - qj, φk, хk, ri(с1,c2,...,cn), состав исходного сырья и др. Рассчитать: d,L,V, ci 1.	Задаемся значениями

Слайд 356. Для реального аппарата выбираем режим движения жидкости в реакторе,

задавшись соответствующим значением критерия Re. Рассчитываем диаметр d=4qρ/Reπμ, площадь сечения

S=πd2/4, линейную скорость, w=q/S и длину реактора L=wτ.
При использовании для расчёта ячеечной модели рассчитываем параметр ячеечной модели m – число ячеек идеального смешения.
При использовании для расчёта диффузионной модели рассчитываем параметры модели – коэффициенты диффузии в продольном Dl и (или) радиальном направлении Dr.
7. Решаем систему уравнений материального баланса (составленных для каждого компонента) и рассчитываем концентрации всех компонентов на выходе из реактора.
8. Рассчитываем степень превращения компонента k исходного сырья хk и селективность образования целевого продукта по компоненту s исходного сырья - φs.

6. 	Для реального аппарата выбираем режим движения жидкости в реакторе, задавшись соответствующим значением критерия Re. 	Рассчитываем диаметр

Слайд 369. Если степень превращения компонента k не равна заданной, то

корректируем время пребывания реакционной массы и повторяем расчёт с пункта

4. Если совпадает с определённой точностью, переходим к пункту 10.
10. Если селективность образования целевого продукта по компоненту s исходного сырья не равняется заданной φs, то корректируем значения факторов, влияющих на селективность процесса и повторяем расчёт с пункта 2.
Если значение селективности равно заданному (с определённой точностью), то расчёт закончен.
Результаты расчёта: d, L, V, сi - концентрации компонентов на выходе из реакторов.
9. Если степень превращения компонента k не равна заданной, то корректируем время пребывания реакционной массы и повторяем

Слайд 37Расчёт реакторов периодического действия
Исходные данные:
- В реакторе протекает одна реакция;

Qс – суточная производительность по сырью;
сo – начальная концентрация

ключевого компонента исходного сырья в реакционной массе;
с – конечная концентрация ключевого компонента;
r(c) – зависимость скорости химической реакции от концентрации.
Необходимо рассчитать:
- объём реактора (объём реакционной массы в реакторе);
- число реакторов.
Расчёт реакторов периодического действияИсходные данные:	- В реакторе протекает одна реакция; 	Qс – суточная производительность по сырью;	 сo

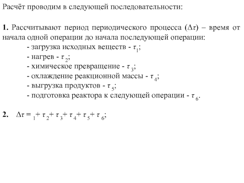
Слайд 38Расчёт проводим в следующей последовательности:
1. Рассчитывают период периодического процесса (Δτ)

– время от начала одной операции до начала последующей операции:
-

загрузка исходных веществ - τ1;
- нагрев - τ 2;
- химическое превращение - τ 3;
- охлаждение реакционной массы - τ 4;
- выгрузка продуктов - τ 5;
- подготовка реактора к следующей операции - τ 6.

2. Δτ = 1+ τ 2+ τ 3+ τ 4+ τ 5+ τ 6;

Расчёт проводим в следующей последовательности:1. Рассчитывают период периодического процесса (Δτ) – время от начала одной операции до

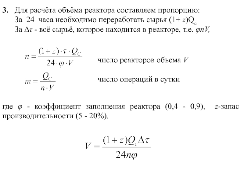
Слайд 393. Для расчёта объёма реактора составляем пропорцию:
За 24 часа

необходимо переработать сырья (1+ z)Qс
За Δτ - всё сырьё, которое

находится в реакторе, т.е. φnV,

число реакторов объема V

число операций в сутки

где φ - коэффициент заполнения реактора (0,4 - 0,9), z-запас производительности (5 - 20%).

3.  Для расчёта объёма реактора составляем пропорцию:	За 24 часа необходимо переработать сырья (1+ z)Qс	За Δτ -

Слайд 404. Проводим теплотехнический расчёт по стадиям и находим количество

тепла, которое нужно подвести или отвести на каждой стадии.
τ- время

проведения стадии охлаждения или нагрева.
Δtcp- средняя разность температур.
К – коэффициент теплопередачи.
F – площадь поверхности теплообмена.

Для процесса охлаждения:

где Т1 и Т2 – начальная и конечная температуры охлаждаемой жидкости;
t1 и t2 – начальная и конечная температура нагреваемой жидкости (хладогента).

4.  Проводим теплотехнический расчёт по стадиям и находим количество тепла, которое нужно подвести или отвести на

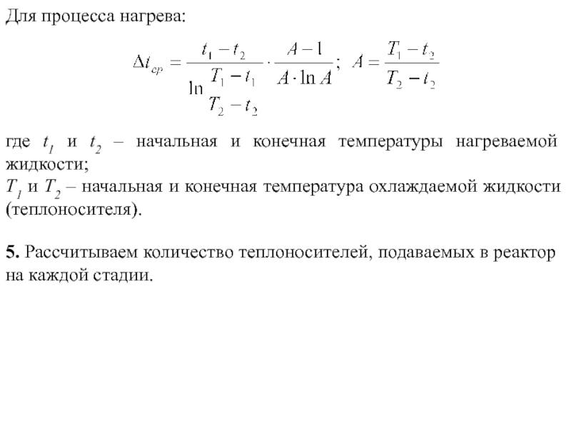
Слайд 41Для процесса нагрева:
где t1 и t2 – начальная и конечная

температуры нагреваемой жидкости;
T1 и T2 – начальная и конечная температура

охлаждаемой жидкости (теплоносителя).

5. Рассчитываем количество теплоносителей, подаваемых в реактор на каждой стадии.

Для процесса нагрева:где t1 и t2 – начальная и конечная температуры нагреваемой жидкости;T1 и T2 – начальная

Обратная связь

Если не удалось найти и скачать доклад-презентацию, Вы можете заказать его на нашем сайте. Мы постараемся найти нужный Вам материал и отправим по электронной почте. Не стесняйтесь обращаться к нам, если у вас возникли вопросы или пожелания:

Email: Нажмите что бы посмотреть 

Что такое TheSlide.ru?

Это сайт презентации, докладов, проектов в PowerPoint. Здесь удобно  хранить и делиться своими презентациями с другими пользователями.


Для правообладателей

Яндекс.Метрика