Разделы презентаций


Программирование

Содержание

Алгоритмы являются принципиально важным компонентом информатики, т. к. их изучение не требует использования языка программирования или компьютера. Это означает необходимость в методах, позволяющих сравнивать эффективность алгоритмов, не прибегая к их реализации.

Слайды и текст этой презентации

Слайд 1Программирование
Лекция 2. Анализ алгоритмов

ПрограммированиеЛекция 2. Анализ алгоритмов

Слайд 2Алгоритмы являются принципиально важным компонентом информатики, т. к. их изучение

не требует использования языка программирования или компьютера. Это означает необходимость

в методах, позволяющих сравнивать эффективность алгоритмов, не прибегая к их реализации. Самыми значимыми из этих инструментов являются модель вычислений RAM и асимптотический анализ сложности наихудших случаев.
Алгоритмы являются принципиально важным компонентом информатики, т. к. их изучение не требует использования языка программирования или компьютера.

Слайд 3Модель вычислений RAM
Разработка машинно-независимых алгоритмов основывается на гипотетическом компьютере,

называющемся машиной с произвольным доступом к памяти (Random Access Machine)

или RAM-машиной. Согласно этой модели наш компьютер работает таким образом:
для исполнения любой простой операции (+, *, -, =, if) требуется ровно один временной шаг;
циклы и подпрограммы не считаются простыми операциями, а состоят из нескольких простых операций. Нет смысла считать подпрограмму сортировки одношаговой операцией, т. к. для сортировки 1 000 000 элементов потребуется определенно намного больше времени, чем для сортировки десяти элементов. Время исполнения цикла или подпрограммы зависит от количества итераций или специфического характера подпрограммы;
каждое обращение к памяти занимает один временной шаг. Кроме этого, наш компьютер обладает неограниченным объемом оперативной памяти. Кэш и диск в модели RAM не применяются.
Модель вычислений RAM Разработка машинно-независимых алгоритмов основывается на гипотетическом компьютере, называющемся машиной с произвольным доступом к памяти

Слайд 4Анализ сложности наилучшего, наихудшего и среднего случая
С помощью RAM-модели

можно подсчитать количество шагов, требуемых алгоритму для исполнения любого экземпляра

задачи. Но чтобы получить общее представление о том, насколько хорошим или плохим является алгоритм, нам нужно знать, как он работает со всеми экземплярами задачи.
Чтобы понять, что означает наилучший, наихудший и средний случай сложности алгоритма (т. е. время его исполнения в соответствующем случае), нужно рассмотреть исполнение алгоритма на всех возможных экземплярах входных данных. В случае задачи сортировки множество входных экземпляров состоит из всех возможных компоновок ключей n по всем возможным значениям n.
Анализ сложности наилучшего, наихудшего и среднего случая С помощью RAM-модели можно подсчитать количество шагов, требуемых алгоритму для

Слайд 5Анализ сложности наилучшего, наихудшего и среднего случая
На практике наиболее

важной является оценка сложности алгоритма в наихудшем случае!

Анализ сложности наилучшего, наихудшего и среднего случая На практике наиболее важной является оценка сложности алгоритма в наихудшем

Слайд 6Асимптотические обозначения
Намного легче работать с верхней и нижней границами

функций временной сложности, используя для этого асимптотические обозначения ( -большое

и - большое соответственно).

- Неудобно пользоваться

Асимптотические обозначения Намного легче работать с верхней и нижней границами функций временной сложности, используя для этого асимптотические

Слайд 7Асимптотические обозначения

Асимптотические обозначения

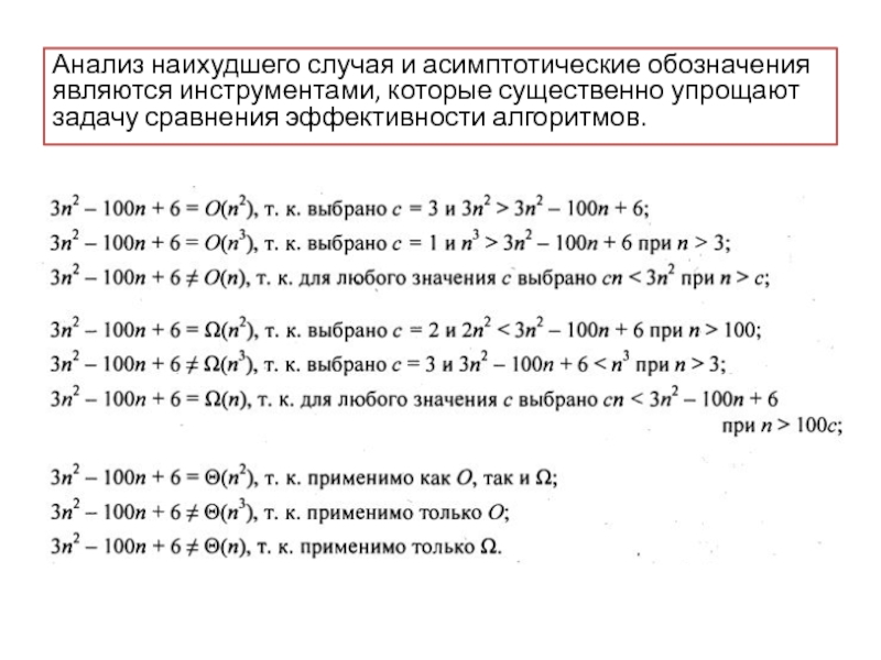
Слайд 8Анализ наихудшего случая и асимптотические обозначения являются инструментами, которые существенно

упрощают задачу сравнения эффективности алгоритмов.

Анализ наихудшего случая и асимптотические обозначения являются инструментами, которые существенно упрощают задачу сравнения эффективности алгоритмов.

Слайд 11Скорость роста и отношения доминирования
Используя асимптотические обозначения, мы пренебрегаем постоянными

множителями, не учитывая их при вычислении функций.
При таком подходе

функции f(n) = 0,001n2 и g(n) = 1000n2 для нас одинаковы, несмотря на то, что значение функции g(n) в миллион раз больше значения функции f(n) для любого n.
Скорость роста и отношения доминированияИспользуя асимптотические обозначения, мы пренебрегаем постоянными множителями, не учитывая их при вычислении функций.

Слайд 12Скорость роста основных функций
Время исполнения f(n) операций алгоритмов на

быстродействующем компьютере, исполняющем каждую операцию за одну наносекунду (10-9 секунд).


Скорость роста основных функций Время исполнения f(n) операций алгоритмов на быстродействующем компьютере, исполняющем каждую операцию за одну

Слайд 13Отношения доминирования
факториальные
показательные
кубические
квадратичные
суперлинейные
линейные
логарифмические

функции-константы

Отношения доминирования факториальные показательные кубические квадратичные суперлинейные линейные логарифмические функции-константы

Слайд 14Сложение и умножение функций
n3+n2+n+1 = O(n3)

Сложение и умножение функций n3+n2+n+1 = O(n3)

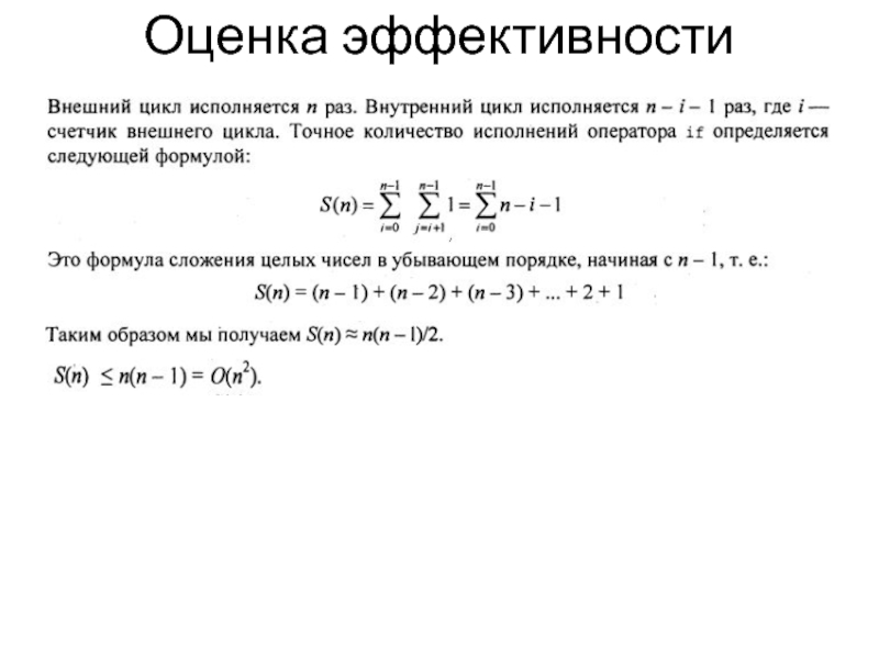
Слайд 16Оценка эффективности
Сортировка методом выбора: При сортировке этим способом определяется наименьший

неотсортированный элемент и помещается в конец отсортированной части массива. Процедура

повторяется до тех пор, пока все элементы массива не будут отсортированы.

Оценка эффективностиСортировка методом выбора: При сортировке этим способом определяется наименьший неотсортированный элемент и помещается в конец отсортированной

Слайд 17Оценка эффективности

Оценка эффективности

Слайд 18Умножение матриц

Умножение матриц

Слайд 19Оценка эффективности

Оценка эффективности

Слайд 20Логарифмы и их применения
Логарифм – это функция, обратная показательной.
Показательные функции

возрастают чрезвычайно быстро. Соответственно, функции, обратные показательным, т.е. логарифмы, возрастают

довольно медленно.
Логарифмы и их примененияЛогарифм – это функция, обратная показательной.Показательные функции возрастают чрезвычайно быстро. Соответственно, функции, обратные показательным,

Слайд 21Логарифмы и двоичный поиск
Двоичный (бинарный) поиск (также известен как метод деления

пополам и дихотомия) — классический алгоритм поиска элемента в отсортированном массиве (векторе), использующий дробление

массива на половины.

Массив разбивается пополам на каждом вызове до тех пор, пока мы не достигнем единицы. Запишем количество элементов в массиве на каждом вызове: 0-я итерация: n 1-я итерация: n / 2 2-я итерация: n / 4 3-я итерация: n / 8 … i-я итерация: n / 2i … последняя итерация: 1

1 = n / 2i
2i = n
i = log(n)

Логарифмы и двоичный поискДвоичный (бинарный) поиск (также известен как метод деления пополам и дихотомия) — классический алгоритм поиска элемента в отсортированном массиве

Слайд 22Быстрое возведение в степень
Допустим, что нужно вычислить точное значение an

для достаточно большого значения n. Самый простой алгоритм выполняет (n-1)

операцию умножения (aa  …aa). Но можно указать лучший способ решения этой задачи, приняв во внимание, что n = [n/2]+[n/2].

Для вычисления конечного значения будет достаточно O(log n) операций умножения.

Быстрое возведение в степеньДопустим, что нужно вычислить точное значение an для достаточно большого значения n. Самый простой

Слайд 23Логарифмы и система уголовного судопроизводства
Рекомендуемые наказания в федеральных судах США

за преступления финансового мошенничества
Мораль логарифмического роста функций ясна: уж если

воровать, так миллионы.

Логарифмические функции возникают при решении задач с повторяющимся делением или удваиванием входных данных.

Логарифмы и система уголовного судопроизводстваРекомендуемые наказания в федеральных судах США за преступления финансового мошенничестваМораль логарифмического роста функций

Обратная связь

Если не удалось найти и скачать доклад-презентацию, Вы можете заказать его на нашем сайте. Мы постараемся найти нужный Вам материал и отправим по электронной почте. Не стесняйтесь обращаться к нам, если у вас возникли вопросы или пожелания:

Email: Нажмите что бы посмотреть 

Что такое TheSlide.ru?

Это сайт презентации, докладов, проектов в PowerPoint. Здесь удобно  хранить и делиться своими презентациями с другими пользователями.


Для правообладателей

Яндекс.Метрика