Разделы презентаций


Рекурсивні функції

Непрямою рекурсією називається рекурсія, що здійснює рекурсивний виклик функції шляхом ланцюга викликів інших функцій.  Якщо функція викликає сама себе, то в стеку створюється копія значень її

Слайды и текст этой презентации

Слайд 1 Рекурсивні функції
Рекурсія - це спосіб організації обчислювального

процесу,
при якому функція в ході виконання звертається сама до

себе.   Функція називається рекурсивною, якщо під час її
виконання можливий повторний її виклик безпосередньо
(прямий виклик) або шляхом виклику іншої функції, в якій
міститься звертання до неї (непрямий виклик). Прямою
(безпосередньою) рекурсією називається рекурсія, при якій
всередині тіла деякої функції міститься виклик тієї ж функції. void fn (int i) {        ...       fn (i);        ... }
   
Рекурсивні функції     Рекурсія - це спосіб організації обчислювального процесу, при якому

Слайд 2
Непрямою рекурсією називається рекурсія, що здійснює


рекурсивний виклик функції шляхом ланцюга викликів
інших функцій.
  Якщо

функція викликає сама себе, то в стеку
створюється копія значень її параметрів, як і при виклику
звичайної функції, після чого управління передається
першому оператору функції. При повторному виклику
цей процес повторюється.
Приклад - функція, що рекурсивно обчислює
факторіал.
n! = 1*2*3*4*…*(n-1)*n

Непрямою рекурсією називається рекурсія, що здійснює рекурсивний виклик функції шляхом ланцюга викликів інших

Слайд 3
 
#include double fact (int n) {      if

(n

double value;       printf ("N=");      scanf ("%d", &n);      value = fact(n);      printf ("%d! = %g", n, value);      getch(); }
   #include  double fact (int n) {      if (n

Слайд 4
Роботу рекурсивної функції fact() розглянемо

на
прикладі n=6 . За рекурентним співвідношенням

:
fact (n)= fact (n-1)*n .
Таким чином, щоб обчислити 6! ми спочатку повинні
обчислити 5!.   В кроках 1-5 завершення обчислення
кожний раз відкладається, а шостий крок є ключовим.
Отримане значення визначається безпосередньо, а не як
факторіал іншого числа. Відповідно, можемо
Повернутися від 6-ого кроку до 1-ого, послідовно
використовуючи значення :
6). 1!=1 5). 2!=2 4). 3!=6
3). 4!=24 2). 5!=120 1). 6!=720
Роботу рекурсивної функції  fact() розглянемо на прикладі  n=6 .

Слайд 5
В рекурсивних функціях можна виділити дві

серії кроків.
Перша серія - це кроки рекурсивного занурення функції

в
саму себе до тих пір, поки вибраний параметр не досягне
граничного значення. Ця вимога завжди повинна
виконуватися, щоб функція не створила нескінченну
послідовність викликів самої себе.
Кількість таких кроків називається глибиною рекурсії.  
Друга серія - це кроки рекурсивного виходу до тих пір,
поки вибраний параметр не досягне початкового значення.
Вона, як правило забезпечує отримання проміжних і
кінцевих результатів.

В рекурсивних функціях можна виділити дві серії кроків. Перша серія - це кроки

Слайд 6
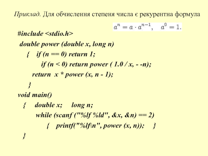
Приклад. Для обчислення степеня числа є рекурентна

формула

#include
double power (double x, long

n)
{ if (n == 0) return 1;
if (n < 0) return power ( 1.0 / x, - -n);
return x * power (x, n - 1);
}
void main()
{ double x; long n;
while (scanf ("%lf %ld", &x, &n) == 2)
{ printf("%lf\n", power (x, n)); }
}
Приклад. Для обчислення степеня числа є рекурентна формула #include   double power (double

Слайд 7
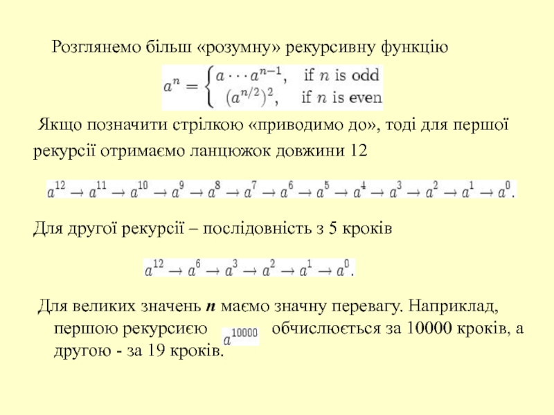
Розглянемо більш «розумну» рекурсивну функцію


Якщо позначити стрілкою «приводимо до», тоді для першої
рекурсії отримаємо

ланцюжок довжини 12


Для другої рекурсії – послідовність з 5 кроків


Для великих значень n маємо значну перевагу. Наприклад, першою рекурсиєю обчислюється за 10000 кроків, а другою - за 19 кроків.

Розглянемо більш «розумну» рекурсивну функцію Якщо позначити стрілкою «приводимо до», тоді для

Слайд 8
double power (double x, long n)

{
if (n == 0)

return 1;
if (n < 0) return power ( 1 / x, - -n);
if (n % 2) return x * power (x, n - 1);
return power(x * x, n / 2);
}
double power (double x, long n) {      if (n ==

Слайд 9
Оптимальний алгоритм без

рекурсії
double power (double x, long n)
{

double a = 1;
while(n) {
if (n % 2)
{ a *= x;
n--; }
else
{ x *= x;
n /= 2; }
}
return a;
}
Оптимальний алгоритм без рекурсії double power (double x, long n) {

Обратная связь

Если не удалось найти и скачать доклад-презентацию, Вы можете заказать его на нашем сайте. Мы постараемся найти нужный Вам материал и отправим по электронной почте. Не стесняйтесь обращаться к нам, если у вас возникли вопросы или пожелания:

Email: Нажмите что бы посмотреть 

Что такое TheSlide.ru?

Это сайт презентации, докладов, проектов в PowerPoint. Здесь удобно  хранить и делиться своими презентациями с другими пользователями.


Для правообладателей

Яндекс.Метрика